在非小细胞肺癌的进化过程中,DNA甲基化与基因组改变密切相关

IF 29 1区 生物学 Q1 GENETICS & HEREDITY
Francisco Gimeno-Valiente, Carla Castignani, Elizabeth Larose Cadieux, Nana E. Mensah, Xiaohong Liu, Kezhong Chen, Olga Chervova, Takahiro Karasaki, Clare E. Weeden, Corentin Richard, Siqi Lai, Carlos Martínez-Ruiz, Emilia L. Lim, Alexander M. Frankell, Thomas B. K. Watkins, Georgia Stavrou, Ieva Usaite, Wei-Ting Lu, Daniele Marinelli, Sadegh Saghafinia, Gareth A. Wilson, Pawan Dhami, Heli Vaikkinen, Jonathan Steif, Selvaraju Veeriah, Robert E. Hynds, Martin Hirst, Crispin Hiley, Andrew Feber, Özgen Deniz, Mariam Jamal-Hanjani, Nicholas McGranahan, TRACERx Consortium, Stephan Beck, Jonas Demeulemeester, Miljana Tanić, Charles Swanton, Peter Van Loo, Nnennaya Kanu
{"title":"在非小细胞肺癌的进化过程中,DNA甲基化与基因组改变密切相关","authors":"Francisco Gimeno-Valiente, Carla Castignani, Elizabeth Larose Cadieux, Nana E. Mensah, Xiaohong Liu, Kezhong Chen, Olga Chervova, Takahiro Karasaki, Clare E. Weeden, Corentin Richard, Siqi Lai, Carlos Martínez-Ruiz, Emilia L. Lim, Alexander M. Frankell, Thomas B. K. Watkins, Georgia Stavrou, Ieva Usaite, Wei-Ting Lu, Daniele Marinelli, Sadegh Saghafinia, Gareth A. Wilson, Pawan Dhami, Heli Vaikkinen, Jonathan Steif, Selvaraju Veeriah, Robert E. Hynds, Martin Hirst, Crispin Hiley, Andrew Feber, Özgen Deniz, Mariam Jamal-Hanjani, Nicholas McGranahan, TRACERx Consortium, Stephan Beck, Jonas Demeulemeester, Miljana Tanić, Charles Swanton, Peter Van Loo, Nnennaya Kanu","doi":"10.1038/s41588-025-02307-x","DOIUrl":null,"url":null,"abstract":"Aberrant DNA methylation has been described in nearly all human cancers, yet its interplay with genomic alterations during tumor evolution is poorly understood. To explore this, we performed reduced representation bisulfite sequencing on 217 tumor and matched normal regions from 59 patients with non-small cell lung cancer from the TRACERx study to deconvolve tumor methylation. We developed two metrics for integrative evolutionary analysis with DNA and RNA sequencing data. Intratumoral methylation distance quantifies intratumor DNA methylation heterogeneity. MR/MN classifies genes based on the rate of hypermethylation at regulatory (MR) versus nonregulatory (MN) CpGs to identify driver genes exhibiting recurrent functional hypermethylation. We identified DNA methylation-linked dosage compensation of essential genes co-amplified with neighboring oncogenes. We propose two complementary mechanisms that converge for copy number alteration-affected chromatin to undergo the epigenetic equivalent of an allosteric activity transition. Hypermethylated driver genes under positive selection may open avenues for therapeutic stratification of patients. Integrated multi-omic analyses using samples from the TRACERx study highlight cross-talk between DNA hypermethylation and genomic lesions in non-small cell lung cancer.","PeriodicalId":18985,"journal":{"name":"Nature genetics","volume":"57 9","pages":"2226-2237"},"PeriodicalIF":29.0000,"publicationDate":"2025-09-10","publicationTypes":"Journal Article","fieldsOfStudy":null,"isOpenAccess":false,"openAccessPdf":"https://www.nature.comhttps://www.nature.com/articles/s41588-025-02307-x.pdf","citationCount":"0","resultStr":"{\"title\":\"DNA methylation cooperates with genomic alterations during non-small cell lung cancer evolution\",\"authors\":\"Francisco Gimeno-Valiente, Carla Castignani, Elizabeth Larose Cadieux, Nana E. Mensah, Xiaohong Liu, Kezhong Chen, Olga Chervova, Takahiro Karasaki, Clare E. Weeden, Corentin Richard, Siqi Lai, Carlos Martínez-Ruiz, Emilia L. Lim, Alexander M. Frankell, Thomas B. K. Watkins, Georgia Stavrou, Ieva Usaite, Wei-Ting Lu, Daniele Marinelli, Sadegh Saghafinia, Gareth A. Wilson, Pawan Dhami, Heli Vaikkinen, Jonathan Steif, Selvaraju Veeriah, Robert E. Hynds, Martin Hirst, Crispin Hiley, Andrew Feber, Özgen Deniz, Mariam Jamal-Hanjani, Nicholas McGranahan, TRACERx Consortium, Stephan Beck, Jonas Demeulemeester, Miljana Tanić, Charles Swanton, Peter Van Loo, Nnennaya Kanu\",\"doi\":\"10.1038/s41588-025-02307-x\",\"DOIUrl\":null,\"url\":null,\"abstract\":\"Aberrant DNA methylation has been described in nearly all human cancers, yet its interplay with genomic alterations during tumor evolution is poorly understood. To explore this, we performed reduced representation bisulfite sequencing on 217 tumor and matched normal regions from 59 patients with non-small cell lung cancer from the TRACERx study to deconvolve tumor methylation. We developed two metrics for integrative evolutionary analysis with DNA and RNA sequencing data. Intratumoral methylation distance quantifies intratumor DNA methylation heterogeneity. MR/MN classifies genes based on the rate of hypermethylation at regulatory (MR) versus nonregulatory (MN) CpGs to identify driver genes exhibiting recurrent functional hypermethylation. We identified DNA methylation-linked dosage compensation of essential genes co-amplified with neighboring oncogenes. We propose two complementary mechanisms that converge for copy number alteration-affected chromatin to undergo the epigenetic equivalent of an allosteric activity transition. Hypermethylated driver genes under positive selection may open avenues for therapeutic stratification of patients. Integrated multi-omic analyses using samples from the TRACERx study highlight cross-talk between DNA hypermethylation and genomic lesions in non-small cell lung cancer.\",\"PeriodicalId\":18985,\"journal\":{\"name\":\"Nature genetics\",\"volume\":\"57 9\",\"pages\":\"2226-2237\"},\"PeriodicalIF\":29.0000,\"publicationDate\":\"2025-09-10\",\"publicationTypes\":\"Journal Article\",\"fieldsOfStudy\":null,\"isOpenAccess\":false,\"openAccessPdf\":\"https://www.nature.comhttps://www.nature.com/articles/s41588-025-02307-x.pdf\",\"citationCount\":\"0\",\"resultStr\":null,\"platform\":\"Semanticscholar\",\"paperid\":null,\"PeriodicalName\":\"Nature genetics\",\"FirstCategoryId\":\"99\",\"ListUrlMain\":\"https://www.nature.com/articles/s41588-025-02307-x\",\"RegionNum\":1,\"RegionCategory\":\"生物学\",\"ArticlePicture\":[],\"TitleCN\":null,\"AbstractTextCN\":null,\"PMCID\":null,\"EPubDate\":\"\",\"PubModel\":\"\",\"JCR\":\"Q1\",\"JCRName\":\"GENETICS & HEREDITY\",\"Score\":null,\"Total\":0}","platform":"Semanticscholar","paperid":null,"PeriodicalName":"Nature genetics","FirstCategoryId":"99","ListUrlMain":"https://www.nature.com/articles/s41588-025-02307-x","RegionNum":1,"RegionCategory":"生物学","ArticlePicture":[],"TitleCN":null,"AbstractTextCN":null,"PMCID":null,"EPubDate":"","PubModel":"","JCR":"Q1","JCRName":"GENETICS & HEREDITY","Score":null,"Total":0}
引用次数: 0

摘要

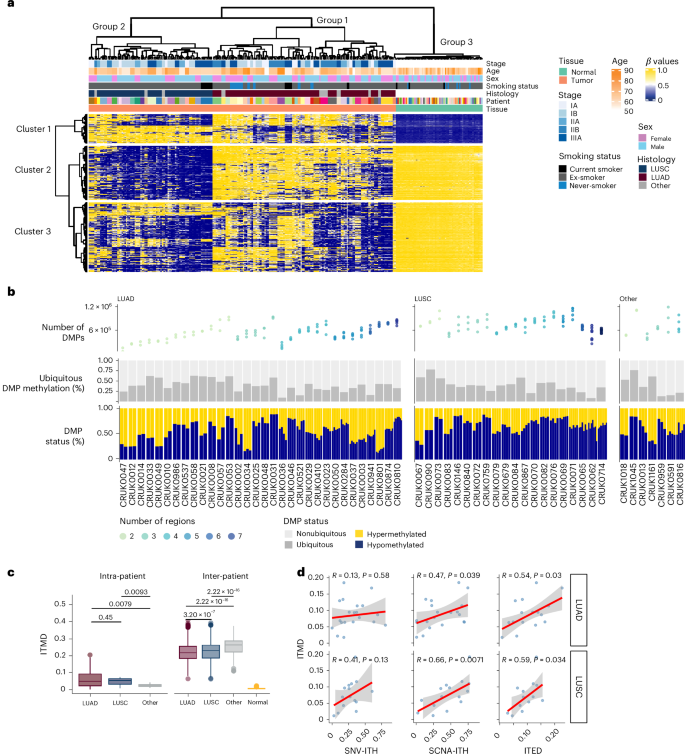
几乎在所有人类癌症中都有异常DNA甲基化的描述,但其与肿瘤进化过程中基因组改变的相互作用却知之甚少。为了探讨这一点,我们对来自TRACERx研究的59名非小细胞肺癌患者的217个肿瘤和匹配的正常区域进行了减少代表性的亚硫酸氢盐测序,以反卷积肿瘤甲基化。我们利用DNA和RNA测序数据开发了两个综合进化分析指标。肿瘤内甲基化距离量化肿瘤内DNA甲基化异质性。MR/MN根据调节性(MR)和非调节性(MN) CpGs的高甲基化率对基因进行分类,以确定表现出复发性功能性高甲基化的驱动基因。我们确定了与邻近癌基因共同扩增的必要基因的DNA甲基化相关剂量补偿。我们提出了两种互补的机制,这些机制收敛于拷贝数改变影响的染色质,以经历表观遗传等效的变构活性转变。正选择下的高甲基化驱动基因可能为患者的治疗分层开辟道路。
本文章由计算机程序翻译,如有差异,请以英文原文为准。

DNA methylation cooperates with genomic alterations during non-small cell lung cancer evolution

DNA methylation cooperates with genomic alterations during non-small cell lung cancer evolution

DNA methylation cooperates with genomic alterations during non-small cell lung cancer evolution
Aberrant DNA methylation has been described in nearly all human cancers, yet its interplay with genomic alterations during tumor evolution is poorly understood. To explore this, we performed reduced representation bisulfite sequencing on 217 tumor and matched normal regions from 59 patients with non-small cell lung cancer from the TRACERx study to deconvolve tumor methylation. We developed two metrics for integrative evolutionary analysis with DNA and RNA sequencing data. Intratumoral methylation distance quantifies intratumor DNA methylation heterogeneity. MR/MN classifies genes based on the rate of hypermethylation at regulatory (MR) versus nonregulatory (MN) CpGs to identify driver genes exhibiting recurrent functional hypermethylation. We identified DNA methylation-linked dosage compensation of essential genes co-amplified with neighboring oncogenes. We propose two complementary mechanisms that converge for copy number alteration-affected chromatin to undergo the epigenetic equivalent of an allosteric activity transition. Hypermethylated driver genes under positive selection may open avenues for therapeutic stratification of patients. Integrated multi-omic analyses using samples from the TRACERx study highlight cross-talk between DNA hypermethylation and genomic lesions in non-small cell lung cancer.
求助全文
通过发布文献求助,成功后即可免费获取论文全文。 去求助
来源期刊
Nature genetics
Nature genetics 生物-遗传学
CiteScore
43.00
自引率
2.60%
发文量
241
审稿时长
3 months
期刊介绍: Nature Genetics publishes the very highest quality research in genetics. It encompasses genetic and functional genomic studies on human and plant traits and on other model organisms. Current emphasis is on the genetic basis for common and complex diseases and on the functional mechanism, architecture and evolution of gene networks, studied by experimental perturbation. Integrative genetic topics comprise, but are not limited to: -Genes in the pathology of human disease -Molecular analysis of simple and complex genetic traits -Cancer genetics -Agricultural genomics -Developmental genetics -Regulatory variation in gene expression -Strategies and technologies for extracting function from genomic data -Pharmacological genomics -Genome evolution
×
引用
GB/T 7714-2015
复制
MLA
复制
APA
复制
导出至
BibTeX EndNote RefMan NoteFirst NoteExpress
×
提示
您的信息不完整,为了账户安全,请先补充。
现在去补充
×
提示
您因"违规操作"
具体请查看互助需知
我知道了
×
提示
确定
请完成安全验证×
copy
已复制链接
快去分享给好友吧!
我知道了
右上角分享
点击右上角分享
0
联系我们:info@booksci.cn Book学术提供免费学术资源搜索服务,方便国内外学者检索中英文文献。致力于提供最便捷和优质的服务体验。 Copyright © 2023 布克学术 All rights reserved.
京ICP备2023020795号-1
ghs 京公网安备 11010802042870号
Book学术文献互助
Book学术文献互助群
群 号:604180095
Book学术官方微信