抑制二肽基肽酶9通过诱导肝癌铁下垂改善索拉非尼敏感性。

IF 2.8 3区 医学 Q3 ONCOLOGY
Qing Li, Yang Wang, Jun Zou
{"title":"抑制二肽基肽酶9通过诱导肝癌铁下垂改善索拉非尼敏感性。","authors":"Qing Li, Yang Wang, Jun Zou","doi":"10.1007/s00432-025-06300-z","DOIUrl":null,"url":null,"abstract":"<p><strong>Objective: </strong>Dipeptidyl peptidase 9 (DPP9) not only regulates tumor progression and drug sensitivity, but also modifies oxidative stress mediated ferroptosis. This study aimed to investigate the effect of DPP9 inhibition on sorafenib sensitivity and its interaction with ferroptosis in hepatocellular carcinoma (HCC).</p><p><strong>Methods: </strong>Two HCC cell lines (Huh7 and MHCC-97H) were transfected with DPP9 siRNA, followed by detection of reactive oxygen species (ROS), ferrous iron (Fe<sup>2+</sup>), malondialdehyde (MDA), and ferroptosis-related proteins, and treated by 0-16 μM sorafenib to calculate half-maximal inhibitory concentration (IC<sub>50</sub>) for sensitivity assessment. Moreover, ferrostatin-1 (Fer-1) was added with or without DPP9 siRNA, followed by the above detections.</p><p><strong>Results: </strong>Inhibition of DPP9 improved sorafenib sensitivity reflected by a lower sorafenib IC<sub>50</sub> value, and it increased ROS fluorescence intensity, Fe<sup>2+</sup> level, and MDA level, which also upregulated ACSL4 expression but downregulated NRF2 and SLC7A11 expressions. Fer-1 treatment decreased ROS fluorescence intensity, Fe<sup>2+</sup> level, MDA level, and reduced sorafenib sensitivity reflected by a higher sorafenib IC<sub>50</sub> value. Moreover, Fer-1 treatment weakened the effect of DPP9 inhibition on ROS fluorescence intensity, Fe<sup>2+</sup> level, MDA level, most of the ferroptosis-related proteins, and sorafenib sensitivity reflected by sorafenib IC<sub>50</sub> value.</p><p><strong>Conclusion: </strong>Inhibition of DPP9 improves sorafenib sensitivity by promoting ferroptosis in HCC, which provides novel evidence for DPP9 as an HCC treatment target synergizing with sorafenib.</p>","PeriodicalId":15118,"journal":{"name":"Journal of Cancer Research and Clinical Oncology","volume":"151 9","pages":"243"},"PeriodicalIF":2.8000,"publicationDate":"2025-09-09","publicationTypes":"Journal Article","fieldsOfStudy":null,"isOpenAccess":false,"openAccessPdf":"https://www.ncbi.nlm.nih.gov/pmc/articles/PMC12417342/pdf/","citationCount":"0","resultStr":"{\"title\":\"Inhibition of dipeptidyl peptidase 9 improves sorafenib sensitivity by inducing ferroptosis in hepatocellular carcinoma.\",\"authors\":\"Qing Li, Yang Wang, Jun Zou\",\"doi\":\"10.1007/s00432-025-06300-z\",\"DOIUrl\":null,\"url\":null,\"abstract\":\"<p><strong>Objective: </strong>Dipeptidyl peptidase 9 (DPP9) not only regulates tumor progression and drug sensitivity, but also modifies oxidative stress mediated ferroptosis. This study aimed to investigate the effect of DPP9 inhibition on sorafenib sensitivity and its interaction with ferroptosis in hepatocellular carcinoma (HCC).</p><p><strong>Methods: </strong>Two HCC cell lines (Huh7 and MHCC-97H) were transfected with DPP9 siRNA, followed by detection of reactive oxygen species (ROS), ferrous iron (Fe<sup>2+</sup>), malondialdehyde (MDA), and ferroptosis-related proteins, and treated by 0-16 μM sorafenib to calculate half-maximal inhibitory concentration (IC<sub>50</sub>) for sensitivity assessment. Moreover, ferrostatin-1 (Fer-1) was added with or without DPP9 siRNA, followed by the above detections.</p><p><strong>Results: </strong>Inhibition of DPP9 improved sorafenib sensitivity reflected by a lower sorafenib IC<sub>50</sub> value, and it increased ROS fluorescence intensity, Fe<sup>2+</sup> level, and MDA level, which also upregulated ACSL4 expression but downregulated NRF2 and SLC7A11 expressions. Fer-1 treatment decreased ROS fluorescence intensity, Fe<sup>2+</sup> level, MDA level, and reduced sorafenib sensitivity reflected by a higher sorafenib IC<sub>50</sub> value. Moreover, Fer-1 treatment weakened the effect of DPP9 inhibition on ROS fluorescence intensity, Fe<sup>2+</sup> level, MDA level, most of the ferroptosis-related proteins, and sorafenib sensitivity reflected by sorafenib IC<sub>50</sub> value.</p><p><strong>Conclusion: </strong>Inhibition of DPP9 improves sorafenib sensitivity by promoting ferroptosis in HCC, which provides novel evidence for DPP9 as an HCC treatment target synergizing with sorafenib.</p>\",\"PeriodicalId\":15118,\"journal\":{\"name\":\"Journal of Cancer Research and Clinical Oncology\",\"volume\":\"151 9\",\"pages\":\"243\"},\"PeriodicalIF\":2.8000,\"publicationDate\":\"2025-09-09\",\"publicationTypes\":\"Journal Article\",\"fieldsOfStudy\":null,\"isOpenAccess\":false,\"openAccessPdf\":\"https://www.ncbi.nlm.nih.gov/pmc/articles/PMC12417342/pdf/\",\"citationCount\":\"0\",\"resultStr\":null,\"platform\":\"Semanticscholar\",\"paperid\":null,\"PeriodicalName\":\"Journal of Cancer Research and Clinical Oncology\",\"FirstCategoryId\":\"3\",\"ListUrlMain\":\"https://doi.org/10.1007/s00432-025-06300-z\",\"RegionNum\":3,\"RegionCategory\":\"医学\",\"ArticlePicture\":[],\"TitleCN\":null,\"AbstractTextCN\":null,\"PMCID\":null,\"EPubDate\":\"\",\"PubModel\":\"\",\"JCR\":\"Q3\",\"JCRName\":\"ONCOLOGY\",\"Score\":null,\"Total\":0}","platform":"Semanticscholar","paperid":null,"PeriodicalName":"Journal of Cancer Research and Clinical Oncology","FirstCategoryId":"3","ListUrlMain":"https://doi.org/10.1007/s00432-025-06300-z","RegionNum":3,"RegionCategory":"医学","ArticlePicture":[],"TitleCN":null,"AbstractTextCN":null,"PMCID":null,"EPubDate":"","PubModel":"","JCR":"Q3","JCRName":"ONCOLOGY","Score":null,"Total":0}
引用次数: 0

摘要

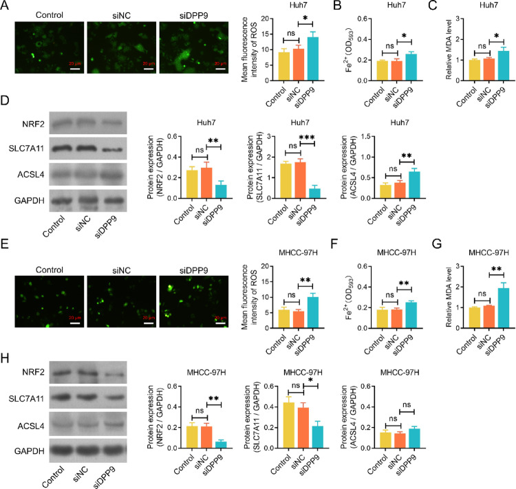
目的:二肽基肽酶9 (Dipeptidyl peptidase 9, DPP9)不仅能调节肿瘤进展和药物敏感性,还能调节氧化应激介导的铁凋亡。本研究旨在探讨DPP9抑制对索拉非尼敏感性的影响及其与肝细胞癌(HCC)铁下垂的相互作用。方法:用DPP9 siRNA转染2株HCC细胞系(Huh7和MHCC-97H),检测活性氧(ROS)、亚铁(Fe2+)、丙二醛(MDA)和铁中毒相关蛋白,并用0 ~ 16 μM索拉非尼处理,计算半最大抑制浓度(IC50)进行敏感性评估。此外,添加或不添加DPP9 siRNA的铁抑素-1 (fero -1)进行上述检测。结果:抑制DPP9可提高索拉非尼的敏感性,表现为索拉非尼IC50值降低;抑制DPP9可提高ROS荧光强度、Fe2+水平和MDA水平,同时上调ACSL4表达,下调NRF2和SLC7A11表达。fe -1处理降低了ROS荧光强度、Fe2+水平、MDA水平,降低了索拉非尼的敏感性,表现为索拉非尼IC50值升高。此外,fe -1处理减弱了DPP9抑制对ROS荧光强度、Fe2+水平、MDA水平、大部分嗜铁相关蛋白以及索拉非尼IC50值反映的索拉非尼敏感性的影响。结论:抑制DPP9可提高索拉非尼的敏感性,促进肝癌铁凋亡,为DPP9与索拉非尼协同治疗肝癌提供了新的证据。
本文章由计算机程序翻译,如有差异,请以英文原文为准。

Inhibition of dipeptidyl peptidase 9 improves sorafenib sensitivity by inducing ferroptosis in hepatocellular carcinoma.

Inhibition of dipeptidyl peptidase 9 improves sorafenib sensitivity by inducing ferroptosis in hepatocellular carcinoma.

Inhibition of dipeptidyl peptidase 9 improves sorafenib sensitivity by inducing ferroptosis in hepatocellular carcinoma.

Inhibition of dipeptidyl peptidase 9 improves sorafenib sensitivity by inducing ferroptosis in hepatocellular carcinoma.

Objective: Dipeptidyl peptidase 9 (DPP9) not only regulates tumor progression and drug sensitivity, but also modifies oxidative stress mediated ferroptosis. This study aimed to investigate the effect of DPP9 inhibition on sorafenib sensitivity and its interaction with ferroptosis in hepatocellular carcinoma (HCC).

Methods: Two HCC cell lines (Huh7 and MHCC-97H) were transfected with DPP9 siRNA, followed by detection of reactive oxygen species (ROS), ferrous iron (Fe2+), malondialdehyde (MDA), and ferroptosis-related proteins, and treated by 0-16 μM sorafenib to calculate half-maximal inhibitory concentration (IC50) for sensitivity assessment. Moreover, ferrostatin-1 (Fer-1) was added with or without DPP9 siRNA, followed by the above detections.

Results: Inhibition of DPP9 improved sorafenib sensitivity reflected by a lower sorafenib IC50 value, and it increased ROS fluorescence intensity, Fe2+ level, and MDA level, which also upregulated ACSL4 expression but downregulated NRF2 and SLC7A11 expressions. Fer-1 treatment decreased ROS fluorescence intensity, Fe2+ level, MDA level, and reduced sorafenib sensitivity reflected by a higher sorafenib IC50 value. Moreover, Fer-1 treatment weakened the effect of DPP9 inhibition on ROS fluorescence intensity, Fe2+ level, MDA level, most of the ferroptosis-related proteins, and sorafenib sensitivity reflected by sorafenib IC50 value.

Conclusion: Inhibition of DPP9 improves sorafenib sensitivity by promoting ferroptosis in HCC, which provides novel evidence for DPP9 as an HCC treatment target synergizing with sorafenib.

求助全文
通过发布文献求助,成功后即可免费获取论文全文。 去求助
来源期刊
CiteScore
4.00
自引率
2.80%
发文量
577
审稿时长
2 months
期刊介绍: The "Journal of Cancer Research and Clinical Oncology" publishes significant and up-to-date articles within the fields of experimental and clinical oncology. The journal, which is chiefly devoted to Original papers, also includes Reviews as well as Editorials and Guest editorials on current, controversial topics. The section Letters to the editors provides a forum for a rapid exchange of comments and information concerning previously published papers and topics of current interest. Meeting reports provide current information on the latest results presented at important congresses. The following fields are covered: carcinogenesis - etiology, mechanisms; molecular biology; recent developments in tumor therapy; general diagnosis; laboratory diagnosis; diagnostic and experimental pathology; oncologic surgery; and epidemiology.
×
引用
GB/T 7714-2015
复制
MLA
复制
APA
复制
导出至
BibTeX EndNote RefMan NoteFirst NoteExpress
×
提示
您的信息不完整,为了账户安全,请先补充。
现在去补充
×
提示
您因"违规操作"
具体请查看互助需知
我知道了
×
提示
确定
请完成安全验证×
copy
已复制链接
快去分享给好友吧!
我知道了
右上角分享
点击右上角分享
0
联系我们:info@booksci.cn Book学术提供免费学术资源搜索服务,方便国内外学者检索中英文文献。致力于提供最便捷和优质的服务体验。 Copyright © 2023 布克学术 All rights reserved.
京ICP备2023020795号-1
ghs 京公网安备 11010802042870号
Book学术文献互助
Book学术文献互助群
群 号:604180095
Book学术官方微信