基于dia的蛋白质组学揭示dl -3-正丁苯酞在高血压大鼠脑血管病所致脑损伤中的抗炎作用。

IF 2.2 4区 医学 Q4 NEUROSCIENCES
Translational Neuroscience Pub Date : 2025-08-29 eCollection Date: 2025-01-01 DOI:10.1515/tnsci-2025-0381
Juan Sun, Zhe Su, Yingxiao Ji, Fangming Wang, Jingru Zhao, Jian Zhang, Litao Li
{"title":"基于dia的蛋白质组学揭示dl -3-正丁苯酞在高血压大鼠脑血管病所致脑损伤中的抗炎作用。","authors":"Juan Sun, Zhe Su, Yingxiao Ji, Fangming Wang, Jingru Zhao, Jian Zhang, Litao Li","doi":"10.1515/tnsci-2025-0381","DOIUrl":null,"url":null,"abstract":"<p><strong>Objectives: </strong>Excessive neuroinflammatory responses represent a key pathological mechanism in cerebral small vessel disease (CSVD). Dl-3-<i>n</i>-butylphthalide (NBP), a compound previously demonstrated to possess anti-inflammatory properties in ischemic stroke, was investigated for its potential therapeutic effects in a rodent model of CSVD. This study aimed to elucidate the neuroprotective mechanisms of NBP in CSVD pathogenesis.</p><p><strong>Methods: </strong>Forty-week-old spontaneously hypertensive rats were selected as a CSVD rodent model to determine the neuroprotective effects of NBP. Cognitive ability was assessed using the Morris water maze after 28 weeks of treatment. Pathological changes in the brain tissue were observed through immunohistochemistry. Data-independent acquisition (DIA) mass spectrometry was executed to identify the probable targets of NBP in CSVD. Based on the proteomics results, the expression of the toll-like receptor 4 (TLR4)/nuclear factor kappa-B (NF-κB) signaling pathway in the rat hippocampus was evaluated by western blotting and quantitative real-time polymerase chain reaction (qRT-PCR).</p><p><strong>Results: </strong>NBP treatment ameliorated the cognitive abilities and pathological changes in CSVD. DIA proteomics revealed 262 differentially expressed hippocampal proteins, with bioinformatics analysis highlighting acute inflammatory response as a primary target. Furthermore, western blotting and qRT-PCR results confirmed these results and showed that after treatment with NBP, TLR4 regulated NF-κB pathway and inflammatory factors decreased.</p><p><strong>Conclusions: </strong>Our findings demonstrated that NBP exerts neuroprotection in CSVD probably by suppressing TLR4/MyD88/NF-κB-mediated neuroinflammation. This study provides the evidence of NBP's therapeutic mechanisms in CSVD, suggesting its potential as a targeted anti-inflammatory treatment.</p>","PeriodicalId":23227,"journal":{"name":"Translational Neuroscience","volume":"16 1","pages":"20250381"},"PeriodicalIF":2.2000,"publicationDate":"2025-08-29","publicationTypes":"Journal Article","fieldsOfStudy":null,"isOpenAccess":false,"openAccessPdf":"https://www.ncbi.nlm.nih.gov/pmc/articles/PMC12413627/pdf/","citationCount":"0","resultStr":"{\"title\":\"DIA-based proteomics reveals anti-inflammatory role of DL-3-<i>n</i>-butylphthalide in cerebral small vessel disease-induced brain injury in hypertensive rat.\",\"authors\":\"Juan Sun, Zhe Su, Yingxiao Ji, Fangming Wang, Jingru Zhao, Jian Zhang, Litao Li\",\"doi\":\"10.1515/tnsci-2025-0381\",\"DOIUrl\":null,\"url\":null,\"abstract\":\"<p><strong>Objectives: </strong>Excessive neuroinflammatory responses represent a key pathological mechanism in cerebral small vessel disease (CSVD). Dl-3-<i>n</i>-butylphthalide (NBP), a compound previously demonstrated to possess anti-inflammatory properties in ischemic stroke, was investigated for its potential therapeutic effects in a rodent model of CSVD. This study aimed to elucidate the neuroprotective mechanisms of NBP in CSVD pathogenesis.</p><p><strong>Methods: </strong>Forty-week-old spontaneously hypertensive rats were selected as a CSVD rodent model to determine the neuroprotective effects of NBP. Cognitive ability was assessed using the Morris water maze after 28 weeks of treatment. Pathological changes in the brain tissue were observed through immunohistochemistry. Data-independent acquisition (DIA) mass spectrometry was executed to identify the probable targets of NBP in CSVD. Based on the proteomics results, the expression of the toll-like receptor 4 (TLR4)/nuclear factor kappa-B (NF-κB) signaling pathway in the rat hippocampus was evaluated by western blotting and quantitative real-time polymerase chain reaction (qRT-PCR).</p><p><strong>Results: </strong>NBP treatment ameliorated the cognitive abilities and pathological changes in CSVD. DIA proteomics revealed 262 differentially expressed hippocampal proteins, with bioinformatics analysis highlighting acute inflammatory response as a primary target. Furthermore, western blotting and qRT-PCR results confirmed these results and showed that after treatment with NBP, TLR4 regulated NF-κB pathway and inflammatory factors decreased.</p><p><strong>Conclusions: </strong>Our findings demonstrated that NBP exerts neuroprotection in CSVD probably by suppressing TLR4/MyD88/NF-κB-mediated neuroinflammation. This study provides the evidence of NBP's therapeutic mechanisms in CSVD, suggesting its potential as a targeted anti-inflammatory treatment.</p>\",\"PeriodicalId\":23227,\"journal\":{\"name\":\"Translational Neuroscience\",\"volume\":\"16 1\",\"pages\":\"20250381\"},\"PeriodicalIF\":2.2000,\"publicationDate\":\"2025-08-29\",\"publicationTypes\":\"Journal Article\",\"fieldsOfStudy\":null,\"isOpenAccess\":false,\"openAccessPdf\":\"https://www.ncbi.nlm.nih.gov/pmc/articles/PMC12413627/pdf/\",\"citationCount\":\"0\",\"resultStr\":null,\"platform\":\"Semanticscholar\",\"paperid\":null,\"PeriodicalName\":\"Translational Neuroscience\",\"FirstCategoryId\":\"3\",\"ListUrlMain\":\"https://doi.org/10.1515/tnsci-2025-0381\",\"RegionNum\":4,\"RegionCategory\":\"医学\",\"ArticlePicture\":[],\"TitleCN\":null,\"AbstractTextCN\":null,\"PMCID\":null,\"EPubDate\":\"2025/1/1 0:00:00\",\"PubModel\":\"eCollection\",\"JCR\":\"Q4\",\"JCRName\":\"NEUROSCIENCES\",\"Score\":null,\"Total\":0}","platform":"Semanticscholar","paperid":null,"PeriodicalName":"Translational Neuroscience","FirstCategoryId":"3","ListUrlMain":"https://doi.org/10.1515/tnsci-2025-0381","RegionNum":4,"RegionCategory":"医学","ArticlePicture":[],"TitleCN":null,"AbstractTextCN":null,"PMCID":null,"EPubDate":"2025/1/1 0:00:00","PubModel":"eCollection","JCR":"Q4","JCRName":"NEUROSCIENCES","Score":null,"Total":0}
引用次数: 0

摘要

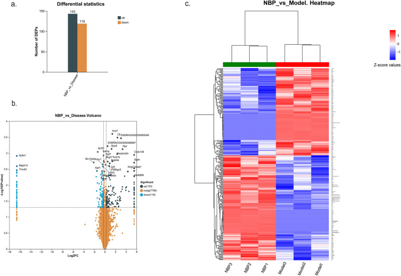
目的:过度的神经炎症反应是脑血管病(CSVD)的一个关键病理机制。dl -3-n-丁苯酞(NBP)是一种先前被证明在缺血性卒中中具有抗炎特性的化合物,研究了其在啮齿动物CSVD模型中的潜在治疗作用。本研究旨在阐明NBP在CSVD发病中的神经保护机制。方法:选择40周龄自发性高血压大鼠作为CSVD啮齿动物模型,观察NBP的神经保护作用。治疗28周后采用Morris水迷宫评估认知能力。免疫组化观察脑组织病理变化。采用数据独立采集(DIA)质谱法确定CSVD中NBP的可能靶点。基于蛋白质组学分析结果,采用western blotting和定量实时聚合酶链反应(qRT-PCR)技术检测大鼠海马组织中toll样受体4 (TLR4)/核因子κ b (NF-κB)信号通路的表达。结果:NBP治疗可改善CSVD患者的认知能力和病理改变。DIA蛋白质组学揭示了262种差异表达的海马蛋白,生物信息学分析强调急性炎症反应是主要目标。western blotting和qRT-PCR结果证实了上述结果,发现NBP治疗后,TLR4调节NF-κB通路,炎症因子降低。结论:我们的研究结果表明NBP可能通过抑制TLR4/MyD88/NF-κ b介导的神经炎症在CSVD中发挥神经保护作用。本研究为NBP治疗CSVD的机制提供了证据,提示其作为靶向抗炎治疗的潜力。
本文章由计算机程序翻译,如有差异,请以英文原文为准。

DIA-based proteomics reveals anti-inflammatory role of DL-3-<i>n</i>-butylphthalide in cerebral small vessel disease-induced brain injury in hypertensive rat.

DIA-based proteomics reveals anti-inflammatory role of DL-3-<i>n</i>-butylphthalide in cerebral small vessel disease-induced brain injury in hypertensive rat.

DIA-based proteomics reveals anti-inflammatory role of DL-3-<i>n</i>-butylphthalide in cerebral small vessel disease-induced brain injury in hypertensive rat.

DIA-based proteomics reveals anti-inflammatory role of DL-3-n-butylphthalide in cerebral small vessel disease-induced brain injury in hypertensive rat.

Objectives: Excessive neuroinflammatory responses represent a key pathological mechanism in cerebral small vessel disease (CSVD). Dl-3-n-butylphthalide (NBP), a compound previously demonstrated to possess anti-inflammatory properties in ischemic stroke, was investigated for its potential therapeutic effects in a rodent model of CSVD. This study aimed to elucidate the neuroprotective mechanisms of NBP in CSVD pathogenesis.

Methods: Forty-week-old spontaneously hypertensive rats were selected as a CSVD rodent model to determine the neuroprotective effects of NBP. Cognitive ability was assessed using the Morris water maze after 28 weeks of treatment. Pathological changes in the brain tissue were observed through immunohistochemistry. Data-independent acquisition (DIA) mass spectrometry was executed to identify the probable targets of NBP in CSVD. Based on the proteomics results, the expression of the toll-like receptor 4 (TLR4)/nuclear factor kappa-B (NF-κB) signaling pathway in the rat hippocampus was evaluated by western blotting and quantitative real-time polymerase chain reaction (qRT-PCR).

Results: NBP treatment ameliorated the cognitive abilities and pathological changes in CSVD. DIA proteomics revealed 262 differentially expressed hippocampal proteins, with bioinformatics analysis highlighting acute inflammatory response as a primary target. Furthermore, western blotting and qRT-PCR results confirmed these results and showed that after treatment with NBP, TLR4 regulated NF-κB pathway and inflammatory factors decreased.

Conclusions: Our findings demonstrated that NBP exerts neuroprotection in CSVD probably by suppressing TLR4/MyD88/NF-κB-mediated neuroinflammation. This study provides the evidence of NBP's therapeutic mechanisms in CSVD, suggesting its potential as a targeted anti-inflammatory treatment.

求助全文
通过发布文献求助,成功后即可免费获取论文全文。 去求助
来源期刊
CiteScore
3.00
自引率
4.80%
发文量
45
审稿时长
>12 weeks
期刊介绍: Translational Neuroscience provides a closer interaction between basic and clinical neuroscientists to expand understanding of brain structure, function and disease, and translate this knowledge into clinical applications and novel therapies of nervous system disorders.
×
引用
GB/T 7714-2015
复制
MLA
复制
APA
复制
导出至
BibTeX EndNote RefMan NoteFirst NoteExpress
×
提示
您的信息不完整,为了账户安全,请先补充。
现在去补充
×
提示
您因"违规操作"
具体请查看互助需知
我知道了
×
提示
确定
请完成安全验证×
copy
已复制链接
快去分享给好友吧!
我知道了
右上角分享
点击右上角分享
0
联系我们:info@booksci.cn Book学术提供免费学术资源搜索服务,方便国内外学者检索中英文文献。致力于提供最便捷和优质的服务体验。 Copyright © 2023 布克学术 All rights reserved.
京ICP备2023020795号-1
ghs 京公网安备 11010802042870号
Book学术文献互助
Book学术文献互助群
群 号:604180095
Book学术官方微信