肽CCAT1-70aa通过MAPK/ERK途径促进肝细胞癌的增殖和侵袭。

IF 1.6 4区 医学 Q2 MEDICINE, GENERAL & INTERNAL
Open Medicine Pub Date : 2025-08-19 eCollection Date: 2025-01-01 DOI:10.1515/med-2025-1206
Xianjian Wu, Ruifeng Liang, Guoman Liu, Quan Fang, Zuoming Xu, Wenchuan Li, Chuan Tan, Jian Pu
{"title":"肽CCAT1-70aa通过MAPK/ERK途径促进肝细胞癌的增殖和侵袭。","authors":"Xianjian Wu, Ruifeng Liang, Guoman Liu, Quan Fang, Zuoming Xu, Wenchuan Li, Chuan Tan, Jian Pu","doi":"10.1515/med-2025-1206","DOIUrl":null,"url":null,"abstract":"<p><strong>Objective: </strong>Peptide-encoding roles of lncRNAs are emerging in cancer biology. This study explores the function of the CCAT1-70aa peptide in hepatocellular carcinoma (HCC) and its underlying mechanisms.</p><p><strong>Methods: </strong>Immunohistochemistry was used to detect CCAT1-70aa expression in HCC and adjacent tissues. An expression vector verified CCAT1's role in encoding CCAT1-70aa. Cell counting kit-8 and Transwell assays assessed the effects of CCAT1-70aa on HCC cell proliferation and invasion. Small-interfering RNAs (siRNAs) targeting CCAT1 were transfected into HCC cells to examine CCAT1-70aa expression. The role of the MAPK/ERK pathway was confirmed via Western blot and the ERK inhibitor FR180204.</p><p><strong>Results: </strong>CCAT1-70aa was significantly upregulated in HCC tissues, correlating with tumor stage, serum alpha-fetoprotein levels, and vascular invasion. siRNA-mediated CCAT1 silencing reduced CCAT1-70aa expression, supporting that CCAT1-70aa is translated from lncRNA CCAT1. CCAT1-70aa, a 70-amino acid peptide, enhanced proliferation and invasion, activating the MAPK/ERK pathway, with its effects mitigated by ERK inhibition.</p><p><strong>Conclusion: </strong>The CCAT1-70aa peptide is overexpressed in HCC and linked to aggressive tumor characteristics. It promotes proliferation and invasion via the MAPK/ERK pathway, providing insights for HCC diagnosis and treatment strategies.</p>","PeriodicalId":19715,"journal":{"name":"Open Medicine","volume":"20 1","pages":"20251206"},"PeriodicalIF":1.6000,"publicationDate":"2025-08-19","publicationTypes":"Journal Article","fieldsOfStudy":null,"isOpenAccess":false,"openAccessPdf":"https://www.ncbi.nlm.nih.gov/pmc/articles/PMC12413782/pdf/","citationCount":"0","resultStr":"{\"title\":\"Peptide CCAT1-70aa promotes hepatocellular carcinoma proliferation and invasion via the MAPK/ERK pathway.\",\"authors\":\"Xianjian Wu, Ruifeng Liang, Guoman Liu, Quan Fang, Zuoming Xu, Wenchuan Li, Chuan Tan, Jian Pu\",\"doi\":\"10.1515/med-2025-1206\",\"DOIUrl\":null,\"url\":null,\"abstract\":\"<p><strong>Objective: </strong>Peptide-encoding roles of lncRNAs are emerging in cancer biology. This study explores the function of the CCAT1-70aa peptide in hepatocellular carcinoma (HCC) and its underlying mechanisms.</p><p><strong>Methods: </strong>Immunohistochemistry was used to detect CCAT1-70aa expression in HCC and adjacent tissues. An expression vector verified CCAT1's role in encoding CCAT1-70aa. Cell counting kit-8 and Transwell assays assessed the effects of CCAT1-70aa on HCC cell proliferation and invasion. Small-interfering RNAs (siRNAs) targeting CCAT1 were transfected into HCC cells to examine CCAT1-70aa expression. The role of the MAPK/ERK pathway was confirmed via Western blot and the ERK inhibitor FR180204.</p><p><strong>Results: </strong>CCAT1-70aa was significantly upregulated in HCC tissues, correlating with tumor stage, serum alpha-fetoprotein levels, and vascular invasion. siRNA-mediated CCAT1 silencing reduced CCAT1-70aa expression, supporting that CCAT1-70aa is translated from lncRNA CCAT1. CCAT1-70aa, a 70-amino acid peptide, enhanced proliferation and invasion, activating the MAPK/ERK pathway, with its effects mitigated by ERK inhibition.</p><p><strong>Conclusion: </strong>The CCAT1-70aa peptide is overexpressed in HCC and linked to aggressive tumor characteristics. It promotes proliferation and invasion via the MAPK/ERK pathway, providing insights for HCC diagnosis and treatment strategies.</p>\",\"PeriodicalId\":19715,\"journal\":{\"name\":\"Open Medicine\",\"volume\":\"20 1\",\"pages\":\"20251206\"},\"PeriodicalIF\":1.6000,\"publicationDate\":\"2025-08-19\",\"publicationTypes\":\"Journal Article\",\"fieldsOfStudy\":null,\"isOpenAccess\":false,\"openAccessPdf\":\"https://www.ncbi.nlm.nih.gov/pmc/articles/PMC12413782/pdf/\",\"citationCount\":\"0\",\"resultStr\":null,\"platform\":\"Semanticscholar\",\"paperid\":null,\"PeriodicalName\":\"Open Medicine\",\"FirstCategoryId\":\"3\",\"ListUrlMain\":\"https://doi.org/10.1515/med-2025-1206\",\"RegionNum\":4,\"RegionCategory\":\"医学\",\"ArticlePicture\":[],\"TitleCN\":null,\"AbstractTextCN\":null,\"PMCID\":null,\"EPubDate\":\"2025/1/1 0:00:00\",\"PubModel\":\"eCollection\",\"JCR\":\"Q2\",\"JCRName\":\"MEDICINE, GENERAL & INTERNAL\",\"Score\":null,\"Total\":0}","platform":"Semanticscholar","paperid":null,"PeriodicalName":"Open Medicine","FirstCategoryId":"3","ListUrlMain":"https://doi.org/10.1515/med-2025-1206","RegionNum":4,"RegionCategory":"医学","ArticlePicture":[],"TitleCN":null,"AbstractTextCN":null,"PMCID":null,"EPubDate":"2025/1/1 0:00:00","PubModel":"eCollection","JCR":"Q2","JCRName":"MEDICINE, GENERAL & INTERNAL","Score":null,"Total":0}
引用次数: 0

摘要

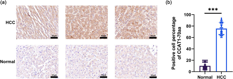
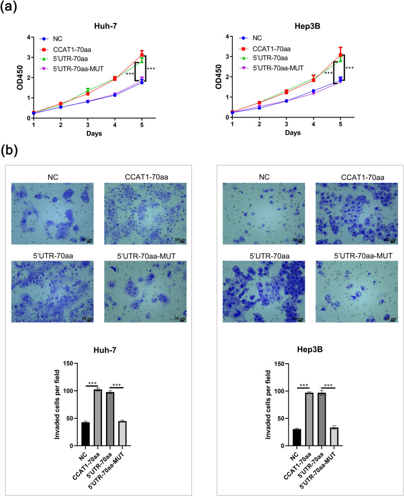
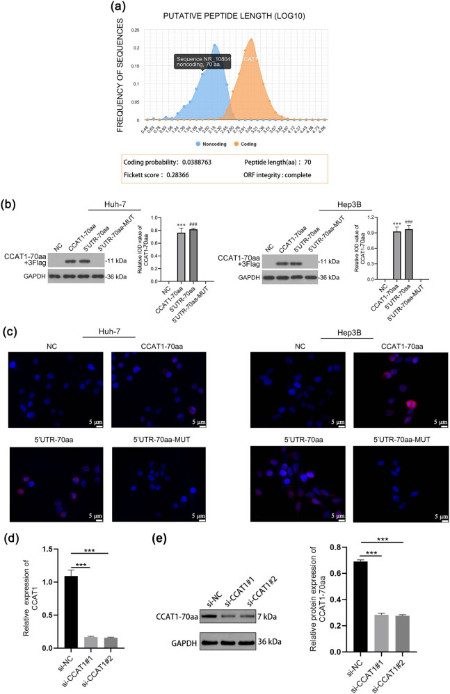
目的:lncrna在肿瘤生物学中的肽编码作用正在逐渐显现。本研究探讨CCAT1-70aa肽在肝细胞癌(HCC)中的功能及其潜在机制。方法:采用免疫组化方法检测CCAT1-70aa在HCC及癌旁组织中的表达。表达载体验证了CCAT1在编码CCAT1-70aa中的作用。细胞计数试剂盒-8和Transwell检测CCAT1-70aa对HCC细胞增殖和侵袭的影响。将靶向CCAT1的小干扰rna (sirna)转染到HCC细胞中,检测CCAT1-70aa的表达。通过Western blot和ERK抑制剂FR180204证实了MAPK/ERK通路的作用。结果:CCAT1-70aa在HCC组织中表达显著上调,与肿瘤分期、血清甲胎蛋白水平及血管浸润相关。sirna介导的CCAT1沉默降低了CCAT1-70aa的表达,支持CCAT1-70aa是由lncRNA CCAT1翻译而来。CCAT1-70aa是一种由70个氨基酸组成的肽,通过激活MAPK/ERK通路,增强了细胞的增殖和侵袭,其作用通过抑制ERK而减轻。结论:CCAT1-70aa肽在HCC中过表达,并与侵袭性肿瘤特征相关。它通过MAPK/ERK通路促进增殖和侵袭,为HCC的诊断和治疗策略提供了见解。
本文章由计算机程序翻译,如有差异,请以英文原文为准。

Peptide CCAT1-70aa promotes hepatocellular carcinoma proliferation and invasion via the MAPK/ERK pathway.

Peptide CCAT1-70aa promotes hepatocellular carcinoma proliferation and invasion via the MAPK/ERK pathway.

Peptide CCAT1-70aa promotes hepatocellular carcinoma proliferation and invasion via the MAPK/ERK pathway.

Peptide CCAT1-70aa promotes hepatocellular carcinoma proliferation and invasion via the MAPK/ERK pathway.

Objective: Peptide-encoding roles of lncRNAs are emerging in cancer biology. This study explores the function of the CCAT1-70aa peptide in hepatocellular carcinoma (HCC) and its underlying mechanisms.

Methods: Immunohistochemistry was used to detect CCAT1-70aa expression in HCC and adjacent tissues. An expression vector verified CCAT1's role in encoding CCAT1-70aa. Cell counting kit-8 and Transwell assays assessed the effects of CCAT1-70aa on HCC cell proliferation and invasion. Small-interfering RNAs (siRNAs) targeting CCAT1 were transfected into HCC cells to examine CCAT1-70aa expression. The role of the MAPK/ERK pathway was confirmed via Western blot and the ERK inhibitor FR180204.

Results: CCAT1-70aa was significantly upregulated in HCC tissues, correlating with tumor stage, serum alpha-fetoprotein levels, and vascular invasion. siRNA-mediated CCAT1 silencing reduced CCAT1-70aa expression, supporting that CCAT1-70aa is translated from lncRNA CCAT1. CCAT1-70aa, a 70-amino acid peptide, enhanced proliferation and invasion, activating the MAPK/ERK pathway, with its effects mitigated by ERK inhibition.

Conclusion: The CCAT1-70aa peptide is overexpressed in HCC and linked to aggressive tumor characteristics. It promotes proliferation and invasion via the MAPK/ERK pathway, providing insights for HCC diagnosis and treatment strategies.

求助全文
通过发布文献求助,成功后即可免费获取论文全文。 去求助
来源期刊
Open Medicine
Open Medicine Medicine-General Medicine
CiteScore
3.00
自引率
0.00%
发文量
153
审稿时长
20 weeks
期刊介绍: Open Medicine is an open access journal that provides users with free, instant, and continued access to all content worldwide. The primary goal of the journal has always been a focus on maintaining the high quality of its published content. Its mission is to facilitate the exchange of ideas between medical science researchers from different countries. Papers connected to all fields of medicine and public health are welcomed. Open Medicine accepts submissions of research articles, reviews, case reports, letters to editor and book reviews.
×
引用
GB/T 7714-2015
复制
MLA
复制
APA
复制
导出至
BibTeX EndNote RefMan NoteFirst NoteExpress
×
提示
您的信息不完整,为了账户安全,请先补充。
现在去补充
×
提示
您因"违规操作"
具体请查看互助需知
我知道了
×
提示
确定
请完成安全验证×
copy
已复制链接
快去分享给好友吧!
我知道了
右上角分享
点击右上角分享
0
联系我们:info@booksci.cn Book学术提供免费学术资源搜索服务,方便国内外学者检索中英文文献。致力于提供最便捷和优质的服务体验。 Copyright © 2023 布克学术 All rights reserved.
京ICP备2023020795号-1
ghs 京公网安备 11010802042870号
Book学术文献互助
Book学术文献互助群
群 号:604180095
Book学术官方微信