IRF6增强IFN-β表达和抑制病毒复制以降低疱疹性间质角膜炎的严重程度

IF 4.1 2区 医学 Q2 IMMUNOLOGY
Journal of Inflammation Research Pub Date : 2025-09-02 eCollection Date: 2025-01-01 DOI:10.2147/JIR.S526580
Zhi Liu, Likun Xia
{"title":"IRF6增强IFN-β表达和抑制病毒复制以降低疱疹性间质角膜炎的严重程度","authors":"Zhi Liu, Likun Xia","doi":"10.2147/JIR.S526580","DOIUrl":null,"url":null,"abstract":"<p><strong>Purpose: </strong>Herpes simplex virus type 1 (HSV-1) infection of the human eye can lead to herpes simplex keratitis, which is the leading cause of infectious blindness worldwide. Inflammation invading the corneal stroma causes herpetic stromal keratitis (HSK). Interferon regulatory factor 6 (IRF6) is a member of the interferon regulatory factor family and is involved in the antiviral response against human papillomavirus 16. However, the mechanism related to the involvement of IRF6 in the host anti-HSV-1 response is unclear, and how latent infection and viral reactivation trigger corneal stromal inflammation remains unknown. Therefore, we investigated the role of IRF6 in HSV-1 infection.</p><p><strong>Methods: </strong>Proteomic detection techniques indicated that IRF6 was expressed at low levels in the corneas of HSK model mice. The antiviral effects of IRF6 have been demonstrated in animal and cellular studies. HSV-1 replication was activated when IRF6 was silenced in human corneal epithelial cells (HCECs), and IRF6 overexpression inhibited viral replication. HSK was established after locally inoculating mouse corneas with lentivirus to overexpress IRF6.</p><p><strong>Results: </strong>The degree of inflammation was attenuated, and proinflammatory cytokine secretion was reduced in the mice overexpressing IRF6 compared with that in the lentivirus control mice, suggesting that IRF6 attenuates the severity of HSK. Silencing of protein kinase C delta and receptor-interacting serine/threonine kinase 4 reduced IRF6 phosphorylation and inhibited its degradation during HCEC infection with HSV-1.</p><p><strong>Conclusion: </strong>These findings indicate that IRF6 is involved in the immune response against HSV-1 virus, and IRF6 can be used as a therapeutic target for treating HSK.</p>","PeriodicalId":16107,"journal":{"name":"Journal of Inflammation Research","volume":"18 ","pages":"12045-12058"},"PeriodicalIF":4.1000,"publicationDate":"2025-09-02","publicationTypes":"Journal Article","fieldsOfStudy":null,"isOpenAccess":false,"openAccessPdf":"https://www.ncbi.nlm.nih.gov/pmc/articles/PMC12413831/pdf/","citationCount":"0","resultStr":"{\"title\":\"IRF6 Enhances IFN-β Expression and Inhibits Viral Replication to Reduce the Severity of Herpetic Stromal Keratitis.\",\"authors\":\"Zhi Liu, Likun Xia\",\"doi\":\"10.2147/JIR.S526580\",\"DOIUrl\":null,\"url\":null,\"abstract\":\"<p><strong>Purpose: </strong>Herpes simplex virus type 1 (HSV-1) infection of the human eye can lead to herpes simplex keratitis, which is the leading cause of infectious blindness worldwide. Inflammation invading the corneal stroma causes herpetic stromal keratitis (HSK). Interferon regulatory factor 6 (IRF6) is a member of the interferon regulatory factor family and is involved in the antiviral response against human papillomavirus 16. However, the mechanism related to the involvement of IRF6 in the host anti-HSV-1 response is unclear, and how latent infection and viral reactivation trigger corneal stromal inflammation remains unknown. Therefore, we investigated the role of IRF6 in HSV-1 infection.</p><p><strong>Methods: </strong>Proteomic detection techniques indicated that IRF6 was expressed at low levels in the corneas of HSK model mice. The antiviral effects of IRF6 have been demonstrated in animal and cellular studies. HSV-1 replication was activated when IRF6 was silenced in human corneal epithelial cells (HCECs), and IRF6 overexpression inhibited viral replication. HSK was established after locally inoculating mouse corneas with lentivirus to overexpress IRF6.</p><p><strong>Results: </strong>The degree of inflammation was attenuated, and proinflammatory cytokine secretion was reduced in the mice overexpressing IRF6 compared with that in the lentivirus control mice, suggesting that IRF6 attenuates the severity of HSK. Silencing of protein kinase C delta and receptor-interacting serine/threonine kinase 4 reduced IRF6 phosphorylation and inhibited its degradation during HCEC infection with HSV-1.</p><p><strong>Conclusion: </strong>These findings indicate that IRF6 is involved in the immune response against HSV-1 virus, and IRF6 can be used as a therapeutic target for treating HSK.</p>\",\"PeriodicalId\":16107,\"journal\":{\"name\":\"Journal of Inflammation Research\",\"volume\":\"18 \",\"pages\":\"12045-12058\"},\"PeriodicalIF\":4.1000,\"publicationDate\":\"2025-09-02\",\"publicationTypes\":\"Journal Article\",\"fieldsOfStudy\":null,\"isOpenAccess\":false,\"openAccessPdf\":\"https://www.ncbi.nlm.nih.gov/pmc/articles/PMC12413831/pdf/\",\"citationCount\":\"0\",\"resultStr\":null,\"platform\":\"Semanticscholar\",\"paperid\":null,\"PeriodicalName\":\"Journal of Inflammation Research\",\"FirstCategoryId\":\"3\",\"ListUrlMain\":\"https://doi.org/10.2147/JIR.S526580\",\"RegionNum\":2,\"RegionCategory\":\"医学\",\"ArticlePicture\":[],\"TitleCN\":null,\"AbstractTextCN\":null,\"PMCID\":null,\"EPubDate\":\"2025/1/1 0:00:00\",\"PubModel\":\"eCollection\",\"JCR\":\"Q2\",\"JCRName\":\"IMMUNOLOGY\",\"Score\":null,\"Total\":0}","platform":"Semanticscholar","paperid":null,"PeriodicalName":"Journal of Inflammation Research","FirstCategoryId":"3","ListUrlMain":"https://doi.org/10.2147/JIR.S526580","RegionNum":2,"RegionCategory":"医学","ArticlePicture":[],"TitleCN":null,"AbstractTextCN":null,"PMCID":null,"EPubDate":"2025/1/1 0:00:00","PubModel":"eCollection","JCR":"Q2","JCRName":"IMMUNOLOGY","Score":null,"Total":0}
引用次数: 0

摘要

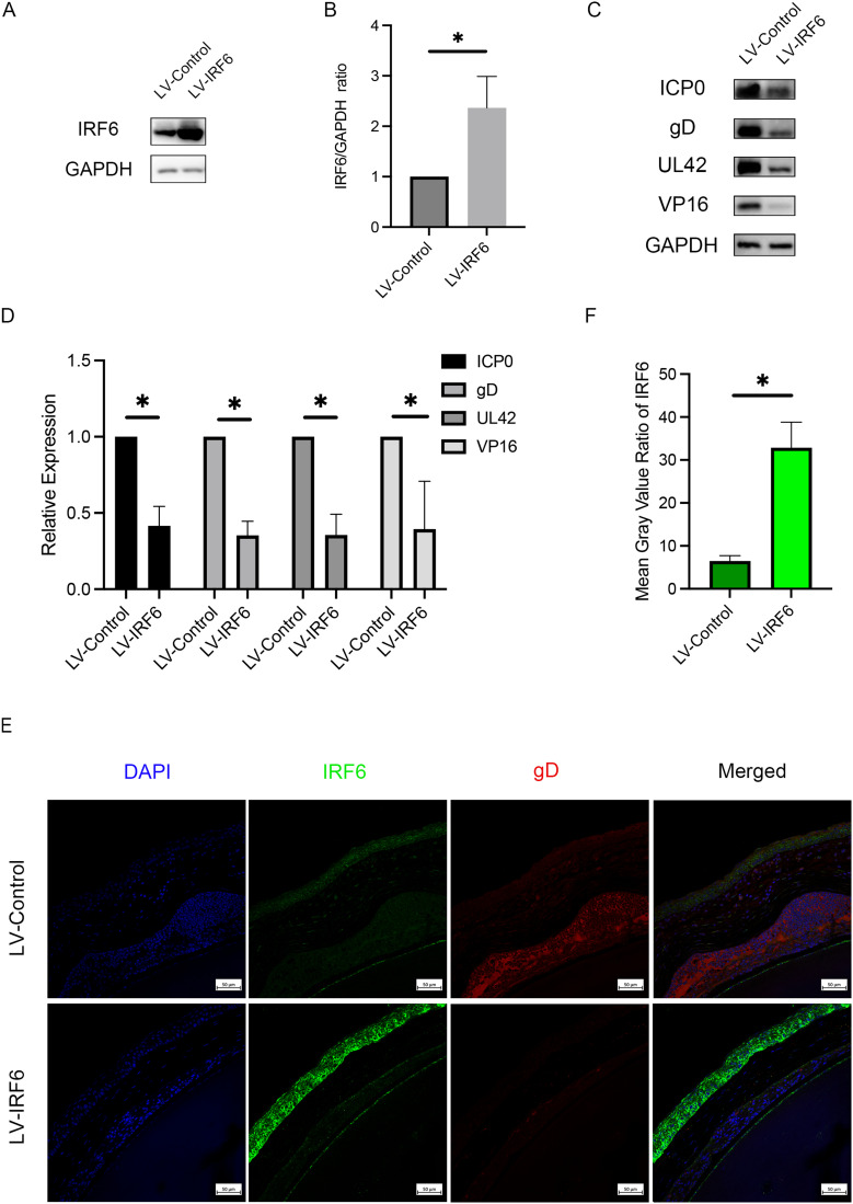
目的:人眼的1型单纯疱疹病毒(HSV-1)感染可导致单纯疱疹性角膜炎,这是全世界传染性失明的主要原因。侵袭角膜基质的炎症引起疱疹性基质角膜炎(HSK)。干扰素调节因子6 (IRF6)是干扰素调节因子家族的一员,参与对抗人乳头瘤病毒16的抗病毒反应。然而,IRF6参与宿主抗hsv -1反应的相关机制尚不清楚,潜伏感染和病毒再激活如何触发角膜基质炎症仍不清楚。因此,我们研究了IRF6在HSV-1感染中的作用。方法:蛋白质组学检测技术表明,IRF6在HSK模型小鼠角膜中低水平表达。IRF6的抗病毒作用已在动物和细胞研究中得到证实。当IRF6在人角膜上皮细胞(HCECs)中沉默时,HSV-1复制被激活,IRF6过表达抑制病毒复制。用慢病毒局部接种小鼠角膜,使其过表达IRF6,建立HSK。结果:与慢病毒对照小鼠相比,过表达IRF6的小鼠炎症程度减轻,促炎细胞因子分泌减少,提示IRF6减轻了HSK的严重程度。在HCEC感染HSV-1期间,蛋白激酶C δ和受体相互作用丝氨酸/苏氨酸激酶4的沉默减少了IRF6的磷酸化并抑制了其降解。结论:IRF6参与了HSV-1病毒的免疫应答,可作为治疗HSK的靶点。
本文章由计算机程序翻译,如有差异,请以英文原文为准。

IRF6 Enhances IFN-β Expression and Inhibits Viral Replication to Reduce the Severity of Herpetic Stromal Keratitis.

IRF6 Enhances IFN-β Expression and Inhibits Viral Replication to Reduce the Severity of Herpetic Stromal Keratitis.

IRF6 Enhances IFN-β Expression and Inhibits Viral Replication to Reduce the Severity of Herpetic Stromal Keratitis.

IRF6 Enhances IFN-β Expression and Inhibits Viral Replication to Reduce the Severity of Herpetic Stromal Keratitis.

Purpose: Herpes simplex virus type 1 (HSV-1) infection of the human eye can lead to herpes simplex keratitis, which is the leading cause of infectious blindness worldwide. Inflammation invading the corneal stroma causes herpetic stromal keratitis (HSK). Interferon regulatory factor 6 (IRF6) is a member of the interferon regulatory factor family and is involved in the antiviral response against human papillomavirus 16. However, the mechanism related to the involvement of IRF6 in the host anti-HSV-1 response is unclear, and how latent infection and viral reactivation trigger corneal stromal inflammation remains unknown. Therefore, we investigated the role of IRF6 in HSV-1 infection.

Methods: Proteomic detection techniques indicated that IRF6 was expressed at low levels in the corneas of HSK model mice. The antiviral effects of IRF6 have been demonstrated in animal and cellular studies. HSV-1 replication was activated when IRF6 was silenced in human corneal epithelial cells (HCECs), and IRF6 overexpression inhibited viral replication. HSK was established after locally inoculating mouse corneas with lentivirus to overexpress IRF6.

Results: The degree of inflammation was attenuated, and proinflammatory cytokine secretion was reduced in the mice overexpressing IRF6 compared with that in the lentivirus control mice, suggesting that IRF6 attenuates the severity of HSK. Silencing of protein kinase C delta and receptor-interacting serine/threonine kinase 4 reduced IRF6 phosphorylation and inhibited its degradation during HCEC infection with HSV-1.

Conclusion: These findings indicate that IRF6 is involved in the immune response against HSV-1 virus, and IRF6 can be used as a therapeutic target for treating HSK.

求助全文
通过发布文献求助,成功后即可免费获取论文全文。 去求助
来源期刊
Journal of Inflammation Research
Journal of Inflammation Research Immunology and Microbiology-Immunology
CiteScore
6.10
自引率
2.20%
发文量
658
审稿时长
16 weeks
期刊介绍: An international, peer-reviewed, open access, online journal that welcomes laboratory and clinical findings on the molecular basis, cell biology and pharmacology of inflammation.
×
引用
GB/T 7714-2015
复制
MLA
复制
APA
复制
导出至
BibTeX EndNote RefMan NoteFirst NoteExpress
×
提示
您的信息不完整,为了账户安全,请先补充。
现在去补充
×
提示
您因"违规操作"
具体请查看互助需知
我知道了
×
提示
确定
请完成安全验证×
copy
已复制链接
快去分享给好友吧!
我知道了
右上角分享
点击右上角分享
0
联系我们:info@booksci.cn Book学术提供免费学术资源搜索服务,方便国内外学者检索中英文文献。致力于提供最便捷和优质的服务体验。 Copyright © 2023 布克学术 All rights reserved.
京ICP备2023020795号-1
ghs 京公网安备 11010802042870号
Book学术文献互助
Book学术文献互助群
群 号:604180095
Book学术官方微信