肥胖和高血压对大脑结构和认知能力的不同影响:来自嵌套研究的亚组分析。

IF 1.3 Q3 EDUCATION, SCIENTIFIC DISCIPLINES
Journal of Education and Health Promotion Pub Date : 2025-07-31 eCollection Date: 2025-01-01 DOI:10.4103/jehp.jehp_1407_24
Sneha Ravichandran, Dilip Shettigar, Sathya Sabina Muthu, Rajagopal Kadavigere, Hari Prakash Palanisamy, K N Shivashankar, Baskaran Chandrasekaran, M G Ramesh Babu, K Vaishali, Winniecia Dkhar, Shruthi P Poovitha, Leena R David, Shovan Saha, Krishna Yerraguntla, Suresh Sukumar
{"title":"肥胖和高血压对大脑结构和认知能力的不同影响:来自嵌套研究的亚组分析。","authors":"Sneha Ravichandran, Dilip Shettigar, Sathya Sabina Muthu, Rajagopal Kadavigere, Hari Prakash Palanisamy, K N Shivashankar, Baskaran Chandrasekaran, M G Ramesh Babu, K Vaishali, Winniecia Dkhar, Shruthi P Poovitha, Leena R David, Shovan Saha, Krishna Yerraguntla, Suresh Sukumar","doi":"10.4103/jehp.jehp_1407_24","DOIUrl":null,"url":null,"abstract":"<p><strong>Background: </strong>Obesity and hypertension are widespread health issues associated with changes in brain structure and cognitive function, especially in individuals who lead sedentary lifestyles. This research examines the connections between obesity, high blood pressure, brain structure, and cognitive abilities in people who lead a sedentary lifestyle.</p><p><strong>Materials and methods: </strong>The study involved 90 individuals aged between 18 and 35 years, who were categorized into three groups: control (n = 30), obese (n = 30), and hypertensive (n = 30). The researchers used magnetic resonance imaging (MRI) scans to examine the brain's structure, specifically analyzing the volume of different regions. The researchers assessed cognitive function using the flanker task to measure selective attention and the n-back task to evaluate working memory. Statistical analysis involved the use of one-way analysis of variance (ANOVA) and Games-Howell post-hoc tests.</p><p><strong>Results: </strong>The findings revealed notable variations in the volume of the left parahippocampal gyrus (lPHG) among the different groups, with the control group exhibiting the highest volume, followed by the obese group, and finally the hypertensive group. The cognitive performance varied greatly among the groups in both the flanker and n-back tasks, with a significant difference observed in all measures (<i>P</i> and lt;.001). The group with high blood pressure showed the lowest performance, followed by the group with obesity, with the control group performing the best.</p><p><strong>Conclusion: </strong>Our findings reveal a gradient of cognitive impairment and reduced lPHG volume in sedentary individuals, with hypertension showing more pronounced effects than obesity alone. These findings underscore the importance of considering the cognitive effects of obesity and hypertension in individuals who lead sedentary lifestyles, underscoring the necessity for comprehensive care strategies that address both physical and cognitive dimensions of these conditions.</p>","PeriodicalId":15581,"journal":{"name":"Journal of Education and Health Promotion","volume":"14 ","pages":"288"},"PeriodicalIF":1.3000,"publicationDate":"2025-07-31","publicationTypes":"Journal Article","fieldsOfStudy":null,"isOpenAccess":false,"openAccessPdf":"https://www.ncbi.nlm.nih.gov/pmc/articles/PMC12413122/pdf/","citationCount":"0","resultStr":"{\"title\":\"Differential effects of obesity and hypertension on brain structure and cognitive ability: A subgroup analysis from nested study.\",\"authors\":\"Sneha Ravichandran, Dilip Shettigar, Sathya Sabina Muthu, Rajagopal Kadavigere, Hari Prakash Palanisamy, K N Shivashankar, Baskaran Chandrasekaran, M G Ramesh Babu, K Vaishali, Winniecia Dkhar, Shruthi P Poovitha, Leena R David, Shovan Saha, Krishna Yerraguntla, Suresh Sukumar\",\"doi\":\"10.4103/jehp.jehp_1407_24\",\"DOIUrl\":null,\"url\":null,\"abstract\":\"<p><strong>Background: </strong>Obesity and hypertension are widespread health issues associated with changes in brain structure and cognitive function, especially in individuals who lead sedentary lifestyles. This research examines the connections between obesity, high blood pressure, brain structure, and cognitive abilities in people who lead a sedentary lifestyle.</p><p><strong>Materials and methods: </strong>The study involved 90 individuals aged between 18 and 35 years, who were categorized into three groups: control (n = 30), obese (n = 30), and hypertensive (n = 30). The researchers used magnetic resonance imaging (MRI) scans to examine the brain's structure, specifically analyzing the volume of different regions. The researchers assessed cognitive function using the flanker task to measure selective attention and the n-back task to evaluate working memory. Statistical analysis involved the use of one-way analysis of variance (ANOVA) and Games-Howell post-hoc tests.</p><p><strong>Results: </strong>The findings revealed notable variations in the volume of the left parahippocampal gyrus (lPHG) among the different groups, with the control group exhibiting the highest volume, followed by the obese group, and finally the hypertensive group. The cognitive performance varied greatly among the groups in both the flanker and n-back tasks, with a significant difference observed in all measures (<i>P</i> and lt;.001). The group with high blood pressure showed the lowest performance, followed by the group with obesity, with the control group performing the best.</p><p><strong>Conclusion: </strong>Our findings reveal a gradient of cognitive impairment and reduced lPHG volume in sedentary individuals, with hypertension showing more pronounced effects than obesity alone. These findings underscore the importance of considering the cognitive effects of obesity and hypertension in individuals who lead sedentary lifestyles, underscoring the necessity for comprehensive care strategies that address both physical and cognitive dimensions of these conditions.</p>\",\"PeriodicalId\":15581,\"journal\":{\"name\":\"Journal of Education and Health Promotion\",\"volume\":\"14 \",\"pages\":\"288\"},\"PeriodicalIF\":1.3000,\"publicationDate\":\"2025-07-31\",\"publicationTypes\":\"Journal Article\",\"fieldsOfStudy\":null,\"isOpenAccess\":false,\"openAccessPdf\":\"https://www.ncbi.nlm.nih.gov/pmc/articles/PMC12413122/pdf/\",\"citationCount\":\"0\",\"resultStr\":null,\"platform\":\"Semanticscholar\",\"paperid\":null,\"PeriodicalName\":\"Journal of Education and Health Promotion\",\"FirstCategoryId\":\"1085\",\"ListUrlMain\":\"https://doi.org/10.4103/jehp.jehp_1407_24\",\"RegionNum\":0,\"RegionCategory\":null,\"ArticlePicture\":[],\"TitleCN\":null,\"AbstractTextCN\":null,\"PMCID\":null,\"EPubDate\":\"2025/1/1 0:00:00\",\"PubModel\":\"eCollection\",\"JCR\":\"Q3\",\"JCRName\":\"EDUCATION, SCIENTIFIC DISCIPLINES\",\"Score\":null,\"Total\":0}","platform":"Semanticscholar","paperid":null,"PeriodicalName":"Journal of Education and Health Promotion","FirstCategoryId":"1085","ListUrlMain":"https://doi.org/10.4103/jehp.jehp_1407_24","RegionNum":0,"RegionCategory":null,"ArticlePicture":[],"TitleCN":null,"AbstractTextCN":null,"PMCID":null,"EPubDate":"2025/1/1 0:00:00","PubModel":"eCollection","JCR":"Q3","JCRName":"EDUCATION, SCIENTIFIC DISCIPLINES","Score":null,"Total":0}
引用次数: 0

摘要

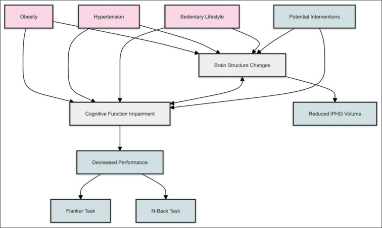
背景:肥胖和高血压是与大脑结构和认知功能改变相关的普遍健康问题,尤其是在久坐生活方式的人群中。这项研究调查了久坐不动的人的肥胖、高血压、大脑结构和认知能力之间的联系。材料与方法:本研究涉及90名年龄在18 - 35岁之间的个体,他们被分为三组:对照组(n = 30)、肥胖组(n = 30)和高血压组(n = 30)。研究人员使用磁共振成像(MRI)扫描来检查大脑的结构,特别是分析不同区域的体积。研究人员用侧卫任务来评估选择性注意力,用n-back任务来评估工作记忆,以此来评估认知功能。统计分析包括使用单因素方差分析(ANOVA)和Games-Howell事后检验。结果:各组大鼠左海马旁回(lPHG)体积差异显著,对照组体积最大,肥胖组次之,高血压组最后。在侧背任务和n-back任务中,组间认知表现差异较大,各项指标均有显著性差异(P和lt; 0.001)。高血压组表现最差,肥胖组次之,对照组表现最好。结论:我们的研究结果揭示了久坐个体的认知障碍梯度和lPHG体积减少,高血压比肥胖单独表现出更明显的影响。这些发现强调了考虑肥胖和高血压对久坐生活方式的认知影响的重要性,强调了对这些疾病的身体和认知层面进行综合护理的必要性。
本文章由计算机程序翻译,如有差异,请以英文原文为准。

Differential effects of obesity and hypertension on brain structure and cognitive ability: A subgroup analysis from nested study.

Differential effects of obesity and hypertension on brain structure and cognitive ability: A subgroup analysis from nested study.

Differential effects of obesity and hypertension on brain structure and cognitive ability: A subgroup analysis from nested study.

Differential effects of obesity and hypertension on brain structure and cognitive ability: A subgroup analysis from nested study.

Background: Obesity and hypertension are widespread health issues associated with changes in brain structure and cognitive function, especially in individuals who lead sedentary lifestyles. This research examines the connections between obesity, high blood pressure, brain structure, and cognitive abilities in people who lead a sedentary lifestyle.

Materials and methods: The study involved 90 individuals aged between 18 and 35 years, who were categorized into three groups: control (n = 30), obese (n = 30), and hypertensive (n = 30). The researchers used magnetic resonance imaging (MRI) scans to examine the brain's structure, specifically analyzing the volume of different regions. The researchers assessed cognitive function using the flanker task to measure selective attention and the n-back task to evaluate working memory. Statistical analysis involved the use of one-way analysis of variance (ANOVA) and Games-Howell post-hoc tests.

Results: The findings revealed notable variations in the volume of the left parahippocampal gyrus (lPHG) among the different groups, with the control group exhibiting the highest volume, followed by the obese group, and finally the hypertensive group. The cognitive performance varied greatly among the groups in both the flanker and n-back tasks, with a significant difference observed in all measures (P and lt;.001). The group with high blood pressure showed the lowest performance, followed by the group with obesity, with the control group performing the best.

Conclusion: Our findings reveal a gradient of cognitive impairment and reduced lPHG volume in sedentary individuals, with hypertension showing more pronounced effects than obesity alone. These findings underscore the importance of considering the cognitive effects of obesity and hypertension in individuals who lead sedentary lifestyles, underscoring the necessity for comprehensive care strategies that address both physical and cognitive dimensions of these conditions.

求助全文
通过发布文献求助,成功后即可免费获取论文全文。 去求助
来源期刊
CiteScore
2.60
自引率
21.40%
发文量
218
审稿时长
34 weeks
×
引用
GB/T 7714-2015
复制
MLA
复制
APA
复制
导出至
BibTeX EndNote RefMan NoteFirst NoteExpress
×
提示
您的信息不完整,为了账户安全,请先补充。
现在去补充
×
提示
您因"违规操作"
具体请查看互助需知
我知道了
×
提示
确定
请完成安全验证×
copy
已复制链接
快去分享给好友吧!
我知道了
右上角分享
点击右上角分享
0
联系我们:info@booksci.cn Book学术提供免费学术资源搜索服务,方便国内外学者检索中英文文献。致力于提供最便捷和优质的服务体验。 Copyright © 2023 布克学术 All rights reserved.
京ICP备2023020795号-1
ghs 京公网安备 11010802042870号
Book学术文献互助
Book学术文献互助群
群 号:604180095
Book学术官方微信