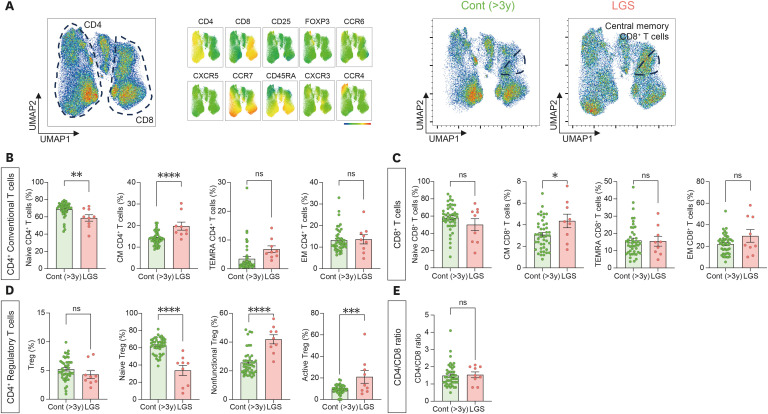
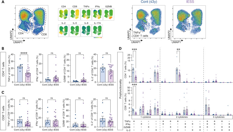
不同的T细胞失调反映了婴儿癫痫痉挛综合征和lenox -胃痉挛综合征的疾病严重程度和进展。

IF 4.1 4区 医学 Q2 IMMUNOLOGY
Immune Network Pub Date : 2025-08-11 eCollection Date: 2025-08-01 DOI:10.4110/in.2025.25.e28
Leechung Chang, Yeo-Jin Jeong, Haeun Chang, Hyeon Deok Sang, Ki-Nam Kwon, Su-Bin Lee, Si-Yoon Kim, You Min Kang, Sungji Ha, Se Hee Kim, Keun-Ah Cheon, Ho-Keun Kwon
{"title":"不同的T细胞失调反映了婴儿癫痫痉挛综合征和lenox -胃痉挛综合征的疾病严重程度和进展。","authors":"Leechung Chang, Yeo-Jin Jeong, Haeun Chang, Hyeon Deok Sang, Ki-Nam Kwon, Su-Bin Lee, Si-Yoon Kim, You Min Kang, Sungji Ha, Se Hee Kim, Keun-Ah Cheon, Ho-Keun Kwon","doi":"10.4110/in.2025.25.e28","DOIUrl":null,"url":null,"abstract":"<p><p>Developmental and epileptic encephalopathies (DEEs), including Infantile Epileptic Spasms Syndrome (IESS) and Lennox-Gastaut Syndrome (LGS), are severe pediatric conditions characterized by profound developmental delays and treatment-resistant epilepsy. Although steroid therapies provide some clinical benefits, the underlying immunological mechanisms remain poorly understood. In this study, we performed comprehensive immune profiling using multi-parametric flow cytometry on PBMCs from IESS (n=25) and LGS (n=9) patients, comparing them with age-matched healthy controls (n=54). Our findings identified distinct patterns of immune dysregulation: IESS patients exhibited reduced naïve CD4<sup>+</sup> T cells, an altered CD4/CD8 ratio, and diminished TNFα production in CD4<sup>+</sup> T cells. Conversely, LGS patients demonstrated an increase in central memory CD4<sup>+</sup> T cells, marked dysfunction of Tregs, and heightened activation of CD8<sup>+</sup> T cells. Notably, elevated activated CD8<sup>+</sup> T cells in IESS patients correlated significantly with clinical severity and demonstrated enhanced responsiveness to viral peptides, suggesting prior viral infections may exacerbate disease progression. Collectively, our findings demonstrate distinct immune signatures associated with disease severity and progression in DEE, suggesting their potential utility as biomarkers. Further studies are necessary to determine whether targeting these immune pathways could provide clinical benefits.</p>","PeriodicalId":13307,"journal":{"name":"Immune Network","volume":"25 4","pages":"e28"},"PeriodicalIF":4.1000,"publicationDate":"2025-08-11","publicationTypes":"Journal Article","fieldsOfStudy":null,"isOpenAccess":false,"openAccessPdf":"https://www.ncbi.nlm.nih.gov/pmc/articles/PMC12411106/pdf/","citationCount":"0","resultStr":"{\"title\":\"Distinct T Cell Dysregulation Reflects Disease Severity and Progression in Infantile Epileptic Spasms Syndrome and Lennox-Gastaut Syndrome.\",\"authors\":\"Leechung Chang, Yeo-Jin Jeong, Haeun Chang, Hyeon Deok Sang, Ki-Nam Kwon, Su-Bin Lee, Si-Yoon Kim, You Min Kang, Sungji Ha, Se Hee Kim, Keun-Ah Cheon, Ho-Keun Kwon\",\"doi\":\"10.4110/in.2025.25.e28\",\"DOIUrl\":null,\"url\":null,\"abstract\":\"<p><p>Developmental and epileptic encephalopathies (DEEs), including Infantile Epileptic Spasms Syndrome (IESS) and Lennox-Gastaut Syndrome (LGS), are severe pediatric conditions characterized by profound developmental delays and treatment-resistant epilepsy. Although steroid therapies provide some clinical benefits, the underlying immunological mechanisms remain poorly understood. In this study, we performed comprehensive immune profiling using multi-parametric flow cytometry on PBMCs from IESS (n=25) and LGS (n=9) patients, comparing them with age-matched healthy controls (n=54). Our findings identified distinct patterns of immune dysregulation: IESS patients exhibited reduced naïve CD4<sup>+</sup> T cells, an altered CD4/CD8 ratio, and diminished TNFα production in CD4<sup>+</sup> T cells. Conversely, LGS patients demonstrated an increase in central memory CD4<sup>+</sup> T cells, marked dysfunction of Tregs, and heightened activation of CD8<sup>+</sup> T cells. Notably, elevated activated CD8<sup>+</sup> T cells in IESS patients correlated significantly with clinical severity and demonstrated enhanced responsiveness to viral peptides, suggesting prior viral infections may exacerbate disease progression. Collectively, our findings demonstrate distinct immune signatures associated with disease severity and progression in DEE, suggesting their potential utility as biomarkers. Further studies are necessary to determine whether targeting these immune pathways could provide clinical benefits.</p>\",\"PeriodicalId\":13307,\"journal\":{\"name\":\"Immune Network\",\"volume\":\"25 4\",\"pages\":\"e28\"},\"PeriodicalIF\":4.1000,\"publicationDate\":\"2025-08-11\",\"publicationTypes\":\"Journal Article\",\"fieldsOfStudy\":null,\"isOpenAccess\":false,\"openAccessPdf\":\"https://www.ncbi.nlm.nih.gov/pmc/articles/PMC12411106/pdf/\",\"citationCount\":\"0\",\"resultStr\":null,\"platform\":\"Semanticscholar\",\"paperid\":null,\"PeriodicalName\":\"Immune Network\",\"FirstCategoryId\":\"3\",\"ListUrlMain\":\"https://doi.org/10.4110/in.2025.25.e28\",\"RegionNum\":4,\"RegionCategory\":\"医学\",\"ArticlePicture\":[],\"TitleCN\":null,\"AbstractTextCN\":null,\"PMCID\":null,\"EPubDate\":\"2025/8/1 0:00:00\",\"PubModel\":\"eCollection\",\"JCR\":\"Q2\",\"JCRName\":\"IMMUNOLOGY\",\"Score\":null,\"Total\":0}","platform":"Semanticscholar","paperid":null,"PeriodicalName":"Immune Network","FirstCategoryId":"3","ListUrlMain":"https://doi.org/10.4110/in.2025.25.e28","RegionNum":4,"RegionCategory":"医学","ArticlePicture":[],"TitleCN":null,"AbstractTextCN":null,"PMCID":null,"EPubDate":"2025/8/1 0:00:00","PubModel":"eCollection","JCR":"Q2","JCRName":"IMMUNOLOGY","Score":null,"Total":0}
引用次数: 0

摘要

发展性和癫痫性脑病,包括婴儿癫痫性痉挛综合征(IESS)和Lennox-Gastaut综合征(LGS),是一种严重的儿童疾病,其特征是严重的发育迟缓和治疗抵抗性癫痫。尽管类固醇治疗提供了一些临床益处,但潜在的免疫机制仍然知之甚少。在这项研究中,我们使用多参数流式细胞术对IESS (n=25)和LGS (n=9)患者的pbmc进行了全面的免疫分析,并将其与年龄匹配的健康对照组(n=54)进行了比较。我们的研究结果确定了不同的免疫失调模式:IESS患者表现出naïve CD4+ T细胞减少,CD4/CD8比例改变,CD4+ T细胞中TNFα产生减少。相反,LGS患者表现出中央记忆CD4+ T细胞增加,Tregs功能障碍明显,CD8+ T细胞活化增强。值得注意的是,IESS患者活化的CD8+ T细胞升高与临床严重程度显著相关,并表现出对病毒肽的反应性增强,这表明先前的病毒感染可能加剧疾病进展。总的来说,我们的研究结果显示了与DEE疾病严重程度和进展相关的独特免疫特征,表明它们作为生物标志物的潜在效用。需要进一步的研究来确定靶向这些免疫途径是否能提供临床益处。
本文章由计算机程序翻译,如有差异,请以英文原文为准。

Distinct T Cell Dysregulation Reflects Disease Severity and Progression in Infantile Epileptic Spasms Syndrome and Lennox-Gastaut Syndrome.

Distinct T Cell Dysregulation Reflects Disease Severity and Progression in Infantile Epileptic Spasms Syndrome and Lennox-Gastaut Syndrome.

Distinct T Cell Dysregulation Reflects Disease Severity and Progression in Infantile Epileptic Spasms Syndrome and Lennox-Gastaut Syndrome.

Distinct T Cell Dysregulation Reflects Disease Severity and Progression in Infantile Epileptic Spasms Syndrome and Lennox-Gastaut Syndrome.

Developmental and epileptic encephalopathies (DEEs), including Infantile Epileptic Spasms Syndrome (IESS) and Lennox-Gastaut Syndrome (LGS), are severe pediatric conditions characterized by profound developmental delays and treatment-resistant epilepsy. Although steroid therapies provide some clinical benefits, the underlying immunological mechanisms remain poorly understood. In this study, we performed comprehensive immune profiling using multi-parametric flow cytometry on PBMCs from IESS (n=25) and LGS (n=9) patients, comparing them with age-matched healthy controls (n=54). Our findings identified distinct patterns of immune dysregulation: IESS patients exhibited reduced naïve CD4+ T cells, an altered CD4/CD8 ratio, and diminished TNFα production in CD4+ T cells. Conversely, LGS patients demonstrated an increase in central memory CD4+ T cells, marked dysfunction of Tregs, and heightened activation of CD8+ T cells. Notably, elevated activated CD8+ T cells in IESS patients correlated significantly with clinical severity and demonstrated enhanced responsiveness to viral peptides, suggesting prior viral infections may exacerbate disease progression. Collectively, our findings demonstrate distinct immune signatures associated with disease severity and progression in DEE, suggesting their potential utility as biomarkers. Further studies are necessary to determine whether targeting these immune pathways could provide clinical benefits.

求助全文
通过发布文献求助,成功后即可免费获取论文全文。 去求助
来源期刊
Immune Network
Immune Network Immunology and Microbiology-Immunology
CiteScore
2.90
自引率
3.30%
发文量
36
期刊介绍: Immune Network publishes novel findings in basic and clinical immunology and aims to provide a medium through which researchers in various fields of immunology can share and connect. The journal focuses on advances and insights into the regulation of the immune system and the immunological mechanisms of various diseases. Research that provides integrated insights into translational immunology is given preference for publication. All submissions are evaluated based on originality, quality, clarity, and brevity
×
引用
GB/T 7714-2015
复制
MLA
复制
APA
复制
导出至
BibTeX EndNote RefMan NoteFirst NoteExpress
×
提示
您的信息不完整,为了账户安全,请先补充。
现在去补充
×
提示
您因"违规操作"
具体请查看互助需知
我知道了
×
提示
确定
请完成安全验证×
copy
已复制链接
快去分享给好友吧!
我知道了
右上角分享
点击右上角分享
0
联系我们:info@booksci.cn Book学术提供免费学术资源搜索服务,方便国内外学者检索中英文文献。致力于提供最便捷和优质的服务体验。 Copyright © 2023 布克学术 All rights reserved.
京ICP备2023020795号-1
ghs 京公网安备 11010802042870号
Book学术文献互助
Book学术文献互助群
群 号:604180095
Book学术官方微信