水仙碱通过调节SIRT1/GPX4通路抑制铁下垂减轻败血症诱导的心肌病

IF 2.4 4区 医学 Q3 PHARMACOLOGY & PHARMACY
Dose-Response Pub Date : 2025-09-04 eCollection Date: 2025-07-01 DOI:10.1177/15593258251377710
Linbo Tao, Xiaoquan Huang, Feng Zhao, Xiude Wang
{"title":"水仙碱通过调节SIRT1/GPX4通路抑制铁下垂减轻败血症诱导的心肌病","authors":"Linbo Tao, Xiaoquan Huang, Feng Zhao, Xiude Wang","doi":"10.1177/15593258251377710","DOIUrl":null,"url":null,"abstract":"<p><strong>Objectives: </strong>This study investigated the cardioprotective effects of stachydrine (STA) in lipopolysaccharide (LPS)-induced septic mice and H9c2 cardiomyocytes, focusing on its anti-apoptotic, anti-inflammatory, and anti-ferroptotic actions.</p><p><strong>Methods: </strong>We established an LPS-induced sepsis model in mice and an LPS-stimulated H9c2 cardiomyocyte model in vitro.</p><p><strong>Results: </strong>STA markedly reduced LPS-induced myocardial apoptosis, as demonstrated by decreased TUNEL-positive cells, and attenuated the elevation of serum cardiac injury markers, including creatine kinase-MB (CK-MB), lactate dehydrogenase (LDH), brain natriuretic peptide (BNP), cardiac troponin I (cTnI), and cardiac troponin T (cTnT) levels. STA also suppressed systemic inflammation, significantly reducing interleukin-1 beta (IL-1β), IL-6, and tumor necrosis factor-alpha (TNF-α) levels at both mRNA and protein levels. Additionally, STA significantly inhibited LPS-induced production of pro-inflammatory cytokines in H9c2 cardiomyocytes. Mechanistically, STA activated the SIRT1/Nrf2 signaling axis and enhanced the expression of ferroptosis-related proteins, solute carrier family 7 member 11 (SLC7A11) and glutathione peroxidase 4 (GPX4). Additionally, STA reduced oxidative stress and iron accumulation by decreasing malondialdehyde (MDA), Total Fe, and Fe<sup>2+</sup> levels, while increasing glutathione (GSH) content in cardiomyocytes.</p><p><strong>Conclusion: </strong>Our results suggest that STA confers robust cardioprotective effects in LPS-induced models by mitigating apoptosis, inflammation, and ferroptosis, partly via SIRT1/GPX4 pathway activation.</p>","PeriodicalId":11285,"journal":{"name":"Dose-Response","volume":"23 3","pages":"15593258251377710"},"PeriodicalIF":2.4000,"publicationDate":"2025-09-04","publicationTypes":"Journal Article","fieldsOfStudy":null,"isOpenAccess":false,"openAccessPdf":"https://www.ncbi.nlm.nih.gov/pmc/articles/PMC12411725/pdf/","citationCount":"0","resultStr":"{\"title\":\"Stachydrine Alleviates Sepsis-Induced Cardiomyopathy by Inhibiting Ferroptosis via Regulating SIRT1/GPX4 Pathway.\",\"authors\":\"Linbo Tao, Xiaoquan Huang, Feng Zhao, Xiude Wang\",\"doi\":\"10.1177/15593258251377710\",\"DOIUrl\":null,\"url\":null,\"abstract\":\"<p><strong>Objectives: </strong>This study investigated the cardioprotective effects of stachydrine (STA) in lipopolysaccharide (LPS)-induced septic mice and H9c2 cardiomyocytes, focusing on its anti-apoptotic, anti-inflammatory, and anti-ferroptotic actions.</p><p><strong>Methods: </strong>We established an LPS-induced sepsis model in mice and an LPS-stimulated H9c2 cardiomyocyte model in vitro.</p><p><strong>Results: </strong>STA markedly reduced LPS-induced myocardial apoptosis, as demonstrated by decreased TUNEL-positive cells, and attenuated the elevation of serum cardiac injury markers, including creatine kinase-MB (CK-MB), lactate dehydrogenase (LDH), brain natriuretic peptide (BNP), cardiac troponin I (cTnI), and cardiac troponin T (cTnT) levels. STA also suppressed systemic inflammation, significantly reducing interleukin-1 beta (IL-1β), IL-6, and tumor necrosis factor-alpha (TNF-α) levels at both mRNA and protein levels. Additionally, STA significantly inhibited LPS-induced production of pro-inflammatory cytokines in H9c2 cardiomyocytes. Mechanistically, STA activated the SIRT1/Nrf2 signaling axis and enhanced the expression of ferroptosis-related proteins, solute carrier family 7 member 11 (SLC7A11) and glutathione peroxidase 4 (GPX4). Additionally, STA reduced oxidative stress and iron accumulation by decreasing malondialdehyde (MDA), Total Fe, and Fe<sup>2+</sup> levels, while increasing glutathione (GSH) content in cardiomyocytes.</p><p><strong>Conclusion: </strong>Our results suggest that STA confers robust cardioprotective effects in LPS-induced models by mitigating apoptosis, inflammation, and ferroptosis, partly via SIRT1/GPX4 pathway activation.</p>\",\"PeriodicalId\":11285,\"journal\":{\"name\":\"Dose-Response\",\"volume\":\"23 3\",\"pages\":\"15593258251377710\"},\"PeriodicalIF\":2.4000,\"publicationDate\":\"2025-09-04\",\"publicationTypes\":\"Journal Article\",\"fieldsOfStudy\":null,\"isOpenAccess\":false,\"openAccessPdf\":\"https://www.ncbi.nlm.nih.gov/pmc/articles/PMC12411725/pdf/\",\"citationCount\":\"0\",\"resultStr\":null,\"platform\":\"Semanticscholar\",\"paperid\":null,\"PeriodicalName\":\"Dose-Response\",\"FirstCategoryId\":\"3\",\"ListUrlMain\":\"https://doi.org/10.1177/15593258251377710\",\"RegionNum\":4,\"RegionCategory\":\"医学\",\"ArticlePicture\":[],\"TitleCN\":null,\"AbstractTextCN\":null,\"PMCID\":null,\"EPubDate\":\"2025/7/1 0:00:00\",\"PubModel\":\"eCollection\",\"JCR\":\"Q3\",\"JCRName\":\"PHARMACOLOGY & PHARMACY\",\"Score\":null,\"Total\":0}","platform":"Semanticscholar","paperid":null,"PeriodicalName":"Dose-Response","FirstCategoryId":"3","ListUrlMain":"https://doi.org/10.1177/15593258251377710","RegionNum":4,"RegionCategory":"医学","ArticlePicture":[],"TitleCN":null,"AbstractTextCN":null,"PMCID":null,"EPubDate":"2025/7/1 0:00:00","PubModel":"eCollection","JCR":"Q3","JCRName":"PHARMACOLOGY & PHARMACY","Score":null,"Total":0}
引用次数: 0

摘要

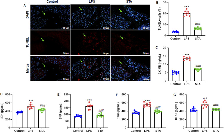
目的:研究水苏水仙碱(STA)对脂多糖(LPS)诱导的脓毒症小鼠和H9c2心肌细胞的心脏保护作用,重点研究其抗凋亡、抗炎和抗铁沉作用。方法:建立lps诱导小鼠脓毒症模型和体外lps刺激H9c2心肌细胞模型。结果:STA显著降低lps诱导的心肌凋亡,tunel阳性细胞减少,并降低血清心肌损伤标志物的升高,包括肌酸激酶- mb (CK-MB)、乳酸脱氢酶(LDH)、脑利钠肽(BNP)、心肌肌钙蛋白I (cTnI)和心肌肌钙蛋白T (cTnT)水平。STA还能抑制全身炎症,显著降低白细胞介素-1β (IL-1β)、IL-6和肿瘤坏死因子-α (TNF-α) mRNA和蛋白水平。此外,STA显著抑制lps诱导的H9c2心肌细胞中促炎细胞因子的产生。在机制上,STA激活了SIRT1/Nrf2信号轴,增强了铁凋亡相关蛋白、溶质载体家族7成员11 (SLC7A11)和谷胱甘肽过氧化物酶4 (GPX4)的表达。此外,STA通过降低丙二醛(MDA)、总铁和Fe2+水平,同时增加心肌细胞谷胱甘肽(GSH)含量,减少氧化应激和铁积累。结论:我们的研究结果表明,STA在lps诱导的模型中具有强大的心脏保护作用,部分通过SIRT1/GPX4通路激活,可以减轻细胞凋亡、炎症和铁凋亡。
本文章由计算机程序翻译,如有差异,请以英文原文为准。

Stachydrine Alleviates Sepsis-Induced Cardiomyopathy by Inhibiting Ferroptosis via Regulating SIRT1/GPX4 Pathway.

Stachydrine Alleviates Sepsis-Induced Cardiomyopathy by Inhibiting Ferroptosis via Regulating SIRT1/GPX4 Pathway.

Stachydrine Alleviates Sepsis-Induced Cardiomyopathy by Inhibiting Ferroptosis via Regulating SIRT1/GPX4 Pathway.

Stachydrine Alleviates Sepsis-Induced Cardiomyopathy by Inhibiting Ferroptosis via Regulating SIRT1/GPX4 Pathway.

Objectives: This study investigated the cardioprotective effects of stachydrine (STA) in lipopolysaccharide (LPS)-induced septic mice and H9c2 cardiomyocytes, focusing on its anti-apoptotic, anti-inflammatory, and anti-ferroptotic actions.

Methods: We established an LPS-induced sepsis model in mice and an LPS-stimulated H9c2 cardiomyocyte model in vitro.

Results: STA markedly reduced LPS-induced myocardial apoptosis, as demonstrated by decreased TUNEL-positive cells, and attenuated the elevation of serum cardiac injury markers, including creatine kinase-MB (CK-MB), lactate dehydrogenase (LDH), brain natriuretic peptide (BNP), cardiac troponin I (cTnI), and cardiac troponin T (cTnT) levels. STA also suppressed systemic inflammation, significantly reducing interleukin-1 beta (IL-1β), IL-6, and tumor necrosis factor-alpha (TNF-α) levels at both mRNA and protein levels. Additionally, STA significantly inhibited LPS-induced production of pro-inflammatory cytokines in H9c2 cardiomyocytes. Mechanistically, STA activated the SIRT1/Nrf2 signaling axis and enhanced the expression of ferroptosis-related proteins, solute carrier family 7 member 11 (SLC7A11) and glutathione peroxidase 4 (GPX4). Additionally, STA reduced oxidative stress and iron accumulation by decreasing malondialdehyde (MDA), Total Fe, and Fe2+ levels, while increasing glutathione (GSH) content in cardiomyocytes.

Conclusion: Our results suggest that STA confers robust cardioprotective effects in LPS-induced models by mitigating apoptosis, inflammation, and ferroptosis, partly via SIRT1/GPX4 pathway activation.

求助全文
通过发布文献求助,成功后即可免费获取论文全文。 去求助
来源期刊
Dose-Response
Dose-Response PHARMACOLOGY & PHARMACY-RADIOLOGY, NUCLEAR MEDICINE & MEDICAL IMAGING
CiteScore
4.90
自引率
4.00%
发文量
140
审稿时长
>12 weeks
期刊介绍: Dose-Response is an open access peer-reviewed online journal publishing original findings and commentaries on the occurrence of dose-response relationships across a broad range of disciplines. Particular interest focuses on experimental evidence providing mechanistic understanding of nonlinear dose-response relationships.
×
引用
GB/T 7714-2015
复制
MLA
复制
APA
复制
导出至
BibTeX EndNote RefMan NoteFirst NoteExpress
×
提示
您的信息不完整,为了账户安全,请先补充。
现在去补充
×
提示
您因"违规操作"
具体请查看互助需知
我知道了
×
提示
确定
请完成安全验证×
copy
已复制链接
快去分享给好友吧!
我知道了
右上角分享
点击右上角分享
0
联系我们:info@booksci.cn Book学术提供免费学术资源搜索服务,方便国内外学者检索中英文文献。致力于提供最便捷和优质的服务体验。 Copyright © 2023 布克学术 All rights reserved.
京ICP备2023020795号-1
ghs 京公网安备 11010802042870号
Book学术文献互助
Book学术文献互助群
群 号:604180095
Book学术官方微信