线粒体动力学和自噬在糖尿病并发症中的研究进展:新的治疗策略。

IF 3 3区 医学 Q3 ENDOCRINOLOGY & METABOLISM
XiaoPei Wu, Ji Yang, JunDong He
{"title":"线粒体动力学和自噬在糖尿病并发症中的研究进展:新的治疗策略。","authors":"XiaoPei Wu, Ji Yang, JunDong He","doi":"10.2147/DMSO.S541768","DOIUrl":null,"url":null,"abstract":"<p><p>Diabetes has emerged as a critical global health issue, with its associated complications posing a severe threat to patients' quality of life. Current research demonstrates that imbalance in mitochondrial dynamics and autophagic dysregulation play pivotal roles in the pathogenesis of diabetic complications, particularly in diabetic cardiomyopathy, nephropathy, peripheral neuropathy and retinopathy. Strategic modulation of mitochondrial function and autophagic activity represents a promising therapeutic approach for managing diabetic complications. Furthermore, integrating mitochondrial dynamics and autophagy, we have outlined the application prospects of strategies related to diabetic complications, including mitochondrial fission inhibitors, autophagy inducers, and certain compounds extracted from traditional Chinese medicines, and incorporated new breakthroughs in mitochondrial imaging, omics, and artificial intelligence-based therapeutic prediction. This review systematically examines the intricate relationship between diabetic complications and dysregulations in mitochondrial dynamics and autophagic dysfunction, while elucidating the underlying molecular mechanisms, and highlights the significance of mitochondrial dynamics and autophagy in diabetic complications. Imbalances in mitochondrial dynamics-whether abnormal fission or fusion-and autophagic dysregulation do not exist in isolation. A comprehensive understanding of the interplay between diabetic pathophysiology and the mitochondrial-autophagy axis may provide novel research perspectives for therapeutic development. This paper provides a comprehensive review of the literature to clarify the above content, using a narrative review approach. Future investigations should prioritize translational exploration to harness the clinical potential of these mechanistic insights, thereby advancing precision medicine strategies for the management of diabetic complications.</p>","PeriodicalId":11116,"journal":{"name":"Diabetes, Metabolic Syndrome and Obesity: Targets and Therapy","volume":"18 ","pages":"3167-3180"},"PeriodicalIF":3.0000,"publicationDate":"2025-09-02","publicationTypes":"Journal Article","fieldsOfStudy":null,"isOpenAccess":false,"openAccessPdf":"https://www.ncbi.nlm.nih.gov/pmc/articles/PMC12413846/pdf/","citationCount":"0","resultStr":"{\"title\":\"Research Progress of Mitochondrial Dynamics and Autophagy in Diabetic Complications: New Treatment Strategies.\",\"authors\":\"XiaoPei Wu, Ji Yang, JunDong He\",\"doi\":\"10.2147/DMSO.S541768\",\"DOIUrl\":null,\"url\":null,\"abstract\":\"<p><p>Diabetes has emerged as a critical global health issue, with its associated complications posing a severe threat to patients' quality of life. Current research demonstrates that imbalance in mitochondrial dynamics and autophagic dysregulation play pivotal roles in the pathogenesis of diabetic complications, particularly in diabetic cardiomyopathy, nephropathy, peripheral neuropathy and retinopathy. Strategic modulation of mitochondrial function and autophagic activity represents a promising therapeutic approach for managing diabetic complications. Furthermore, integrating mitochondrial dynamics and autophagy, we have outlined the application prospects of strategies related to diabetic complications, including mitochondrial fission inhibitors, autophagy inducers, and certain compounds extracted from traditional Chinese medicines, and incorporated new breakthroughs in mitochondrial imaging, omics, and artificial intelligence-based therapeutic prediction. This review systematically examines the intricate relationship between diabetic complications and dysregulations in mitochondrial dynamics and autophagic dysfunction, while elucidating the underlying molecular mechanisms, and highlights the significance of mitochondrial dynamics and autophagy in diabetic complications. Imbalances in mitochondrial dynamics-whether abnormal fission or fusion-and autophagic dysregulation do not exist in isolation. A comprehensive understanding of the interplay between diabetic pathophysiology and the mitochondrial-autophagy axis may provide novel research perspectives for therapeutic development. This paper provides a comprehensive review of the literature to clarify the above content, using a narrative review approach. Future investigations should prioritize translational exploration to harness the clinical potential of these mechanistic insights, thereby advancing precision medicine strategies for the management of diabetic complications.</p>\",\"PeriodicalId\":11116,\"journal\":{\"name\":\"Diabetes, Metabolic Syndrome and Obesity: Targets and Therapy\",\"volume\":\"18 \",\"pages\":\"3167-3180\"},\"PeriodicalIF\":3.0000,\"publicationDate\":\"2025-09-02\",\"publicationTypes\":\"Journal Article\",\"fieldsOfStudy\":null,\"isOpenAccess\":false,\"openAccessPdf\":\"https://www.ncbi.nlm.nih.gov/pmc/articles/PMC12413846/pdf/\",\"citationCount\":\"0\",\"resultStr\":null,\"platform\":\"Semanticscholar\",\"paperid\":null,\"PeriodicalName\":\"Diabetes, Metabolic Syndrome and Obesity: Targets and Therapy\",\"FirstCategoryId\":\"3\",\"ListUrlMain\":\"https://doi.org/10.2147/DMSO.S541768\",\"RegionNum\":3,\"RegionCategory\":\"医学\",\"ArticlePicture\":[],\"TitleCN\":null,\"AbstractTextCN\":null,\"PMCID\":null,\"EPubDate\":\"2025/1/1 0:00:00\",\"PubModel\":\"eCollection\",\"JCR\":\"Q3\",\"JCRName\":\"ENDOCRINOLOGY & METABOLISM\",\"Score\":null,\"Total\":0}","platform":"Semanticscholar","paperid":null,"PeriodicalName":"Diabetes, Metabolic Syndrome and Obesity: Targets and Therapy","FirstCategoryId":"3","ListUrlMain":"https://doi.org/10.2147/DMSO.S541768","RegionNum":3,"RegionCategory":"医学","ArticlePicture":[],"TitleCN":null,"AbstractTextCN":null,"PMCID":null,"EPubDate":"2025/1/1 0:00:00","PubModel":"eCollection","JCR":"Q3","JCRName":"ENDOCRINOLOGY & METABOLISM","Score":null,"Total":0}
引用次数: 0

摘要

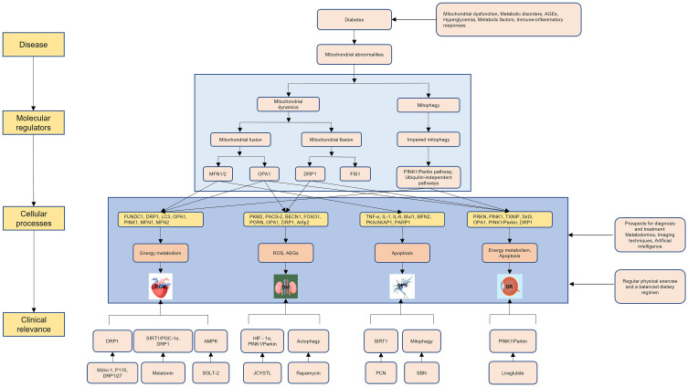
糖尿病已成为一个严重的全球健康问题,其相关并发症对患者的生活质量构成严重威胁。目前的研究表明,线粒体动力学失衡和自噬失调在糖尿病并发症的发病机制中起着关键作用,特别是在糖尿病心肌病、肾病、周围神经病变和视网膜病变中。有策略地调节线粒体功能和自噬活性是治疗糖尿病并发症的一种很有前途的治疗方法。此外,我们结合线粒体动力学和自噬,概述了与糖尿病并发症相关的策略的应用前景,包括线粒体裂变抑制剂、自噬诱导剂和中药提取的某些化合物,并结合线粒体成像、组学和基于人工智能的治疗预测的新突破。本文系统探讨了糖尿病并发症与线粒体动力学失调和自噬功能障碍之间的复杂关系,同时阐明了潜在的分子机制,并强调了线粒体动力学和自噬在糖尿病并发症中的意义。线粒体动力学失衡——无论是裂变还是融合异常——和自噬失调并不是孤立存在的。全面了解糖尿病病理生理与线粒体自噬轴之间的相互作用可能为治疗发展提供新的研究视角。本文采用叙事回顾的方法,对相关文献进行全面回顾,以澄清上述内容。未来的研究应优先考虑转化探索,以利用这些机制见解的临床潜力,从而推进糖尿病并发症管理的精准医学策略。
本文章由计算机程序翻译,如有差异,请以英文原文为准。

Research Progress of Mitochondrial Dynamics and Autophagy in Diabetic Complications: New Treatment Strategies.

Research Progress of Mitochondrial Dynamics and Autophagy in Diabetic Complications: New Treatment Strategies.

Diabetes has emerged as a critical global health issue, with its associated complications posing a severe threat to patients' quality of life. Current research demonstrates that imbalance in mitochondrial dynamics and autophagic dysregulation play pivotal roles in the pathogenesis of diabetic complications, particularly in diabetic cardiomyopathy, nephropathy, peripheral neuropathy and retinopathy. Strategic modulation of mitochondrial function and autophagic activity represents a promising therapeutic approach for managing diabetic complications. Furthermore, integrating mitochondrial dynamics and autophagy, we have outlined the application prospects of strategies related to diabetic complications, including mitochondrial fission inhibitors, autophagy inducers, and certain compounds extracted from traditional Chinese medicines, and incorporated new breakthroughs in mitochondrial imaging, omics, and artificial intelligence-based therapeutic prediction. This review systematically examines the intricate relationship between diabetic complications and dysregulations in mitochondrial dynamics and autophagic dysfunction, while elucidating the underlying molecular mechanisms, and highlights the significance of mitochondrial dynamics and autophagy in diabetic complications. Imbalances in mitochondrial dynamics-whether abnormal fission or fusion-and autophagic dysregulation do not exist in isolation. A comprehensive understanding of the interplay between diabetic pathophysiology and the mitochondrial-autophagy axis may provide novel research perspectives for therapeutic development. This paper provides a comprehensive review of the literature to clarify the above content, using a narrative review approach. Future investigations should prioritize translational exploration to harness the clinical potential of these mechanistic insights, thereby advancing precision medicine strategies for the management of diabetic complications.

求助全文
通过发布文献求助,成功后即可免费获取论文全文。 去求助
来源期刊
Diabetes, Metabolic Syndrome and Obesity: Targets and Therapy
Diabetes, Metabolic Syndrome and Obesity: Targets and Therapy Pharmacology, Toxicology and Pharmaceutics-Pharmacology
CiteScore
5.90
自引率
6.10%
发文量
431
审稿时长
16 weeks
期刊介绍: An international, peer-reviewed, open access, online journal. The journal is committed to the rapid publication of the latest laboratory and clinical findings in the fields of diabetes, metabolic syndrome and obesity research. Original research, review, case reports, hypothesis formation, expert opinion and commentaries are all considered for publication.
×
引用
GB/T 7714-2015
复制
MLA
复制
APA
复制
导出至
BibTeX EndNote RefMan NoteFirst NoteExpress
×
提示
您的信息不完整,为了账户安全,请先补充。
现在去补充
×
提示
您因"违规操作"
具体请查看互助需知
我知道了
×
提示
确定
请完成安全验证×
copy
已复制链接
快去分享给好友吧!
我知道了
右上角分享
点击右上角分享
0
联系我们:info@booksci.cn Book学术提供免费学术资源搜索服务,方便国内外学者检索中英文文献。致力于提供最便捷和优质的服务体验。 Copyright © 2023 布克学术 All rights reserved.
京ICP备2023020795号-1
ghs 京公网安备 11010802042870号
Book学术文献互助
Book学术文献互助群
群 号:604180095
Book学术官方微信