阿尔茨海默病5xFAD模型恐惧调节过程中锥体层和海马泡钙动力学和电生理活动的破坏

IF 4.5 2区 医学 Q2 GERIATRICS & GERONTOLOGY
Frontiers in Aging Neuroscience Pub Date : 2025-08-20 eCollection Date: 2025-01-01 DOI:10.3389/fnagi.2025.1550673
Alexander Erofeev, Egor Vinokurov, Anastasia Bol'shakova, Ilya Bezprozvanny, Olga Vlasova
{"title":"阿尔茨海默病5xFAD模型恐惧调节过程中锥体层和海马泡钙动力学和电生理活动的破坏","authors":"Alexander Erofeev, Egor Vinokurov, Anastasia Bol'shakova, Ilya Bezprozvanny, Olga Vlasova","doi":"10.3389/fnagi.2025.1550673","DOIUrl":null,"url":null,"abstract":"<p><p>Alzheimer's disease (AD) is a neurodegenerative disorder that leads to progressive cognitive decline and significant disruptions in hippocampal neural networks, critically impacting memory and learning. Understanding the neural mechanisms underlying these impairments is essential for developing effective therapies. The 5xFAD mouse model, known for progressive neurodegeneration and cognitive deficits, provides a valuable platform for investigating associative learning and memory impairments related to AD. However, the <i>in vivo</i> electrophysiological state of the hippocampal alveus in 5xFAD mice during learning and memory formation remains poorly understood. Here, we performed <i>in vivo</i> one-photon calcium imaging of CA1 hippocampal neurons with wireless electrophysiological recordings from the hippocampal alveus in freely moving 5xFAD mice to explore specific neural alterations during a fear conditioning test. Our results demonstrate significant deficits in the learning and memory capacities of 5xFAD mice, showing impairments in hippocampal-dependent contextual and tone-associated memory retrieval, along with disrupted calcium dynamics and impaired electrophysiological activity in the hippocampal alveus. These findings reveal patterns of network dysregulation associated with AD. These findings enhance our understanding of the specific neural dysfunctions contributing to the cognitive decline associated with memory loss in AD and emphasize the value of applying <i>in vivo</i> methods to elucidate neurodegenerative mechanisms. This approach provides a foundation for future studies on AD pathophysiology and may inform the development of targeted therapeutic strategies to mitigate memory impairments in AD.</p>","PeriodicalId":12450,"journal":{"name":"Frontiers in Aging Neuroscience","volume":"17 ","pages":"1550673"},"PeriodicalIF":4.5000,"publicationDate":"2025-08-20","publicationTypes":"Journal Article","fieldsOfStudy":null,"isOpenAccess":false,"openAccessPdf":"https://www.ncbi.nlm.nih.gov/pmc/articles/PMC12405281/pdf/","citationCount":"0","resultStr":"{\"title\":\"Disrupted calcium dynamics and electrophysiological activity in the stratum pyramidale and hippocampal alveus during fear conditioning in the 5xFAD model of Alzheimer's disease.\",\"authors\":\"Alexander Erofeev, Egor Vinokurov, Anastasia Bol'shakova, Ilya Bezprozvanny, Olga Vlasova\",\"doi\":\"10.3389/fnagi.2025.1550673\",\"DOIUrl\":null,\"url\":null,\"abstract\":\"<p><p>Alzheimer's disease (AD) is a neurodegenerative disorder that leads to progressive cognitive decline and significant disruptions in hippocampal neural networks, critically impacting memory and learning. Understanding the neural mechanisms underlying these impairments is essential for developing effective therapies. The 5xFAD mouse model, known for progressive neurodegeneration and cognitive deficits, provides a valuable platform for investigating associative learning and memory impairments related to AD. However, the <i>in vivo</i> electrophysiological state of the hippocampal alveus in 5xFAD mice during learning and memory formation remains poorly understood. Here, we performed <i>in vivo</i> one-photon calcium imaging of CA1 hippocampal neurons with wireless electrophysiological recordings from the hippocampal alveus in freely moving 5xFAD mice to explore specific neural alterations during a fear conditioning test. Our results demonstrate significant deficits in the learning and memory capacities of 5xFAD mice, showing impairments in hippocampal-dependent contextual and tone-associated memory retrieval, along with disrupted calcium dynamics and impaired electrophysiological activity in the hippocampal alveus. These findings reveal patterns of network dysregulation associated with AD. These findings enhance our understanding of the specific neural dysfunctions contributing to the cognitive decline associated with memory loss in AD and emphasize the value of applying <i>in vivo</i> methods to elucidate neurodegenerative mechanisms. This approach provides a foundation for future studies on AD pathophysiology and may inform the development of targeted therapeutic strategies to mitigate memory impairments in AD.</p>\",\"PeriodicalId\":12450,\"journal\":{\"name\":\"Frontiers in Aging Neuroscience\",\"volume\":\"17 \",\"pages\":\"1550673\"},\"PeriodicalIF\":4.5000,\"publicationDate\":\"2025-08-20\",\"publicationTypes\":\"Journal Article\",\"fieldsOfStudy\":null,\"isOpenAccess\":false,\"openAccessPdf\":\"https://www.ncbi.nlm.nih.gov/pmc/articles/PMC12405281/pdf/\",\"citationCount\":\"0\",\"resultStr\":null,\"platform\":\"Semanticscholar\",\"paperid\":null,\"PeriodicalName\":\"Frontiers in Aging Neuroscience\",\"FirstCategoryId\":\"3\",\"ListUrlMain\":\"https://doi.org/10.3389/fnagi.2025.1550673\",\"RegionNum\":2,\"RegionCategory\":\"医学\",\"ArticlePicture\":[],\"TitleCN\":null,\"AbstractTextCN\":null,\"PMCID\":null,\"EPubDate\":\"2025/1/1 0:00:00\",\"PubModel\":\"eCollection\",\"JCR\":\"Q2\",\"JCRName\":\"GERIATRICS & GERONTOLOGY\",\"Score\":null,\"Total\":0}","platform":"Semanticscholar","paperid":null,"PeriodicalName":"Frontiers in Aging Neuroscience","FirstCategoryId":"3","ListUrlMain":"https://doi.org/10.3389/fnagi.2025.1550673","RegionNum":2,"RegionCategory":"医学","ArticlePicture":[],"TitleCN":null,"AbstractTextCN":null,"PMCID":null,"EPubDate":"2025/1/1 0:00:00","PubModel":"eCollection","JCR":"Q2","JCRName":"GERIATRICS & GERONTOLOGY","Score":null,"Total":0}
引用次数: 0

摘要

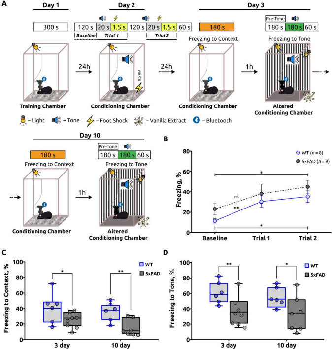
阿尔茨海默病(AD)是一种神经退行性疾病,可导致进行性认知能力下降和海马神经网络严重破坏,严重影响记忆和学习。了解这些损伤背后的神经机制对于开发有效的治疗方法至关重要。5xFAD小鼠模型以进行性神经变性和认知缺陷而闻名,为研究与AD相关的联想学习和记忆障碍提供了一个有价值的平台。然而,5xFAD小鼠在学习和记忆形成过程中海马肺泡的体内电生理状态尚不清楚。在这里,我们利用来自自由运动5xFAD小鼠海马肺泡的无线电生理记录对CA1海马神经元进行了体内单光子钙成像,以探索恐惧条件反射试验中特定的神经改变。我们的研究结果表明,5xFAD小鼠的学习和记忆能力存在显著缺陷,海马依赖的上下文和音调相关的记忆检索受损,以及海马肺泡钙动力学破坏和电生理活动受损。这些发现揭示了与AD相关的网络失调模式。这些发现增强了我们对特定神经功能障碍的理解,这些功能障碍与AD患者记忆丧失相关的认知能力下降有关,并强调了应用体内方法阐明神经退行性机制的价值。该方法为未来阿尔茨海默病的病理生理学研究提供了基础,并可能为开发靶向治疗策略提供信息,以减轻阿尔茨海默病的记忆障碍。
本文章由计算机程序翻译,如有差异,请以英文原文为准。

Disrupted calcium dynamics and electrophysiological activity in the stratum pyramidale and hippocampal alveus during fear conditioning in the 5xFAD model of Alzheimer's disease.

Disrupted calcium dynamics and electrophysiological activity in the stratum pyramidale and hippocampal alveus during fear conditioning in the 5xFAD model of Alzheimer's disease.

Disrupted calcium dynamics and electrophysiological activity in the stratum pyramidale and hippocampal alveus during fear conditioning in the 5xFAD model of Alzheimer's disease.

Disrupted calcium dynamics and electrophysiological activity in the stratum pyramidale and hippocampal alveus during fear conditioning in the 5xFAD model of Alzheimer's disease.

Alzheimer's disease (AD) is a neurodegenerative disorder that leads to progressive cognitive decline and significant disruptions in hippocampal neural networks, critically impacting memory and learning. Understanding the neural mechanisms underlying these impairments is essential for developing effective therapies. The 5xFAD mouse model, known for progressive neurodegeneration and cognitive deficits, provides a valuable platform for investigating associative learning and memory impairments related to AD. However, the in vivo electrophysiological state of the hippocampal alveus in 5xFAD mice during learning and memory formation remains poorly understood. Here, we performed in vivo one-photon calcium imaging of CA1 hippocampal neurons with wireless electrophysiological recordings from the hippocampal alveus in freely moving 5xFAD mice to explore specific neural alterations during a fear conditioning test. Our results demonstrate significant deficits in the learning and memory capacities of 5xFAD mice, showing impairments in hippocampal-dependent contextual and tone-associated memory retrieval, along with disrupted calcium dynamics and impaired electrophysiological activity in the hippocampal alveus. These findings reveal patterns of network dysregulation associated with AD. These findings enhance our understanding of the specific neural dysfunctions contributing to the cognitive decline associated with memory loss in AD and emphasize the value of applying in vivo methods to elucidate neurodegenerative mechanisms. This approach provides a foundation for future studies on AD pathophysiology and may inform the development of targeted therapeutic strategies to mitigate memory impairments in AD.

求助全文
通过发布文献求助,成功后即可免费获取论文全文。 去求助
来源期刊
Frontiers in Aging Neuroscience
Frontiers in Aging Neuroscience GERIATRICS & GERONTOLOGY-NEUROSCIENCES
CiteScore
6.30
自引率
8.30%
发文量
1426
期刊介绍: Frontiers in Aging Neuroscience is a leading journal in its field, publishing rigorously peer-reviewed research that advances our understanding of the mechanisms of Central Nervous System aging and age-related neural diseases. Specialty Chief Editor Thomas Wisniewski at the New York University School of Medicine is supported by an outstanding Editorial Board of international researchers. This multidisciplinary open-access journal is at the forefront of disseminating and communicating scientific knowledge and impactful discoveries to researchers, academics, clinicians and the public worldwide.
×
引用
GB/T 7714-2015
复制
MLA
复制
APA
复制
导出至
BibTeX EndNote RefMan NoteFirst NoteExpress
×
提示
您的信息不完整,为了账户安全,请先补充。
现在去补充
×
提示
您因"违规操作"
具体请查看互助需知
我知道了
×
提示
确定
请完成安全验证×
copy
已复制链接
快去分享给好友吧!
我知道了
右上角分享
点击右上角分享
0
联系我们:info@booksci.cn Book学术提供免费学术资源搜索服务,方便国内外学者检索中英文文献。致力于提供最便捷和优质的服务体验。 Copyright © 2023 布克学术 All rights reserved.
京ICP备2023020795号-1
ghs 京公网安备 11010802042870号
Book学术文献互助
Book学术文献互助群
群 号:604180095
Book学术官方微信