内皮龛中的MLKL PARylation触发血管分泌性坏死性坏死,以逃避癌症免疫监视和化疗

IF 19.1 1区 生物学 Q1 CELL BIOLOGY
Nan Yang, Xiaoxue Li, Wenwen Huang, Gaili Ji, Wei Luo, Faming Jiang, Hao Zeng, Yali Chen, Yao Chen, Lina Qiao, Lu Chen, Shahin Rafii, Wei Wang, Ai Zheng, Bi-Sen Ding, Zhongwei Cao
{"title":"内皮龛中的MLKL PARylation触发血管分泌性坏死性坏死,以逃避癌症免疫监视和化疗","authors":"Nan Yang, Xiaoxue Li, Wenwen Huang, Gaili Ji, Wei Luo, Faming Jiang, Hao Zeng, Yali Chen, Yao Chen, Lina Qiao, Lu Chen, Shahin Rafii, Wei Wang, Ai Zheng, Bi-Sen Ding, Zhongwei Cao","doi":"10.1038/s41556-025-01740-8","DOIUrl":null,"url":null,"abstract":"Chemoresistance is the leading cause of cancer-related death. How chemotherapy subjugates the cellular crosstalk in the tumour microenvironment to cause chemoresistance remains to be defined. Here we find chemotherapy enables immunosuppressive SDF1+ endothelial niche to evade immunosurveillance in ovarian and breast cancers. We integrated human patient data and mouse models to show that chemotherapy selectively activates PARP1–SDF1 axis in tumour endothelial cells (ECs). This angiocrine SDF1 interferes with antitumour interplay between CXCL10+ macrophages and CXCR3+CD8+ T cells and promotes tumour progression in ovarian and breast cancers. Proteome-based screening revealed that endothelial PARP1 PARylates MLKL, a key necroptosis effector to upregulate angiocrine SDF1 in ECs. In sum, we identify PARylation-dependent necroptosis in tumour ECs as an important step in subverting the tumour microenvironment to evade immunosurveillance. Yang, Li, Huang, Ji, Luo, Jiang and colleagues report that chemotherapy induces MLKL PARylation and necroptosis in tumour endothelial cells, which in turn affects tumour-associated macrophages and CD8⁺ T cells, promoting immunosuppression and tumorigenesis.","PeriodicalId":18977,"journal":{"name":"Nature Cell Biology","volume":"27 9","pages":"1526-1542"},"PeriodicalIF":19.1000,"publicationDate":"2025-09-05","publicationTypes":"Journal Article","fieldsOfStudy":null,"isOpenAccess":false,"openAccessPdf":"","citationCount":"0","resultStr":"{\"title\":\"MLKL PARylation in the endothelial niche triggers angiocrine necroptosis to evade cancer immunosurveillance and chemotherapy\",\"authors\":\"Nan Yang, Xiaoxue Li, Wenwen Huang, Gaili Ji, Wei Luo, Faming Jiang, Hao Zeng, Yali Chen, Yao Chen, Lina Qiao, Lu Chen, Shahin Rafii, Wei Wang, Ai Zheng, Bi-Sen Ding, Zhongwei Cao\",\"doi\":\"10.1038/s41556-025-01740-8\",\"DOIUrl\":null,\"url\":null,\"abstract\":\"Chemoresistance is the leading cause of cancer-related death. How chemotherapy subjugates the cellular crosstalk in the tumour microenvironment to cause chemoresistance remains to be defined. Here we find chemotherapy enables immunosuppressive SDF1+ endothelial niche to evade immunosurveillance in ovarian and breast cancers. We integrated human patient data and mouse models to show that chemotherapy selectively activates PARP1–SDF1 axis in tumour endothelial cells (ECs). This angiocrine SDF1 interferes with antitumour interplay between CXCL10+ macrophages and CXCR3+CD8+ T cells and promotes tumour progression in ovarian and breast cancers. Proteome-based screening revealed that endothelial PARP1 PARylates MLKL, a key necroptosis effector to upregulate angiocrine SDF1 in ECs. In sum, we identify PARylation-dependent necroptosis in tumour ECs as an important step in subverting the tumour microenvironment to evade immunosurveillance. Yang, Li, Huang, Ji, Luo, Jiang and colleagues report that chemotherapy induces MLKL PARylation and necroptosis in tumour endothelial cells, which in turn affects tumour-associated macrophages and CD8⁺ T cells, promoting immunosuppression and tumorigenesis.\",\"PeriodicalId\":18977,\"journal\":{\"name\":\"Nature Cell Biology\",\"volume\":\"27 9\",\"pages\":\"1526-1542\"},\"PeriodicalIF\":19.1000,\"publicationDate\":\"2025-09-05\",\"publicationTypes\":\"Journal Article\",\"fieldsOfStudy\":null,\"isOpenAccess\":false,\"openAccessPdf\":\"\",\"citationCount\":\"0\",\"resultStr\":null,\"platform\":\"Semanticscholar\",\"paperid\":null,\"PeriodicalName\":\"Nature Cell Biology\",\"FirstCategoryId\":\"99\",\"ListUrlMain\":\"https://www.nature.com/articles/s41556-025-01740-8\",\"RegionNum\":1,\"RegionCategory\":\"生物学\",\"ArticlePicture\":[],\"TitleCN\":null,\"AbstractTextCN\":null,\"PMCID\":null,\"EPubDate\":\"\",\"PubModel\":\"\",\"JCR\":\"Q1\",\"JCRName\":\"CELL BIOLOGY\",\"Score\":null,\"Total\":0}","platform":"Semanticscholar","paperid":null,"PeriodicalName":"Nature Cell Biology","FirstCategoryId":"99","ListUrlMain":"https://www.nature.com/articles/s41556-025-01740-8","RegionNum":1,"RegionCategory":"生物学","ArticlePicture":[],"TitleCN":null,"AbstractTextCN":null,"PMCID":null,"EPubDate":"","PubModel":"","JCR":"Q1","JCRName":"CELL BIOLOGY","Score":null,"Total":0}
引用次数: 0

摘要

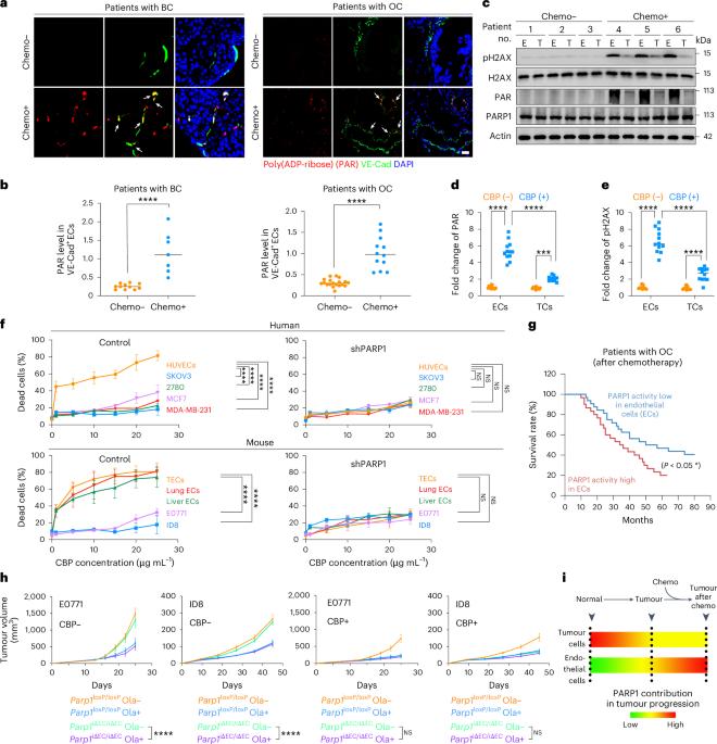
化疗耐药性是癌症相关死亡的主要原因。化疗如何抑制肿瘤微环境中的细胞串扰导致化疗耐药仍有待确定。在这里,我们发现化疗使免疫抑制性SDF1+内皮小生境逃避卵巢癌和乳腺癌的免疫监视。我们综合了人类患者数据和小鼠模型,表明化疗选择性地激活肿瘤内皮细胞(ECs)中的PARP1-SDF1轴。这种血管分泌素SDF1干扰CXCL10+巨噬细胞和CXCR3+CD8+ T细胞之间的抗肿瘤相互作用,并促进卵巢癌和乳腺癌的肿瘤进展。基于蛋白质组学的筛选显示内皮细胞PARP1与MLKL相结合,MLKL是内皮细胞中上调血管分泌SDF1的关键坏死性坏死效应因子。总之,我们发现肿瘤上皮细胞中paryl依赖性坏死下垂是破坏肿瘤微环境以逃避免疫监视的重要步骤。
本文章由计算机程序翻译,如有差异,请以英文原文为准。

MLKL PARylation in the endothelial niche triggers angiocrine necroptosis to evade cancer immunosurveillance and chemotherapy

MLKL PARylation in the endothelial niche triggers angiocrine necroptosis to evade cancer immunosurveillance and chemotherapy

MLKL PARylation in the endothelial niche triggers angiocrine necroptosis to evade cancer immunosurveillance and chemotherapy
Chemoresistance is the leading cause of cancer-related death. How chemotherapy subjugates the cellular crosstalk in the tumour microenvironment to cause chemoresistance remains to be defined. Here we find chemotherapy enables immunosuppressive SDF1+ endothelial niche to evade immunosurveillance in ovarian and breast cancers. We integrated human patient data and mouse models to show that chemotherapy selectively activates PARP1–SDF1 axis in tumour endothelial cells (ECs). This angiocrine SDF1 interferes with antitumour interplay between CXCL10+ macrophages and CXCR3+CD8+ T cells and promotes tumour progression in ovarian and breast cancers. Proteome-based screening revealed that endothelial PARP1 PARylates MLKL, a key necroptosis effector to upregulate angiocrine SDF1 in ECs. In sum, we identify PARylation-dependent necroptosis in tumour ECs as an important step in subverting the tumour microenvironment to evade immunosurveillance. Yang, Li, Huang, Ji, Luo, Jiang and colleagues report that chemotherapy induces MLKL PARylation and necroptosis in tumour endothelial cells, which in turn affects tumour-associated macrophages and CD8⁺ T cells, promoting immunosuppression and tumorigenesis.
求助全文
通过发布文献求助,成功后即可免费获取论文全文。 去求助
来源期刊
Nature Cell Biology
Nature Cell Biology 生物-细胞生物学
CiteScore
28.40
自引率
0.90%
发文量
219
审稿时长
3 months
期刊介绍: Nature Cell Biology, a prestigious journal, upholds a commitment to publishing papers of the highest quality across all areas of cell biology, with a particular focus on elucidating mechanisms underlying fundamental cell biological processes. The journal's broad scope encompasses various areas of interest, including but not limited to: -Autophagy -Cancer biology -Cell adhesion and migration -Cell cycle and growth -Cell death -Chromatin and epigenetics -Cytoskeletal dynamics -Developmental biology -DNA replication and repair -Mechanisms of human disease -Mechanobiology -Membrane traffic and dynamics -Metabolism -Nuclear organization and dynamics -Organelle biology -Proteolysis and quality control -RNA biology -Signal transduction -Stem cell biology
×
引用
GB/T 7714-2015
复制
MLA
复制
APA
复制
导出至
BibTeX EndNote RefMan NoteFirst NoteExpress
×
提示
您的信息不完整,为了账户安全,请先补充。
现在去补充
×
提示
您因"违规操作"
具体请查看互助需知
我知道了
×
提示
确定
请完成安全验证×
copy
已复制链接
快去分享给好友吧!
我知道了
右上角分享
点击右上角分享
0
联系我们:info@booksci.cn Book学术提供免费学术资源搜索服务,方便国内外学者检索中英文文献。致力于提供最便捷和优质的服务体验。 Copyright © 2023 布克学术 All rights reserved.
京ICP备2023020795号-1
ghs 京公网安备 11010802042870号
Book学术文献互助
Book学术文献互助群
群 号:604180095
Book学术官方微信