治疗前、治疗中、治疗后人抗真菌酸抗体生物标志物的电阻抗检测。

IF 2.1 4区 医学 Q3 MEDICINE, RESEARCH & EXPERIMENTAL
Biomarkers in medicine Pub Date : 2025-08-01 Epub Date: 2025-09-04 DOI:10.1080/17520363.2025.2548196
Carl Baumeister, Jan Verschoor, Veronica Ueckermann, Mosa Molatseli, Thoriso Sesing, Nomthandazo Khuboni, Bernard Fourie
{"title":"治疗前、治疗中、治疗后人抗真菌酸抗体生物标志物的电阻抗检测。","authors":"Carl Baumeister, Jan Verschoor, Veronica Ueckermann, Mosa Molatseli, Thoriso Sesing, Nomthandazo Khuboni, Bernard Fourie","doi":"10.1080/17520363.2025.2548196","DOIUrl":null,"url":null,"abstract":"<p><strong>Aim: </strong>This study assessed electro-impedimetric detection (EIS-MARTI) of anti-mycolate antibodies (AMAb) in TB patients before, during, and after treatment, compared to sputum culture (MGIT) as the gold standard.</p><p><strong>Methods: </strong>A prospective pilot study enrolled 15 confirmed TB patients and 73 healthy controls at a Pretoria hospital (2016-2017). A prospective monitoring study followed 25 confirmed TB patients over 6 months of treatment at a Pretoria clinic (2019-2020) to evaluate biomarker behavior. Outcomes were analyzed using descriptive statistics, wherein diagnostic accuracy and predictive values were assessed by ROC curve analysis.</p><p><strong>Results: </strong>EIS-MARTI detected 14/15 true TB-positive cases independent of HIV co-infection and 68/73 true TB-negatives in the pilot study. In the monitoring study, EIS-MARTI correlated with culture in 7/8 cases at treatment end, but not during the first 2 months.</p><p><strong>Conclusion: </strong>AMAbs arise independently of HIV co-infection in active TB, recede during treatment, and are rapidly detected by a hand-held EIS-MARTI device. While suitability for treatment monitoring remains uncertain, EIS-MARTI shows promise for rapid, accurate TB diagnosis and confirming cure.</p>","PeriodicalId":9182,"journal":{"name":"Biomarkers in medicine","volume":" ","pages":"769-782"},"PeriodicalIF":2.1000,"publicationDate":"2025-08-01","publicationTypes":"Journal Article","fieldsOfStudy":null,"isOpenAccess":false,"openAccessPdf":"https://www.ncbi.nlm.nih.gov/pmc/articles/PMC12416203/pdf/","citationCount":"0","resultStr":"{\"title\":\"Electro-impedimetric detection of human anti-mycolate antibody biomarkers of TB before, during, and after treatment.\",\"authors\":\"Carl Baumeister, Jan Verschoor, Veronica Ueckermann, Mosa Molatseli, Thoriso Sesing, Nomthandazo Khuboni, Bernard Fourie\",\"doi\":\"10.1080/17520363.2025.2548196\",\"DOIUrl\":null,\"url\":null,\"abstract\":\"<p><strong>Aim: </strong>This study assessed electro-impedimetric detection (EIS-MARTI) of anti-mycolate antibodies (AMAb) in TB patients before, during, and after treatment, compared to sputum culture (MGIT) as the gold standard.</p><p><strong>Methods: </strong>A prospective pilot study enrolled 15 confirmed TB patients and 73 healthy controls at a Pretoria hospital (2016-2017). A prospective monitoring study followed 25 confirmed TB patients over 6 months of treatment at a Pretoria clinic (2019-2020) to evaluate biomarker behavior. Outcomes were analyzed using descriptive statistics, wherein diagnostic accuracy and predictive values were assessed by ROC curve analysis.</p><p><strong>Results: </strong>EIS-MARTI detected 14/15 true TB-positive cases independent of HIV co-infection and 68/73 true TB-negatives in the pilot study. In the monitoring study, EIS-MARTI correlated with culture in 7/8 cases at treatment end, but not during the first 2 months.</p><p><strong>Conclusion: </strong>AMAbs arise independently of HIV co-infection in active TB, recede during treatment, and are rapidly detected by a hand-held EIS-MARTI device. While suitability for treatment monitoring remains uncertain, EIS-MARTI shows promise for rapid, accurate TB diagnosis and confirming cure.</p>\",\"PeriodicalId\":9182,\"journal\":{\"name\":\"Biomarkers in medicine\",\"volume\":\" \",\"pages\":\"769-782\"},\"PeriodicalIF\":2.1000,\"publicationDate\":\"2025-08-01\",\"publicationTypes\":\"Journal Article\",\"fieldsOfStudy\":null,\"isOpenAccess\":false,\"openAccessPdf\":\"https://www.ncbi.nlm.nih.gov/pmc/articles/PMC12416203/pdf/\",\"citationCount\":\"0\",\"resultStr\":null,\"platform\":\"Semanticscholar\",\"paperid\":null,\"PeriodicalName\":\"Biomarkers in medicine\",\"FirstCategoryId\":\"3\",\"ListUrlMain\":\"https://doi.org/10.1080/17520363.2025.2548196\",\"RegionNum\":4,\"RegionCategory\":\"医学\",\"ArticlePicture\":[],\"TitleCN\":null,\"AbstractTextCN\":null,\"PMCID\":null,\"EPubDate\":\"2025/9/4 0:00:00\",\"PubModel\":\"Epub\",\"JCR\":\"Q3\",\"JCRName\":\"MEDICINE, RESEARCH & EXPERIMENTAL\",\"Score\":null,\"Total\":0}","platform":"Semanticscholar","paperid":null,"PeriodicalName":"Biomarkers in medicine","FirstCategoryId":"3","ListUrlMain":"https://doi.org/10.1080/17520363.2025.2548196","RegionNum":4,"RegionCategory":"医学","ArticlePicture":[],"TitleCN":null,"AbstractTextCN":null,"PMCID":null,"EPubDate":"2025/9/4 0:00:00","PubModel":"Epub","JCR":"Q3","JCRName":"MEDICINE, RESEARCH & EXPERIMENTAL","Score":null,"Total":0}
引用次数: 0

摘要

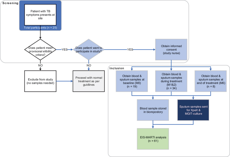
目的:本研究评估了电阻抗检测(EIS-MARTI)在结核病患者治疗前,治疗期间和治疗后的抗真菌酸抗体(AMAb),并将痰培养(MGIT)作为金标准。方法:一项前瞻性试点研究(2016-2017)在比勒陀利亚一家医院招募了15名确诊结核病患者和73名健康对照者。一项前瞻性监测研究对比勒陀利亚一家诊所(2019-2020年)25名确诊结核病患者进行了为期6个月的治疗,以评估生物标志物的行为。结果分析采用描述性统计,其中诊断准确性和预测值采用ROC曲线分析。结果:在前期研究中,EIS-MARTI检测出14/15的独立于HIV合并感染的真结核阳性病例和68/73的真结核阴性病例。在监测研究中,7/8的治疗结束时EIS-MARTI与培养相关,但在前2个月没有。结论:在活动性结核病中,AMAbs独立于HIV合并感染而产生,在治疗期间消退,并且可以通过手持式EIS-MARTI设备快速检测到。虽然治疗监测的适用性仍不确定,但EIS-MARTI显示出快速、准确的结核病诊断和确认治愈的希望。
本文章由计算机程序翻译,如有差异,请以英文原文为准。

Electro-impedimetric detection of human anti-mycolate antibody biomarkers of TB before, during, and after treatment.

Electro-impedimetric detection of human anti-mycolate antibody biomarkers of TB before, during, and after treatment.

Electro-impedimetric detection of human anti-mycolate antibody biomarkers of TB before, during, and after treatment.

Electro-impedimetric detection of human anti-mycolate antibody biomarkers of TB before, during, and after treatment.

Aim: This study assessed electro-impedimetric detection (EIS-MARTI) of anti-mycolate antibodies (AMAb) in TB patients before, during, and after treatment, compared to sputum culture (MGIT) as the gold standard.

Methods: A prospective pilot study enrolled 15 confirmed TB patients and 73 healthy controls at a Pretoria hospital (2016-2017). A prospective monitoring study followed 25 confirmed TB patients over 6 months of treatment at a Pretoria clinic (2019-2020) to evaluate biomarker behavior. Outcomes were analyzed using descriptive statistics, wherein diagnostic accuracy and predictive values were assessed by ROC curve analysis.

Results: EIS-MARTI detected 14/15 true TB-positive cases independent of HIV co-infection and 68/73 true TB-negatives in the pilot study. In the monitoring study, EIS-MARTI correlated with culture in 7/8 cases at treatment end, but not during the first 2 months.

Conclusion: AMAbs arise independently of HIV co-infection in active TB, recede during treatment, and are rapidly detected by a hand-held EIS-MARTI device. While suitability for treatment monitoring remains uncertain, EIS-MARTI shows promise for rapid, accurate TB diagnosis and confirming cure.

求助全文
通过发布文献求助,成功后即可免费获取论文全文。 去求助
来源期刊
Biomarkers in medicine
Biomarkers in medicine 医学-医学:研究与实验
CiteScore
3.80
自引率
4.50%
发文量
86
审稿时长
6-12 weeks
期刊介绍: Biomarkers are physical, functional or biochemical indicators of physiological or disease processes. These key indicators can provide vital information in determining disease prognosis, in predicting of response to therapies, adverse events and drug interactions, and in establishing baseline risk. The explosion of interest in biomarker research is driving the development of new predictive, diagnostic and prognostic products in modern medical practice, and biomarkers are also playing an increasingly important role in the discovery and development of new drugs. For the full utility of biomarkers to be realized, we require greater understanding of disease mechanisms, and the interplay between disease mechanisms, therapeutic interventions and the proposed biomarkers. However, in attempting to evaluate the pros and cons of biomarkers systematically, we are moving into new, challenging territory. Biomarkers in Medicine (ISSN 1752-0363) is a peer-reviewed, rapid publication journal delivering commentary and analysis on the advances in our understanding of biomarkers and their potential and actual applications in medicine. The journal facilitates translation of our research knowledge into the clinic to increase the effectiveness of medical practice. As the scientific rationale and regulatory acceptance for biomarkers in medicine and in drug development become more fully established, Biomarkers in Medicine provides the platform for all players in this increasingly vital area to communicate and debate all issues relating to the potential utility and applications. Each issue includes a diversity of content to provide rounded coverage for the research professional. Articles include Guest Editorials, Interviews, Reviews, Research Articles, Perspectives, Priority Paper Evaluations, Special Reports, Case Reports, Conference Reports and Company Profiles. Review coverage is divided into themed sections according to area of therapeutic utility with some issues including themed sections on an area of topical interest. Biomarkers in Medicine provides a platform for commentary and debate for all professionals with an interest in the identification of biomarkers, elucidation of their role and formalization and approval of their application in modern medicine. The audience for Biomarkers in Medicine includes academic and industrial researchers, clinicians, pathologists, clinical chemists and regulatory professionals.
×
引用
GB/T 7714-2015
复制
MLA
复制
APA
复制
导出至
BibTeX EndNote RefMan NoteFirst NoteExpress
×
提示
您的信息不完整,为了账户安全,请先补充。
现在去补充
×
提示
您因"违规操作"
具体请查看互助需知
我知道了
×
提示
确定
请完成安全验证×
copy
已复制链接
快去分享给好友吧!
我知道了
右上角分享
点击右上角分享
0
联系我们:info@booksci.cn Book学术提供免费学术资源搜索服务,方便国内外学者检索中英文文献。致力于提供最便捷和优质的服务体验。 Copyright © 2023 布克学术 All rights reserved.
京ICP备2023020795号-1
ghs 京公网安备 11010802042870号
Book学术文献互助
Book学术文献互助群
群 号:604180095
Book学术官方微信