夜间人造光对果蝇行为节律的两性二态和时钟基因特异性影响。

IF 3.5
Proceedings. Biological sciences Pub Date : 2025-08-01 Epub Date: 2025-08-27 DOI:10.1098/rspb.2025.1170
Ausra Pranevicius, Grace Biondi, Aishwarya Ramakrishnan Iyer, Araceli Seiffe, Amaicha Mara Depino, Maria de la Paz Fernandez
{"title":"夜间人造光对果蝇行为节律的两性二态和时钟基因特异性影响。","authors":"Ausra Pranevicius, Grace Biondi, Aishwarya Ramakrishnan Iyer, Araceli Seiffe, Amaicha Mara Depino, Maria de la Paz Fernandez","doi":"10.1098/rspb.2025.1170","DOIUrl":null,"url":null,"abstract":"<p><p>Light pollution is a major anthropogenic environmental change and a significant threat to ecosystems. Among other detrimental effects on physiology, artificial light at night (ALAN) disrupts circadian rhythms in a wide range of species. However, the underlying neuronal and genetic mechanisms remain poorly understood. Here, we show in <i>Drosophila</i> that the loss of the circadian clock gene <i>period</i> exacerbates the ALAN-induced shift towards nocturnal behaviour, with a more pronounced effect on males. In contrast, the loss of <i>cycle</i> has no such effect on males or females; <i>cyc</i> null mutants are nocturnal under standard light‒dark cycles, and their activity and sleep profiles are minimally or not affected by ALAN exposure. CRISPR-Cas9 knockout of <i>period</i> in most clock neurons resembles the null mutant phenotype. Our results show that mutations in components of the positive and negative limbs of the circadian clock result in distinct responses to nocturnal light and highlight the role of genetic factors in modulating behavioural plasticity in response to environmental perturbations.</p>","PeriodicalId":520757,"journal":{"name":"Proceedings. Biological sciences","volume":"292 2053","pages":"20251170"},"PeriodicalIF":3.5000,"publicationDate":"2025-08-01","publicationTypes":"Journal Article","fieldsOfStudy":null,"isOpenAccess":false,"openAccessPdf":"https://www.ncbi.nlm.nih.gov/pmc/articles/PMC12380498/pdf/","citationCount":"0","resultStr":"{\"title\":\"Sexually dimorphic and clock gene-specific effects of artificial light at night on <i>Drosophila</i> behavioural rhythms.\",\"authors\":\"Ausra Pranevicius, Grace Biondi, Aishwarya Ramakrishnan Iyer, Araceli Seiffe, Amaicha Mara Depino, Maria de la Paz Fernandez\",\"doi\":\"10.1098/rspb.2025.1170\",\"DOIUrl\":null,\"url\":null,\"abstract\":\"<p><p>Light pollution is a major anthropogenic environmental change and a significant threat to ecosystems. Among other detrimental effects on physiology, artificial light at night (ALAN) disrupts circadian rhythms in a wide range of species. However, the underlying neuronal and genetic mechanisms remain poorly understood. Here, we show in <i>Drosophila</i> that the loss of the circadian clock gene <i>period</i> exacerbates the ALAN-induced shift towards nocturnal behaviour, with a more pronounced effect on males. In contrast, the loss of <i>cycle</i> has no such effect on males or females; <i>cyc</i> null mutants are nocturnal under standard light‒dark cycles, and their activity and sleep profiles are minimally or not affected by ALAN exposure. CRISPR-Cas9 knockout of <i>period</i> in most clock neurons resembles the null mutant phenotype. Our results show that mutations in components of the positive and negative limbs of the circadian clock result in distinct responses to nocturnal light and highlight the role of genetic factors in modulating behavioural plasticity in response to environmental perturbations.</p>\",\"PeriodicalId\":520757,\"journal\":{\"name\":\"Proceedings. Biological sciences\",\"volume\":\"292 2053\",\"pages\":\"20251170\"},\"PeriodicalIF\":3.5000,\"publicationDate\":\"2025-08-01\",\"publicationTypes\":\"Journal Article\",\"fieldsOfStudy\":null,\"isOpenAccess\":false,\"openAccessPdf\":\"https://www.ncbi.nlm.nih.gov/pmc/articles/PMC12380498/pdf/\",\"citationCount\":\"0\",\"resultStr\":null,\"platform\":\"Semanticscholar\",\"paperid\":null,\"PeriodicalName\":\"Proceedings. Biological sciences\",\"FirstCategoryId\":\"1085\",\"ListUrlMain\":\"https://doi.org/10.1098/rspb.2025.1170\",\"RegionNum\":0,\"RegionCategory\":null,\"ArticlePicture\":[],\"TitleCN\":null,\"AbstractTextCN\":null,\"PMCID\":null,\"EPubDate\":\"2025/8/27 0:00:00\",\"PubModel\":\"Epub\",\"JCR\":\"\",\"JCRName\":\"\",\"Score\":null,\"Total\":0}","platform":"Semanticscholar","paperid":null,"PeriodicalName":"Proceedings. Biological sciences","FirstCategoryId":"1085","ListUrlMain":"https://doi.org/10.1098/rspb.2025.1170","RegionNum":0,"RegionCategory":null,"ArticlePicture":[],"TitleCN":null,"AbstractTextCN":null,"PMCID":null,"EPubDate":"2025/8/27 0:00:00","PubModel":"Epub","JCR":"","JCRName":"","Score":null,"Total":0}
引用次数: 0

摘要

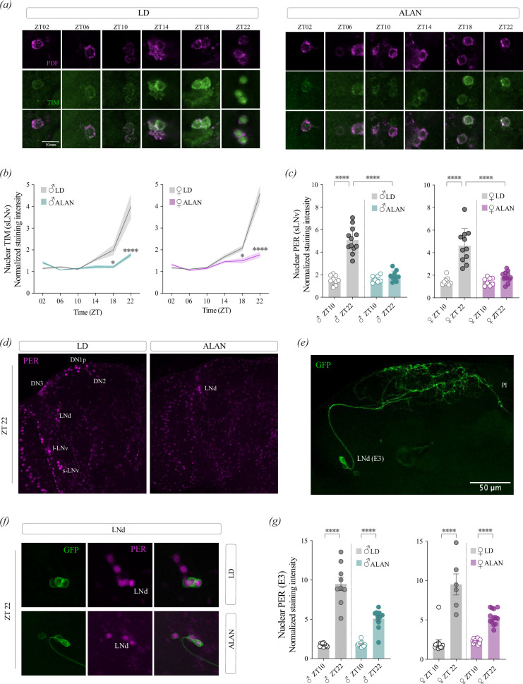
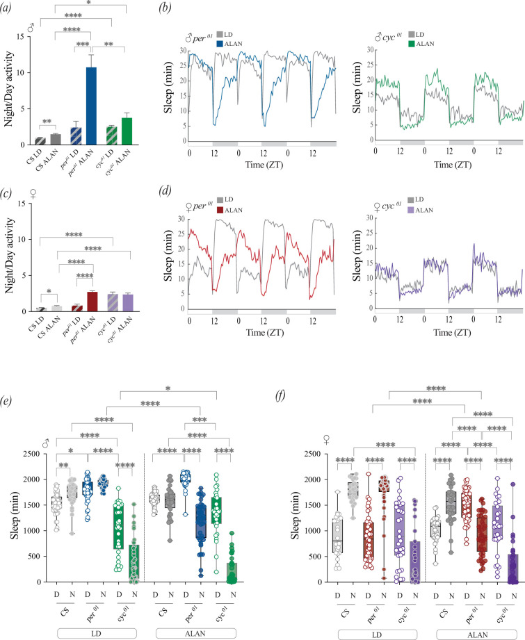
光污染是一种主要的人为环境变化,是对生态系统的重大威胁。在对生理的其他有害影响中,夜间人造光(ALAN)扰乱了许多物种的昼夜节律。然而,潜在的神经元和遗传机制仍然知之甚少。在这里,我们在果蝇身上发现,生物钟基因周期的缺失加剧了alan诱导的向夜间行为的转变,对雄性的影响更为明显。相比之下,月经周期的丧失对男性和女性都没有这种影响;周期无效突变体在标准的光-暗周期下是夜间活动的,他们的活动和睡眠特征很少或不受ALAN暴露的影响。CRISPR-Cas9敲除大多数时钟神经元中的周期类似于零突变表型。我们的研究结果表明,昼夜节律钟正负分支的突变导致对夜间光线的不同反应,并强调了遗传因素在调节对环境扰动的行为可塑性方面的作用。
本文章由计算机程序翻译,如有差异,请以英文原文为准。

Sexually dimorphic and clock gene-specific effects of artificial light at night on <i>Drosophila</i> behavioural rhythms.

Sexually dimorphic and clock gene-specific effects of artificial light at night on <i>Drosophila</i> behavioural rhythms.

Sexually dimorphic and clock gene-specific effects of artificial light at night on <i>Drosophila</i> behavioural rhythms.

Sexually dimorphic and clock gene-specific effects of artificial light at night on Drosophila behavioural rhythms.

Light pollution is a major anthropogenic environmental change and a significant threat to ecosystems. Among other detrimental effects on physiology, artificial light at night (ALAN) disrupts circadian rhythms in a wide range of species. However, the underlying neuronal and genetic mechanisms remain poorly understood. Here, we show in Drosophila that the loss of the circadian clock gene period exacerbates the ALAN-induced shift towards nocturnal behaviour, with a more pronounced effect on males. In contrast, the loss of cycle has no such effect on males or females; cyc null mutants are nocturnal under standard light‒dark cycles, and their activity and sleep profiles are minimally or not affected by ALAN exposure. CRISPR-Cas9 knockout of period in most clock neurons resembles the null mutant phenotype. Our results show that mutations in components of the positive and negative limbs of the circadian clock result in distinct responses to nocturnal light and highlight the role of genetic factors in modulating behavioural plasticity in response to environmental perturbations.

求助全文
通过发布文献求助,成功后即可免费获取论文全文。 去求助
来源期刊
自引率
0.00%
发文量
0
×
引用
GB/T 7714-2015
复制
MLA
复制
APA
复制
导出至
BibTeX EndNote RefMan NoteFirst NoteExpress
×
提示
您的信息不完整,为了账户安全,请先补充。
现在去补充
×
提示
您因"违规操作"
具体请查看互助需知
我知道了
×
提示
确定
请完成安全验证×
copy
已复制链接
快去分享给好友吧!
我知道了
右上角分享
点击右上角分享
0
联系我们:info@booksci.cn Book学术提供免费学术资源搜索服务,方便国内外学者检索中英文文献。致力于提供最便捷和优质的服务体验。 Copyright © 2023 布克学术 All rights reserved.
京ICP备2023020795号-1
ghs 京公网安备 11010802042870号
Book学术文献互助
Book学术文献互助群
群 号:604180095
Book学术官方微信