哪些价值观最能区分世界文化?基于机器学习的文化价值观清单。

IF 3.8 Q2 MULTIDISCIPLINARY SCIENCES
PNAS nexus Pub Date : 2025-08-26 eCollection Date: 2025-08-01 DOI:10.1093/pnasnexus/pgaf229
Abhishek Sheetal, Shilpa Madan, Rui Ling Lee, Krishna Savani
{"title":"哪些价值观最能区分世界文化?基于机器学习的文化价值观清单。","authors":"Abhishek Sheetal, Shilpa Madan, Rui Ling Lee, Krishna Savani","doi":"10.1093/pnasnexus/pgaf229","DOIUrl":null,"url":null,"abstract":"<p><p>Scientists studying culture typically focus on a small number of theoretical constructs, such as individualism-collectivism, when seeking to explain cultural differences in psychological tendencies and behaviors. However, existing theories of culture could have missed out on important constructs that are useful for explaining cross-cultural differences. We used an abductive approach combining prediction and explanation to uncover important cultural values. In the prediction phase, based on 594 attitudes, values, and beliefs included in the World Values Survey, a neural network could classify respondents' nationalities with 90% accuracy in out-of-sample data. In the explanation phase, a feature importance analysis identified the values that contributed the most to predicting individuals' countries of origin. The top 60 variables resulting from this analysis were used to create the <i>machine learning-based cultural values inventory</i> (ML-CVI), a tool to help future researchers uncover explanations for cross-cultural differences. Four follow-up studies demonstrated ML-CVI's theoretical and practical relevance. Specifically, Americans were less likely than Mexicans to comply with COVID-19 lockdowns, and this difference was explained by Americans' stronger Christian nationalism. Moreover, Indians were more likely than Americans to engage in proenvironmental behavior, and this difference was driven by Indians' stronger perseverance. Thus, the ML-CVI broadens the range of explanatory factors available to researchers by helping them identify explanations for cultural differences that they would not have been able to identify based on traditional theories of cultural values. Overall, this research highlights that machine learning-based abductive reasoning can help expand the range of explanatory frameworks in social science research.</p>","PeriodicalId":74468,"journal":{"name":"PNAS nexus","volume":"4 8","pages":"pgaf229"},"PeriodicalIF":3.8000,"publicationDate":"2025-08-26","publicationTypes":"Journal Article","fieldsOfStudy":null,"isOpenAccess":false,"openAccessPdf":"https://www.ncbi.nlm.nih.gov/pmc/articles/PMC12378846/pdf/","citationCount":"0","resultStr":"{\"title\":\"What values best distinguish the world's cultures? The machine learning-based cultural values inventory.\",\"authors\":\"Abhishek Sheetal, Shilpa Madan, Rui Ling Lee, Krishna Savani\",\"doi\":\"10.1093/pnasnexus/pgaf229\",\"DOIUrl\":null,\"url\":null,\"abstract\":\"<p><p>Scientists studying culture typically focus on a small number of theoretical constructs, such as individualism-collectivism, when seeking to explain cultural differences in psychological tendencies and behaviors. However, existing theories of culture could have missed out on important constructs that are useful for explaining cross-cultural differences. We used an abductive approach combining prediction and explanation to uncover important cultural values. In the prediction phase, based on 594 attitudes, values, and beliefs included in the World Values Survey, a neural network could classify respondents' nationalities with 90% accuracy in out-of-sample data. In the explanation phase, a feature importance analysis identified the values that contributed the most to predicting individuals' countries of origin. The top 60 variables resulting from this analysis were used to create the <i>machine learning-based cultural values inventory</i> (ML-CVI), a tool to help future researchers uncover explanations for cross-cultural differences. Four follow-up studies demonstrated ML-CVI's theoretical and practical relevance. Specifically, Americans were less likely than Mexicans to comply with COVID-19 lockdowns, and this difference was explained by Americans' stronger Christian nationalism. Moreover, Indians were more likely than Americans to engage in proenvironmental behavior, and this difference was driven by Indians' stronger perseverance. Thus, the ML-CVI broadens the range of explanatory factors available to researchers by helping them identify explanations for cultural differences that they would not have been able to identify based on traditional theories of cultural values. Overall, this research highlights that machine learning-based abductive reasoning can help expand the range of explanatory frameworks in social science research.</p>\",\"PeriodicalId\":74468,\"journal\":{\"name\":\"PNAS nexus\",\"volume\":\"4 8\",\"pages\":\"pgaf229\"},\"PeriodicalIF\":3.8000,\"publicationDate\":\"2025-08-26\",\"publicationTypes\":\"Journal Article\",\"fieldsOfStudy\":null,\"isOpenAccess\":false,\"openAccessPdf\":\"https://www.ncbi.nlm.nih.gov/pmc/articles/PMC12378846/pdf/\",\"citationCount\":\"0\",\"resultStr\":null,\"platform\":\"Semanticscholar\",\"paperid\":null,\"PeriodicalName\":\"PNAS nexus\",\"FirstCategoryId\":\"1085\",\"ListUrlMain\":\"https://doi.org/10.1093/pnasnexus/pgaf229\",\"RegionNum\":0,\"RegionCategory\":null,\"ArticlePicture\":[],\"TitleCN\":null,\"AbstractTextCN\":null,\"PMCID\":null,\"EPubDate\":\"2025/8/1 0:00:00\",\"PubModel\":\"eCollection\",\"JCR\":\"Q2\",\"JCRName\":\"MULTIDISCIPLINARY SCIENCES\",\"Score\":null,\"Total\":0}","platform":"Semanticscholar","paperid":null,"PeriodicalName":"PNAS nexus","FirstCategoryId":"1085","ListUrlMain":"https://doi.org/10.1093/pnasnexus/pgaf229","RegionNum":0,"RegionCategory":null,"ArticlePicture":[],"TitleCN":null,"AbstractTextCN":null,"PMCID":null,"EPubDate":"2025/8/1 0:00:00","PubModel":"eCollection","JCR":"Q2","JCRName":"MULTIDISCIPLINARY SCIENCES","Score":null,"Total":0}
引用次数: 0

摘要

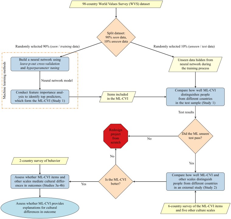
当试图解释心理倾向和行为的文化差异时,研究文化的科学家通常关注于少数理论结构,如个人主义-集体主义。然而,现有的文化理论可能错过了对解释跨文化差异有用的重要结构。我们采用了预测与解释相结合的溯因法来揭示重要的文化价值。在预测阶段,基于世界价值观调查中包含的594种态度、价值观和信仰,神经网络可以在样本外数据中以90%的准确率对受访者的国籍进行分类。在解释阶段,特征重要性分析确定了对预测个人原籍国贡献最大的值。该分析得出的前60个变量被用于创建基于机器学习的文化价值观清单(ML-CVI),这是一个帮助未来研究人员揭示跨文化差异解释的工具。四项后续研究证明了ML-CVI的理论和实践相关性。具体来说,美国人比墨西哥人更不可能遵守COVID-19封锁,这种差异可以用美国人更强烈的基督教民族主义来解释。此外,印度人比美国人更有可能参与环保行为,这种差异是由印度人更强的毅力所驱动的。因此,ML-CVI拓宽了研究人员可用的解释因素的范围,帮助他们确定文化差异的解释,而传统的文化价值理论是无法确定这些解释的。总的来说,本研究强调了基于机器学习的溯因推理可以帮助扩大社会科学研究中解释框架的范围。
本文章由计算机程序翻译,如有差异,请以英文原文为准。

What values best distinguish the world's cultures? The machine learning-based cultural values inventory.

What values best distinguish the world's cultures? The machine learning-based cultural values inventory.

What values best distinguish the world's cultures? The machine learning-based cultural values inventory.

What values best distinguish the world's cultures? The machine learning-based cultural values inventory.

Scientists studying culture typically focus on a small number of theoretical constructs, such as individualism-collectivism, when seeking to explain cultural differences in psychological tendencies and behaviors. However, existing theories of culture could have missed out on important constructs that are useful for explaining cross-cultural differences. We used an abductive approach combining prediction and explanation to uncover important cultural values. In the prediction phase, based on 594 attitudes, values, and beliefs included in the World Values Survey, a neural network could classify respondents' nationalities with 90% accuracy in out-of-sample data. In the explanation phase, a feature importance analysis identified the values that contributed the most to predicting individuals' countries of origin. The top 60 variables resulting from this analysis were used to create the machine learning-based cultural values inventory (ML-CVI), a tool to help future researchers uncover explanations for cross-cultural differences. Four follow-up studies demonstrated ML-CVI's theoretical and practical relevance. Specifically, Americans were less likely than Mexicans to comply with COVID-19 lockdowns, and this difference was explained by Americans' stronger Christian nationalism. Moreover, Indians were more likely than Americans to engage in proenvironmental behavior, and this difference was driven by Indians' stronger perseverance. Thus, the ML-CVI broadens the range of explanatory factors available to researchers by helping them identify explanations for cultural differences that they would not have been able to identify based on traditional theories of cultural values. Overall, this research highlights that machine learning-based abductive reasoning can help expand the range of explanatory frameworks in social science research.

求助全文
通过发布文献求助,成功后即可免费获取论文全文。 去求助
来源期刊
CiteScore
1.80
自引率
0.00%
发文量
0
×
引用
GB/T 7714-2015
复制
MLA
复制
APA
复制
导出至
BibTeX EndNote RefMan NoteFirst NoteExpress
×
提示
您的信息不完整,为了账户安全,请先补充。
现在去补充
×
提示
您因"违规操作"
具体请查看互助需知
我知道了
×
提示
确定
请完成安全验证×
copy
已复制链接
快去分享给好友吧!
我知道了
右上角分享
点击右上角分享
0
联系我们:info@booksci.cn Book学术提供免费学术资源搜索服务,方便国内外学者检索中英文文献。致力于提供最便捷和优质的服务体验。 Copyright © 2023 布克学术 All rights reserved.
京ICP备2023020795号-1
ghs 京公网安备 11010802042870号
Book学术文献互助
Book学术文献互助群
群 号:604180095
Book学术官方微信