莫氏果蝇tgo同源基因模型的研究。

microPublication biology Pub Date : 2025-08-06 eCollection Date: 2025-01-01 DOI:10.17912/micropub.biology.001094
Megan E Lawson, Robert Mack Anderton, Jorge Perez, Jacqueline Wittke-Thompson, Paula Croonquist, Chinmay P Rele, Laura K Reed
{"title":"莫氏果蝇tgo同源基因模型的研究。","authors":"Megan E Lawson, Robert Mack Anderton, Jorge Perez, Jacqueline Wittke-Thompson, Paula Croonquist, Chinmay P Rele, Laura K Reed","doi":"10.17912/micropub.biology.001094","DOIUrl":null,"url":null,"abstract":"<p><p>Gene model for the ortholog of tango ( <i>tgo</i> ) in the <i>Drosophila mojavensis</i> May 2011 (Agencourt dmoj_caf1/DmojCAF1) Genome Assembly (GenBank Accession: GCA_000005175.1 ). This ortholog was characterized as part of a developing dataset to study the evolution of the Insulin/insulin-like growth factor signaling pathway (IIS) across the genus <i>Drosophila</i> using the Genomics Education Partnership gene annotation protocol for Course-based Undergraduate Research Experiences.</p>","PeriodicalId":74192,"journal":{"name":"microPublication biology","volume":"2025 ","pages":""},"PeriodicalIF":0.0000,"publicationDate":"2025-08-06","publicationTypes":"Journal Article","fieldsOfStudy":null,"isOpenAccess":false,"openAccessPdf":"https://www.ncbi.nlm.nih.gov/pmc/articles/PMC12368608/pdf/","citationCount":"0","resultStr":"{\"title\":\"Gene model for the ortholog of <i>tgo</i> in <i>Drosophila mojavensis</i>.\",\"authors\":\"Megan E Lawson, Robert Mack Anderton, Jorge Perez, Jacqueline Wittke-Thompson, Paula Croonquist, Chinmay P Rele, Laura K Reed\",\"doi\":\"10.17912/micropub.biology.001094\",\"DOIUrl\":null,\"url\":null,\"abstract\":\"<p><p>Gene model for the ortholog of tango ( <i>tgo</i> ) in the <i>Drosophila mojavensis</i> May 2011 (Agencourt dmoj_caf1/DmojCAF1) Genome Assembly (GenBank Accession: GCA_000005175.1 ). This ortholog was characterized as part of a developing dataset to study the evolution of the Insulin/insulin-like growth factor signaling pathway (IIS) across the genus <i>Drosophila</i> using the Genomics Education Partnership gene annotation protocol for Course-based Undergraduate Research Experiences.</p>\",\"PeriodicalId\":74192,\"journal\":{\"name\":\"microPublication biology\",\"volume\":\"2025 \",\"pages\":\"\"},\"PeriodicalIF\":0.0000,\"publicationDate\":\"2025-08-06\",\"publicationTypes\":\"Journal Article\",\"fieldsOfStudy\":null,\"isOpenAccess\":false,\"openAccessPdf\":\"https://www.ncbi.nlm.nih.gov/pmc/articles/PMC12368608/pdf/\",\"citationCount\":\"0\",\"resultStr\":null,\"platform\":\"Semanticscholar\",\"paperid\":null,\"PeriodicalName\":\"microPublication biology\",\"FirstCategoryId\":\"1085\",\"ListUrlMain\":\"https://doi.org/10.17912/micropub.biology.001094\",\"RegionNum\":0,\"RegionCategory\":null,\"ArticlePicture\":[],\"TitleCN\":null,\"AbstractTextCN\":null,\"PMCID\":null,\"EPubDate\":\"2025/1/1 0:00:00\",\"PubModel\":\"eCollection\",\"JCR\":\"\",\"JCRName\":\"\",\"Score\":null,\"Total\":0}","platform":"Semanticscholar","paperid":null,"PeriodicalName":"microPublication biology","FirstCategoryId":"1085","ListUrlMain":"https://doi.org/10.17912/micropub.biology.001094","RegionNum":0,"RegionCategory":null,"ArticlePicture":[],"TitleCN":null,"AbstractTextCN":null,"PMCID":null,"EPubDate":"2025/1/1 0:00:00","PubModel":"eCollection","JCR":"","JCRName":"","Score":null,"Total":0}
引用次数: 0

摘要

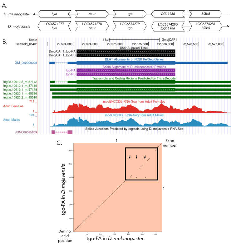
mojavensis果蝇探戈同源基因的基因模型(agcourt dmoj_caf1/DmojCAF1)基因组组装(GenBank Accession: GCA_000005175.1)该同源物被描述为开发数据集的一部分,该数据集用于研究整个果蝇属中胰岛素/胰岛素样生长因子信号通路(IIS)的进化,使用基于课程的本科研究经验的基因组学教育伙伴关系基因注释协议。
本文章由计算机程序翻译,如有差异,请以英文原文为准。

Gene model for the ortholog of <i>tgo</i> in <i>Drosophila mojavensis</i>.

Gene model for the ortholog of tgo in Drosophila mojavensis.

Gene model for the ortholog of tango ( tgo ) in the Drosophila mojavensis May 2011 (Agencourt dmoj_caf1/DmojCAF1) Genome Assembly (GenBank Accession: GCA_000005175.1 ). This ortholog was characterized as part of a developing dataset to study the evolution of the Insulin/insulin-like growth factor signaling pathway (IIS) across the genus Drosophila using the Genomics Education Partnership gene annotation protocol for Course-based Undergraduate Research Experiences.

求助全文
通过发布文献求助,成功后即可免费获取论文全文。 去求助
来源期刊
自引率
0.00%
发文量
0
审稿时长
3 weeks
×
引用
GB/T 7714-2015
复制
MLA
复制
APA
复制
导出至
BibTeX EndNote RefMan NoteFirst NoteExpress
×
提示
您的信息不完整,为了账户安全,请先补充。
现在去补充
×
提示
您因"违规操作"
具体请查看互助需知
我知道了
×
提示
确定
请完成安全验证×
copy
已复制链接
快去分享给好友吧!
我知道了
右上角分享
点击右上角分享
0
联系我们:info@booksci.cn Book学术提供免费学术资源搜索服务,方便国内外学者检索中英文文献。致力于提供最便捷和优质的服务体验。 Copyright © 2023 布克学术 All rights reserved.
京ICP备2023020795号-1
ghs 京公网安备 11010802042870号
Book学术文献互助
Book学术文献互助群
群 号:604180095
Book学术官方微信