吲哚诱导急性麻痹,随后是代偿性应激性睡眠。

microPublication biology Pub Date : 2025-08-07 eCollection Date: 2025-01-01 DOI:10.17912/micropub.biology.001738
Nikki Diya, Mercedes I Pierce, Shantanu Bhatt, Matthew D Nelson
{"title":"吲哚诱导急性麻痹,随后是代偿性应激性睡眠。","authors":"Nikki Diya, Mercedes I Pierce, Shantanu Bhatt, Matthew D Nelson","doi":"10.17912/micropub.biology.001738","DOIUrl":null,"url":null,"abstract":"<p><p>Stress-induced sleep of <i>Caenorhabditis elegans</i> occurs following exposure to noxious stressors, such as pore forming toxins, extreme temperature, ultraviolet irradiation, tissue wounding, and viral infections. Enteropathogenic <i>Escherichia coli</i> (EPEC) is a pathogenic bacterium which can infect <i>C. elegans</i> , however stress-induced sleep in response to EPEC has not been investigated. EPEC affects worms via two distinct mechanisms: 1) Contact-independent paralysis which occurs following the release of the toxin indole; 2) Contact-dependent bacterial colonization of the intestine. Here we examine mechanism one; we find that indole induced paralysis is regulated independently of the ALA and RIS sleep neurons. In fact, impairing ALA and RIS function caused animals to paralyze significantly faster than controls. Increasing cholinergic or GABAergic input, accelerated or delayed paralysis, respectively. Worms exposed to indole who were subsequently rescued to normal growth plates displayed a compensatory stress-induced sleep that was RIS but not ALA dependent. This work will allow for detailed future investigations into indole's mechanism of action, EPEC pathogenicity, and how bacterial infection leads to recovery sleep.</p>","PeriodicalId":74192,"journal":{"name":"microPublication biology","volume":"2025 ","pages":""},"PeriodicalIF":0.0000,"publicationDate":"2025-08-07","publicationTypes":"Journal Article","fieldsOfStudy":null,"isOpenAccess":false,"openAccessPdf":"https://www.ncbi.nlm.nih.gov/pmc/articles/PMC12371477/pdf/","citationCount":"0","resultStr":"{\"title\":\"Indole induces acute paralysis followed by compensatory stress-induced sleep.\",\"authors\":\"Nikki Diya, Mercedes I Pierce, Shantanu Bhatt, Matthew D Nelson\",\"doi\":\"10.17912/micropub.biology.001738\",\"DOIUrl\":null,\"url\":null,\"abstract\":\"<p><p>Stress-induced sleep of <i>Caenorhabditis elegans</i> occurs following exposure to noxious stressors, such as pore forming toxins, extreme temperature, ultraviolet irradiation, tissue wounding, and viral infections. Enteropathogenic <i>Escherichia coli</i> (EPEC) is a pathogenic bacterium which can infect <i>C. elegans</i> , however stress-induced sleep in response to EPEC has not been investigated. EPEC affects worms via two distinct mechanisms: 1) Contact-independent paralysis which occurs following the release of the toxin indole; 2) Contact-dependent bacterial colonization of the intestine. Here we examine mechanism one; we find that indole induced paralysis is regulated independently of the ALA and RIS sleep neurons. In fact, impairing ALA and RIS function caused animals to paralyze significantly faster than controls. Increasing cholinergic or GABAergic input, accelerated or delayed paralysis, respectively. Worms exposed to indole who were subsequently rescued to normal growth plates displayed a compensatory stress-induced sleep that was RIS but not ALA dependent. This work will allow for detailed future investigations into indole's mechanism of action, EPEC pathogenicity, and how bacterial infection leads to recovery sleep.</p>\",\"PeriodicalId\":74192,\"journal\":{\"name\":\"microPublication biology\",\"volume\":\"2025 \",\"pages\":\"\"},\"PeriodicalIF\":0.0000,\"publicationDate\":\"2025-08-07\",\"publicationTypes\":\"Journal Article\",\"fieldsOfStudy\":null,\"isOpenAccess\":false,\"openAccessPdf\":\"https://www.ncbi.nlm.nih.gov/pmc/articles/PMC12371477/pdf/\",\"citationCount\":\"0\",\"resultStr\":null,\"platform\":\"Semanticscholar\",\"paperid\":null,\"PeriodicalName\":\"microPublication biology\",\"FirstCategoryId\":\"1085\",\"ListUrlMain\":\"https://doi.org/10.17912/micropub.biology.001738\",\"RegionNum\":0,\"RegionCategory\":null,\"ArticlePicture\":[],\"TitleCN\":null,\"AbstractTextCN\":null,\"PMCID\":null,\"EPubDate\":\"2025/1/1 0:00:00\",\"PubModel\":\"eCollection\",\"JCR\":\"\",\"JCRName\":\"\",\"Score\":null,\"Total\":0}","platform":"Semanticscholar","paperid":null,"PeriodicalName":"microPublication biology","FirstCategoryId":"1085","ListUrlMain":"https://doi.org/10.17912/micropub.biology.001738","RegionNum":0,"RegionCategory":null,"ArticlePicture":[],"TitleCN":null,"AbstractTextCN":null,"PMCID":null,"EPubDate":"2025/1/1 0:00:00","PubModel":"eCollection","JCR":"","JCRName":"","Score":null,"Total":0}
引用次数: 0

摘要

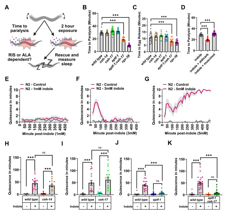
秀丽隐杆线虫的应激性睡眠发生在暴露于有害应激源后,如致孔毒素、极端温度、紫外线照射、组织损伤和病毒感染。肠致病性大肠杆菌(EPEC)是一种可以感染秀丽隐杆线虫的致病菌,但应激性睡眠对EPEC的反应尚未进行研究。EPEC通过两种不同的机制影响蠕虫:1)释放毒素吲哚后发生的非接触性麻痹;2)肠道的接触依赖细菌定植。这里我们考察机制一;我们发现吲哚诱导的麻痹是独立于ALA和RIS睡眠神经元调节的。事实上,ALA和RIS功能受损导致动物瘫痪的速度明显快于对照组。增加胆碱能或gaba能输入,分别加速或延迟麻痹。暴露于吲哚的蠕虫随后被恢复到正常的生长板上,显示出一种代偿性压力诱导的睡眠,这种睡眠依赖于RIS,但不依赖于ALA。这项工作将允许详细的未来调查吲哚的作用机制,EPEC致病性,以及细菌感染如何导致恢复睡眠。
本文章由计算机程序翻译,如有差异,请以英文原文为准。

Indole induces acute paralysis followed by compensatory stress-induced sleep.

Indole induces acute paralysis followed by compensatory stress-induced sleep.

Stress-induced sleep of Caenorhabditis elegans occurs following exposure to noxious stressors, such as pore forming toxins, extreme temperature, ultraviolet irradiation, tissue wounding, and viral infections. Enteropathogenic Escherichia coli (EPEC) is a pathogenic bacterium which can infect C. elegans , however stress-induced sleep in response to EPEC has not been investigated. EPEC affects worms via two distinct mechanisms: 1) Contact-independent paralysis which occurs following the release of the toxin indole; 2) Contact-dependent bacterial colonization of the intestine. Here we examine mechanism one; we find that indole induced paralysis is regulated independently of the ALA and RIS sleep neurons. In fact, impairing ALA and RIS function caused animals to paralyze significantly faster than controls. Increasing cholinergic or GABAergic input, accelerated or delayed paralysis, respectively. Worms exposed to indole who were subsequently rescued to normal growth plates displayed a compensatory stress-induced sleep that was RIS but not ALA dependent. This work will allow for detailed future investigations into indole's mechanism of action, EPEC pathogenicity, and how bacterial infection leads to recovery sleep.

求助全文
通过发布文献求助,成功后即可免费获取论文全文。 去求助
来源期刊
自引率
0.00%
发文量
0
审稿时长
3 weeks
×
引用
GB/T 7714-2015
复制
MLA
复制
APA
复制
导出至
BibTeX EndNote RefMan NoteFirst NoteExpress
×
提示
您的信息不完整,为了账户安全,请先补充。
现在去补充
×
提示
您因"违规操作"
具体请查看互助需知
我知道了
×
提示
确定
请完成安全验证×
copy
已复制链接
快去分享给好友吧!
我知道了
右上角分享
点击右上角分享
0
联系我们:info@booksci.cn Book学术提供免费学术资源搜索服务,方便国内外学者检索中英文文献。致力于提供最便捷和优质的服务体验。 Copyright © 2023 布克学术 All rights reserved.
京ICP备2023020795号-1
ghs 京公网安备 11010802042870号
Book学术文献互助
Book学术文献互助群
群 号:604180095
Book学术官方微信