别嘌呤醇治疗可改变新生小鼠的小胶质细胞特征。

microPublication biology Pub Date : 2025-07-30 eCollection Date: 2025-01-01 DOI:10.17912/micropub.biology.001739
Rin-Ichiro Teruya, Tomomi Okajima-Takahashi, Fuminori Tsuruta
{"title":"别嘌呤醇治疗可改变新生小鼠的小胶质细胞特征。","authors":"Rin-Ichiro Teruya, Tomomi Okajima-Takahashi, Fuminori Tsuruta","doi":"10.17912/micropub.biology.001739","DOIUrl":null,"url":null,"abstract":"<p><p>Microglia are resident immune cells that play crucial roles in regulating brain development. During the pre and postnatal stage, microglial morphology gradually alters by the elongation of processes and an increase in the number of branches. Previously, we reported that hypoxanthine, a key intermediate of the purine metabolism, affects the morphology of microglial cell line BV2. In this study, we show that administration of allopurinol, an inhibitor of xanthine oxidase, changes microglial morphology <i>in vivo</i> . We found that the number of branches and summed length of processes are increased in allopurinol-treated microglia in a sex-independent manner. Notably, allopurinol administration altered the number of IBA1-positive microglia in male mice. These findings suggest that purine metabolism contributes to the regulation of microglial characteristics during neonatal brain development.</p>","PeriodicalId":74192,"journal":{"name":"microPublication biology","volume":"2025 ","pages":""},"PeriodicalIF":0.0000,"publicationDate":"2025-07-30","publicationTypes":"Journal Article","fieldsOfStudy":null,"isOpenAccess":false,"openAccessPdf":"https://www.ncbi.nlm.nih.gov/pmc/articles/PMC12364548/pdf/","citationCount":"0","resultStr":"{\"title\":\"Allopurinol treatment changes microglial characteristics in neonatal mice.\",\"authors\":\"Rin-Ichiro Teruya, Tomomi Okajima-Takahashi, Fuminori Tsuruta\",\"doi\":\"10.17912/micropub.biology.001739\",\"DOIUrl\":null,\"url\":null,\"abstract\":\"<p><p>Microglia are resident immune cells that play crucial roles in regulating brain development. During the pre and postnatal stage, microglial morphology gradually alters by the elongation of processes and an increase in the number of branches. Previously, we reported that hypoxanthine, a key intermediate of the purine metabolism, affects the morphology of microglial cell line BV2. In this study, we show that administration of allopurinol, an inhibitor of xanthine oxidase, changes microglial morphology <i>in vivo</i> . We found that the number of branches and summed length of processes are increased in allopurinol-treated microglia in a sex-independent manner. Notably, allopurinol administration altered the number of IBA1-positive microglia in male mice. These findings suggest that purine metabolism contributes to the regulation of microglial characteristics during neonatal brain development.</p>\",\"PeriodicalId\":74192,\"journal\":{\"name\":\"microPublication biology\",\"volume\":\"2025 \",\"pages\":\"\"},\"PeriodicalIF\":0.0000,\"publicationDate\":\"2025-07-30\",\"publicationTypes\":\"Journal Article\",\"fieldsOfStudy\":null,\"isOpenAccess\":false,\"openAccessPdf\":\"https://www.ncbi.nlm.nih.gov/pmc/articles/PMC12364548/pdf/\",\"citationCount\":\"0\",\"resultStr\":null,\"platform\":\"Semanticscholar\",\"paperid\":null,\"PeriodicalName\":\"microPublication biology\",\"FirstCategoryId\":\"1085\",\"ListUrlMain\":\"https://doi.org/10.17912/micropub.biology.001739\",\"RegionNum\":0,\"RegionCategory\":null,\"ArticlePicture\":[],\"TitleCN\":null,\"AbstractTextCN\":null,\"PMCID\":null,\"EPubDate\":\"2025/1/1 0:00:00\",\"PubModel\":\"eCollection\",\"JCR\":\"\",\"JCRName\":\"\",\"Score\":null,\"Total\":0}","platform":"Semanticscholar","paperid":null,"PeriodicalName":"microPublication biology","FirstCategoryId":"1085","ListUrlMain":"https://doi.org/10.17912/micropub.biology.001739","RegionNum":0,"RegionCategory":null,"ArticlePicture":[],"TitleCN":null,"AbstractTextCN":null,"PMCID":null,"EPubDate":"2025/1/1 0:00:00","PubModel":"eCollection","JCR":"","JCRName":"","Score":null,"Total":0}
引用次数: 0

摘要

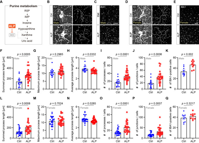
小胶质细胞是一种常驻免疫细胞,在调节大脑发育中起着至关重要的作用。在产前和产后阶段,小胶质细胞的形态随着突的延长和分支数量的增加而逐渐改变。此前,我们报道了嘌呤代谢的关键中间体次黄嘌呤影响小胶质细胞系BV2的形态。在这项研究中,我们发现别嘌呤醇(一种黄嘌呤氧化酶抑制剂)可以改变体内小胶质细胞的形态。我们发现,在别嘌呤醇处理的小胶质细胞中,分支的数量和过程的总长度以性别无关的方式增加。值得注意的是,别嘌呤醇给药改变了雄性小鼠iba1阳性小胶质细胞的数量。这些发现表明嘌呤代谢有助于新生儿大脑发育过程中小胶质细胞特征的调节。
本文章由计算机程序翻译,如有差异,请以英文原文为准。

Allopurinol treatment changes microglial characteristics in neonatal mice.

Allopurinol treatment changes microglial characteristics in neonatal mice.

Microglia are resident immune cells that play crucial roles in regulating brain development. During the pre and postnatal stage, microglial morphology gradually alters by the elongation of processes and an increase in the number of branches. Previously, we reported that hypoxanthine, a key intermediate of the purine metabolism, affects the morphology of microglial cell line BV2. In this study, we show that administration of allopurinol, an inhibitor of xanthine oxidase, changes microglial morphology in vivo . We found that the number of branches and summed length of processes are increased in allopurinol-treated microglia in a sex-independent manner. Notably, allopurinol administration altered the number of IBA1-positive microglia in male mice. These findings suggest that purine metabolism contributes to the regulation of microglial characteristics during neonatal brain development.

求助全文
通过发布文献求助,成功后即可免费获取论文全文。 去求助
来源期刊
自引率
0.00%
发文量
0
审稿时长
3 weeks
×
引用
GB/T 7714-2015
复制
MLA
复制
APA
复制
导出至
BibTeX EndNote RefMan NoteFirst NoteExpress
×
提示
您的信息不完整,为了账户安全,请先补充。
现在去补充
×
提示
您因"违规操作"
具体请查看互助需知
我知道了
×
提示
确定
请完成安全验证×
copy
已复制链接
快去分享给好友吧!
我知道了
右上角分享
点击右上角分享
0
联系我们:info@booksci.cn Book学术提供免费学术资源搜索服务,方便国内外学者检索中英文文献。致力于提供最便捷和优质的服务体验。 Copyright © 2023 布克学术 All rights reserved.
京ICP备2023020795号-1
ghs 京公网安备 11010802042870号
Book学术文献互助
Book学术文献互助群
群 号:604180095
Book学术官方微信