脉冲射频刺激对慢性疼痛患者的疗效:叙述性回顾。

IF 2.5 Q2 CLINICAL NEUROLOGY
Frontiers in pain research (Lausanne, Switzerland) Pub Date : 2025-08-12 eCollection Date: 2025-01-01 DOI:10.3389/fpain.2025.1544909
Wei Lin, Lingling Lou, Dawei Chu, Yidong Lv, Liujun Tian, Bin Wang
{"title":"脉冲射频刺激对慢性疼痛患者的疗效:叙述性回顾。","authors":"Wei Lin, Lingling Lou, Dawei Chu, Yidong Lv, Liujun Tian, Bin Wang","doi":"10.3389/fpain.2025.1544909","DOIUrl":null,"url":null,"abstract":"<p><strong>Objectives: </strong>The review aimed to evaluate the efficacy of pulsed radiofrequency (PRF) in treating chronic pain by analyzing recent literature.</p><p><strong>Study design: </strong>This is a narrative review of relevant articles on the effectiveness of PRF for chronic pain.</p><p><strong>Methods: </strong>Search for papers published between November 2014 and November 2024 in the PubMed database that use PRF to treat chronic pain. We used \"Pulsed radiofrequency, PRF, Pulsed RF for Pain, chronic pain, neuropathic pain, cancer pain, and osteoarthritis pain\" as search terms. Inclusion criteria are as follows: (1) Patients are clearly diagnosed with chronic pain according to the standards of the International Association for the Study of Pain; (2) Pulsed radiofrequency is used to treat chronic pain; (3) Follow-up assessments are conducted to evaluate the degree of pain relief after PRF treatment; (4) Review articles and articles not related to the treatment of chronic pain are excluded.</p><p><strong>Results: </strong>Preliminary searches yielded 368 relevant articles. After reviewing the titles and abstracts and evaluating the full texts, we ultimately included 80 articles. These articles cover research on pulsed radiofrequency treatment for various chronic pain conditions, including neuropathic pain, osteoarthritis pain, and cancer pain. The study types are diverse, including randomized controlled trials, cohort studies, and case reports. The publication dates of the articles range from 2014 to 2024, ensuring the timeliness and comprehensiveness of the research findings, which reflect the latest advancements and outcomes in the field of pulsed radiofrequency treatment for chronic pain.</p><p><strong>Limitations: </strong>This review did not include studies indexed in databases other than PubMed.</p><p><strong>Conclusion: </strong>This article reviews the research progress of pulsed radiofrequency technology in the field of chronic pain treatment. By searching and analyzing relevant literature from recent years, it summarizes the research findings on the mechanisms of PRF in treating chronic pain, its clinical applications, efficacy evaluation, and safety, and discusses future research directions. This is helpful for clinical physicians to develop more scientific treatment plans when managing chronic pain patients.</p>","PeriodicalId":73097,"journal":{"name":"Frontiers in pain research (Lausanne, Switzerland)","volume":"6 ","pages":"1544909"},"PeriodicalIF":2.5000,"publicationDate":"2025-08-12","publicationTypes":"Journal Article","fieldsOfStudy":null,"isOpenAccess":false,"openAccessPdf":"https://www.ncbi.nlm.nih.gov/pmc/articles/PMC12378335/pdf/","citationCount":"0","resultStr":"{\"title\":\"Efficacy of pulsed radiofrequency stimulation in patients with chronic pain: a narrative review.\",\"authors\":\"Wei Lin, Lingling Lou, Dawei Chu, Yidong Lv, Liujun Tian, Bin Wang\",\"doi\":\"10.3389/fpain.2025.1544909\",\"DOIUrl\":null,\"url\":null,\"abstract\":\"<p><strong>Objectives: </strong>The review aimed to evaluate the efficacy of pulsed radiofrequency (PRF) in treating chronic pain by analyzing recent literature.</p><p><strong>Study design: </strong>This is a narrative review of relevant articles on the effectiveness of PRF for chronic pain.</p><p><strong>Methods: </strong>Search for papers published between November 2014 and November 2024 in the PubMed database that use PRF to treat chronic pain. We used \\\"Pulsed radiofrequency, PRF, Pulsed RF for Pain, chronic pain, neuropathic pain, cancer pain, and osteoarthritis pain\\\" as search terms. Inclusion criteria are as follows: (1) Patients are clearly diagnosed with chronic pain according to the standards of the International Association for the Study of Pain; (2) Pulsed radiofrequency is used to treat chronic pain; (3) Follow-up assessments are conducted to evaluate the degree of pain relief after PRF treatment; (4) Review articles and articles not related to the treatment of chronic pain are excluded.</p><p><strong>Results: </strong>Preliminary searches yielded 368 relevant articles. After reviewing the titles and abstracts and evaluating the full texts, we ultimately included 80 articles. These articles cover research on pulsed radiofrequency treatment for various chronic pain conditions, including neuropathic pain, osteoarthritis pain, and cancer pain. The study types are diverse, including randomized controlled trials, cohort studies, and case reports. The publication dates of the articles range from 2014 to 2024, ensuring the timeliness and comprehensiveness of the research findings, which reflect the latest advancements and outcomes in the field of pulsed radiofrequency treatment for chronic pain.</p><p><strong>Limitations: </strong>This review did not include studies indexed in databases other than PubMed.</p><p><strong>Conclusion: </strong>This article reviews the research progress of pulsed radiofrequency technology in the field of chronic pain treatment. By searching and analyzing relevant literature from recent years, it summarizes the research findings on the mechanisms of PRF in treating chronic pain, its clinical applications, efficacy evaluation, and safety, and discusses future research directions. This is helpful for clinical physicians to develop more scientific treatment plans when managing chronic pain patients.</p>\",\"PeriodicalId\":73097,\"journal\":{\"name\":\"Frontiers in pain research (Lausanne, Switzerland)\",\"volume\":\"6 \",\"pages\":\"1544909\"},\"PeriodicalIF\":2.5000,\"publicationDate\":\"2025-08-12\",\"publicationTypes\":\"Journal Article\",\"fieldsOfStudy\":null,\"isOpenAccess\":false,\"openAccessPdf\":\"https://www.ncbi.nlm.nih.gov/pmc/articles/PMC12378335/pdf/\",\"citationCount\":\"0\",\"resultStr\":null,\"platform\":\"Semanticscholar\",\"paperid\":null,\"PeriodicalName\":\"Frontiers in pain research (Lausanne, Switzerland)\",\"FirstCategoryId\":\"1085\",\"ListUrlMain\":\"https://doi.org/10.3389/fpain.2025.1544909\",\"RegionNum\":0,\"RegionCategory\":null,\"ArticlePicture\":[],\"TitleCN\":null,\"AbstractTextCN\":null,\"PMCID\":null,\"EPubDate\":\"2025/1/1 0:00:00\",\"PubModel\":\"eCollection\",\"JCR\":\"Q2\",\"JCRName\":\"CLINICAL NEUROLOGY\",\"Score\":null,\"Total\":0}","platform":"Semanticscholar","paperid":null,"PeriodicalName":"Frontiers in pain research (Lausanne, Switzerland)","FirstCategoryId":"1085","ListUrlMain":"https://doi.org/10.3389/fpain.2025.1544909","RegionNum":0,"RegionCategory":null,"ArticlePicture":[],"TitleCN":null,"AbstractTextCN":null,"PMCID":null,"EPubDate":"2025/1/1 0:00:00","PubModel":"eCollection","JCR":"Q2","JCRName":"CLINICAL NEUROLOGY","Score":null,"Total":0}
引用次数: 0

摘要

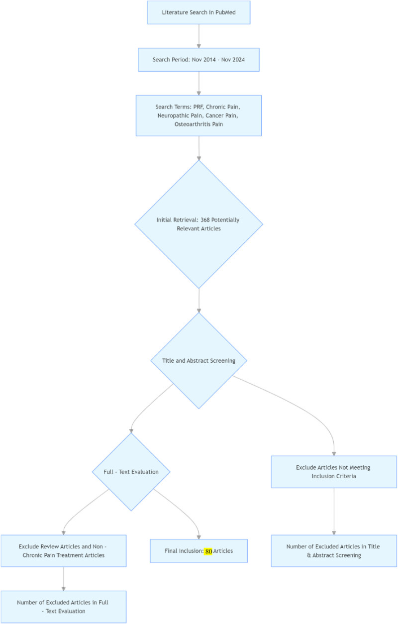
目的:通过对近期文献的分析,评价脉冲射频(PRF)治疗慢性疼痛的疗效。研究设计:这是一篇关于PRF治疗慢性疼痛有效性的相关文章的叙述性综述。方法:在PubMed数据库中检索2014年11月至2024年11月间发表的使用PRF治疗慢性疼痛的论文。我们使用“脉冲射频,PRF,脉冲射频疼痛,慢性疼痛,神经性疼痛,癌症疼痛和骨关节炎疼痛”作为搜索词。纳入标准如下:(1)根据国际疼痛研究协会的标准明确诊断为慢性疼痛;(2)脉冲射频用于治疗慢性疼痛;(3)随访评估PRF治疗后疼痛缓解程度;(4)排除综述性文章和与慢性疼痛治疗无关的文章。结果:初步搜索得到368篇相关文章。在审查标题和摘要并评估全文后,我们最终纳入了80篇文章。这些文章涵盖了脉冲射频治疗各种慢性疼痛的研究,包括神经性疼痛、骨关节炎疼痛和癌症疼痛。研究类型多样,包括随机对照试验、队列研究和病例报告。文章发表时间从2014年到2024年不等,保证了研究成果的及时性和全面性,反映了脉冲射频治疗慢性疼痛领域的最新进展和成果。局限性:本综述未包括在PubMed以外的数据库中检索的研究。结论:本文综述了脉冲射频技术在慢性疼痛治疗领域的研究进展。通过对近年来相关文献的检索和分析,总结了PRF治疗慢性疼痛的机制、临床应用、疗效评价、安全性等方面的研究成果,并对未来的研究方向进行了探讨。这有助于临床医生在治疗慢性疼痛患者时制定更科学的治疗方案。
本文章由计算机程序翻译,如有差异,请以英文原文为准。

Efficacy of pulsed radiofrequency stimulation in patients with chronic pain: a narrative review.

Efficacy of pulsed radiofrequency stimulation in patients with chronic pain: a narrative review.

Objectives: The review aimed to evaluate the efficacy of pulsed radiofrequency (PRF) in treating chronic pain by analyzing recent literature.

Study design: This is a narrative review of relevant articles on the effectiveness of PRF for chronic pain.

Methods: Search for papers published between November 2014 and November 2024 in the PubMed database that use PRF to treat chronic pain. We used "Pulsed radiofrequency, PRF, Pulsed RF for Pain, chronic pain, neuropathic pain, cancer pain, and osteoarthritis pain" as search terms. Inclusion criteria are as follows: (1) Patients are clearly diagnosed with chronic pain according to the standards of the International Association for the Study of Pain; (2) Pulsed radiofrequency is used to treat chronic pain; (3) Follow-up assessments are conducted to evaluate the degree of pain relief after PRF treatment; (4) Review articles and articles not related to the treatment of chronic pain are excluded.

Results: Preliminary searches yielded 368 relevant articles. After reviewing the titles and abstracts and evaluating the full texts, we ultimately included 80 articles. These articles cover research on pulsed radiofrequency treatment for various chronic pain conditions, including neuropathic pain, osteoarthritis pain, and cancer pain. The study types are diverse, including randomized controlled trials, cohort studies, and case reports. The publication dates of the articles range from 2014 to 2024, ensuring the timeliness and comprehensiveness of the research findings, which reflect the latest advancements and outcomes in the field of pulsed radiofrequency treatment for chronic pain.

Limitations: This review did not include studies indexed in databases other than PubMed.

Conclusion: This article reviews the research progress of pulsed radiofrequency technology in the field of chronic pain treatment. By searching and analyzing relevant literature from recent years, it summarizes the research findings on the mechanisms of PRF in treating chronic pain, its clinical applications, efficacy evaluation, and safety, and discusses future research directions. This is helpful for clinical physicians to develop more scientific treatment plans when managing chronic pain patients.

求助全文
通过发布文献求助,成功后即可免费获取论文全文。 去求助
来源期刊
CiteScore
2.10
自引率
0.00%
发文量
0
审稿时长
13 weeks
×
引用
GB/T 7714-2015
复制
MLA
复制
APA
复制
导出至
BibTeX EndNote RefMan NoteFirst NoteExpress
×
提示
您的信息不完整,为了账户安全,请先补充。
现在去补充
×
提示
您因"违规操作"
具体请查看互助需知
我知道了
×
提示
确定
请完成安全验证×
copy
已复制链接
快去分享给好友吧!
我知道了
右上角分享
点击右上角分享
0
联系我们:info@booksci.cn Book学术提供免费学术资源搜索服务,方便国内外学者检索中英文文献。致力于提供最便捷和优质的服务体验。 Copyright © 2023 布克学术 All rights reserved.
京ICP备2023020795号-1
ghs 京公网安备 11010802042870号
Book学术文献互助
Book学术文献互助群
群 号:604180095
Book学术官方微信