circRNA-79530通过海绵miR-214调控twist介导的线粒体损伤,影响缺氧/再氧化诱导的H9c2心肌细胞损伤。

IF 2.1 4区 生物学 Q4 CELL BIOLOGY
European Journal of Histochemistry Pub Date : 2025-06-17 Epub Date: 2025-08-22 DOI:10.4081/ejh.2025.4230
Ziyang Yu, Wenbo Xu, Yirong Teng, Tingting Li, Ren Guo, Ju Li, Xichen Li, Yanping Li, Yinglu Hao
{"title":"circRNA-79530通过海绵miR-214调控twist介导的线粒体损伤,影响缺氧/再氧化诱导的H9c2心肌细胞损伤。","authors":"Ziyang Yu, Wenbo Xu, Yirong Teng, Tingting Li, Ren Guo, Ju Li, Xichen Li, Yanping Li, Yinglu Hao","doi":"10.4081/ejh.2025.4230","DOIUrl":null,"url":null,"abstract":"<p><p>Cardiomyocyte injury related to hypoxia/reoxygenation (H/R) is pivotal in myocardial infarction. The circular RNA circRNA-79530 (circ79530) may play a regulatory role in this process, though its exact function has yet to be elucidated. This research explores the role of circRNA-79530 in H9c2 cells under H/R, with a particular focus on its interactions with miR-214 and the transcription factor Twist. It also examines their subsequent effects on mitochondrial function and oxidative stress. H9c2 cardiomyocytes were subjected to H/R to model myocardial injury. We measured circRNA-79530, miR-214, and Twist levels via RT-qPCR, with Twist protein via Western blotting. ROS levels were quantified using DCFH-DA, and cell viability and injuries were assessed through CCK-8, LDH, SOD, and MDA assays, respectively. Mitochondrial performance was assessed through various methods, including the measurement of mitochondrial membrane potential using JC-1 staining, the quantification of ATP levels, and the examination of the protein levels of mitochondrial complexes, as well as the expression of fusion proteins. Our findings indicated that downregulation of circRNA-79530 modulated miR-214 and Twist expression, influencing mitochondrial dynamics and ROS production. Knockdown of circRNA-79530 improved cell viability, reduced oxidative stress and enhanced mitochondrial function. Additionally, overexpression of miR-214 mitigated Twist expression, further supporting the effect of miR-214 in H/R conditions. circRNA-79530 could worsen oxidative stress and mitochondrial dysfunction, and regulate Twist-mediated mitochondrial damage via sponging miR-214 in H9c2 cells under H/R conditions.</p>","PeriodicalId":50487,"journal":{"name":"European Journal of Histochemistry","volume":"69 3","pages":""},"PeriodicalIF":2.1000,"publicationDate":"2025-06-17","publicationTypes":"Journal Article","fieldsOfStudy":null,"isOpenAccess":false,"openAccessPdf":"https://www.ncbi.nlm.nih.gov/pmc/articles/PMC12421722/pdf/","citationCount":"0","resultStr":"{\"title\":\"circRNA-79530 regulates Twist-mediated mitochondrial damage <i>via s</i>ponging miR-214 affecting hypoxia/reoxygenation-induced injury in H9c2 cardiomyocytes.\",\"authors\":\"Ziyang Yu, Wenbo Xu, Yirong Teng, Tingting Li, Ren Guo, Ju Li, Xichen Li, Yanping Li, Yinglu Hao\",\"doi\":\"10.4081/ejh.2025.4230\",\"DOIUrl\":null,\"url\":null,\"abstract\":\"<p><p>Cardiomyocyte injury related to hypoxia/reoxygenation (H/R) is pivotal in myocardial infarction. The circular RNA circRNA-79530 (circ79530) may play a regulatory role in this process, though its exact function has yet to be elucidated. This research explores the role of circRNA-79530 in H9c2 cells under H/R, with a particular focus on its interactions with miR-214 and the transcription factor Twist. It also examines their subsequent effects on mitochondrial function and oxidative stress. H9c2 cardiomyocytes were subjected to H/R to model myocardial injury. We measured circRNA-79530, miR-214, and Twist levels via RT-qPCR, with Twist protein via Western blotting. ROS levels were quantified using DCFH-DA, and cell viability and injuries were assessed through CCK-8, LDH, SOD, and MDA assays, respectively. Mitochondrial performance was assessed through various methods, including the measurement of mitochondrial membrane potential using JC-1 staining, the quantification of ATP levels, and the examination of the protein levels of mitochondrial complexes, as well as the expression of fusion proteins. Our findings indicated that downregulation of circRNA-79530 modulated miR-214 and Twist expression, influencing mitochondrial dynamics and ROS production. Knockdown of circRNA-79530 improved cell viability, reduced oxidative stress and enhanced mitochondrial function. Additionally, overexpression of miR-214 mitigated Twist expression, further supporting the effect of miR-214 in H/R conditions. circRNA-79530 could worsen oxidative stress and mitochondrial dysfunction, and regulate Twist-mediated mitochondrial damage via sponging miR-214 in H9c2 cells under H/R conditions.</p>\",\"PeriodicalId\":50487,\"journal\":{\"name\":\"European Journal of Histochemistry\",\"volume\":\"69 3\",\"pages\":\"\"},\"PeriodicalIF\":2.1000,\"publicationDate\":\"2025-06-17\",\"publicationTypes\":\"Journal Article\",\"fieldsOfStudy\":null,\"isOpenAccess\":false,\"openAccessPdf\":\"https://www.ncbi.nlm.nih.gov/pmc/articles/PMC12421722/pdf/\",\"citationCount\":\"0\",\"resultStr\":null,\"platform\":\"Semanticscholar\",\"paperid\":null,\"PeriodicalName\":\"European Journal of Histochemistry\",\"FirstCategoryId\":\"99\",\"ListUrlMain\":\"https://doi.org/10.4081/ejh.2025.4230\",\"RegionNum\":4,\"RegionCategory\":\"生物学\",\"ArticlePicture\":[],\"TitleCN\":null,\"AbstractTextCN\":null,\"PMCID\":null,\"EPubDate\":\"2025/8/22 0:00:00\",\"PubModel\":\"Epub\",\"JCR\":\"Q4\",\"JCRName\":\"CELL BIOLOGY\",\"Score\":null,\"Total\":0}","platform":"Semanticscholar","paperid":null,"PeriodicalName":"European Journal of Histochemistry","FirstCategoryId":"99","ListUrlMain":"https://doi.org/10.4081/ejh.2025.4230","RegionNum":4,"RegionCategory":"生物学","ArticlePicture":[],"TitleCN":null,"AbstractTextCN":null,"PMCID":null,"EPubDate":"2025/8/22 0:00:00","PubModel":"Epub","JCR":"Q4","JCRName":"CELL BIOLOGY","Score":null,"Total":0}
引用次数: 0

摘要

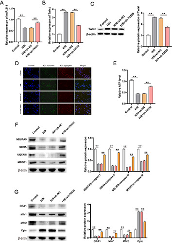
心肌细胞损伤与缺氧/再氧化(H/R)相关是心肌梗死的关键。环状RNA circRNA-79530 (circ79530)可能在这一过程中发挥调控作用,尽管其确切功能尚未阐明。本研究探讨了H/R下circRNA-79530在H9c2细胞中的作用,特别关注其与miR-214和转录因子Twist的相互作用。它还研究了它们对线粒体功能和氧化应激的后续影响。H9c2心肌细胞H/R模型心肌损伤。我们通过RT-qPCR检测circRNA-79530、miR-214和Twist的水平,通过Western blotting检测Twist蛋白。使用DCFH-DA定量ROS水平,分别通过CCK-8、LDH、SOD和MDA检测评估细胞活力和损伤。通过各种方法评估线粒体性能,包括使用JC-1染色测量线粒体膜电位,量化ATP水平,检查线粒体复合物的蛋白质水平以及融合蛋白的表达。我们的研究结果表明,下调circRNA-79530可调节miR-214和Twist的表达,影响线粒体动力学和ROS的产生。敲低circRNA-79530可提高细胞活力,降低氧化应激,增强线粒体功能。此外,过表达miR-214可减轻Twist的表达,进一步支持miR-214在H/R条件下的作用。在H/R条件下,circRNA-79530可以加重氧化应激和线粒体功能障碍,并通过海绵miR-214调节twist介导的H9c2细胞线粒体损伤。
本文章由计算机程序翻译,如有差异,请以英文原文为准。

circRNA-79530 regulates Twist-mediated mitochondrial damage <i>via s</i>ponging miR-214 affecting hypoxia/reoxygenation-induced injury in H9c2 cardiomyocytes.

circRNA-79530 regulates Twist-mediated mitochondrial damage <i>via s</i>ponging miR-214 affecting hypoxia/reoxygenation-induced injury in H9c2 cardiomyocytes.

circRNA-79530 regulates Twist-mediated mitochondrial damage <i>via s</i>ponging miR-214 affecting hypoxia/reoxygenation-induced injury in H9c2 cardiomyocytes.

circRNA-79530 regulates Twist-mediated mitochondrial damage via sponging miR-214 affecting hypoxia/reoxygenation-induced injury in H9c2 cardiomyocytes.

Cardiomyocyte injury related to hypoxia/reoxygenation (H/R) is pivotal in myocardial infarction. The circular RNA circRNA-79530 (circ79530) may play a regulatory role in this process, though its exact function has yet to be elucidated. This research explores the role of circRNA-79530 in H9c2 cells under H/R, with a particular focus on its interactions with miR-214 and the transcription factor Twist. It also examines their subsequent effects on mitochondrial function and oxidative stress. H9c2 cardiomyocytes were subjected to H/R to model myocardial injury. We measured circRNA-79530, miR-214, and Twist levels via RT-qPCR, with Twist protein via Western blotting. ROS levels were quantified using DCFH-DA, and cell viability and injuries were assessed through CCK-8, LDH, SOD, and MDA assays, respectively. Mitochondrial performance was assessed through various methods, including the measurement of mitochondrial membrane potential using JC-1 staining, the quantification of ATP levels, and the examination of the protein levels of mitochondrial complexes, as well as the expression of fusion proteins. Our findings indicated that downregulation of circRNA-79530 modulated miR-214 and Twist expression, influencing mitochondrial dynamics and ROS production. Knockdown of circRNA-79530 improved cell viability, reduced oxidative stress and enhanced mitochondrial function. Additionally, overexpression of miR-214 mitigated Twist expression, further supporting the effect of miR-214 in H/R conditions. circRNA-79530 could worsen oxidative stress and mitochondrial dysfunction, and regulate Twist-mediated mitochondrial damage via sponging miR-214 in H9c2 cells under H/R conditions.

求助全文
通过发布文献求助,成功后即可免费获取论文全文。 去求助
来源期刊
European Journal of Histochemistry
European Journal of Histochemistry 生物-细胞生物学
CiteScore
3.70
自引率
5.00%
发文量
47
审稿时长
3 months
期刊介绍: The Journal publishes original papers concerning investigations by histochemical and immunohistochemical methods, and performed with the aid of light, super-resolution and electron microscopy, cytometry and imaging techniques. Coverage extends to: functional cell and tissue biology in animals and plants; cell differentiation and death; cell-cell interaction and molecular trafficking; biology of cell development and senescence; nerve and muscle cell biology; cellular basis of diseases. The histochemical approach is nowadays essentially aimed at locating molecules in the very place where they exert their biological roles, and at describing dynamically specific chemical activities in living cells. Basic research on cell functional organization is essential for understanding the mechanisms underlying major biological processes such as differentiation, the control of tissue homeostasis, and the regulation of normal and tumor cell growth. Even more than in the past, the European Journal of Histochemistry, as a journal of functional cytology, represents the venue where cell scientists may present and discuss their original results, technical improvements and theories.
×
引用
GB/T 7714-2015
复制
MLA
复制
APA
复制
导出至
BibTeX EndNote RefMan NoteFirst NoteExpress
×
提示
您的信息不完整,为了账户安全,请先补充。
现在去补充
×
提示
您因"违规操作"
具体请查看互助需知
我知道了
×
提示
确定
请完成安全验证×
copy
已复制链接
快去分享给好友吧!
我知道了
右上角分享
点击右上角分享
0
联系我们:info@booksci.cn Book学术提供免费学术资源搜索服务,方便国内外学者检索中英文文献。致力于提供最便捷和优质的服务体验。 Copyright © 2023 布克学术 All rights reserved.
京ICP备2023020795号-1
ghs 京公网安备 11010802042870号
Book学术文献互助
Book学术文献互助群
群 号:604180095
Book学术官方微信