Colpodella spp人畜共患的生物学特性和流行病学见解:范围综述。

IF 5.5 1区 医学
Yilin Zhao, Zhanxin Cao, Shizhu Li, Chunhong Du, Jiafu Jiang
{"title":"Colpodella spp人畜共患的生物学特性和流行病学见解:范围综述。","authors":"Yilin Zhao, Zhanxin Cao, Shizhu Li, Chunhong Du, Jiafu Jiang","doi":"10.1186/s40249-025-01361-1","DOIUrl":null,"url":null,"abstract":"<p><strong>Background: </strong>Colpodella species are classified within the domain Eukaryota, specifically under the order Colpodellida, family Colpodellaceae, and genus Colpodella, which are close relative of the phylum Apicomplexa. These organisms are unicellular, predatory flagellates. In recent years, their frequent detection in animal tissues, vector insect samples, and particularly in human has garnered significant attention as an emerging zoonotic threat. This review is to scope the biological characteristics and epidemiological features of Colpodella species.</p><p><strong>Methods: </strong>The PubMed, Web of Science, and China National Knowledge Infrastructure databases were searched to identify studies in English or Chinese published before 4 February 2025. We searched for Colpodella-related nucleotide sequences released in the GenBank before 31 December, 2024. The literature and sequences were selected based on predefined inclusion criteria. We extracted the characteristics of Colpodella spp. from included articles and performed a phylogenetic analysis based on the included sequences.</p><p><strong>Results: </strong>Thirty-seven records and 83 sequences were included in the study, respectively. Colpodella spp. currently comprise only two formally named species, alongside at least 11 species uncultured or unnamed in GenBank. Their life cycle includes trophozoite and cyst stages, with nutrient acquisition mediated by myzocytosis. These organisms display structural and protein similarities in their apical complexes to apicomplexan protozoa, yet with distinct differences. They are currently found in a wide range of hosts, including humans, livestock, pets, wildlife and vectors, across multiple continents, including Europe, Asia, Africa, and the Americas. Phylogenetic analyses reveal that Colpodella spp. exhibit significant genetic diversity and can be divided into seven clades, each characterized by distinct host ranges and regional distributions, and three clades posed pathogenic potential and significant risk of human infection.</p><p><strong>Conclusions: </strong>This study systematically elucidates the broad host/vector range, genetic diversity and public health implications of Colpodella species based on comprehensive integrated genomic and epidemiological analyses. We recommend establishing active surveillance networks using clade-specific molecular markers for hosts and vectors in high-risk regions, incorporating Colpodella screening into routine diagnostics for fever cases of unknown origin with anaemia, prioritizing studies on isolation and cultivation, biological characteristics, and clade-specific in vitro invasion assays to elucidate the pathogenic mechanisms.</p>","PeriodicalId":48820,"journal":{"name":"Infectious Diseases of Poverty","volume":"14 1","pages":"91"},"PeriodicalIF":5.5000,"publicationDate":"2025-08-28","publicationTypes":"Journal Article","fieldsOfStudy":null,"isOpenAccess":false,"openAccessPdf":"https://www.ncbi.nlm.nih.gov/pmc/articles/PMC12392618/pdf/","citationCount":"0","resultStr":"{\"title\":\"Biological characteristics and epidemiological insights into the zoonotic potential of Colpodella spp.: a scoping review.\",\"authors\":\"Yilin Zhao, Zhanxin Cao, Shizhu Li, Chunhong Du, Jiafu Jiang\",\"doi\":\"10.1186/s40249-025-01361-1\",\"DOIUrl\":null,\"url\":null,\"abstract\":\"<p><strong>Background: </strong>Colpodella species are classified within the domain Eukaryota, specifically under the order Colpodellida, family Colpodellaceae, and genus Colpodella, which are close relative of the phylum Apicomplexa. These organisms are unicellular, predatory flagellates. In recent years, their frequent detection in animal tissues, vector insect samples, and particularly in human has garnered significant attention as an emerging zoonotic threat. This review is to scope the biological characteristics and epidemiological features of Colpodella species.</p><p><strong>Methods: </strong>The PubMed, Web of Science, and China National Knowledge Infrastructure databases were searched to identify studies in English or Chinese published before 4 February 2025. We searched for Colpodella-related nucleotide sequences released in the GenBank before 31 December, 2024. The literature and sequences were selected based on predefined inclusion criteria. We extracted the characteristics of Colpodella spp. from included articles and performed a phylogenetic analysis based on the included sequences.</p><p><strong>Results: </strong>Thirty-seven records and 83 sequences were included in the study, respectively. Colpodella spp. currently comprise only two formally named species, alongside at least 11 species uncultured or unnamed in GenBank. Their life cycle includes trophozoite and cyst stages, with nutrient acquisition mediated by myzocytosis. These organisms display structural and protein similarities in their apical complexes to apicomplexan protozoa, yet with distinct differences. They are currently found in a wide range of hosts, including humans, livestock, pets, wildlife and vectors, across multiple continents, including Europe, Asia, Africa, and the Americas. Phylogenetic analyses reveal that Colpodella spp. exhibit significant genetic diversity and can be divided into seven clades, each characterized by distinct host ranges and regional distributions, and three clades posed pathogenic potential and significant risk of human infection.</p><p><strong>Conclusions: </strong>This study systematically elucidates the broad host/vector range, genetic diversity and public health implications of Colpodella species based on comprehensive integrated genomic and epidemiological analyses. We recommend establishing active surveillance networks using clade-specific molecular markers for hosts and vectors in high-risk regions, incorporating Colpodella screening into routine diagnostics for fever cases of unknown origin with anaemia, prioritizing studies on isolation and cultivation, biological characteristics, and clade-specific in vitro invasion assays to elucidate the pathogenic mechanisms.</p>\",\"PeriodicalId\":48820,\"journal\":{\"name\":\"Infectious Diseases of Poverty\",\"volume\":\"14 1\",\"pages\":\"91\"},\"PeriodicalIF\":5.5000,\"publicationDate\":\"2025-08-28\",\"publicationTypes\":\"Journal Article\",\"fieldsOfStudy\":null,\"isOpenAccess\":false,\"openAccessPdf\":\"https://www.ncbi.nlm.nih.gov/pmc/articles/PMC12392618/pdf/\",\"citationCount\":\"0\",\"resultStr\":null,\"platform\":\"Semanticscholar\",\"paperid\":null,\"PeriodicalName\":\"Infectious Diseases of Poverty\",\"FirstCategoryId\":\"3\",\"ListUrlMain\":\"https://doi.org/10.1186/s40249-025-01361-1\",\"RegionNum\":1,\"RegionCategory\":\"医学\",\"ArticlePicture\":[],\"TitleCN\":null,\"AbstractTextCN\":null,\"PMCID\":null,\"EPubDate\":\"\",\"PubModel\":\"\",\"JCR\":\"\",\"JCRName\":\"\",\"Score\":null,\"Total\":0}","platform":"Semanticscholar","paperid":null,"PeriodicalName":"Infectious Diseases of Poverty","FirstCategoryId":"3","ListUrlMain":"https://doi.org/10.1186/s40249-025-01361-1","RegionNum":1,"RegionCategory":"医学","ArticlePicture":[],"TitleCN":null,"AbstractTextCN":null,"PMCID":null,"EPubDate":"","PubModel":"","JCR":"","JCRName":"","Score":null,"Total":0}
引用次数: 0

摘要

背景:colpodelella属真核生物,属于colpodelida目、colpodelaceae科和colpodelella属,是顶复合体门的近亲。这些生物是单细胞的掠食性鞭毛虫。近年来,它们在动物组织、病媒昆虫样本中,特别是在人类中经常被发现,作为一种新兴的人畜共患威胁,引起了极大的关注。本文综述了Colpodella属植物的生物学特性和流行病学特征。方法:检索PubMed、Web of Science和中国国家知识基础设施数据库,确定2025年2月4日之前发表的英文或中文研究。我们检索了2024年12月31日前在GenBank中发布的colpodella相关核苷酸序列。根据预先设定的纳入标准选择文献和序列。我们从纳入的文献中提取了Colpodella spp.的特征,并根据纳入的序列进行了系统发育分析。结果:共纳入37条记录和83条序列。Colpodella sp .目前只有两个正式命名的物种,在基因库中至少有11个未培养或未命名的物种。它们的生命周期包括滋养体和囊状体阶段,营养物质的获取由myzocyte介导。这些生物的顶复合体在结构和蛋白质上与顶复合体原生动物相似,但又有明显的差异。它们目前存在于广泛的宿主中,包括人类、牲畜、宠物、野生动物和病媒,分布在多个大洲,包括欧洲、亚洲、非洲和美洲。系统发育分析表明,Colpodella sp .具有显著的遗传多样性,可分为7个支系,每个支系具有不同的寄主范围和区域分布,其中3个支系具有致病性和显著的人类感染风险。结论:基于基因组学和流行病学的综合分析,本研究系统地阐明了Colpodella物种广泛的宿主/媒介范围、遗传多样性和公共卫生意义。我们建议在高风险地区建立主动监测网络,使用分支特异性分子标记对宿主和媒介进行监测,将colpoella筛查纳入未知来源的发热伴贫血病例的常规诊断,优先研究分离培养、生物学特性和分支特异性体外侵袭试验,以阐明致病机制。
本文章由计算机程序翻译,如有差异,请以英文原文为准。

Biological characteristics and epidemiological insights into the zoonotic potential of Colpodella spp.: a scoping review.

Biological characteristics and epidemiological insights into the zoonotic potential of Colpodella spp.: a scoping review.

Biological characteristics and epidemiological insights into the zoonotic potential of Colpodella spp.: a scoping review.

Biological characteristics and epidemiological insights into the zoonotic potential of Colpodella spp.: a scoping review.

Background: Colpodella species are classified within the domain Eukaryota, specifically under the order Colpodellida, family Colpodellaceae, and genus Colpodella, which are close relative of the phylum Apicomplexa. These organisms are unicellular, predatory flagellates. In recent years, their frequent detection in animal tissues, vector insect samples, and particularly in human has garnered significant attention as an emerging zoonotic threat. This review is to scope the biological characteristics and epidemiological features of Colpodella species.

Methods: The PubMed, Web of Science, and China National Knowledge Infrastructure databases were searched to identify studies in English or Chinese published before 4 February 2025. We searched for Colpodella-related nucleotide sequences released in the GenBank before 31 December, 2024. The literature and sequences were selected based on predefined inclusion criteria. We extracted the characteristics of Colpodella spp. from included articles and performed a phylogenetic analysis based on the included sequences.

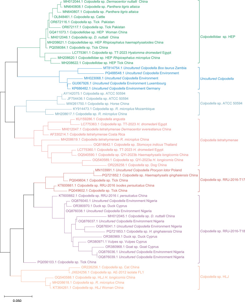
Results: Thirty-seven records and 83 sequences were included in the study, respectively. Colpodella spp. currently comprise only two formally named species, alongside at least 11 species uncultured or unnamed in GenBank. Their life cycle includes trophozoite and cyst stages, with nutrient acquisition mediated by myzocytosis. These organisms display structural and protein similarities in their apical complexes to apicomplexan protozoa, yet with distinct differences. They are currently found in a wide range of hosts, including humans, livestock, pets, wildlife and vectors, across multiple continents, including Europe, Asia, Africa, and the Americas. Phylogenetic analyses reveal that Colpodella spp. exhibit significant genetic diversity and can be divided into seven clades, each characterized by distinct host ranges and regional distributions, and three clades posed pathogenic potential and significant risk of human infection.

Conclusions: This study systematically elucidates the broad host/vector range, genetic diversity and public health implications of Colpodella species based on comprehensive integrated genomic and epidemiological analyses. We recommend establishing active surveillance networks using clade-specific molecular markers for hosts and vectors in high-risk regions, incorporating Colpodella screening into routine diagnostics for fever cases of unknown origin with anaemia, prioritizing studies on isolation and cultivation, biological characteristics, and clade-specific in vitro invasion assays to elucidate the pathogenic mechanisms.

求助全文
通过发布文献求助,成功后即可免费获取论文全文。 去求助
来源期刊
Infectious Diseases of Poverty
Infectious Diseases of Poverty INFECTIOUS DISEASES-
自引率
1.20%
发文量
368
期刊介绍: Infectious Diseases of Poverty is an open access, peer-reviewed journal that focuses on addressing essential public health questions related to infectious diseases of poverty. The journal covers a wide range of topics including the biology of pathogens and vectors, diagnosis and detection, treatment and case management, epidemiology and modeling, zoonotic hosts and animal reservoirs, control strategies and implementation, new technologies and application. It also considers the transdisciplinary or multisectoral effects on health systems, ecohealth, environmental management, and innovative technology. The journal aims to identify and assess research and information gaps that hinder progress towards new interventions for public health problems in the developing world. Additionally, it provides a platform for discussing these issues to advance research and evidence building for improved public health interventions in poor settings.
×
引用
GB/T 7714-2015
复制
MLA
复制
APA
复制
导出至
BibTeX EndNote RefMan NoteFirst NoteExpress
×
提示
您的信息不完整,为了账户安全,请先补充。
现在去补充
×
提示
您因"违规操作"
具体请查看互助需知
我知道了
×
提示
确定
请完成安全验证×
copy
已复制链接
快去分享给好友吧!
我知道了
右上角分享
点击右上角分享
0
联系我们:info@booksci.cn Book学术提供免费学术资源搜索服务,方便国内外学者检索中英文文献。致力于提供最便捷和优质的服务体验。 Copyright © 2023 布克学术 All rights reserved.
京ICP备2023020795号-1
ghs 京公网安备 11010802042870号
Book学术文献互助
Book学术文献互助群
群 号:604180095
Book学术官方微信