用串联肿块标记法鉴定褪黑激素治疗慢性前列腺炎/慢性盆腔疼痛综合征的蛋白质组学标志物

IF 1.3 4区 医学 Q4 UROLOGY & NEPHROLOGY
Current Urology Pub Date : 2025-09-01 Epub Date: 2025-03-21 DOI:10.1097/CU9.0000000000000280
Xiaoling Li, Wenming Ma, Xiao Li, Rui Feng, Jialin Meng, Ligang Zhang, Hexi Du, Meng Zhang, Cheng Yang, Li Zhang, Jing Chen, Chaozhao Liang
{"title":"用串联肿块标记法鉴定褪黑激素治疗慢性前列腺炎/慢性盆腔疼痛综合征的蛋白质组学标志物","authors":"Xiaoling Li, Wenming Ma, Xiao Li, Rui Feng, Jialin Meng, Ligang Zhang, Hexi Du, Meng Zhang, Cheng Yang, Li Zhang, Jing Chen, Chaozhao Liang","doi":"10.1097/CU9.0000000000000280","DOIUrl":null,"url":null,"abstract":"<p><strong>Background: </strong>Chronic prostatitis (CP)/chronic pelvic pain syndrome is the most common urological disorder in young and middle-aged men. A previous study showed that melatonin attenuates prostate inflammation through Sirt1-dependent suppression of the nonobese diabetic-like receptor thermal protein domain-associated protein 3 inflammasome in mouse models of experimental autoimmune prostatitis (EAP). However, the main differentially expressed proteins (DEPs) in melatonin-treated mice with EAP have not yet been fully identified.</p><p><strong>Materials and methods: </strong>Mouse models of EAP were established. The pathological morphology of the prostate tissues was observed using hematoxylin-eosin staining. Chronic pelvic pain sensitivity was assessed using suprapubic allodynia. Inflammation-related cytokines were detected using an enzyme-linked immunosorbent assay. These methods were used to validate the successful establishment of the EAP mouse model. Tandem mass tag proteomics was used to identify the proteomic markers in melatonin-treated EAP mice. Next, we visualized the DEPs using bioinformatic analyses. Finally, we measured the expression of mitochondrial creatine kinase 1 and gap junction β-1, which were identified by the tandem mass tag in all groups, using Western blotting to explore the key proteins involved in the anti-inflammatory effects of melatonin on EAP.</p><p><strong>Results: </strong>We identified 5910 proteins, with quantitative information available for over 85% of the total. We found 53 DEPs in mice between the EAP and control groups and 22 DEPs between the EAP-Melatonin and EAP groups. Bioinformatic analysis suggested significant alterations in immunosuppression, inflammatory chemotaxis, and energy metabolism signaling in EAP mice treated with melatonin. These alterations were confirmed using Western blotting.</p><p><strong>Conclusions: </strong>Melatonin effectively relieves CP/chronic pelvic pain syndrome-related symptoms in mice with EAP. Mitochondrial kinases are potential key proteins in the treatment of EAP with melatonin, and these biomarkers may provide direction for studying the molecular mechanisms of melatonin in the treatment of CP.</p>","PeriodicalId":39147,"journal":{"name":"Current Urology","volume":"19 5","pages":"331-342"},"PeriodicalIF":1.3000,"publicationDate":"2025-09-01","publicationTypes":"Journal Article","fieldsOfStudy":null,"isOpenAccess":false,"openAccessPdf":"https://www.ncbi.nlm.nih.gov/pmc/articles/PMC12398374/pdf/","citationCount":"0","resultStr":"{\"title\":\"Identification of proteomic markers of chronic prostatitis/chronic pelvic pain syndrome treated with melatonin using a tandem mass tag approach.\",\"authors\":\"Xiaoling Li, Wenming Ma, Xiao Li, Rui Feng, Jialin Meng, Ligang Zhang, Hexi Du, Meng Zhang, Cheng Yang, Li Zhang, Jing Chen, Chaozhao Liang\",\"doi\":\"10.1097/CU9.0000000000000280\",\"DOIUrl\":null,\"url\":null,\"abstract\":\"<p><strong>Background: </strong>Chronic prostatitis (CP)/chronic pelvic pain syndrome is the most common urological disorder in young and middle-aged men. A previous study showed that melatonin attenuates prostate inflammation through Sirt1-dependent suppression of the nonobese diabetic-like receptor thermal protein domain-associated protein 3 inflammasome in mouse models of experimental autoimmune prostatitis (EAP). However, the main differentially expressed proteins (DEPs) in melatonin-treated mice with EAP have not yet been fully identified.</p><p><strong>Materials and methods: </strong>Mouse models of EAP were established. The pathological morphology of the prostate tissues was observed using hematoxylin-eosin staining. Chronic pelvic pain sensitivity was assessed using suprapubic allodynia. Inflammation-related cytokines were detected using an enzyme-linked immunosorbent assay. These methods were used to validate the successful establishment of the EAP mouse model. Tandem mass tag proteomics was used to identify the proteomic markers in melatonin-treated EAP mice. Next, we visualized the DEPs using bioinformatic analyses. Finally, we measured the expression of mitochondrial creatine kinase 1 and gap junction β-1, which were identified by the tandem mass tag in all groups, using Western blotting to explore the key proteins involved in the anti-inflammatory effects of melatonin on EAP.</p><p><strong>Results: </strong>We identified 5910 proteins, with quantitative information available for over 85% of the total. We found 53 DEPs in mice between the EAP and control groups and 22 DEPs between the EAP-Melatonin and EAP groups. Bioinformatic analysis suggested significant alterations in immunosuppression, inflammatory chemotaxis, and energy metabolism signaling in EAP mice treated with melatonin. These alterations were confirmed using Western blotting.</p><p><strong>Conclusions: </strong>Melatonin effectively relieves CP/chronic pelvic pain syndrome-related symptoms in mice with EAP. Mitochondrial kinases are potential key proteins in the treatment of EAP with melatonin, and these biomarkers may provide direction for studying the molecular mechanisms of melatonin in the treatment of CP.</p>\",\"PeriodicalId\":39147,\"journal\":{\"name\":\"Current Urology\",\"volume\":\"19 5\",\"pages\":\"331-342\"},\"PeriodicalIF\":1.3000,\"publicationDate\":\"2025-09-01\",\"publicationTypes\":\"Journal Article\",\"fieldsOfStudy\":null,\"isOpenAccess\":false,\"openAccessPdf\":\"https://www.ncbi.nlm.nih.gov/pmc/articles/PMC12398374/pdf/\",\"citationCount\":\"0\",\"resultStr\":null,\"platform\":\"Semanticscholar\",\"paperid\":null,\"PeriodicalName\":\"Current Urology\",\"FirstCategoryId\":\"1085\",\"ListUrlMain\":\"https://doi.org/10.1097/CU9.0000000000000280\",\"RegionNum\":4,\"RegionCategory\":\"医学\",\"ArticlePicture\":[],\"TitleCN\":null,\"AbstractTextCN\":null,\"PMCID\":null,\"EPubDate\":\"2025/3/21 0:00:00\",\"PubModel\":\"Epub\",\"JCR\":\"Q4\",\"JCRName\":\"UROLOGY & NEPHROLOGY\",\"Score\":null,\"Total\":0}","platform":"Semanticscholar","paperid":null,"PeriodicalName":"Current Urology","FirstCategoryId":"1085","ListUrlMain":"https://doi.org/10.1097/CU9.0000000000000280","RegionNum":4,"RegionCategory":"医学","ArticlePicture":[],"TitleCN":null,"AbstractTextCN":null,"PMCID":null,"EPubDate":"2025/3/21 0:00:00","PubModel":"Epub","JCR":"Q4","JCRName":"UROLOGY & NEPHROLOGY","Score":null,"Total":0}
引用次数: 0

摘要

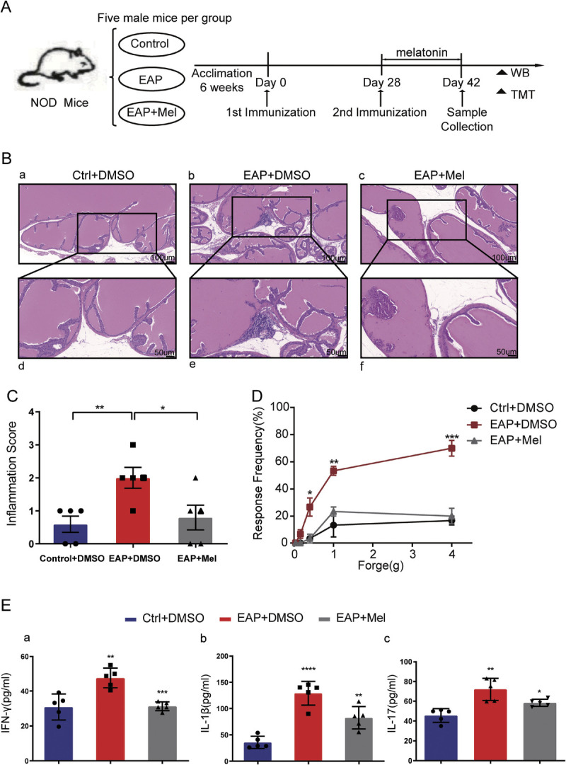
背景:慢性前列腺炎/慢性盆腔疼痛综合征是中青年男性最常见的泌尿系统疾病。先前的一项研究表明,在实验性自身免疫性前列腺炎(EAP)小鼠模型中,褪黑素通过sirt1依赖性抑制非肥胖糖尿病样受体热蛋白结构域相关蛋白3炎性体来减轻前列腺炎症。然而,褪黑激素处理的EAP小鼠的主要差异表达蛋白(DEPs)尚未完全确定。材料与方法:建立小鼠EAP模型。苏木精-伊红染色观察前列腺组织病理形态。使用耻骨上异常性疼痛评估慢性盆腔疼痛敏感性。使用酶联免疫吸附法检测炎症相关细胞因子。通过这些方法验证EAP小鼠模型的成功建立。串联质量标签蛋白质组学用于鉴定褪黑激素处理的EAP小鼠的蛋白质组学标记。接下来,我们使用生物信息学分析将dep可视化。最后,我们测量了线粒体肌酸激酶1和间隙连接β-1的表达,并通过串联质量标签鉴定,利用Western blotting探索褪黑素对EAP抗炎作用的关键蛋白。结果:我们鉴定出5910个蛋白,其中85%以上的蛋白具有定量信息。我们在EAP组和对照组之间发现了53个DEPs,在EAP-褪黑素组和EAP组之间发现了22个DEPs。生物信息学分析表明,褪黑素处理后EAP小鼠的免疫抑制、炎症趋化和能量代谢信号发生了显著变化。Western blotting证实了这些改变。结论:褪黑素可有效缓解EAP小鼠CP/慢性盆腔疼痛综合征相关症状。线粒体激酶是褪黑素治疗EAP的潜在关键蛋白,这些生物标志物可能为研究褪黑素治疗CP的分子机制提供方向。
本文章由计算机程序翻译,如有差异,请以英文原文为准。

Identification of proteomic markers of chronic prostatitis/chronic pelvic pain syndrome treated with melatonin using a tandem mass tag approach.

Identification of proteomic markers of chronic prostatitis/chronic pelvic pain syndrome treated with melatonin using a tandem mass tag approach.

Identification of proteomic markers of chronic prostatitis/chronic pelvic pain syndrome treated with melatonin using a tandem mass tag approach.

Identification of proteomic markers of chronic prostatitis/chronic pelvic pain syndrome treated with melatonin using a tandem mass tag approach.

Background: Chronic prostatitis (CP)/chronic pelvic pain syndrome is the most common urological disorder in young and middle-aged men. A previous study showed that melatonin attenuates prostate inflammation through Sirt1-dependent suppression of the nonobese diabetic-like receptor thermal protein domain-associated protein 3 inflammasome in mouse models of experimental autoimmune prostatitis (EAP). However, the main differentially expressed proteins (DEPs) in melatonin-treated mice with EAP have not yet been fully identified.

Materials and methods: Mouse models of EAP were established. The pathological morphology of the prostate tissues was observed using hematoxylin-eosin staining. Chronic pelvic pain sensitivity was assessed using suprapubic allodynia. Inflammation-related cytokines were detected using an enzyme-linked immunosorbent assay. These methods were used to validate the successful establishment of the EAP mouse model. Tandem mass tag proteomics was used to identify the proteomic markers in melatonin-treated EAP mice. Next, we visualized the DEPs using bioinformatic analyses. Finally, we measured the expression of mitochondrial creatine kinase 1 and gap junction β-1, which were identified by the tandem mass tag in all groups, using Western blotting to explore the key proteins involved in the anti-inflammatory effects of melatonin on EAP.

Results: We identified 5910 proteins, with quantitative information available for over 85% of the total. We found 53 DEPs in mice between the EAP and control groups and 22 DEPs between the EAP-Melatonin and EAP groups. Bioinformatic analysis suggested significant alterations in immunosuppression, inflammatory chemotaxis, and energy metabolism signaling in EAP mice treated with melatonin. These alterations were confirmed using Western blotting.

Conclusions: Melatonin effectively relieves CP/chronic pelvic pain syndrome-related symptoms in mice with EAP. Mitochondrial kinases are potential key proteins in the treatment of EAP with melatonin, and these biomarkers may provide direction for studying the molecular mechanisms of melatonin in the treatment of CP.

求助全文
通过发布文献求助,成功后即可免费获取论文全文。 去求助
来源期刊
Current Urology
Current Urology Medicine-Urology
CiteScore
2.30
自引率
0.00%
发文量
96
×
引用
GB/T 7714-2015
复制
MLA
复制
APA
复制
导出至
BibTeX EndNote RefMan NoteFirst NoteExpress
×
提示
您的信息不完整,为了账户安全,请先补充。
现在去补充
×
提示
您因"违规操作"
具体请查看互助需知
我知道了
×
提示
确定
请完成安全验证×
copy
已复制链接
快去分享给好友吧!
我知道了
右上角分享
点击右上角分享
0
联系我们:info@booksci.cn Book学术提供免费学术资源搜索服务,方便国内外学者检索中英文文献。致力于提供最便捷和优质的服务体验。 Copyright © 2023 布克学术 All rights reserved.
京ICP备2023020795号-1
ghs 京公网安备 11010802042870号
Book学术文献互助
Book学术文献互助群
群 号:604180095
Book学术官方微信