出生时被指定为女性的跨性别者的一般生活质量和跨性别特有的生活质量:埃森跨性别生活质量量表的验证。

IF 2 3区 医学 Q1 MEDICINE, GENERAL & INTERNAL
Sexual Medicine Pub Date : 2025-08-27 eCollection Date: 2025-08-01 DOI:10.1093/sexmed/qfaf054
Sophia Rücker, Jochen Heß, Jil Beckord, Mirko Fasel, Alexander Bäuerle, Johannes Fuss, Julia Bohr, Cordula Lang, Jens Wallmichrath, Andreas Wolter, Sonia Maria Fertsch, Stefan Langer, Madeleine Fink, Martin Teufel
{"title":"出生时被指定为女性的跨性别者的一般生活质量和跨性别特有的生活质量:埃森跨性别生活质量量表的验证。","authors":"Sophia Rücker, Jochen Heß, Jil Beckord, Mirko Fasel, Alexander Bäuerle, Johannes Fuss, Julia Bohr, Cordula Lang, Jens Wallmichrath, Andreas Wolter, Sonia Maria Fertsch, Stefan Langer, Madeleine Fink, Martin Teufel","doi":"10.1093/sexmed/qfaf054","DOIUrl":null,"url":null,"abstract":"<p><strong>Background: </strong>Transgenderism has always been part of society, with some individuals experiencing gender dysphoria (GD). When present, it is associated with diminished quality of life (QoL), along with minority stress, compared to the cisgender population.</p><p><strong>Aim: </strong>The primary objective of this study was the validation of the Essen Transgender Quality of Life-Inventory (ETLI), originally designed for assigned male at birth (AMAB) transgender individuals, in the German population on those assigned female at birth (AFAB).</p><p><strong>Methods: </strong>A multi-center survey study with 139 participants was conducted. The assessment encompassed sociodemographic and medical data, and the following instruments: ETLI (transgender-specific QoL), F-SozU (social support), PHQ-8 (depression), GAD-7 (anxiety), and the Belief in a Just World questionnaire. Visual analogue scales (VAS) assessed physical and mental health, general QoL, and social environment quality. Following the Strengthening the Reporting of Observational Studies in Epidemiology guidelines, descriptive statistics, exploratory factor analysis (EFA), confirmatory factor analysis (CFA), reliability analysis, and intercorrelation analysis of ETLI subscales were performed, along with bivariate correlations with related instruments proximal and distal to the questionnaire to assess construct and criterion validity.</p><p><strong>Outcomes: </strong>Outcomes included factor structure, reliability, as well as construct and criterion validity of the ETLI.</p><p><strong>Results: </strong>The initial CFA, based on previous work, indicated a suboptimal factor structure, leading to the conduction of an EFA, which suggested a revised factor model. A subsequent CFA confirmed a satisfactory model fit for the proposed structure. All ETLI scales reached high reliability coefficients. Intercorrelation analysis revealed moderate to high associations among subscales. Convergent validity was confirmed by significant correlations of ETLI subscales with the PHQ-8, GAD-7, and F-SozU questionnaires. Discriminant validity was partially supported through the Belief in a Just World questionnaire. Criterion validity was affirmed using the VAS regarding general QoL, mental and physical health, and social environment quality.</p><p><strong>Clinical implications: </strong>Due to its confirmed validity and reliability as well as the lack of viable alternatives, the ETLI provides healthcare professionals with a robust tool to assess QoL issues specific to this population, facilitating more targeted and effective interventions to improve QoL.</p><p><strong>Strengths and limitations: </strong>Strengths are the inclusion of a heterogeneous age range and the use of advanced statistical analyses. However, recruitment from specific clinics and a limited sample size restrict the generalizability of our study.</p><p><strong>Conclusion: </strong>The study substantiates the ETLI's construct and criterion validity among the AFAB demographic, demonstrating satisfactory reliability and confirming the revised factor structure through a subsequent CFA.</p>","PeriodicalId":21782,"journal":{"name":"Sexual Medicine","volume":"13 4","pages":"qfaf054"},"PeriodicalIF":2.0000,"publicationDate":"2025-08-27","publicationTypes":"Journal Article","fieldsOfStudy":null,"isOpenAccess":false,"openAccessPdf":"https://www.ncbi.nlm.nih.gov/pmc/articles/PMC12381761/pdf/","citationCount":"0","resultStr":"{\"title\":\"General and transgender-specific quality of life in trans persons assigned female at birth: validation of the Essen Transgender Quality of Life-Inventory.\",\"authors\":\"Sophia Rücker, Jochen Heß, Jil Beckord, Mirko Fasel, Alexander Bäuerle, Johannes Fuss, Julia Bohr, Cordula Lang, Jens Wallmichrath, Andreas Wolter, Sonia Maria Fertsch, Stefan Langer, Madeleine Fink, Martin Teufel\",\"doi\":\"10.1093/sexmed/qfaf054\",\"DOIUrl\":null,\"url\":null,\"abstract\":\"<p><strong>Background: </strong>Transgenderism has always been part of society, with some individuals experiencing gender dysphoria (GD). When present, it is associated with diminished quality of life (QoL), along with minority stress, compared to the cisgender population.</p><p><strong>Aim: </strong>The primary objective of this study was the validation of the Essen Transgender Quality of Life-Inventory (ETLI), originally designed for assigned male at birth (AMAB) transgender individuals, in the German population on those assigned female at birth (AFAB).</p><p><strong>Methods: </strong>A multi-center survey study with 139 participants was conducted. The assessment encompassed sociodemographic and medical data, and the following instruments: ETLI (transgender-specific QoL), F-SozU (social support), PHQ-8 (depression), GAD-7 (anxiety), and the Belief in a Just World questionnaire. Visual analogue scales (VAS) assessed physical and mental health, general QoL, and social environment quality. Following the Strengthening the Reporting of Observational Studies in Epidemiology guidelines, descriptive statistics, exploratory factor analysis (EFA), confirmatory factor analysis (CFA), reliability analysis, and intercorrelation analysis of ETLI subscales were performed, along with bivariate correlations with related instruments proximal and distal to the questionnaire to assess construct and criterion validity.</p><p><strong>Outcomes: </strong>Outcomes included factor structure, reliability, as well as construct and criterion validity of the ETLI.</p><p><strong>Results: </strong>The initial CFA, based on previous work, indicated a suboptimal factor structure, leading to the conduction of an EFA, which suggested a revised factor model. A subsequent CFA confirmed a satisfactory model fit for the proposed structure. All ETLI scales reached high reliability coefficients. Intercorrelation analysis revealed moderate to high associations among subscales. Convergent validity was confirmed by significant correlations of ETLI subscales with the PHQ-8, GAD-7, and F-SozU questionnaires. Discriminant validity was partially supported through the Belief in a Just World questionnaire. Criterion validity was affirmed using the VAS regarding general QoL, mental and physical health, and social environment quality.</p><p><strong>Clinical implications: </strong>Due to its confirmed validity and reliability as well as the lack of viable alternatives, the ETLI provides healthcare professionals with a robust tool to assess QoL issues specific to this population, facilitating more targeted and effective interventions to improve QoL.</p><p><strong>Strengths and limitations: </strong>Strengths are the inclusion of a heterogeneous age range and the use of advanced statistical analyses. However, recruitment from specific clinics and a limited sample size restrict the generalizability of our study.</p><p><strong>Conclusion: </strong>The study substantiates the ETLI's construct and criterion validity among the AFAB demographic, demonstrating satisfactory reliability and confirming the revised factor structure through a subsequent CFA.</p>\",\"PeriodicalId\":21782,\"journal\":{\"name\":\"Sexual Medicine\",\"volume\":\"13 4\",\"pages\":\"qfaf054\"},\"PeriodicalIF\":2.0000,\"publicationDate\":\"2025-08-27\",\"publicationTypes\":\"Journal Article\",\"fieldsOfStudy\":null,\"isOpenAccess\":false,\"openAccessPdf\":\"https://www.ncbi.nlm.nih.gov/pmc/articles/PMC12381761/pdf/\",\"citationCount\":\"0\",\"resultStr\":null,\"platform\":\"Semanticscholar\",\"paperid\":null,\"PeriodicalName\":\"Sexual Medicine\",\"FirstCategoryId\":\"3\",\"ListUrlMain\":\"https://doi.org/10.1093/sexmed/qfaf054\",\"RegionNum\":3,\"RegionCategory\":\"医学\",\"ArticlePicture\":[],\"TitleCN\":null,\"AbstractTextCN\":null,\"PMCID\":null,\"EPubDate\":\"2025/8/1 0:00:00\",\"PubModel\":\"eCollection\",\"JCR\":\"Q1\",\"JCRName\":\"MEDICINE, GENERAL & INTERNAL\",\"Score\":null,\"Total\":0}","platform":"Semanticscholar","paperid":null,"PeriodicalName":"Sexual Medicine","FirstCategoryId":"3","ListUrlMain":"https://doi.org/10.1093/sexmed/qfaf054","RegionNum":3,"RegionCategory":"医学","ArticlePicture":[],"TitleCN":null,"AbstractTextCN":null,"PMCID":null,"EPubDate":"2025/8/1 0:00:00","PubModel":"eCollection","JCR":"Q1","JCRName":"MEDICINE, GENERAL & INTERNAL","Score":null,"Total":0}
引用次数: 0

摘要

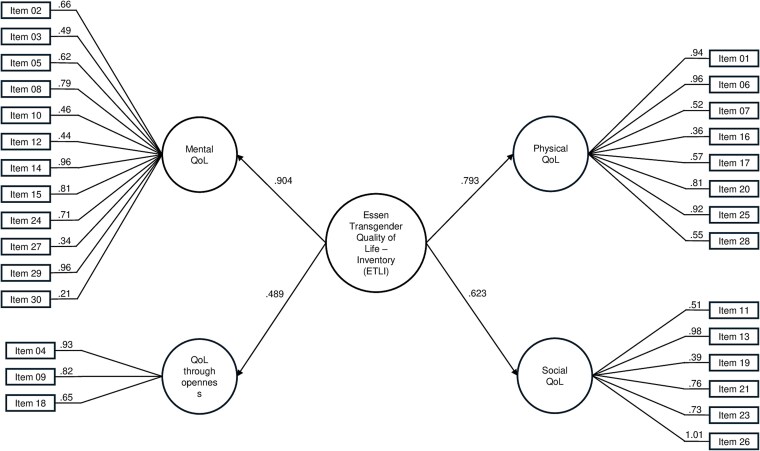
背景:跨性别主义一直是社会的一部分,一些个体经历着性别焦虑(GD)。与顺性人群相比,当出现时,它与生活质量(QoL)下降以及少数民族压力有关。目的:本研究的主要目的是验证埃森跨性别者生活质量量表(ETLI)的有效性,该量表最初是为德国人口中出生时被指定为男性(AMAB)的跨性别者设计的,在出生时被指定为女性(AFAB)的跨性别者设计的。方法:采用多中心调查方法,共139人。评估包括社会人口统计学和医学数据,以及以下工具:ETLI(跨性别特定的生活质量)、F-SozU(社会支持)、PHQ-8(抑郁)、GAD-7(焦虑)和对公正世界的信念问卷。视觉模拟量表(VAS)评估身心健康、总体生活质量和社会环境质量。根据《加强流行病学观察性研究报告指南》,对ETLI子量表进行描述性统计、探索性因子分析(EFA)、验证性因子分析(CFA)、信度分析和相关分析,并与问卷近端和远端相关工具进行双变量相关性分析,以评估结构和标准效度。结果:结果包括量表的因子结构、信度、量表的结构和效度。结果:基于先前的工作,最初的CFA表明因子结构不理想,导致EFA的传导,这表明了一个修订的因子模型。随后的CFA证实了一个令人满意的模型适合所提议的结构。所有ETLI量表均达到较高的信度系数。相关分析显示各分量表间存在中高相关性。ETLI量表与PHQ-8、GAD-7和F-SozU问卷具有显著的相关性,证实了其收敛效度。通过“公正世界信念”问卷,部分地支持了判别效度。采用VAS对总体生活质量、身心健康、社会环境质量等方面进行效度评价。临床意义:由于其确认的有效性和可靠性以及缺乏可行的替代方案,ETLI为医疗保健专业人员提供了一个强大的工具来评估特定于该人群的生活质量问题,促进更有针对性和更有效的干预措施,以改善生活质量。优点和局限性:优点是包含了不同年龄范围和使用先进的统计分析。然而,来自特定诊所的招募和有限的样本量限制了我们研究的普遍性。结论:本研究在AFAB人群中证实了ETLI的结构和标准效度,显示了令人满意的信度,并通过随后的CFA验证了修订后的因素结构。
本文章由计算机程序翻译,如有差异,请以英文原文为准。

General and transgender-specific quality of life in trans persons assigned female at birth: validation of the Essen Transgender Quality of Life-Inventory.

General and transgender-specific quality of life in trans persons assigned female at birth: validation of the Essen Transgender Quality of Life-Inventory.

Background: Transgenderism has always been part of society, with some individuals experiencing gender dysphoria (GD). When present, it is associated with diminished quality of life (QoL), along with minority stress, compared to the cisgender population.

Aim: The primary objective of this study was the validation of the Essen Transgender Quality of Life-Inventory (ETLI), originally designed for assigned male at birth (AMAB) transgender individuals, in the German population on those assigned female at birth (AFAB).

Methods: A multi-center survey study with 139 participants was conducted. The assessment encompassed sociodemographic and medical data, and the following instruments: ETLI (transgender-specific QoL), F-SozU (social support), PHQ-8 (depression), GAD-7 (anxiety), and the Belief in a Just World questionnaire. Visual analogue scales (VAS) assessed physical and mental health, general QoL, and social environment quality. Following the Strengthening the Reporting of Observational Studies in Epidemiology guidelines, descriptive statistics, exploratory factor analysis (EFA), confirmatory factor analysis (CFA), reliability analysis, and intercorrelation analysis of ETLI subscales were performed, along with bivariate correlations with related instruments proximal and distal to the questionnaire to assess construct and criterion validity.

Outcomes: Outcomes included factor structure, reliability, as well as construct and criterion validity of the ETLI.

Results: The initial CFA, based on previous work, indicated a suboptimal factor structure, leading to the conduction of an EFA, which suggested a revised factor model. A subsequent CFA confirmed a satisfactory model fit for the proposed structure. All ETLI scales reached high reliability coefficients. Intercorrelation analysis revealed moderate to high associations among subscales. Convergent validity was confirmed by significant correlations of ETLI subscales with the PHQ-8, GAD-7, and F-SozU questionnaires. Discriminant validity was partially supported through the Belief in a Just World questionnaire. Criterion validity was affirmed using the VAS regarding general QoL, mental and physical health, and social environment quality.

Clinical implications: Due to its confirmed validity and reliability as well as the lack of viable alternatives, the ETLI provides healthcare professionals with a robust tool to assess QoL issues specific to this population, facilitating more targeted and effective interventions to improve QoL.

Strengths and limitations: Strengths are the inclusion of a heterogeneous age range and the use of advanced statistical analyses. However, recruitment from specific clinics and a limited sample size restrict the generalizability of our study.

Conclusion: The study substantiates the ETLI's construct and criterion validity among the AFAB demographic, demonstrating satisfactory reliability and confirming the revised factor structure through a subsequent CFA.

求助全文
通过发布文献求助,成功后即可免费获取论文全文。 去求助
来源期刊
Sexual Medicine
Sexual Medicine MEDICINE, GENERAL & INTERNAL-
CiteScore
5.40
自引率
0.00%
发文量
103
审稿时长
22 weeks
期刊介绍: Sexual Medicine is an official publication of the International Society for Sexual Medicine, and serves the field as the peer-reviewed, open access journal for rapid dissemination of multidisciplinary clinical and basic research in all areas of global sexual medicine, and particularly acts as a venue for topics of regional or sub-specialty interest. The journal is focused on issues in clinical medicine and epidemiology but also publishes basic science papers with particular relevance to specific populations. Sexual Medicine offers clinicians and researchers a rapid route to publication and the opportunity to publish in a broadly distributed and highly visible global forum. The journal publishes high quality articles from all over the world and actively seeks submissions from countries with expanding sexual medicine communities. Sexual Medicine relies on the same expert panel of editors and reviewers as The Journal of Sexual Medicine and Sexual Medicine Reviews.
×
引用
GB/T 7714-2015
复制
MLA
复制
APA
复制
导出至
BibTeX EndNote RefMan NoteFirst NoteExpress
×
提示
您的信息不完整,为了账户安全,请先补充。
现在去补充
×
提示
您因"违规操作"
具体请查看互助需知
我知道了
×
提示
确定
请完成安全验证×
copy
已复制链接
快去分享给好友吧!
我知道了
右上角分享
点击右上角分享
0
联系我们:info@booksci.cn Book学术提供免费学术资源搜索服务,方便国内外学者检索中英文文献。致力于提供最便捷和优质的服务体验。 Copyright © 2023 布克学术 All rights reserved.
京ICP备2023020795号-1
ghs 京公网安备 11010802042870号
Book学术文献互助
Book学术文献互助群
群 号:604180095
Book学术官方微信