对IL-6敏感的CD126hi脐带间充质干细胞通过产生TGF-β1改善炎症性肠病。

IF 3.5 2区 医学 Q2 GENETICS & HEREDITY
Yanxia Fu, Bingchen Xie, Yinyin Wang, Jianqiu Sheng, Zhijie Chang, Xiaojue Qiu, Dongliang Yu, Junfeng Xu
{"title":"对IL-6敏感的CD126hi脐带间充质干细胞通过产生TGF-β1改善炎症性肠病。","authors":"Yanxia Fu, Bingchen Xie, Yinyin Wang, Jianqiu Sheng, Zhijie Chang, Xiaojue Qiu, Dongliang Yu, Junfeng Xu","doi":"10.1186/s13023-025-03993-w","DOIUrl":null,"url":null,"abstract":"<p><strong>Background: </strong>Human umbilical cord mesenchymal stem cells (HUMSCs) are effective therapies for inflammatory bowel disease. However, the mechanisms remain unresolved. We found HUMSCs express CD126 (IL-6 receptor), which indicated CD126 sub-populations might show a distinct response to inflammation. In the present study, we explored whether CD126 is a critical molecule for HUMSCs in regulating inflammation.</p><p><strong>Methods: </strong>We assessed the regulatory effects of CD126 high (CD126<sup>hi</sup>) on the T lymphocyte subpopulations and related cytokines in the dextran sulfate sodium (DSS)-induced colitis model. The effect of CD126<sup>hi</sup> was evaluated by Hematoxylin and Eosin (H&E) staining, fluorescence-activated cell sorting (FACS), and enzyme-linked immunosorbent assay (ELISA) analyses. Statistical significance was typically determined using Student's t-test or one-way analysis of variance (ANOVA) with Tukey test.</p><p><strong>Results: </strong>The disease symptoms were markedly ameliorated and the interleukin-6 (IL-6), interleukin-17 (IL-17), interferon-γ (IFN-γ), Tumor necrosis factor-α (TNF-α), and interleukin-4 (IL-4) levels were significantly reduced in DSS-treated mice administered with CD126<sup>hi</sup> HUMSCs but not in DSS-treated mice administered with CD126 low (CD126<sup>lo</sup>) HUMSCs. Intriguingly, CD126<sup>hi</sup> HUMSCs significantly increased the levels of transforming growth factor-β (TGF-β1) and interleukin-10 (IL-10) in DSS-treated mice, accompanied by an increase in regulatory T cells (Treg cells). In vitro experiments showed that CD126<sup>hi</sup> HUMSCs secreted TGF-β1 in response to IL-6 stimulation, while CD126<sup>lo</sup> HUMSCs were latent in the inflammatory environment. We considered that TGF-β1 secreted by CD126<sup>hi</sup> HUMSCs regulated the balance of Treg cells and thus promoted the recovery of murine colitis.</p><p><strong>Conclusion: </strong>Our results revealed a mechanism wherein CD126<sup>hi</sup> HUMSCs function as inflammatory sensors and secrete anti-inflammatory cytokines to rebalance the population of T cells. This study shed light on the potential therapeutic application of CD126<sup>hi</sup> HUMSCs for inflammatory diseases such as inflammatory bowel disease.</p>","PeriodicalId":19651,"journal":{"name":"Orphanet Journal of Rare Diseases","volume":"20 1","pages":"458"},"PeriodicalIF":3.5000,"publicationDate":"2025-08-27","publicationTypes":"Journal Article","fieldsOfStudy":null,"isOpenAccess":false,"openAccessPdf":"https://www.ncbi.nlm.nih.gov/pmc/articles/PMC12382119/pdf/","citationCount":"0","resultStr":"{\"title\":\"CD126<sup>hi</sup> umbilical cord mesenchymal stem cells sensitive to IL-6 ameliorate inflammatory bowel disease by producing TGF-β1.\",\"authors\":\"Yanxia Fu, Bingchen Xie, Yinyin Wang, Jianqiu Sheng, Zhijie Chang, Xiaojue Qiu, Dongliang Yu, Junfeng Xu\",\"doi\":\"10.1186/s13023-025-03993-w\",\"DOIUrl\":null,\"url\":null,\"abstract\":\"<p><strong>Background: </strong>Human umbilical cord mesenchymal stem cells (HUMSCs) are effective therapies for inflammatory bowel disease. However, the mechanisms remain unresolved. We found HUMSCs express CD126 (IL-6 receptor), which indicated CD126 sub-populations might show a distinct response to inflammation. In the present study, we explored whether CD126 is a critical molecule for HUMSCs in regulating inflammation.</p><p><strong>Methods: </strong>We assessed the regulatory effects of CD126 high (CD126<sup>hi</sup>) on the T lymphocyte subpopulations and related cytokines in the dextran sulfate sodium (DSS)-induced colitis model. The effect of CD126<sup>hi</sup> was evaluated by Hematoxylin and Eosin (H&E) staining, fluorescence-activated cell sorting (FACS), and enzyme-linked immunosorbent assay (ELISA) analyses. Statistical significance was typically determined using Student's t-test or one-way analysis of variance (ANOVA) with Tukey test.</p><p><strong>Results: </strong>The disease symptoms were markedly ameliorated and the interleukin-6 (IL-6), interleukin-17 (IL-17), interferon-γ (IFN-γ), Tumor necrosis factor-α (TNF-α), and interleukin-4 (IL-4) levels were significantly reduced in DSS-treated mice administered with CD126<sup>hi</sup> HUMSCs but not in DSS-treated mice administered with CD126 low (CD126<sup>lo</sup>) HUMSCs. Intriguingly, CD126<sup>hi</sup> HUMSCs significantly increased the levels of transforming growth factor-β (TGF-β1) and interleukin-10 (IL-10) in DSS-treated mice, accompanied by an increase in regulatory T cells (Treg cells). In vitro experiments showed that CD126<sup>hi</sup> HUMSCs secreted TGF-β1 in response to IL-6 stimulation, while CD126<sup>lo</sup> HUMSCs were latent in the inflammatory environment. We considered that TGF-β1 secreted by CD126<sup>hi</sup> HUMSCs regulated the balance of Treg cells and thus promoted the recovery of murine colitis.</p><p><strong>Conclusion: </strong>Our results revealed a mechanism wherein CD126<sup>hi</sup> HUMSCs function as inflammatory sensors and secrete anti-inflammatory cytokines to rebalance the population of T cells. This study shed light on the potential therapeutic application of CD126<sup>hi</sup> HUMSCs for inflammatory diseases such as inflammatory bowel disease.</p>\",\"PeriodicalId\":19651,\"journal\":{\"name\":\"Orphanet Journal of Rare Diseases\",\"volume\":\"20 1\",\"pages\":\"458\"},\"PeriodicalIF\":3.5000,\"publicationDate\":\"2025-08-27\",\"publicationTypes\":\"Journal Article\",\"fieldsOfStudy\":null,\"isOpenAccess\":false,\"openAccessPdf\":\"https://www.ncbi.nlm.nih.gov/pmc/articles/PMC12382119/pdf/\",\"citationCount\":\"0\",\"resultStr\":null,\"platform\":\"Semanticscholar\",\"paperid\":null,\"PeriodicalName\":\"Orphanet Journal of Rare Diseases\",\"FirstCategoryId\":\"3\",\"ListUrlMain\":\"https://doi.org/10.1186/s13023-025-03993-w\",\"RegionNum\":2,\"RegionCategory\":\"医学\",\"ArticlePicture\":[],\"TitleCN\":null,\"AbstractTextCN\":null,\"PMCID\":null,\"EPubDate\":\"\",\"PubModel\":\"\",\"JCR\":\"Q2\",\"JCRName\":\"GENETICS & HEREDITY\",\"Score\":null,\"Total\":0}","platform":"Semanticscholar","paperid":null,"PeriodicalName":"Orphanet Journal of Rare Diseases","FirstCategoryId":"3","ListUrlMain":"https://doi.org/10.1186/s13023-025-03993-w","RegionNum":2,"RegionCategory":"医学","ArticlePicture":[],"TitleCN":null,"AbstractTextCN":null,"PMCID":null,"EPubDate":"","PubModel":"","JCR":"Q2","JCRName":"GENETICS & HEREDITY","Score":null,"Total":0}
引用次数: 0

摘要

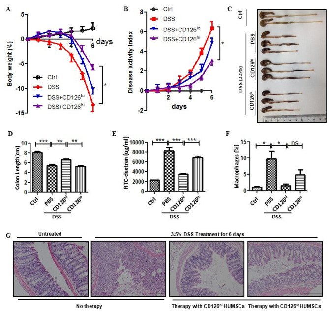
背景:人脐带间充质干细胞(HUMSCs)是治疗炎症性肠病的有效方法。然而,其机制仍未得到解决。我们发现HUMSCs表达CD126 (IL-6受体),这表明CD126亚群可能对炎症表现出不同的反应。在本研究中,我们探讨了CD126是否是HUMSCs调节炎症的关键分子。方法:在葡聚糖硫酸钠(DSS)诱导的结肠炎模型中,我们评估CD126高(CD126hi)对T淋巴细胞亚群和相关细胞因子的调节作用。采用苏木精和伊红(H&E)染色、荧光活化细胞分选(FACS)和酶联免疫吸附试验(ELISA)分析CD126hi的作用。统计显著性通常使用学生t检验或单因素方差分析(ANOVA)与Tukey检验来确定。结果:dss治疗小鼠的疾病症状明显改善,白细胞介素-6 (IL-6)、白细胞介素-17 (IL-17)、干扰素-γ (IFN-γ)、肿瘤坏死因子-α (TNF-α)和白细胞介素-4 (IL-4)水平在给予CD126低(CD126lo) HUMSCs的dss治疗小鼠中显著降低,而在给予CD126低(CD126lo) HUMSCs的dss治疗小鼠中无明显降低。有趣的是,CD126hi HUMSCs显著增加了dss处理小鼠中转化生长因子-β (TGF-β1)和白细胞介素-10 (IL-10)的水平,并伴有调节性T细胞(Treg细胞)的增加。体外实验表明,CD126hi型HUMSCs在IL-6刺激下分泌TGF-β1,而CD126lo型HUMSCs在炎症环境中处于潜伏状态。我们认为CD126hi HUMSCs分泌的TGF-β1调节Treg细胞的平衡,从而促进小鼠结肠炎的恢复。结论:我们的研究结果揭示了CD126hi HUMSCs作为炎症传感器和分泌抗炎细胞因子来平衡T细胞群的机制。这项研究揭示了CD126hi HUMSCs在炎症性疾病(如炎症性肠病)中的潜在治疗应用。
本文章由计算机程序翻译,如有差异,请以英文原文为准。

CD126<sup>hi</sup> umbilical cord mesenchymal stem cells sensitive to IL-6 ameliorate inflammatory bowel disease by producing TGF-β1.

CD126<sup>hi</sup> umbilical cord mesenchymal stem cells sensitive to IL-6 ameliorate inflammatory bowel disease by producing TGF-β1.

CD126<sup>hi</sup> umbilical cord mesenchymal stem cells sensitive to IL-6 ameliorate inflammatory bowel disease by producing TGF-β1.

CD126hi umbilical cord mesenchymal stem cells sensitive to IL-6 ameliorate inflammatory bowel disease by producing TGF-β1.

Background: Human umbilical cord mesenchymal stem cells (HUMSCs) are effective therapies for inflammatory bowel disease. However, the mechanisms remain unresolved. We found HUMSCs express CD126 (IL-6 receptor), which indicated CD126 sub-populations might show a distinct response to inflammation. In the present study, we explored whether CD126 is a critical molecule for HUMSCs in regulating inflammation.

Methods: We assessed the regulatory effects of CD126 high (CD126hi) on the T lymphocyte subpopulations and related cytokines in the dextran sulfate sodium (DSS)-induced colitis model. The effect of CD126hi was evaluated by Hematoxylin and Eosin (H&E) staining, fluorescence-activated cell sorting (FACS), and enzyme-linked immunosorbent assay (ELISA) analyses. Statistical significance was typically determined using Student's t-test or one-way analysis of variance (ANOVA) with Tukey test.

Results: The disease symptoms were markedly ameliorated and the interleukin-6 (IL-6), interleukin-17 (IL-17), interferon-γ (IFN-γ), Tumor necrosis factor-α (TNF-α), and interleukin-4 (IL-4) levels were significantly reduced in DSS-treated mice administered with CD126hi HUMSCs but not in DSS-treated mice administered with CD126 low (CD126lo) HUMSCs. Intriguingly, CD126hi HUMSCs significantly increased the levels of transforming growth factor-β (TGF-β1) and interleukin-10 (IL-10) in DSS-treated mice, accompanied by an increase in regulatory T cells (Treg cells). In vitro experiments showed that CD126hi HUMSCs secreted TGF-β1 in response to IL-6 stimulation, while CD126lo HUMSCs were latent in the inflammatory environment. We considered that TGF-β1 secreted by CD126hi HUMSCs regulated the balance of Treg cells and thus promoted the recovery of murine colitis.

Conclusion: Our results revealed a mechanism wherein CD126hi HUMSCs function as inflammatory sensors and secrete anti-inflammatory cytokines to rebalance the population of T cells. This study shed light on the potential therapeutic application of CD126hi HUMSCs for inflammatory diseases such as inflammatory bowel disease.

求助全文
通过发布文献求助,成功后即可免费获取论文全文。 去求助
来源期刊
Orphanet Journal of Rare Diseases
Orphanet Journal of Rare Diseases 医学-医学:研究与实验
CiteScore
6.30
自引率
8.10%
发文量
418
审稿时长
4-8 weeks
期刊介绍: Orphanet Journal of Rare Diseases is an open access, peer-reviewed journal that encompasses all aspects of rare diseases and orphan drugs. The journal publishes high-quality reviews on specific rare diseases. In addition, the journal may consider articles on clinical trial outcome reports, either positive or negative, and articles on public health issues in the field of rare diseases and orphan drugs. The journal does not accept case reports.
×
引用
GB/T 7714-2015
复制
MLA
复制
APA
复制
导出至
BibTeX EndNote RefMan NoteFirst NoteExpress
×
提示
您的信息不完整,为了账户安全,请先补充。
现在去补充
×
提示
您因"违规操作"
具体请查看互助需知
我知道了
×
提示
确定
请完成安全验证×
copy
已复制链接
快去分享给好友吧!
我知道了
右上角分享
点击右上角分享
0
联系我们:info@booksci.cn Book学术提供免费学术资源搜索服务,方便国内外学者检索中英文文献。致力于提供最便捷和优质的服务体验。 Copyright © 2023 布克学术 All rights reserved.
京ICP备2023020795号-1
ghs 京公网安备 11010802042870号
Book学术文献互助
Book学术文献互助群
群 号:604180095
Book学术官方微信