基因组测序为智力残疾和发育迟缓提供了高诊断率和新的病因学见解。

IF 4.8 2区 医学 Q1 GENETICS & HEREDITY
Kohei Hamanaka, Atsushi Fujita, Satoko Miyatake, Kazuharu Misawa, Eriko Koshimizu, Yuri Uchiyama, Naomi Tsuchida, Rie Seyama, Masamune Sakamoto, Kazuhiro Iwama, Naoto Nishimura, Yasuhiro Utsuno, Li Fu, Marina Takizawa, Qiaowei Liang, Toshiyuki Itai, Ken Saida, Sachiko Ohori, Shinichi Kameyama, Hiromi Fukuda, Yukina Hayashi, Yuta Inoue, Tomohide Goto, Kazushi Ichikawa, Ichiro Kuki, Masataka Fukuoka, Kiyohiro Kim, Tadashi Shiohama, Konomi Shimoda, Kosuke Otsuka, Yuki Ueda, Kazutoshi Cho, Kotaro Yuge, Nobutada Tachi, Masaki Yoshida, Atsuro Daida, Kyoko Hirasawa, Tomoe Yanagishita, Toshiyuki Yamamoto, Kentaro Shirai, Tammar Fixler Mehr, Aviva Fattal-Valevski, Dorit Lev, Haruna Yokoyama, Emi Iwabuchi, Yoshihiko Saito, Masaki Miura, Kenji Sugai, Akihiko Ishiyama, Masayuki Sasaki, Yoshihiro Watanabe, Jun-Ichi Takanashi, Chong Ae Kim, Kenji Yokochi, Jun Tohyama, Tatsuo Mori, Yuishin Izumi, Yuiko Hasegawa, Nobuhiko Okamoto, Takahiro Ikeda, Hitoshi Osaka, Yosuke Kawai, Yosuke Omae, Katsushi Tokunaga, Mitsuhiro Kato, Takeshi Mizuguchi, Naomichi Matsumoto
{"title":"基因组测序为智力残疾和发育迟缓提供了高诊断率和新的病因学见解。","authors":"Kohei Hamanaka, Atsushi Fujita, Satoko Miyatake, Kazuharu Misawa, Eriko Koshimizu, Yuri Uchiyama, Naomi Tsuchida, Rie Seyama, Masamune Sakamoto, Kazuhiro Iwama, Naoto Nishimura, Yasuhiro Utsuno, Li Fu, Marina Takizawa, Qiaowei Liang, Toshiyuki Itai, Ken Saida, Sachiko Ohori, Shinichi Kameyama, Hiromi Fukuda, Yukina Hayashi, Yuta Inoue, Tomohide Goto, Kazushi Ichikawa, Ichiro Kuki, Masataka Fukuoka, Kiyohiro Kim, Tadashi Shiohama, Konomi Shimoda, Kosuke Otsuka, Yuki Ueda, Kazutoshi Cho, Kotaro Yuge, Nobutada Tachi, Masaki Yoshida, Atsuro Daida, Kyoko Hirasawa, Tomoe Yanagishita, Toshiyuki Yamamoto, Kentaro Shirai, Tammar Fixler Mehr, Aviva Fattal-Valevski, Dorit Lev, Haruna Yokoyama, Emi Iwabuchi, Yoshihiko Saito, Masaki Miura, Kenji Sugai, Akihiko Ishiyama, Masayuki Sasaki, Yoshihiro Watanabe, Jun-Ichi Takanashi, Chong Ae Kim, Kenji Yokochi, Jun Tohyama, Tatsuo Mori, Yuishin Izumi, Yuiko Hasegawa, Nobuhiko Okamoto, Takahiro Ikeda, Hitoshi Osaka, Yosuke Kawai, Yosuke Omae, Katsushi Tokunaga, Mitsuhiro Kato, Takeshi Mizuguchi, Naomichi Matsumoto","doi":"10.1038/s41525-025-00521-4","DOIUrl":null,"url":null,"abstract":"<p><p>Short-read genome sequencing (GS) is a powerful technique for investigating the genetic etiologies of rare diseases, capturing diverse genetic variations that are challenging to approach with exome sequencing (ES). We performed GS on 260 families with intellectual disability/developmental delay. GS detected potentially disease-related variants in 55 of the 260 families, with structural resolution by long-read sequencing or optical genome mapping, and functional assessment by RNA sequencing. Excluding 31 theoretically ES-resolvable cases, GS yielded likely pathogenic variants in 17 of 229 as well as variants of unknown significance in 7 of 229, totaling 10.5%. These variants implicated several new etiological mechanisms: a microduplication syndrome involving ATP6V0C; disturbed interactions of TBL1XR1 and NR2F1 with putative cis-regulatory elements by chromosomal rearrangements; and a CCG repeat expansion near the CHD3 transcription start site. This study highlights the critical role of GS in clinical diagnostics and its potential to advance understanding of genetic disorders.</p>","PeriodicalId":19273,"journal":{"name":"NPJ Genomic Medicine","volume":"10 1","pages":"60"},"PeriodicalIF":4.8000,"publicationDate":"2025-08-26","publicationTypes":"Journal Article","fieldsOfStudy":null,"isOpenAccess":false,"openAccessPdf":"https://www.ncbi.nlm.nih.gov/pmc/articles/PMC12381280/pdf/","citationCount":"0","resultStr":"{\"title\":\"Genome sequencing provides high diagnostic yield and new etiological insights for intellectual disability and developmental delay.\",\"authors\":\"Kohei Hamanaka, Atsushi Fujita, Satoko Miyatake, Kazuharu Misawa, Eriko Koshimizu, Yuri Uchiyama, Naomi Tsuchida, Rie Seyama, Masamune Sakamoto, Kazuhiro Iwama, Naoto Nishimura, Yasuhiro Utsuno, Li Fu, Marina Takizawa, Qiaowei Liang, Toshiyuki Itai, Ken Saida, Sachiko Ohori, Shinichi Kameyama, Hiromi Fukuda, Yukina Hayashi, Yuta Inoue, Tomohide Goto, Kazushi Ichikawa, Ichiro Kuki, Masataka Fukuoka, Kiyohiro Kim, Tadashi Shiohama, Konomi Shimoda, Kosuke Otsuka, Yuki Ueda, Kazutoshi Cho, Kotaro Yuge, Nobutada Tachi, Masaki Yoshida, Atsuro Daida, Kyoko Hirasawa, Tomoe Yanagishita, Toshiyuki Yamamoto, Kentaro Shirai, Tammar Fixler Mehr, Aviva Fattal-Valevski, Dorit Lev, Haruna Yokoyama, Emi Iwabuchi, Yoshihiko Saito, Masaki Miura, Kenji Sugai, Akihiko Ishiyama, Masayuki Sasaki, Yoshihiro Watanabe, Jun-Ichi Takanashi, Chong Ae Kim, Kenji Yokochi, Jun Tohyama, Tatsuo Mori, Yuishin Izumi, Yuiko Hasegawa, Nobuhiko Okamoto, Takahiro Ikeda, Hitoshi Osaka, Yosuke Kawai, Yosuke Omae, Katsushi Tokunaga, Mitsuhiro Kato, Takeshi Mizuguchi, Naomichi Matsumoto\",\"doi\":\"10.1038/s41525-025-00521-4\",\"DOIUrl\":null,\"url\":null,\"abstract\":\"<p><p>Short-read genome sequencing (GS) is a powerful technique for investigating the genetic etiologies of rare diseases, capturing diverse genetic variations that are challenging to approach with exome sequencing (ES). We performed GS on 260 families with intellectual disability/developmental delay. GS detected potentially disease-related variants in 55 of the 260 families, with structural resolution by long-read sequencing or optical genome mapping, and functional assessment by RNA sequencing. Excluding 31 theoretically ES-resolvable cases, GS yielded likely pathogenic variants in 17 of 229 as well as variants of unknown significance in 7 of 229, totaling 10.5%. These variants implicated several new etiological mechanisms: a microduplication syndrome involving ATP6V0C; disturbed interactions of TBL1XR1 and NR2F1 with putative cis-regulatory elements by chromosomal rearrangements; and a CCG repeat expansion near the CHD3 transcription start site. This study highlights the critical role of GS in clinical diagnostics and its potential to advance understanding of genetic disorders.</p>\",\"PeriodicalId\":19273,\"journal\":{\"name\":\"NPJ Genomic Medicine\",\"volume\":\"10 1\",\"pages\":\"60\"},\"PeriodicalIF\":4.8000,\"publicationDate\":\"2025-08-26\",\"publicationTypes\":\"Journal Article\",\"fieldsOfStudy\":null,\"isOpenAccess\":false,\"openAccessPdf\":\"https://www.ncbi.nlm.nih.gov/pmc/articles/PMC12381280/pdf/\",\"citationCount\":\"0\",\"resultStr\":null,\"platform\":\"Semanticscholar\",\"paperid\":null,\"PeriodicalName\":\"NPJ Genomic Medicine\",\"FirstCategoryId\":\"3\",\"ListUrlMain\":\"https://doi.org/10.1038/s41525-025-00521-4\",\"RegionNum\":2,\"RegionCategory\":\"医学\",\"ArticlePicture\":[],\"TitleCN\":null,\"AbstractTextCN\":null,\"PMCID\":null,\"EPubDate\":\"\",\"PubModel\":\"\",\"JCR\":\"Q1\",\"JCRName\":\"GENETICS & HEREDITY\",\"Score\":null,\"Total\":0}","platform":"Semanticscholar","paperid":null,"PeriodicalName":"NPJ Genomic Medicine","FirstCategoryId":"3","ListUrlMain":"https://doi.org/10.1038/s41525-025-00521-4","RegionNum":2,"RegionCategory":"医学","ArticlePicture":[],"TitleCN":null,"AbstractTextCN":null,"PMCID":null,"EPubDate":"","PubModel":"","JCR":"Q1","JCRName":"GENETICS & HEREDITY","Score":null,"Total":0}
引用次数: 0

摘要

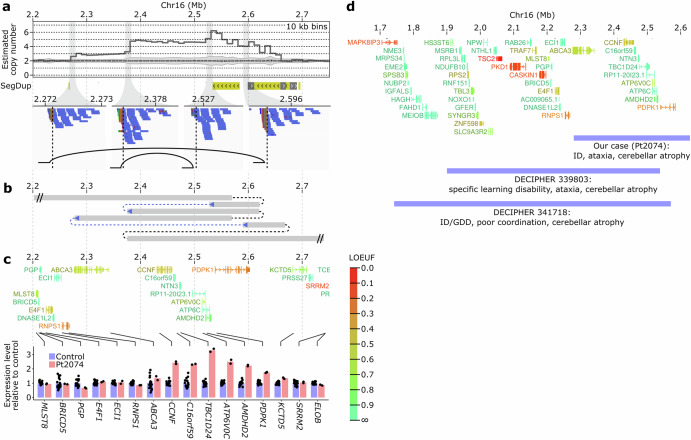
短读基因组测序(GS)是一项研究罕见疾病遗传病因的强大技术,它捕获了外显子组测序(ES)难以接近的各种遗传变异。我们对260个有智力残疾/发育迟缓的家庭进行了GS。GS检测到260个家族中的55个潜在的疾病相关变异,通过长读测序或光学基因组图谱进行结构解析,并通过RNA测序进行功能评估。排除31例理论上es可解决的病例,GS在229例中产生了17例可能的致病变异,在229例中产生了7例意义不明的变异,总计10.5%。这些变异涉及几种新的病因机制:涉及ATP6V0C的微复制综合征;通过染色体重排干扰TBL1XR1和NR2F1与假定的顺式调控元件的相互作用;CHD3转录起始位点附近的CCG重复扩增。这项研究强调了GS在临床诊断中的关键作用及其在促进对遗传疾病的理解方面的潜力。
本文章由计算机程序翻译,如有差异,请以英文原文为准。

Genome sequencing provides high diagnostic yield and new etiological insights for intellectual disability and developmental delay.

Genome sequencing provides high diagnostic yield and new etiological insights for intellectual disability and developmental delay.

Genome sequencing provides high diagnostic yield and new etiological insights for intellectual disability and developmental delay.

Genome sequencing provides high diagnostic yield and new etiological insights for intellectual disability and developmental delay.

Short-read genome sequencing (GS) is a powerful technique for investigating the genetic etiologies of rare diseases, capturing diverse genetic variations that are challenging to approach with exome sequencing (ES). We performed GS on 260 families with intellectual disability/developmental delay. GS detected potentially disease-related variants in 55 of the 260 families, with structural resolution by long-read sequencing or optical genome mapping, and functional assessment by RNA sequencing. Excluding 31 theoretically ES-resolvable cases, GS yielded likely pathogenic variants in 17 of 229 as well as variants of unknown significance in 7 of 229, totaling 10.5%. These variants implicated several new etiological mechanisms: a microduplication syndrome involving ATP6V0C; disturbed interactions of TBL1XR1 and NR2F1 with putative cis-regulatory elements by chromosomal rearrangements; and a CCG repeat expansion near the CHD3 transcription start site. This study highlights the critical role of GS in clinical diagnostics and its potential to advance understanding of genetic disorders.

求助全文
通过发布文献求助,成功后即可免费获取论文全文。 去求助
来源期刊
NPJ Genomic Medicine
NPJ Genomic Medicine Biochemistry, Genetics and Molecular Biology-Molecular Biology
CiteScore
9.40
自引率
1.90%
发文量
67
审稿时长
17 weeks
期刊介绍: npj Genomic Medicine is an international, peer-reviewed journal dedicated to publishing the most important scientific advances in all aspects of genomics and its application in the practice of medicine. The journal defines genomic medicine as "diagnosis, prognosis, prevention and/or treatment of disease and disorders of the mind and body, using approaches informed or enabled by knowledge of the genome and the molecules it encodes." Relevant and high-impact papers that encompass studies of individuals, families, or populations are considered for publication. An emphasis will include coupling detailed phenotype and genome sequencing information, both enabled by new technologies and informatics, to delineate the underlying aetiology of disease. Clinical recommendations and/or guidelines of how that data should be used in the clinical management of those patients in the study, and others, are also encouraged.
×
引用
GB/T 7714-2015
复制
MLA
复制
APA
复制
导出至
BibTeX EndNote RefMan NoteFirst NoteExpress
×
提示
您的信息不完整,为了账户安全,请先补充。
现在去补充
×
提示
您因"违规操作"
具体请查看互助需知
我知道了
×
提示
确定
请完成安全验证×
copy
已复制链接
快去分享给好友吧!
我知道了
右上角分享
点击右上角分享
0
联系我们:info@booksci.cn Book学术提供免费学术资源搜索服务,方便国内外学者检索中英文文献。致力于提供最便捷和优质的服务体验。 Copyright © 2023 布克学术 All rights reserved.
京ICP备2023020795号-1
ghs 京公网安备 11010802042870号
Book学术文献互助
Book学术文献互助群
群 号:604180095
Book学术官方微信