脂肪特异性的HuR缺失通过上调Ucp1的表达来保护小鼠免受高脂肪饮食引起的肥胖。

IF 3.9 2区 医学 Q2 BIOCHEMISTRY & MOLECULAR BIOLOGY
Xiuqin Fan, Yuanyuan Wang, Ping Li, Rui Wang, Tiantian Tang, Kemin Qi
{"title":"脂肪特异性的HuR缺失通过上调Ucp1的表达来保护小鼠免受高脂肪饮食引起的肥胖。","authors":"Xiuqin Fan, Yuanyuan Wang, Ping Li, Rui Wang, Tiantian Tang, Kemin Qi","doi":"10.1186/s12944-025-02680-w","DOIUrl":null,"url":null,"abstract":"<p><strong>Background: </strong>RNA-binding proteins (RBPs) have been proved to play essential roles in post-transcriptional regulation of genes associated with adipogenesis. However, the role of the RBP human antigen R (HuR) in the pathogenesis of obesity remains to be clarified.</p><p><strong>Methods: </strong>Adipocyte-specific HuR knockout (HuR<sup>-/-</sup>) and HuR floxed (HuR<sup>f/f</sup>) mice were fed a high-fat diet (HFD), or a paired normal control diet (NC) for 16 weeks. Moreover, 8-week-old HuR<sup>-/-</sup> or HuR<sup>f/f</sup> mice were subjected to cold exposure or CL316,243 treatments. The mouse body weight was recorded and the histological changes in adipose tissue were examined. RNA sequencing analysis and RT-qPCR were used to identify potential target genes for HuR. The regulation of HuR on the uncoupling protein 1 (Ucp1) expression was determined using RNA immunoprecipitation (RIP), RNA pull-down, and Luciferase assays.</p><p><strong>Results: </strong>Adipocyte-specific HuR deletion inhibited body weight gain with HFD feeding, being accompanied by less BAT whitening and more WAT browning, and up-regulated expressions of adipose thermogenic genes (Pgc-1α, Ucp1, etc.). HuR could bind to the 3'UTR of the Ucp1 mRNA, and thus downregulated its expression. In addition, although the HuR expression was not changed in obesity, there was an enhanced transfer of HuR protein from the nuclear to cytoplasm, thus impacting the expression of target genes including the Ucp1.</p><p><strong>Conclusions: </strong>These findings indicate that adipose tissue-specific HuR deletion alleviates HFD-induced obesity by promoting adipose thermogenesis through upregulating Ucp1 expression.</p>","PeriodicalId":18073,"journal":{"name":"Lipids in Health and Disease","volume":"24 1","pages":"264"},"PeriodicalIF":3.9000,"publicationDate":"2025-08-25","publicationTypes":"Journal Article","fieldsOfStudy":null,"isOpenAccess":false,"openAccessPdf":"https://www.ncbi.nlm.nih.gov/pmc/articles/PMC12376737/pdf/","citationCount":"0","resultStr":"{\"title\":\"Adipose-specific HuR deletion protects against high-fat diet-induced obesity in mice through upregulating Ucp1 expression.\",\"authors\":\"Xiuqin Fan, Yuanyuan Wang, Ping Li, Rui Wang, Tiantian Tang, Kemin Qi\",\"doi\":\"10.1186/s12944-025-02680-w\",\"DOIUrl\":null,\"url\":null,\"abstract\":\"<p><strong>Background: </strong>RNA-binding proteins (RBPs) have been proved to play essential roles in post-transcriptional regulation of genes associated with adipogenesis. However, the role of the RBP human antigen R (HuR) in the pathogenesis of obesity remains to be clarified.</p><p><strong>Methods: </strong>Adipocyte-specific HuR knockout (HuR<sup>-/-</sup>) and HuR floxed (HuR<sup>f/f</sup>) mice were fed a high-fat diet (HFD), or a paired normal control diet (NC) for 16 weeks. Moreover, 8-week-old HuR<sup>-/-</sup> or HuR<sup>f/f</sup> mice were subjected to cold exposure or CL316,243 treatments. The mouse body weight was recorded and the histological changes in adipose tissue were examined. RNA sequencing analysis and RT-qPCR were used to identify potential target genes for HuR. The regulation of HuR on the uncoupling protein 1 (Ucp1) expression was determined using RNA immunoprecipitation (RIP), RNA pull-down, and Luciferase assays.</p><p><strong>Results: </strong>Adipocyte-specific HuR deletion inhibited body weight gain with HFD feeding, being accompanied by less BAT whitening and more WAT browning, and up-regulated expressions of adipose thermogenic genes (Pgc-1α, Ucp1, etc.). HuR could bind to the 3'UTR of the Ucp1 mRNA, and thus downregulated its expression. In addition, although the HuR expression was not changed in obesity, there was an enhanced transfer of HuR protein from the nuclear to cytoplasm, thus impacting the expression of target genes including the Ucp1.</p><p><strong>Conclusions: </strong>These findings indicate that adipose tissue-specific HuR deletion alleviates HFD-induced obesity by promoting adipose thermogenesis through upregulating Ucp1 expression.</p>\",\"PeriodicalId\":18073,\"journal\":{\"name\":\"Lipids in Health and Disease\",\"volume\":\"24 1\",\"pages\":\"264\"},\"PeriodicalIF\":3.9000,\"publicationDate\":\"2025-08-25\",\"publicationTypes\":\"Journal Article\",\"fieldsOfStudy\":null,\"isOpenAccess\":false,\"openAccessPdf\":\"https://www.ncbi.nlm.nih.gov/pmc/articles/PMC12376737/pdf/\",\"citationCount\":\"0\",\"resultStr\":null,\"platform\":\"Semanticscholar\",\"paperid\":null,\"PeriodicalName\":\"Lipids in Health and Disease\",\"FirstCategoryId\":\"3\",\"ListUrlMain\":\"https://doi.org/10.1186/s12944-025-02680-w\",\"RegionNum\":2,\"RegionCategory\":\"医学\",\"ArticlePicture\":[],\"TitleCN\":null,\"AbstractTextCN\":null,\"PMCID\":null,\"EPubDate\":\"\",\"PubModel\":\"\",\"JCR\":\"Q2\",\"JCRName\":\"BIOCHEMISTRY & MOLECULAR BIOLOGY\",\"Score\":null,\"Total\":0}","platform":"Semanticscholar","paperid":null,"PeriodicalName":"Lipids in Health and Disease","FirstCategoryId":"3","ListUrlMain":"https://doi.org/10.1186/s12944-025-02680-w","RegionNum":2,"RegionCategory":"医学","ArticlePicture":[],"TitleCN":null,"AbstractTextCN":null,"PMCID":null,"EPubDate":"","PubModel":"","JCR":"Q2","JCRName":"BIOCHEMISTRY & MOLECULAR BIOLOGY","Score":null,"Total":0}
引用次数: 0

摘要

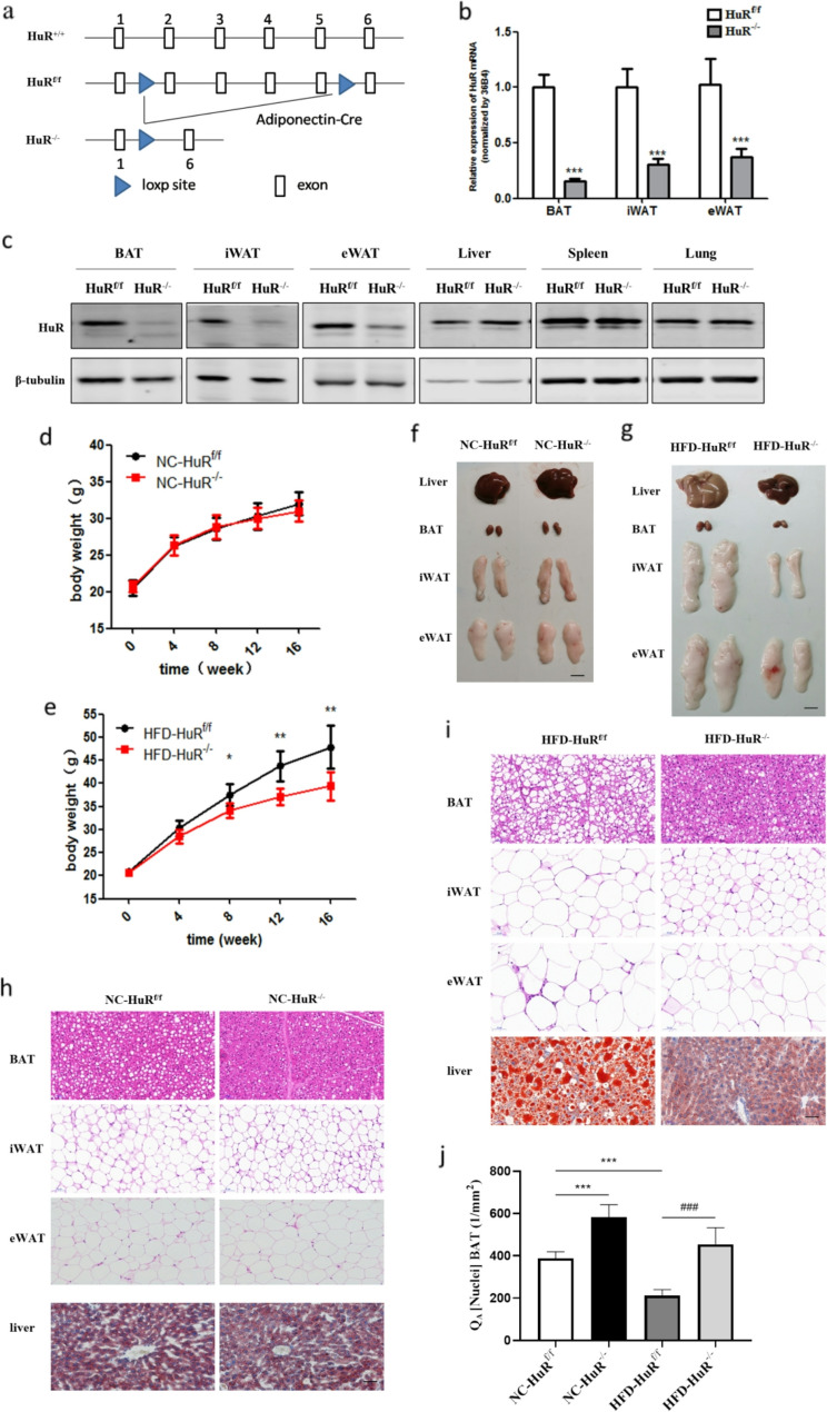
背景:rna结合蛋白(rbp)已被证明在与脂肪形成相关的基因转录后调控中发挥重要作用。然而,RBP人抗原R (HuR)在肥胖发病机制中的作用尚不清楚。方法:将脂肪细胞特异性HuR敲除(HuR-/-)和HuR粘接(HuRf/f)小鼠分别饲喂高脂饮食(HFD)或配对正常对照饮食(NC) 16周。此外,8周龄的HuR-/-或HuRf/f小鼠进行冷暴露或CL316,243处理。记录小鼠体重,观察脂肪组织组织学变化。采用RNA测序分析和RT-qPCR鉴定HuR的潜在靶基因。通过RNA免疫沉淀(RIP)、RNA拉下(RNA pull-down)和荧光素酶(Luciferase)测定HuR对解偶联蛋白1 (Ucp1)表达的调节。结果:脂肪细胞特异性的HuR缺失抑制了高脂肪喂养的体重增加,伴随BAT变白减少,WAT褐变增加,脂肪产热基因(Pgc-1α、Ucp1等)表达上调。HuR可以结合Ucp1 mRNA的3'UTR,从而下调其表达。此外,虽然肥胖没有改变HuR的表达,但HuR蛋白从细胞核向细胞质的转移增强,从而影响了包括Ucp1在内的靶基因的表达。结论:这些发现表明,脂肪组织特异性的HuR缺失通过上调Ucp1表达促进脂肪产热,从而减轻了hfd诱导的肥胖。
本文章由计算机程序翻译,如有差异,请以英文原文为准。

Adipose-specific HuR deletion protects against high-fat diet-induced obesity in mice through upregulating Ucp1 expression.

Adipose-specific HuR deletion protects against high-fat diet-induced obesity in mice through upregulating Ucp1 expression.

Adipose-specific HuR deletion protects against high-fat diet-induced obesity in mice through upregulating Ucp1 expression.

Adipose-specific HuR deletion protects against high-fat diet-induced obesity in mice through upregulating Ucp1 expression.

Background: RNA-binding proteins (RBPs) have been proved to play essential roles in post-transcriptional regulation of genes associated with adipogenesis. However, the role of the RBP human antigen R (HuR) in the pathogenesis of obesity remains to be clarified.

Methods: Adipocyte-specific HuR knockout (HuR-/-) and HuR floxed (HuRf/f) mice were fed a high-fat diet (HFD), or a paired normal control diet (NC) for 16 weeks. Moreover, 8-week-old HuR-/- or HuRf/f mice were subjected to cold exposure or CL316,243 treatments. The mouse body weight was recorded and the histological changes in adipose tissue were examined. RNA sequencing analysis and RT-qPCR were used to identify potential target genes for HuR. The regulation of HuR on the uncoupling protein 1 (Ucp1) expression was determined using RNA immunoprecipitation (RIP), RNA pull-down, and Luciferase assays.

Results: Adipocyte-specific HuR deletion inhibited body weight gain with HFD feeding, being accompanied by less BAT whitening and more WAT browning, and up-regulated expressions of adipose thermogenic genes (Pgc-1α, Ucp1, etc.). HuR could bind to the 3'UTR of the Ucp1 mRNA, and thus downregulated its expression. In addition, although the HuR expression was not changed in obesity, there was an enhanced transfer of HuR protein from the nuclear to cytoplasm, thus impacting the expression of target genes including the Ucp1.

Conclusions: These findings indicate that adipose tissue-specific HuR deletion alleviates HFD-induced obesity by promoting adipose thermogenesis through upregulating Ucp1 expression.

求助全文
通过发布文献求助,成功后即可免费获取论文全文。 去求助
来源期刊
Lipids in Health and Disease
Lipids in Health and Disease 生物-生化与分子生物学
CiteScore
7.70
自引率
2.20%
发文量
122
审稿时长
3-8 weeks
期刊介绍: Lipids in Health and Disease is an open access, peer-reviewed, journal that publishes articles on all aspects of lipids: their biochemistry, pharmacology, toxicology, role in health and disease, and the synthesis of new lipid compounds. Lipids in Health and Disease is aimed at all scientists, health professionals and physicians interested in the area of lipids. Lipids are defined here in their broadest sense, to include: cholesterol, essential fatty acids, saturated fatty acids, phospholipids, inositol lipids, second messenger lipids, enzymes and synthetic machinery that is involved in the metabolism of various lipids in the cells and tissues, and also various aspects of lipid transport, etc. In addition, the journal also publishes research that investigates and defines the role of lipids in various physiological processes, pathology and disease. In particular, the journal aims to bridge the gap between the bench and the clinic by publishing articles that are particularly relevant to human diseases and the role of lipids in the management of various diseases.
×
引用
GB/T 7714-2015
复制
MLA
复制
APA
复制
导出至
BibTeX EndNote RefMan NoteFirst NoteExpress
×
提示
您的信息不完整,为了账户安全,请先补充。
现在去补充
×
提示
您因"违规操作"
具体请查看互助需知
我知道了
×
提示
确定
请完成安全验证×
copy
已复制链接
快去分享给好友吧!
我知道了
右上角分享
点击右上角分享
0
联系我们:info@booksci.cn Book学术提供免费学术资源搜索服务,方便国内外学者检索中英文文献。致力于提供最便捷和优质的服务体验。 Copyright © 2023 布克学术 All rights reserved.
京ICP备2023020795号-1
ghs 京公网安备 11010802042870号
Book学术文献互助
Book学术文献互助群
群 号:604180095
Book学术官方微信