长期服用标准米糠补充剂对小鼠睡眠结构和特征的影响:与催眠药物唑吡坦的比较研究。

IF 3.1 4区 生物学 Q3 BIOTECHNOLOGY & APPLIED MICROBIOLOGY
Minseok Yoon, Sangoh Kwon, Min Young Um, Suengmok Cho
{"title":"长期服用标准米糠补充剂对小鼠睡眠结构和特征的影响:与催眠药物唑吡坦的比较研究。","authors":"Minseok Yoon, Sangoh Kwon, Min Young Um, Suengmok Cho","doi":"10.4014/jmb.2505.05010","DOIUrl":null,"url":null,"abstract":"<p><p>This study aimed to investigate the effects of chronic administration of rice bran supplement (RBS) on sleep and to compare these effects with those of the hypnotic drug zolpidem (ZPD). During the three-week treatment period, ZPD initially reduced sleep latency, but that reduction effect of sleep latency gradually diminished over time and significantly decreased non-rapid eye movement sleep (NREMS). In contrast, RBS reduced sleep latency and increased NREMS on the first day, and these effects persisted throughout the treatment period. Additionally, RBS altered the time course of NREMS, which persisted until day 21. Importantly, while RBS did not affect delta activity during the treatment period, the ZPD group experienced a decrease in delta activity on the first day, which recovered by day 21. Our findings suggest that RBS does not induce tolerance during chronic administration and does not alter sleep architecture upon discontinuation, indicating that it could be utilized as a natural sleep aid suitable for long-term consumption.</p>","PeriodicalId":16481,"journal":{"name":"Journal of microbiology and biotechnology","volume":"35 ","pages":"e2505010"},"PeriodicalIF":3.1000,"publicationDate":"2025-08-26","publicationTypes":"Journal Article","fieldsOfStudy":null,"isOpenAccess":false,"openAccessPdf":"https://www.ncbi.nlm.nih.gov/pmc/articles/PMC12409436/pdf/","citationCount":"0","resultStr":"{\"title\":\"Effects of Chronic Administration of a Standardized Rice Bran Supplement on Sleep Architecture and Profiles in Mice: A Comparative Study with a Hypnotic Drug Zolpidem.\",\"authors\":\"Minseok Yoon, Sangoh Kwon, Min Young Um, Suengmok Cho\",\"doi\":\"10.4014/jmb.2505.05010\",\"DOIUrl\":null,\"url\":null,\"abstract\":\"<p><p>This study aimed to investigate the effects of chronic administration of rice bran supplement (RBS) on sleep and to compare these effects with those of the hypnotic drug zolpidem (ZPD). During the three-week treatment period, ZPD initially reduced sleep latency, but that reduction effect of sleep latency gradually diminished over time and significantly decreased non-rapid eye movement sleep (NREMS). In contrast, RBS reduced sleep latency and increased NREMS on the first day, and these effects persisted throughout the treatment period. Additionally, RBS altered the time course of NREMS, which persisted until day 21. Importantly, while RBS did not affect delta activity during the treatment period, the ZPD group experienced a decrease in delta activity on the first day, which recovered by day 21. Our findings suggest that RBS does not induce tolerance during chronic administration and does not alter sleep architecture upon discontinuation, indicating that it could be utilized as a natural sleep aid suitable for long-term consumption.</p>\",\"PeriodicalId\":16481,\"journal\":{\"name\":\"Journal of microbiology and biotechnology\",\"volume\":\"35 \",\"pages\":\"e2505010\"},\"PeriodicalIF\":3.1000,\"publicationDate\":\"2025-08-26\",\"publicationTypes\":\"Journal Article\",\"fieldsOfStudy\":null,\"isOpenAccess\":false,\"openAccessPdf\":\"https://www.ncbi.nlm.nih.gov/pmc/articles/PMC12409436/pdf/\",\"citationCount\":\"0\",\"resultStr\":null,\"platform\":\"Semanticscholar\",\"paperid\":null,\"PeriodicalName\":\"Journal of microbiology and biotechnology\",\"FirstCategoryId\":\"5\",\"ListUrlMain\":\"https://doi.org/10.4014/jmb.2505.05010\",\"RegionNum\":4,\"RegionCategory\":\"生物学\",\"ArticlePicture\":[],\"TitleCN\":null,\"AbstractTextCN\":null,\"PMCID\":null,\"EPubDate\":\"\",\"PubModel\":\"\",\"JCR\":\"Q3\",\"JCRName\":\"BIOTECHNOLOGY & APPLIED MICROBIOLOGY\",\"Score\":null,\"Total\":0}","platform":"Semanticscholar","paperid":null,"PeriodicalName":"Journal of microbiology and biotechnology","FirstCategoryId":"5","ListUrlMain":"https://doi.org/10.4014/jmb.2505.05010","RegionNum":4,"RegionCategory":"生物学","ArticlePicture":[],"TitleCN":null,"AbstractTextCN":null,"PMCID":null,"EPubDate":"","PubModel":"","JCR":"Q3","JCRName":"BIOTECHNOLOGY & APPLIED MICROBIOLOGY","Score":null,"Total":0}
引用次数: 0

摘要

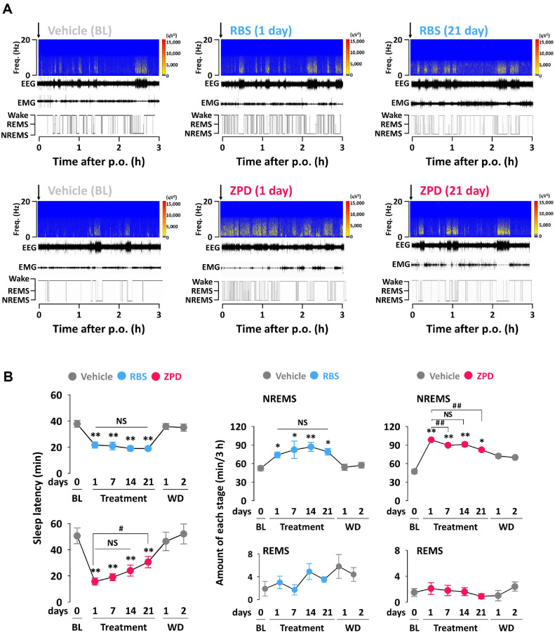
本研究旨在探讨长期服用米糠补充剂(RBS)对睡眠的影响,并将其与催眠药物唑吡坦(ZPD)的影响进行比较。在三周的治疗期间,ZPD最初减少了睡眠潜伏期,但随着时间的推移,睡眠潜伏期的减少效果逐渐减弱,并显著减少了非快速眼动睡眠(NREMS)。相比之下,RBS在第一天减少了睡眠潜伏期,增加了NREMS,这些效果在整个治疗期间持续存在。此外,RBS改变了NREMS的时间过程,持续到第21天。重要的是,虽然RBS在治疗期间没有影响delta活性,但ZPD组在第一天delta活性下降,并在第21天恢复。我们的研究结果表明,RBS在长期服用期间不会诱导耐受性,停药后也不会改变睡眠结构,这表明它可以作为一种适合长期服用的天然助眠剂。
本文章由计算机程序翻译,如有差异,请以英文原文为准。

Effects of Chronic Administration of a Standardized Rice Bran Supplement on Sleep Architecture and Profiles in Mice: A Comparative Study with a Hypnotic Drug Zolpidem.

Effects of Chronic Administration of a Standardized Rice Bran Supplement on Sleep Architecture and Profiles in Mice: A Comparative Study with a Hypnotic Drug Zolpidem.

Effects of Chronic Administration of a Standardized Rice Bran Supplement on Sleep Architecture and Profiles in Mice: A Comparative Study with a Hypnotic Drug Zolpidem.

Effects of Chronic Administration of a Standardized Rice Bran Supplement on Sleep Architecture and Profiles in Mice: A Comparative Study with a Hypnotic Drug Zolpidem.

This study aimed to investigate the effects of chronic administration of rice bran supplement (RBS) on sleep and to compare these effects with those of the hypnotic drug zolpidem (ZPD). During the three-week treatment period, ZPD initially reduced sleep latency, but that reduction effect of sleep latency gradually diminished over time and significantly decreased non-rapid eye movement sleep (NREMS). In contrast, RBS reduced sleep latency and increased NREMS on the first day, and these effects persisted throughout the treatment period. Additionally, RBS altered the time course of NREMS, which persisted until day 21. Importantly, while RBS did not affect delta activity during the treatment period, the ZPD group experienced a decrease in delta activity on the first day, which recovered by day 21. Our findings suggest that RBS does not induce tolerance during chronic administration and does not alter sleep architecture upon discontinuation, indicating that it could be utilized as a natural sleep aid suitable for long-term consumption.

求助全文
通过发布文献求助,成功后即可免费获取论文全文。 去求助
来源期刊
Journal of microbiology and biotechnology
Journal of microbiology and biotechnology BIOTECHNOLOGY & APPLIED MICROBIOLOGY-MICROBIOLOGY
CiteScore
5.50
自引率
3.60%
发文量
151
审稿时长
2 months
期刊介绍: The Journal of Microbiology and Biotechnology (JMB) is a monthly international journal devoted to the advancement and dissemination of scientific knowledge pertaining to microbiology, biotechnology, and related academic disciplines. It covers various scientific and technological aspects of Molecular and Cellular Microbiology, Environmental Microbiology and Biotechnology, Food Biotechnology, and Biotechnology and Bioengineering (subcategories are listed below). Launched in March 1991, the JMB is published by the Korean Society for Microbiology and Biotechnology (KMB) and distributed worldwide.
×
引用
GB/T 7714-2015
复制
MLA
复制
APA
复制
导出至
BibTeX EndNote RefMan NoteFirst NoteExpress
×
提示
您的信息不完整,为了账户安全,请先补充。
现在去补充
×
提示
您因"违规操作"
具体请查看互助需知
我知道了
×
提示
确定
请完成安全验证×
copy
已复制链接
快去分享给好友吧!
我知道了
右上角分享
点击右上角分享
0
联系我们:info@booksci.cn Book学术提供免费学术资源搜索服务,方便国内外学者检索中英文文献。致力于提供最便捷和优质的服务体验。 Copyright © 2023 布克学术 All rights reserved.
京ICP备2023020795号-1
ghs 京公网安备 11010802042870号
Book学术文献互助
Book学术文献互助群
群 号:604180095
Book学术官方微信