韩国高尔夫球手运动能力信念、目标导向与运动坚持:一个基于幻像变量的因果/多重中介模型。

IF 2.8 3区 医学 Q2 SPORT SCIENCES
Journal of Human Kinetics Pub Date : 2025-05-29 eCollection Date: 2025-07-01 DOI:10.5114/jhk/194132
Eunchul Seo, Young-Vin Kim, Hyunkyun Ahn
{"title":"韩国高尔夫球手运动能力信念、目标导向与运动坚持:一个基于幻像变量的因果/多重中介模型。","authors":"Eunchul Seo, Young-Vin Kim, Hyunkyun Ahn","doi":"10.5114/jhk/194132","DOIUrl":null,"url":null,"abstract":"<p><p>Continual exercise has become an important concept for mental as well as physical health, with sporting industries and communities interested in promoting exercise adherence. This study examined the causal relationship among sports ability-beliefs, achievement goal orientation, and exercise adherence among Korean recreational golfers. Data from 806 golfers were collected after Institutional Review Board deliberation and approval. To reflect the characteristics of frequent participation, golfers were limited to those who had been registered members of a golf practice facility for more than three months. The measurements included the sports ability-belief scale, the achievement goal orientation scale, and the exercise adherence scale, with evidence of construct validity based on confirmatory factor analysis. The research questions were verified through a measurement model and structural model validation. The results showed that the learning factor under incremental beliefs explained task orientation (β = 0.417, p < 0.001). Conversely, the gift factor under entity beliefs explained ego orientation (β = 0.169, p < 0.001). Thus, the significant relationship between learning and task orientation implied that consistent practice and effort in golf could enhance the positive meaning of golf participation and the perception of achievement in golfers. Conversely, the static explanation of ego orientation of gift suggested that individuals with strong beliefs in their innate golf abilities or the influence of their motor skills on golf performance experienced a sense of achievement by comparing themselves with others. Secondly, when the sub factors of sports ability-beliefs were controlled, both task orientation (β = 0.420, p < 0.001) and ego orientation (β = 0.159, p < 0.001) were statistically significant in terms of exercise adherence. Thirdly, in the relationship between sports ability-beliefs and exercise adherence, both task orientation (indirect effect: 0.074, p < 0.001) and ego orientation (indirect effect: 0.012, p < 0.05) had complete mediation effects. Ultimately, the study confirmed that the relevance of sports ability-beliefs and achievement goal orientation for exercise adherence in elite sports could also be applicable in the realm of recreational sports.</p>","PeriodicalId":16055,"journal":{"name":"Journal of Human Kinetics","volume":"98 ","pages":"217-230"},"PeriodicalIF":2.8000,"publicationDate":"2025-05-29","publicationTypes":"Journal Article","fieldsOfStudy":null,"isOpenAccess":false,"openAccessPdf":"https://www.ncbi.nlm.nih.gov/pmc/articles/PMC12360940/pdf/","citationCount":"0","resultStr":"{\"title\":\"Sports Ability-Beliefs, Goal Orientation, and Exercise Adherence among Korean Golfers: A Causal/Multiple Mediation Model Using Phantom Variables.\",\"authors\":\"Eunchul Seo, Young-Vin Kim, Hyunkyun Ahn\",\"doi\":\"10.5114/jhk/194132\",\"DOIUrl\":null,\"url\":null,\"abstract\":\"<p><p>Continual exercise has become an important concept for mental as well as physical health, with sporting industries and communities interested in promoting exercise adherence. This study examined the causal relationship among sports ability-beliefs, achievement goal orientation, and exercise adherence among Korean recreational golfers. Data from 806 golfers were collected after Institutional Review Board deliberation and approval. To reflect the characteristics of frequent participation, golfers were limited to those who had been registered members of a golf practice facility for more than three months. The measurements included the sports ability-belief scale, the achievement goal orientation scale, and the exercise adherence scale, with evidence of construct validity based on confirmatory factor analysis. The research questions were verified through a measurement model and structural model validation. The results showed that the learning factor under incremental beliefs explained task orientation (β = 0.417, p < 0.001). Conversely, the gift factor under entity beliefs explained ego orientation (β = 0.169, p < 0.001). Thus, the significant relationship between learning and task orientation implied that consistent practice and effort in golf could enhance the positive meaning of golf participation and the perception of achievement in golfers. Conversely, the static explanation of ego orientation of gift suggested that individuals with strong beliefs in their innate golf abilities or the influence of their motor skills on golf performance experienced a sense of achievement by comparing themselves with others. Secondly, when the sub factors of sports ability-beliefs were controlled, both task orientation (β = 0.420, p < 0.001) and ego orientation (β = 0.159, p < 0.001) were statistically significant in terms of exercise adherence. Thirdly, in the relationship between sports ability-beliefs and exercise adherence, both task orientation (indirect effect: 0.074, p < 0.001) and ego orientation (indirect effect: 0.012, p < 0.05) had complete mediation effects. Ultimately, the study confirmed that the relevance of sports ability-beliefs and achievement goal orientation for exercise adherence in elite sports could also be applicable in the realm of recreational sports.</p>\",\"PeriodicalId\":16055,\"journal\":{\"name\":\"Journal of Human Kinetics\",\"volume\":\"98 \",\"pages\":\"217-230\"},\"PeriodicalIF\":2.8000,\"publicationDate\":\"2025-05-29\",\"publicationTypes\":\"Journal Article\",\"fieldsOfStudy\":null,\"isOpenAccess\":false,\"openAccessPdf\":\"https://www.ncbi.nlm.nih.gov/pmc/articles/PMC12360940/pdf/\",\"citationCount\":\"0\",\"resultStr\":null,\"platform\":\"Semanticscholar\",\"paperid\":null,\"PeriodicalName\":\"Journal of Human Kinetics\",\"FirstCategoryId\":\"3\",\"ListUrlMain\":\"https://doi.org/10.5114/jhk/194132\",\"RegionNum\":3,\"RegionCategory\":\"医学\",\"ArticlePicture\":[],\"TitleCN\":null,\"AbstractTextCN\":null,\"PMCID\":null,\"EPubDate\":\"2025/7/1 0:00:00\",\"PubModel\":\"eCollection\",\"JCR\":\"Q2\",\"JCRName\":\"SPORT SCIENCES\",\"Score\":null,\"Total\":0}","platform":"Semanticscholar","paperid":null,"PeriodicalName":"Journal of Human Kinetics","FirstCategoryId":"3","ListUrlMain":"https://doi.org/10.5114/jhk/194132","RegionNum":3,"RegionCategory":"医学","ArticlePicture":[],"TitleCN":null,"AbstractTextCN":null,"PMCID":null,"EPubDate":"2025/7/1 0:00:00","PubModel":"eCollection","JCR":"Q2","JCRName":"SPORT SCIENCES","Score":null,"Total":0}
引用次数: 0

摘要

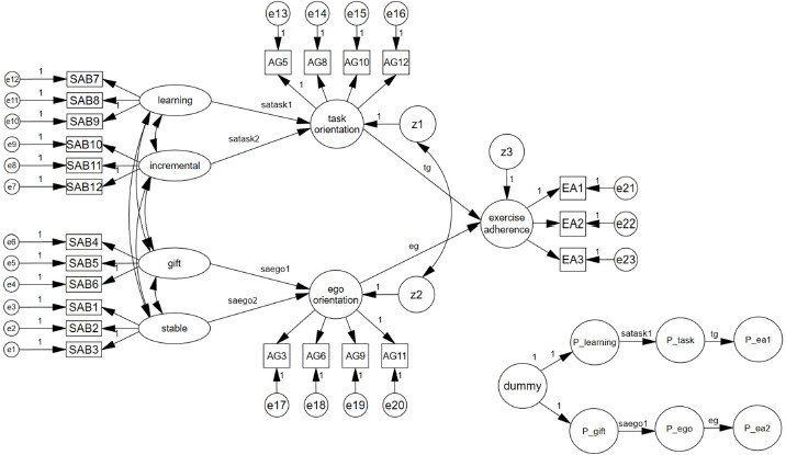
持续锻炼已成为身心健康的一个重要概念,体育行业和社区对促进坚持锻炼感兴趣。摘要本研究探讨韩国休闲高尔夫球手运动能力信念、成就目标导向与运动坚持度之间的因果关系。经过机构审查委员会的审议和批准,收集了806名高尔夫球手的数据。为了反映频繁参与的特点,高尔夫球手仅限于在高尔夫练习场注册3个月以上的人。测量包括运动能力信念量表、成就目标取向量表和运动坚持量表,并通过验证性因子分析对结构效度进行验证。通过测量模型和结构模型验证对研究问题进行了验证。结果表明,增量信念下的学习因子能够解释任务取向(β = 0.417, p < 0.001)。相反,实体信念下的礼物因素解释了自我取向(β = 0.169, p < 0.001)。因此,学习和任务导向之间的显著关系暗示了持续的高尔夫练习和努力可以增强高尔夫球手参与高尔夫的积极意义和成就感知。相反,礼物自我取向的静态解释表明,对自己天生的高尔夫能力或运动技能对高尔夫表现的影响有强烈信念的个体通过与他人比较来体验成就感。其次,在控制运动能力信念的子因素后,任务取向(β = 0.420, p < 0.001)和自我取向(β = 0.159, p < 0.001)对运动依从性的影响均有统计学意义。第三,在运动能力信念与运动坚持的关系中,任务取向(间接效应:0.074,p < 0.001)和自我取向(间接效应:0.012,p < 0.05)都有完全的中介作用。最终,本研究证实了运动能力信念和成就目标取向对精英体育运动坚持的相关性也适用于休闲体育领域。
本文章由计算机程序翻译,如有差异,请以英文原文为准。

Sports Ability-Beliefs, Goal Orientation, and Exercise Adherence among Korean Golfers: A Causal/Multiple Mediation Model Using Phantom Variables.

Sports Ability-Beliefs, Goal Orientation, and Exercise Adherence among Korean Golfers: A Causal/Multiple Mediation Model Using Phantom Variables.

Continual exercise has become an important concept for mental as well as physical health, with sporting industries and communities interested in promoting exercise adherence. This study examined the causal relationship among sports ability-beliefs, achievement goal orientation, and exercise adherence among Korean recreational golfers. Data from 806 golfers were collected after Institutional Review Board deliberation and approval. To reflect the characteristics of frequent participation, golfers were limited to those who had been registered members of a golf practice facility for more than three months. The measurements included the sports ability-belief scale, the achievement goal orientation scale, and the exercise adherence scale, with evidence of construct validity based on confirmatory factor analysis. The research questions were verified through a measurement model and structural model validation. The results showed that the learning factor under incremental beliefs explained task orientation (β = 0.417, p < 0.001). Conversely, the gift factor under entity beliefs explained ego orientation (β = 0.169, p < 0.001). Thus, the significant relationship between learning and task orientation implied that consistent practice and effort in golf could enhance the positive meaning of golf participation and the perception of achievement in golfers. Conversely, the static explanation of ego orientation of gift suggested that individuals with strong beliefs in their innate golf abilities or the influence of their motor skills on golf performance experienced a sense of achievement by comparing themselves with others. Secondly, when the sub factors of sports ability-beliefs were controlled, both task orientation (β = 0.420, p < 0.001) and ego orientation (β = 0.159, p < 0.001) were statistically significant in terms of exercise adherence. Thirdly, in the relationship between sports ability-beliefs and exercise adherence, both task orientation (indirect effect: 0.074, p < 0.001) and ego orientation (indirect effect: 0.012, p < 0.05) had complete mediation effects. Ultimately, the study confirmed that the relevance of sports ability-beliefs and achievement goal orientation for exercise adherence in elite sports could also be applicable in the realm of recreational sports.

求助全文
通过发布文献求助,成功后即可免费获取论文全文。 去求助
来源期刊
Journal of Human Kinetics
Journal of Human Kinetics 医学-运动科学
CiteScore
4.80
自引率
0.00%
发文量
83
审稿时长
3 months
期刊介绍: The Journal of Human Kinetics is an open access interdisciplinary periodical offering the latest research in the science of human movement studies. This comprehensive professional journal features articles and research notes encompassing such topic areas as: Kinesiology, Exercise Physiology and Nutrition, Sports Training and Behavioural Sciences in Sport, but especially considering elite and competitive aspects of sport. The journal publishes original papers, invited reviews, short communications and letters to the Editors. Manuscripts submitted to the journal must contain novel data on theoretical or experimental research or on practical applications in the field of sport sciences. The Journal of Human Kinetics is published in March, June, September and December. We encourage scientists from around the world to submit their papers to our periodical.
×
引用
GB/T 7714-2015
复制
MLA
复制
APA
复制
导出至
BibTeX EndNote RefMan NoteFirst NoteExpress
×
提示
您的信息不完整,为了账户安全,请先补充。
现在去补充
×
提示
您因"违规操作"
具体请查看互助需知
我知道了
×
提示
确定
请完成安全验证×
copy
已复制链接
快去分享给好友吧!
我知道了
右上角分享
点击右上角分享
0
联系我们:info@booksci.cn Book学术提供免费学术资源搜索服务,方便国内外学者检索中英文文献。致力于提供最便捷和优质的服务体验。 Copyright © 2023 布克学术 All rights reserved.
京ICP备2023020795号-1
ghs 京公网安备 11010802042870号
Book学术文献互助
Book学术文献互助群
群 号:604180095
Book学术官方微信