终场哨声:揭示职业足球职业生涯路径与退役年龄的关系。

IF 2.8 3区 医学 Q2 SPORT SCIENCES
Journal of Human Kinetics Pub Date : 2025-05-29 eCollection Date: 2025-07-01 DOI:10.5114/jhk/194996
André Rebelo, Diogo S Teixeira, Diogo Monteiro, Ricardo Monteiro, Bruno Travassos
{"title":"终场哨声:揭示职业足球职业生涯路径与退役年龄的关系。","authors":"André Rebelo, Diogo S Teixeira, Diogo Monteiro, Ricardo Monteiro, Bruno Travassos","doi":"10.5114/jhk/194996","DOIUrl":null,"url":null,"abstract":"<p><p>This study explores the relationship between Career Indicators (CIs) and the retiring age of Portuguese soccer players, focusing on the impact of early career experiences and career discontinuation stages. Data were analyzed from retired Portuguese soccer players registered on a private digital platform, using specific CIs related to different stages of their athletic careers. The analysis involved a two-level mediation model incorporating various CIs. Significant direct effects emerged with 'the number of seasons as a youth player' and 'the number of seasons as a youth player in top 3 clubs' on 'retiring age'. Additionally, a strong association was identified between 'discontinuation stage length' and 'retiring age'. The findings emphasize the importance of effectively managing career discontinuation stages and proactive career planning. Consequently, comprehensive support programs offering resources and guidance for career transitions are recommended for soccer players. The study underlines the key role of stakeholders in enabling smoother transitions into retirement.</p>","PeriodicalId":16055,"journal":{"name":"Journal of Human Kinetics","volume":"98 ","pages":"253-261"},"PeriodicalIF":2.8000,"publicationDate":"2025-05-29","publicationTypes":"Journal Article","fieldsOfStudy":null,"isOpenAccess":false,"openAccessPdf":"https://www.ncbi.nlm.nih.gov/pmc/articles/PMC12360933/pdf/","citationCount":"0","resultStr":"{\"title\":\"The Last Whistle: Unveiling the Relationship between the Career Path and Retirement Age in Professional Soccer.\",\"authors\":\"André Rebelo, Diogo S Teixeira, Diogo Monteiro, Ricardo Monteiro, Bruno Travassos\",\"doi\":\"10.5114/jhk/194996\",\"DOIUrl\":null,\"url\":null,\"abstract\":\"<p><p>This study explores the relationship between Career Indicators (CIs) and the retiring age of Portuguese soccer players, focusing on the impact of early career experiences and career discontinuation stages. Data were analyzed from retired Portuguese soccer players registered on a private digital platform, using specific CIs related to different stages of their athletic careers. The analysis involved a two-level mediation model incorporating various CIs. Significant direct effects emerged with 'the number of seasons as a youth player' and 'the number of seasons as a youth player in top 3 clubs' on 'retiring age'. Additionally, a strong association was identified between 'discontinuation stage length' and 'retiring age'. The findings emphasize the importance of effectively managing career discontinuation stages and proactive career planning. Consequently, comprehensive support programs offering resources and guidance for career transitions are recommended for soccer players. The study underlines the key role of stakeholders in enabling smoother transitions into retirement.</p>\",\"PeriodicalId\":16055,\"journal\":{\"name\":\"Journal of Human Kinetics\",\"volume\":\"98 \",\"pages\":\"253-261\"},\"PeriodicalIF\":2.8000,\"publicationDate\":\"2025-05-29\",\"publicationTypes\":\"Journal Article\",\"fieldsOfStudy\":null,\"isOpenAccess\":false,\"openAccessPdf\":\"https://www.ncbi.nlm.nih.gov/pmc/articles/PMC12360933/pdf/\",\"citationCount\":\"0\",\"resultStr\":null,\"platform\":\"Semanticscholar\",\"paperid\":null,\"PeriodicalName\":\"Journal of Human Kinetics\",\"FirstCategoryId\":\"3\",\"ListUrlMain\":\"https://doi.org/10.5114/jhk/194996\",\"RegionNum\":3,\"RegionCategory\":\"医学\",\"ArticlePicture\":[],\"TitleCN\":null,\"AbstractTextCN\":null,\"PMCID\":null,\"EPubDate\":\"2025/7/1 0:00:00\",\"PubModel\":\"eCollection\",\"JCR\":\"Q2\",\"JCRName\":\"SPORT SCIENCES\",\"Score\":null,\"Total\":0}","platform":"Semanticscholar","paperid":null,"PeriodicalName":"Journal of Human Kinetics","FirstCategoryId":"3","ListUrlMain":"https://doi.org/10.5114/jhk/194996","RegionNum":3,"RegionCategory":"医学","ArticlePicture":[],"TitleCN":null,"AbstractTextCN":null,"PMCID":null,"EPubDate":"2025/7/1 0:00:00","PubModel":"eCollection","JCR":"Q2","JCRName":"SPORT SCIENCES","Score":null,"Total":0}
引用次数: 0

摘要

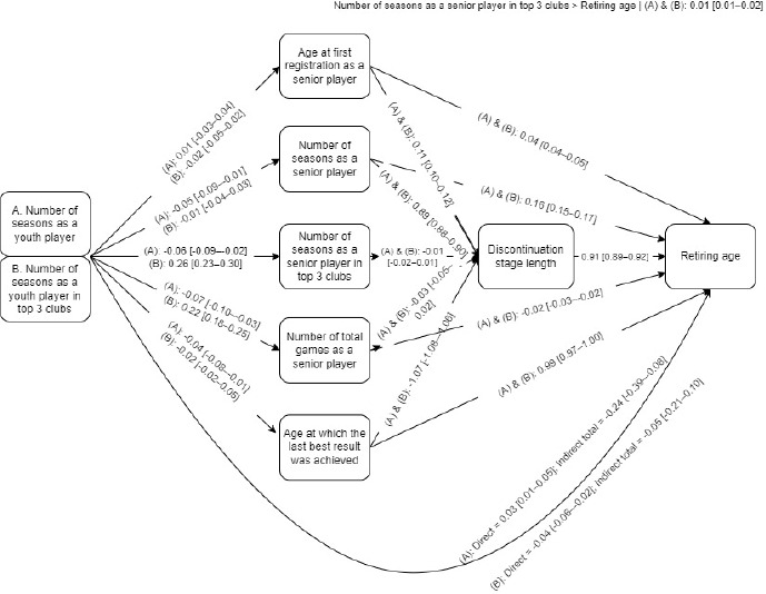
本研究探讨了职业生涯指标(CIs)与葡萄牙足球运动员退役年龄之间的关系,重点研究了职业生涯早期经历和职业生涯终止阶段的影响。数据分析来自在私人数字平台上注册的退役葡萄牙足球运动员,使用与他们运动生涯不同阶段相关的特定ci。该分析涉及一个包含各种ci的两级中介模型。“作为青年球员的赛季数”和“作为前三名俱乐部的青年球员的赛季数”对“退役年龄”有显著的直接影响。此外,“终止阶段长度”和“退休年龄”之间存在很强的关联。调查结果强调了有效管理职业终止阶段和积极的职业规划的重要性。因此,建议为足球运动员提供职业转型资源和指导的综合支持项目。该研究强调了利益相关者在实现更平稳的退休过渡方面的关键作用。
本文章由计算机程序翻译,如有差异,请以英文原文为准。

The Last Whistle: Unveiling the Relationship between the Career Path and Retirement Age in Professional Soccer.

The Last Whistle: Unveiling the Relationship between the Career Path and Retirement Age in Professional Soccer.

This study explores the relationship between Career Indicators (CIs) and the retiring age of Portuguese soccer players, focusing on the impact of early career experiences and career discontinuation stages. Data were analyzed from retired Portuguese soccer players registered on a private digital platform, using specific CIs related to different stages of their athletic careers. The analysis involved a two-level mediation model incorporating various CIs. Significant direct effects emerged with 'the number of seasons as a youth player' and 'the number of seasons as a youth player in top 3 clubs' on 'retiring age'. Additionally, a strong association was identified between 'discontinuation stage length' and 'retiring age'. The findings emphasize the importance of effectively managing career discontinuation stages and proactive career planning. Consequently, comprehensive support programs offering resources and guidance for career transitions are recommended for soccer players. The study underlines the key role of stakeholders in enabling smoother transitions into retirement.

求助全文
通过发布文献求助,成功后即可免费获取论文全文。 去求助
来源期刊
Journal of Human Kinetics
Journal of Human Kinetics 医学-运动科学
CiteScore
4.80
自引率
0.00%
发文量
83
审稿时长
3 months
期刊介绍: The Journal of Human Kinetics is an open access interdisciplinary periodical offering the latest research in the science of human movement studies. This comprehensive professional journal features articles and research notes encompassing such topic areas as: Kinesiology, Exercise Physiology and Nutrition, Sports Training and Behavioural Sciences in Sport, but especially considering elite and competitive aspects of sport. The journal publishes original papers, invited reviews, short communications and letters to the Editors. Manuscripts submitted to the journal must contain novel data on theoretical or experimental research or on practical applications in the field of sport sciences. The Journal of Human Kinetics is published in March, June, September and December. We encourage scientists from around the world to submit their papers to our periodical.
×
引用
GB/T 7714-2015
复制
MLA
复制
APA
复制
导出至
BibTeX EndNote RefMan NoteFirst NoteExpress
×
提示
您的信息不完整,为了账户安全,请先补充。
现在去补充
×
提示
您因"违规操作"
具体请查看互助需知
我知道了
×
提示
确定
请完成安全验证×
copy
已复制链接
快去分享给好友吧!
我知道了
右上角分享
点击右上角分享
0
联系我们:info@booksci.cn Book学术提供免费学术资源搜索服务,方便国内外学者检索中英文文献。致力于提供最便捷和优质的服务体验。 Copyright © 2023 布克学术 All rights reserved.
京ICP备2023020795号-1
ghs 京公网安备 11010802042870号
Book学术文献互助
Book学术文献互助群
群 号:604180095
Book学术官方微信