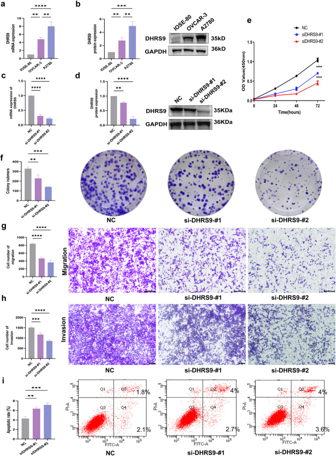
DHRS9通过SQSTM1促进卵巢癌恶性进展。

IF 2.8 3区 医学 Q3 ONCOLOGY
Yanju Wu, Shu Meng, Haoqi Zhao, Bowen Tan, Jinte Gao, Jingyi Du, Xiaona Meng
{"title":"DHRS9通过SQSTM1促进卵巢癌恶性进展。","authors":"Yanju Wu, Shu Meng, Haoqi Zhao, Bowen Tan, Jinte Gao, Jingyi Du, Xiaona Meng","doi":"10.1007/s00432-025-06290-y","DOIUrl":null,"url":null,"abstract":"","PeriodicalId":15118,"journal":{"name":"Journal of Cancer Research and Clinical Oncology","volume":"151 8","pages":"236"},"PeriodicalIF":2.8000,"publicationDate":"2025-08-27","publicationTypes":"Journal Article","fieldsOfStudy":null,"isOpenAccess":false,"openAccessPdf":"https://www.ncbi.nlm.nih.gov/pmc/articles/PMC12390911/pdf/","citationCount":"0","resultStr":"{\"title\":\"DHRS9 promotes malignant progression of ovarian cancer through SQSTM1.\",\"authors\":\"Yanju Wu, Shu Meng, Haoqi Zhao, Bowen Tan, Jinte Gao, Jingyi Du, Xiaona Meng\",\"doi\":\"10.1007/s00432-025-06290-y\",\"DOIUrl\":null,\"url\":null,\"abstract\":\"\",\"PeriodicalId\":15118,\"journal\":{\"name\":\"Journal of Cancer Research and Clinical Oncology\",\"volume\":\"151 8\",\"pages\":\"236\"},\"PeriodicalIF\":2.8000,\"publicationDate\":\"2025-08-27\",\"publicationTypes\":\"Journal Article\",\"fieldsOfStudy\":null,\"isOpenAccess\":false,\"openAccessPdf\":\"https://www.ncbi.nlm.nih.gov/pmc/articles/PMC12390911/pdf/\",\"citationCount\":\"0\",\"resultStr\":null,\"platform\":\"Semanticscholar\",\"paperid\":null,\"PeriodicalName\":\"Journal of Cancer Research and Clinical Oncology\",\"FirstCategoryId\":\"3\",\"ListUrlMain\":\"https://doi.org/10.1007/s00432-025-06290-y\",\"RegionNum\":3,\"RegionCategory\":\"医学\",\"ArticlePicture\":[],\"TitleCN\":null,\"AbstractTextCN\":null,\"PMCID\":null,\"EPubDate\":\"\",\"PubModel\":\"\",\"JCR\":\"Q3\",\"JCRName\":\"ONCOLOGY\",\"Score\":null,\"Total\":0}","platform":"Semanticscholar","paperid":null,"PeriodicalName":"Journal of Cancer Research and Clinical Oncology","FirstCategoryId":"3","ListUrlMain":"https://doi.org/10.1007/s00432-025-06290-y","RegionNum":3,"RegionCategory":"医学","ArticlePicture":[],"TitleCN":null,"AbstractTextCN":null,"PMCID":null,"EPubDate":"","PubModel":"","JCR":"Q3","JCRName":"ONCOLOGY","Score":null,"Total":0}
引用次数: 0

摘要

本文章由计算机程序翻译,如有差异,请以英文原文为准。

DHRS9 promotes malignant progression of ovarian cancer through SQSTM1.

DHRS9 promotes malignant progression of ovarian cancer through SQSTM1.

DHRS9 promotes malignant progression of ovarian cancer through SQSTM1.

DHRS9 promotes malignant progression of ovarian cancer through SQSTM1.
求助全文
通过发布文献求助,成功后即可免费获取论文全文。 去求助
来源期刊
CiteScore
4.00
自引率
2.80%
发文量
577
审稿时长
2 months
期刊介绍: The "Journal of Cancer Research and Clinical Oncology" publishes significant and up-to-date articles within the fields of experimental and clinical oncology. The journal, which is chiefly devoted to Original papers, also includes Reviews as well as Editorials and Guest editorials on current, controversial topics. The section Letters to the editors provides a forum for a rapid exchange of comments and information concerning previously published papers and topics of current interest. Meeting reports provide current information on the latest results presented at important congresses. The following fields are covered: carcinogenesis - etiology, mechanisms; molecular biology; recent developments in tumor therapy; general diagnosis; laboratory diagnosis; diagnostic and experimental pathology; oncologic surgery; and epidemiology.
×
引用
GB/T 7714-2015
复制
MLA
复制
APA
复制
导出至
BibTeX EndNote RefMan NoteFirst NoteExpress
×
提示
您的信息不完整,为了账户安全,请先补充。
现在去补充
×
提示
您因"违规操作"
具体请查看互助需知
我知道了
×
提示
确定
请完成安全验证×
copy
已复制链接
快去分享给好友吧!
我知道了
右上角分享
点击右上角分享
0
联系我们:info@booksci.cn Book学术提供免费学术资源搜索服务,方便国内外学者检索中英文文献。致力于提供最便捷和优质的服务体验。 Copyright © 2023 布克学术 All rights reserved.
京ICP备2023020795号-1
ghs 京公网安备 11010802042870号
Book学术文献互助
Book学术文献互助群
群 号:604180095
Book学术官方微信