在萎缩模型中,牛初乳来源的外泌体通过调节肠道微生物群和代谢稳态来减轻肌肉变性。

IF 3.2 3区 农林科学 Q1 AGRICULTURE, DAIRY & ANIMAL SCIENCE
Journal of Animal Science and Technology Pub Date : 2025-07-01 Epub Date: 2025-07-31 DOI:10.5187/jast.2025.e48
Minkyoung Kang, Bohyun Yun, Daye Mun, Sooah Kim, Kwangcheol Casey Jeong, Younghoon Kim, Sangnam Oh
{"title":"在萎缩模型中,牛初乳来源的外泌体通过调节肠道微生物群和代谢稳态来减轻肌肉变性。","authors":"Minkyoung Kang, Bohyun Yun, Daye Mun, Sooah Kim, Kwangcheol Casey Jeong, Younghoon Kim, Sangnam Oh","doi":"10.5187/jast.2025.e48","DOIUrl":null,"url":null,"abstract":"<p><p>Sarcopenia, a condition characterized by chronic systemic inflammation and a significant decline in the quality of life, is primarily associated with aging and degenerative diseases. Several studies have shown that milk exosomes contain a substantial number of miRNAs that are involved in immunity, inflammation, osteoporosis, and gut microbiota regulation. This study aimed to evaluate the potential functional role of bovine colostrum-derived exosomes (BCE) in reducing muscle atrophy. BCE treatment enhanced the viability of C2C12 myotube and stimulated myogenic differentiation, while inhibiting muscle atrophy markers MuRF1 and atrogin-1 that were upregulated by dexamethasone (DEX) exposure. In <i>Caenorhabditis elegans</i>, BCE supplementation significantly prolonged lifespan and upregulated key myogenic structural genes, such as <i>myo-3</i> and unc-54. BCE also modulated gut microbiome composition by significantly increasing <i>Lachnospiraceae</i> abundance while promoting an increase in <i>Muribaculaceae</i> and a decrease in <i>Bacteroidaceae</i> levels. These microbial changes were associated with a reduction in cholesterol levels in DEX-treated mice. Furthermore, BCE restored metabolic homeostasis by reversing DEX-induced alterations in succinic acid and L-Alanine levels, both of which are critical for muscle metabolism and lipid regulation. Taken together, our findings support the role of BCE in modulating gut microbiota and metabolites, highlighting the therapeutic potential of BCE in counteracting muscle atrophy.</p>","PeriodicalId":14923,"journal":{"name":"Journal of Animal Science and Technology","volume":"67 4","pages":"892-908"},"PeriodicalIF":3.2000,"publicationDate":"2025-07-01","publicationTypes":"Journal Article","fieldsOfStudy":null,"isOpenAccess":false,"openAccessPdf":"https://www.ncbi.nlm.nih.gov/pmc/articles/PMC12380023/pdf/","citationCount":"0","resultStr":"{\"title\":\"Bovine colostrum-derived exosomes alleviate muscle degeneration by modulating gut microbiota and metabolic homeostasis in atrophy models.\",\"authors\":\"Minkyoung Kang, Bohyun Yun, Daye Mun, Sooah Kim, Kwangcheol Casey Jeong, Younghoon Kim, Sangnam Oh\",\"doi\":\"10.5187/jast.2025.e48\",\"DOIUrl\":null,\"url\":null,\"abstract\":\"<p><p>Sarcopenia, a condition characterized by chronic systemic inflammation and a significant decline in the quality of life, is primarily associated with aging and degenerative diseases. Several studies have shown that milk exosomes contain a substantial number of miRNAs that are involved in immunity, inflammation, osteoporosis, and gut microbiota regulation. This study aimed to evaluate the potential functional role of bovine colostrum-derived exosomes (BCE) in reducing muscle atrophy. BCE treatment enhanced the viability of C2C12 myotube and stimulated myogenic differentiation, while inhibiting muscle atrophy markers MuRF1 and atrogin-1 that were upregulated by dexamethasone (DEX) exposure. In <i>Caenorhabditis elegans</i>, BCE supplementation significantly prolonged lifespan and upregulated key myogenic structural genes, such as <i>myo-3</i> and unc-54. BCE also modulated gut microbiome composition by significantly increasing <i>Lachnospiraceae</i> abundance while promoting an increase in <i>Muribaculaceae</i> and a decrease in <i>Bacteroidaceae</i> levels. These microbial changes were associated with a reduction in cholesterol levels in DEX-treated mice. Furthermore, BCE restored metabolic homeostasis by reversing DEX-induced alterations in succinic acid and L-Alanine levels, both of which are critical for muscle metabolism and lipid regulation. Taken together, our findings support the role of BCE in modulating gut microbiota and metabolites, highlighting the therapeutic potential of BCE in counteracting muscle atrophy.</p>\",\"PeriodicalId\":14923,\"journal\":{\"name\":\"Journal of Animal Science and Technology\",\"volume\":\"67 4\",\"pages\":\"892-908\"},\"PeriodicalIF\":3.2000,\"publicationDate\":\"2025-07-01\",\"publicationTypes\":\"Journal Article\",\"fieldsOfStudy\":null,\"isOpenAccess\":false,\"openAccessPdf\":\"https://www.ncbi.nlm.nih.gov/pmc/articles/PMC12380023/pdf/\",\"citationCount\":\"0\",\"resultStr\":null,\"platform\":\"Semanticscholar\",\"paperid\":null,\"PeriodicalName\":\"Journal of Animal Science and Technology\",\"FirstCategoryId\":\"97\",\"ListUrlMain\":\"https://doi.org/10.5187/jast.2025.e48\",\"RegionNum\":3,\"RegionCategory\":\"农林科学\",\"ArticlePicture\":[],\"TitleCN\":null,\"AbstractTextCN\":null,\"PMCID\":null,\"EPubDate\":\"2025/7/31 0:00:00\",\"PubModel\":\"Epub\",\"JCR\":\"Q1\",\"JCRName\":\"AGRICULTURE, DAIRY & ANIMAL SCIENCE\",\"Score\":null,\"Total\":0}","platform":"Semanticscholar","paperid":null,"PeriodicalName":"Journal of Animal Science and Technology","FirstCategoryId":"97","ListUrlMain":"https://doi.org/10.5187/jast.2025.e48","RegionNum":3,"RegionCategory":"农林科学","ArticlePicture":[],"TitleCN":null,"AbstractTextCN":null,"PMCID":null,"EPubDate":"2025/7/31 0:00:00","PubModel":"Epub","JCR":"Q1","JCRName":"AGRICULTURE, DAIRY & ANIMAL SCIENCE","Score":null,"Total":0}
引用次数: 0

摘要

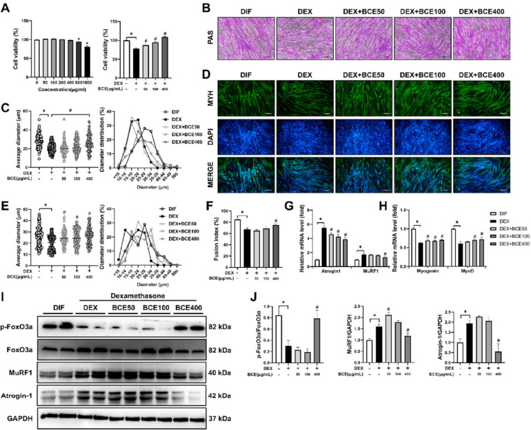
骨骼肌减少症是一种以慢性全身炎症和生活质量显著下降为特征的疾病,主要与衰老和退行性疾病有关。几项研究表明,牛奶外泌体含有大量参与免疫、炎症、骨质疏松和肠道微生物群调节的mirna。本研究旨在评估牛初乳衍生外泌体(BCE)在减轻肌肉萎缩中的潜在功能作用。BCE处理增强了C2C12肌管的活力,刺激了肌源性分化,同时抑制了因地塞米松(DEX)暴露而上调的肌肉萎缩标志物MuRF1和atroggin -1。在秀丽隐杆线虫中,补充BCE可显著延长寿命并上调关键的肌生成结构基因,如myo-3和unc-54。BCE还通过显著增加Lachnospiraceae的丰度,促进Muribaculaceae的增加和Bacteroidaceae的减少来调节肠道微生物组的组成。这些微生物变化与dex治疗小鼠胆固醇水平的降低有关。此外,BCE通过逆转dex诱导的琥珀酸和l -丙氨酸水平的改变来恢复代谢稳态,这两种物质对肌肉代谢和脂质调节至关重要。综上所述,我们的研究结果支持BCE在调节肠道微生物群和代谢物中的作用,强调了BCE在对抗肌肉萎缩方面的治疗潜力。
本文章由计算机程序翻译,如有差异,请以英文原文为准。

Bovine colostrum-derived exosomes alleviate muscle degeneration by modulating gut microbiota and metabolic homeostasis in atrophy models.

Bovine colostrum-derived exosomes alleviate muscle degeneration by modulating gut microbiota and metabolic homeostasis in atrophy models.

Bovine colostrum-derived exosomes alleviate muscle degeneration by modulating gut microbiota and metabolic homeostasis in atrophy models.

Bovine colostrum-derived exosomes alleviate muscle degeneration by modulating gut microbiota and metabolic homeostasis in atrophy models.

Sarcopenia, a condition characterized by chronic systemic inflammation and a significant decline in the quality of life, is primarily associated with aging and degenerative diseases. Several studies have shown that milk exosomes contain a substantial number of miRNAs that are involved in immunity, inflammation, osteoporosis, and gut microbiota regulation. This study aimed to evaluate the potential functional role of bovine colostrum-derived exosomes (BCE) in reducing muscle atrophy. BCE treatment enhanced the viability of C2C12 myotube and stimulated myogenic differentiation, while inhibiting muscle atrophy markers MuRF1 and atrogin-1 that were upregulated by dexamethasone (DEX) exposure. In Caenorhabditis elegans, BCE supplementation significantly prolonged lifespan and upregulated key myogenic structural genes, such as myo-3 and unc-54. BCE also modulated gut microbiome composition by significantly increasing Lachnospiraceae abundance while promoting an increase in Muribaculaceae and a decrease in Bacteroidaceae levels. These microbial changes were associated with a reduction in cholesterol levels in DEX-treated mice. Furthermore, BCE restored metabolic homeostasis by reversing DEX-induced alterations in succinic acid and L-Alanine levels, both of which are critical for muscle metabolism and lipid regulation. Taken together, our findings support the role of BCE in modulating gut microbiota and metabolites, highlighting the therapeutic potential of BCE in counteracting muscle atrophy.

求助全文
通过发布文献求助,成功后即可免费获取论文全文。 去求助
来源期刊
Journal of Animal Science and Technology
Journal of Animal Science and Technology Agricultural and Biological Sciences-Food Science
CiteScore
4.50
自引率
8.70%
发文量
96
审稿时长
7 weeks
期刊介绍: Journal of Animal Science and Technology (J. Anim. Sci. Technol. or JAST) is a peer-reviewed, open access journal publishing original research, review articles and notes in all fields of animal science. Topics covered by the journal include: genetics and breeding, physiology, nutrition of monogastric animals, nutrition of ruminants, animal products (milk, meat, eggs and their by-products) and their processing, grasslands and roughages, livestock environment, animal biotechnology, animal behavior and welfare. Articles generally report research involving beef cattle, dairy cattle, pigs, companion animals, goats, horses, and sheep. However, studies involving other farm animals, aquatic and wildlife species, and laboratory animal species that address fundamental questions related to livestock and companion animal biology will also be considered for publication. The Journal of Animal Science and Technology (J. Anim. Technol. or JAST) has been the official journal of The Korean Society of Animal Science and Technology (KSAST) since 2000, formerly known as The Korean Journal of Animal Sciences (launched in 1956).
×
引用
GB/T 7714-2015
复制
MLA
复制
APA
复制
导出至
BibTeX EndNote RefMan NoteFirst NoteExpress
×
提示
您的信息不完整,为了账户安全,请先补充。
现在去补充
×
提示
您因"违规操作"
具体请查看互助需知
我知道了
×
提示
确定
请完成安全验证×
copy
已复制链接
快去分享给好友吧!
我知道了
右上角分享
点击右上角分享
0
联系我们:info@booksci.cn Book学术提供免费学术资源搜索服务,方便国内外学者检索中英文文献。致力于提供最便捷和优质的服务体验。 Copyright © 2023 布克学术 All rights reserved.
京ICP备2023020795号-1
ghs 京公网安备 11010802042870号
Book学术文献互助
Book学术文献互助群
群 号:604180095
Book学术官方微信