ERO1α通过miR-451a/ARF1轴调控结肠癌进展和5-FU耐药。

IF 2.3 3区 医学 Q2 GASTROENTEROLOGY & HEPATOLOGY
Kun Yu, Ping Liu, Jianhua Dong, Xuan Zhang, Quan Yang, Ke Lian, Wenliang Li, Yunfeng Li
{"title":"ERO1α通过miR-451a/ARF1轴调控结肠癌进展和5-FU耐药。","authors":"Kun Yu, Ping Liu, Jianhua Dong, Xuan Zhang, Quan Yang, Ke Lian, Wenliang Li, Yunfeng Li","doi":"10.1007/s00384-025-04987-7","DOIUrl":null,"url":null,"abstract":"<p><strong>Background: </strong>Colon cancer (CC) is one of the three most common cancers worldwide. In the treatment of CC, 5-fluorouracil (5-FU) is one of the main components of chemotherapeutic combinations, but severe chemical resistance still occurs. In addition, endoplasmic reticulum (ER) oxidoreductase-1α (ERO1α) has been shown to be highly expressed in CC, but its specific molecular mechanisms remain unclear.</p><p><strong>Methods: </strong>Via western blot, real-time quantitative polymerase chain reaction (RT‒qPCR), colony formation, Transwell, CCK-8, immunofluorescence, and immunohistochemistry experiments,we evaluated the expression of related genes and the progression of CC.  RESULTS: In this study, we found that ERO1α was highly expressed in CC and that miR-451a expression was low. Knocking down ERO1α can restrain the proliferation and invasion of CC cells; facilitate the expression of the ER stress-related proteins inositol-requiring enzyme (IRE), phosphorylated IRE (Pho-IRE), glucose-regulated protein 78 (GRP78), and activating transcription factor 4 (ATF4) and the proapoptotic proteins Bcl-2-associated X protein (Bax) and cleaved-caspase-3 in CC cells; and alleviate the progression of CC. The addition of the miR-451a inhibitor weakened the effect of sh-ERO1α. In terms of mechanism, we predicted that miR-451a targets ADP-ribosylation factor 1 (ARF1) through the StarBase website and confirmed the interaction between the two through a dual-luciferase gene reporter assay. Next, we verified that knocking down ERO1α promoted miR-451a and inhibited ARF1 expression, thus promoting ER stress and ultimately inhibiting the progression of CC. In addition, knocking down ERO1α promoted ER stress and weakened CC cell resistance to 5-FU.  CONCLUSION: Our studies revealed that ERO1α could mediate ER stress to regulate the progression of CC and 5-FU resistance through the miR-451a/ARF1 axis, which may provide new treatment directions and molecular targets for CC.</p>","PeriodicalId":13789,"journal":{"name":"International Journal of Colorectal Disease","volume":"40 1","pages":"184"},"PeriodicalIF":2.3000,"publicationDate":"2025-08-21","publicationTypes":"Journal Article","fieldsOfStudy":null,"isOpenAccess":false,"openAccessPdf":"https://www.ncbi.nlm.nih.gov/pmc/articles/PMC12367898/pdf/","citationCount":"0","resultStr":"{\"title\":\"ERO1α regulates colon cancer progression and 5-FU resistance through the miR-451a/ARF1 axis.\",\"authors\":\"Kun Yu, Ping Liu, Jianhua Dong, Xuan Zhang, Quan Yang, Ke Lian, Wenliang Li, Yunfeng Li\",\"doi\":\"10.1007/s00384-025-04987-7\",\"DOIUrl\":null,\"url\":null,\"abstract\":\"<p><strong>Background: </strong>Colon cancer (CC) is one of the three most common cancers worldwide. In the treatment of CC, 5-fluorouracil (5-FU) is one of the main components of chemotherapeutic combinations, but severe chemical resistance still occurs. In addition, endoplasmic reticulum (ER) oxidoreductase-1α (ERO1α) has been shown to be highly expressed in CC, but its specific molecular mechanisms remain unclear.</p><p><strong>Methods: </strong>Via western blot, real-time quantitative polymerase chain reaction (RT‒qPCR), colony formation, Transwell, CCK-8, immunofluorescence, and immunohistochemistry experiments,we evaluated the expression of related genes and the progression of CC.  RESULTS: In this study, we found that ERO1α was highly expressed in CC and that miR-451a expression was low. Knocking down ERO1α can restrain the proliferation and invasion of CC cells; facilitate the expression of the ER stress-related proteins inositol-requiring enzyme (IRE), phosphorylated IRE (Pho-IRE), glucose-regulated protein 78 (GRP78), and activating transcription factor 4 (ATF4) and the proapoptotic proteins Bcl-2-associated X protein (Bax) and cleaved-caspase-3 in CC cells; and alleviate the progression of CC. The addition of the miR-451a inhibitor weakened the effect of sh-ERO1α. In terms of mechanism, we predicted that miR-451a targets ADP-ribosylation factor 1 (ARF1) through the StarBase website and confirmed the interaction between the two through a dual-luciferase gene reporter assay. Next, we verified that knocking down ERO1α promoted miR-451a and inhibited ARF1 expression, thus promoting ER stress and ultimately inhibiting the progression of CC. In addition, knocking down ERO1α promoted ER stress and weakened CC cell resistance to 5-FU.  CONCLUSION: Our studies revealed that ERO1α could mediate ER stress to regulate the progression of CC and 5-FU resistance through the miR-451a/ARF1 axis, which may provide new treatment directions and molecular targets for CC.</p>\",\"PeriodicalId\":13789,\"journal\":{\"name\":\"International Journal of Colorectal Disease\",\"volume\":\"40 1\",\"pages\":\"184\"},\"PeriodicalIF\":2.3000,\"publicationDate\":\"2025-08-21\",\"publicationTypes\":\"Journal Article\",\"fieldsOfStudy\":null,\"isOpenAccess\":false,\"openAccessPdf\":\"https://www.ncbi.nlm.nih.gov/pmc/articles/PMC12367898/pdf/\",\"citationCount\":\"0\",\"resultStr\":null,\"platform\":\"Semanticscholar\",\"paperid\":null,\"PeriodicalName\":\"International Journal of Colorectal Disease\",\"FirstCategoryId\":\"3\",\"ListUrlMain\":\"https://doi.org/10.1007/s00384-025-04987-7\",\"RegionNum\":3,\"RegionCategory\":\"医学\",\"ArticlePicture\":[],\"TitleCN\":null,\"AbstractTextCN\":null,\"PMCID\":null,\"EPubDate\":\"\",\"PubModel\":\"\",\"JCR\":\"Q2\",\"JCRName\":\"GASTROENTEROLOGY & HEPATOLOGY\",\"Score\":null,\"Total\":0}","platform":"Semanticscholar","paperid":null,"PeriodicalName":"International Journal of Colorectal Disease","FirstCategoryId":"3","ListUrlMain":"https://doi.org/10.1007/s00384-025-04987-7","RegionNum":3,"RegionCategory":"医学","ArticlePicture":[],"TitleCN":null,"AbstractTextCN":null,"PMCID":null,"EPubDate":"","PubModel":"","JCR":"Q2","JCRName":"GASTROENTEROLOGY & HEPATOLOGY","Score":null,"Total":0}
引用次数: 0

摘要

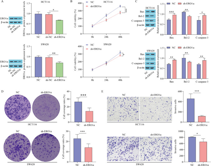
背景:结肠癌(CC)是世界上最常见的三种癌症之一。在CC的治疗中,5-氟尿嘧啶(5-FU)是联合化疗的主要成分之一,但仍存在严重的耐药现象。此外,内质网(ER)氧化还原酶-1α (ERO1α)已被证实在CC中高表达,但其具体的分子机制尚不清楚。方法:通过western blot、real-time quantitative polymerase chain reaction (RT-qPCR)、菌落形成、Transwell、CCK-8、免疫荧光、免疫组化等实验,评估相关基因的表达与CC的进展。结果:本研究发现,在CC中,ERO1α高表达,miR-451a低表达。下调ERO1α可抑制CC细胞的增殖和侵袭;促进内质网应激相关蛋白肌醇要求酶(IRE)、磷酸化IRE (phoi -IRE)、葡萄糖调节蛋白78 (GRP78)、激活转录因子4 (ATF4)以及促凋亡蛋白bcl -2相关X蛋白(Bax)和裂解caspase-3在CC细胞中的表达;miR-451a抑制剂的加入削弱了sh-ERO1α的作用。在机制方面,我们通过StarBase网站预测了miR-451a靶向adp -核糖基化因子1 (ARF1),并通过双荧光素酶基因报告实验证实了两者之间的相互作用。接下来,我们验证了敲低ERO1α可促进miR-451a,抑制ARF1表达,从而促进ER应激,最终抑制CC的进展,此外,敲低ERO1α可促进ER应激,减弱CC细胞对5-FU的抗性。结论:我们的研究表明,ERO1α可介导内质网应激,通过miR-451a/ARF1轴调控CC的进展和5-FU耐药,这可能为CC提供新的治疗方向和分子靶点。
本文章由计算机程序翻译,如有差异,请以英文原文为准。

ERO1α regulates colon cancer progression and 5-FU resistance through the miR-451a/ARF1 axis.

ERO1α regulates colon cancer progression and 5-FU resistance through the miR-451a/ARF1 axis.

ERO1α regulates colon cancer progression and 5-FU resistance through the miR-451a/ARF1 axis.

ERO1α regulates colon cancer progression and 5-FU resistance through the miR-451a/ARF1 axis.

Background: Colon cancer (CC) is one of the three most common cancers worldwide. In the treatment of CC, 5-fluorouracil (5-FU) is one of the main components of chemotherapeutic combinations, but severe chemical resistance still occurs. In addition, endoplasmic reticulum (ER) oxidoreductase-1α (ERO1α) has been shown to be highly expressed in CC, but its specific molecular mechanisms remain unclear.

Methods: Via western blot, real-time quantitative polymerase chain reaction (RT‒qPCR), colony formation, Transwell, CCK-8, immunofluorescence, and immunohistochemistry experiments,we evaluated the expression of related genes and the progression of CC.  RESULTS: In this study, we found that ERO1α was highly expressed in CC and that miR-451a expression was low. Knocking down ERO1α can restrain the proliferation and invasion of CC cells; facilitate the expression of the ER stress-related proteins inositol-requiring enzyme (IRE), phosphorylated IRE (Pho-IRE), glucose-regulated protein 78 (GRP78), and activating transcription factor 4 (ATF4) and the proapoptotic proteins Bcl-2-associated X protein (Bax) and cleaved-caspase-3 in CC cells; and alleviate the progression of CC. The addition of the miR-451a inhibitor weakened the effect of sh-ERO1α. In terms of mechanism, we predicted that miR-451a targets ADP-ribosylation factor 1 (ARF1) through the StarBase website and confirmed the interaction between the two through a dual-luciferase gene reporter assay. Next, we verified that knocking down ERO1α promoted miR-451a and inhibited ARF1 expression, thus promoting ER stress and ultimately inhibiting the progression of CC. In addition, knocking down ERO1α promoted ER stress and weakened CC cell resistance to 5-FU.  CONCLUSION: Our studies revealed that ERO1α could mediate ER stress to regulate the progression of CC and 5-FU resistance through the miR-451a/ARF1 axis, which may provide new treatment directions and molecular targets for CC.

求助全文
通过发布文献求助,成功后即可免费获取论文全文。 去求助
来源期刊
CiteScore
4.90
自引率
3.60%
发文量
206
审稿时长
3-8 weeks
期刊介绍: The International Journal of Colorectal Disease, Clinical and Molecular Gastroenterology and Surgery aims to publish novel and state-of-the-art papers which deal with the physiology and pathophysiology of diseases involving the entire gastrointestinal tract. In addition to original research articles, the following categories will be included: reviews (usually commissioned but may also be submitted), case reports, letters to the editor, and protocols on clinical studies. The journal offers its readers an interdisciplinary forum for clinical science and molecular research related to gastrointestinal disease.
×
引用
GB/T 7714-2015
复制
MLA
复制
APA
复制
导出至
BibTeX EndNote RefMan NoteFirst NoteExpress
×
提示
您的信息不完整,为了账户安全,请先补充。
现在去补充
×
提示
您因"违规操作"
具体请查看互助需知
我知道了
×
提示
确定
请完成安全验证×
copy
已复制链接
快去分享给好友吧!
我知道了
右上角分享
点击右上角分享
0
联系我们:info@booksci.cn Book学术提供免费学术资源搜索服务,方便国内外学者检索中英文文献。致力于提供最便捷和优质的服务体验。 Copyright © 2023 布克学术 All rights reserved.
京ICP备2023020795号-1
ghs 京公网安备 11010802042870号
Book学术文献互助
Book学术文献互助群
群 号:604180095
Book学术官方微信