细胞外基质刚度增强通过PRRX1上调介导的细胞凋亡抑制促进前列腺癌多西他赛耐药

IF 3.2 3区 医学 Q1 MEDICINE, GENERAL & INTERNAL
International Journal of Medical Sciences Pub Date : 2025-07-25 eCollection Date: 2025-01-01 DOI:10.7150/ijms.111171
Jiahao Chen, Mengting Chen, Zhiwen Xie, Luheng Shen, Juntao Jiang, Shujie Xia
{"title":"细胞外基质刚度增强通过PRRX1上调介导的细胞凋亡抑制促进前列腺癌多西他赛耐药","authors":"Jiahao Chen, Mengting Chen, Zhiwen Xie, Luheng Shen, Juntao Jiang, Shujie Xia","doi":"10.7150/ijms.111171","DOIUrl":null,"url":null,"abstract":"<p><p><b>Background:</b> Prostate cancer (PCa) poses a significant health burden for men, with docetaxel constituting the primary therapeutic option for patients with metastatic PCa. However, the mechanisms governing docetaxel resistance remain incompletely understood. Several studies have implicated the role of the extracellular matrix (ECM) stiffness in cancer drug resistance, yet the precise role of ECM stiffness in docetaxel resistance in PCa remains elusive. The aim of this study was to explore the influence of ECM stiffness on docetaxel resistance in PCa and elucidate the underlying molecular mechanisms, thereby providing novel insights into PCa treatment. <b>Methods:</b> Polyacrylamide gels of varying stiffness were utilized to mimic different ECM stiffness conditions. The sensitivity of PCa cells to docetaxel was evaluated using CCK-8, TUNEL staining, flow cytometry, and western blotting. RNA-seq was employed to analyze the transcriptomic effects of different ECM stiffness on PC-3 cells. Western blotting, qPCR, and siRNA were utilized to validate the regulatory role of the key gene in the sensitivity of PCa cells to docetaxel under varying stiffness conditions. <b>Results:</b> Our findings indicate that high ECM stiffness enhances docetaxel resistance in PCa cells by inhibiting docetaxel-induced apoptosis. This process is mediated through the integrin-related mechanotransduction pathway. Specifically, high ECM stiffness upregulates the expression of PRRX1, thereby promoting docetaxel resistance in PCa cells. <b>Conclusions:</b> High ECM stiffness promotes docetaxel resistance in PCa, with PRRX1 identified as a pivotal gene in this process. These findings contribute to a deeper understanding of the mechanisms underlying docetaxel resistance in PCa and may inform the development of novel therapeutic strategies.</p>","PeriodicalId":14031,"journal":{"name":"International Journal of Medical Sciences","volume":"22 13","pages":"3454-3463"},"PeriodicalIF":3.2000,"publicationDate":"2025-07-25","publicationTypes":"Journal Article","fieldsOfStudy":null,"isOpenAccess":false,"openAccessPdf":"https://www.ncbi.nlm.nih.gov/pmc/articles/PMC12375136/pdf/","citationCount":"0","resultStr":"{\"title\":\"Extracellular Matrix Stiffness Enhancement Promotes Docetaxel Resistance in Prostate Cancer via Inhibition of Apoptosis Mediated by Upregulation of PRRX1.\",\"authors\":\"Jiahao Chen, Mengting Chen, Zhiwen Xie, Luheng Shen, Juntao Jiang, Shujie Xia\",\"doi\":\"10.7150/ijms.111171\",\"DOIUrl\":null,\"url\":null,\"abstract\":\"<p><p><b>Background:</b> Prostate cancer (PCa) poses a significant health burden for men, with docetaxel constituting the primary therapeutic option for patients with metastatic PCa. However, the mechanisms governing docetaxel resistance remain incompletely understood. Several studies have implicated the role of the extracellular matrix (ECM) stiffness in cancer drug resistance, yet the precise role of ECM stiffness in docetaxel resistance in PCa remains elusive. The aim of this study was to explore the influence of ECM stiffness on docetaxel resistance in PCa and elucidate the underlying molecular mechanisms, thereby providing novel insights into PCa treatment. <b>Methods:</b> Polyacrylamide gels of varying stiffness were utilized to mimic different ECM stiffness conditions. The sensitivity of PCa cells to docetaxel was evaluated using CCK-8, TUNEL staining, flow cytometry, and western blotting. RNA-seq was employed to analyze the transcriptomic effects of different ECM stiffness on PC-3 cells. Western blotting, qPCR, and siRNA were utilized to validate the regulatory role of the key gene in the sensitivity of PCa cells to docetaxel under varying stiffness conditions. <b>Results:</b> Our findings indicate that high ECM stiffness enhances docetaxel resistance in PCa cells by inhibiting docetaxel-induced apoptosis. This process is mediated through the integrin-related mechanotransduction pathway. Specifically, high ECM stiffness upregulates the expression of PRRX1, thereby promoting docetaxel resistance in PCa cells. <b>Conclusions:</b> High ECM stiffness promotes docetaxel resistance in PCa, with PRRX1 identified as a pivotal gene in this process. These findings contribute to a deeper understanding of the mechanisms underlying docetaxel resistance in PCa and may inform the development of novel therapeutic strategies.</p>\",\"PeriodicalId\":14031,\"journal\":{\"name\":\"International Journal of Medical Sciences\",\"volume\":\"22 13\",\"pages\":\"3454-3463\"},\"PeriodicalIF\":3.2000,\"publicationDate\":\"2025-07-25\",\"publicationTypes\":\"Journal Article\",\"fieldsOfStudy\":null,\"isOpenAccess\":false,\"openAccessPdf\":\"https://www.ncbi.nlm.nih.gov/pmc/articles/PMC12375136/pdf/\",\"citationCount\":\"0\",\"resultStr\":null,\"platform\":\"Semanticscholar\",\"paperid\":null,\"PeriodicalName\":\"International Journal of Medical Sciences\",\"FirstCategoryId\":\"3\",\"ListUrlMain\":\"https://doi.org/10.7150/ijms.111171\",\"RegionNum\":3,\"RegionCategory\":\"医学\",\"ArticlePicture\":[],\"TitleCN\":null,\"AbstractTextCN\":null,\"PMCID\":null,\"EPubDate\":\"2025/1/1 0:00:00\",\"PubModel\":\"eCollection\",\"JCR\":\"Q1\",\"JCRName\":\"MEDICINE, GENERAL & INTERNAL\",\"Score\":null,\"Total\":0}","platform":"Semanticscholar","paperid":null,"PeriodicalName":"International Journal of Medical Sciences","FirstCategoryId":"3","ListUrlMain":"https://doi.org/10.7150/ijms.111171","RegionNum":3,"RegionCategory":"医学","ArticlePicture":[],"TitleCN":null,"AbstractTextCN":null,"PMCID":null,"EPubDate":"2025/1/1 0:00:00","PubModel":"eCollection","JCR":"Q1","JCRName":"MEDICINE, GENERAL & INTERNAL","Score":null,"Total":0}
引用次数: 0

摘要

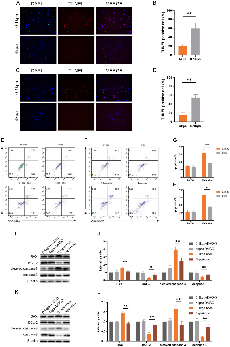
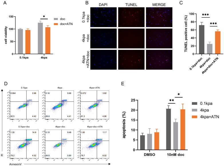
背景:前列腺癌(PCa)给男性带来了巨大的健康负担,多西他赛是转移性前列腺癌患者的主要治疗选择。然而,控制多西他赛耐药的机制仍然不完全清楚。一些研究已经暗示了细胞外基质(ECM)硬度在癌症耐药中的作用,但ECM硬度在前列腺癌多西他赛耐药中的确切作用仍然难以捉摸。本研究的目的是探讨ECM硬度对PCa耐多西他赛的影响,并阐明其潜在的分子机制,从而为PCa治疗提供新的见解。方法:采用不同刚度的聚丙烯酰胺凝胶模拟不同的ECM刚度条件。采用CCK-8、TUNEL染色、流式细胞术和western blotting评价PCa细胞对多西紫杉醇的敏感性。采用RNA-seq分析不同ECM硬度对PC-3细胞的转录组效应。利用Western blotting、qPCR和siRNA验证该关键基因在不同刚度条件下对PCa细胞对多西紫杉醇敏感性的调控作用。结果:我们的研究结果表明,高ECM刚度通过抑制多西他赛诱导的凋亡来增强PCa细胞对多西他赛的耐药性。这个过程是通过整合素相关的机械转导途径介导的。具体而言,高ECM刚度上调PRRX1的表达,从而促进PCa细胞对多西他赛的耐药。结论:高ECM硬度促进前列腺癌耐多西他赛,PRRX1在这一过程中被认为是关键基因。这些发现有助于更深入地了解PCa中多西他赛耐药的机制,并可能为开发新的治疗策略提供信息。
本文章由计算机程序翻译,如有差异,请以英文原文为准。

Extracellular Matrix Stiffness Enhancement Promotes Docetaxel Resistance in Prostate Cancer via Inhibition of Apoptosis Mediated by Upregulation of PRRX1.

Extracellular Matrix Stiffness Enhancement Promotes Docetaxel Resistance in Prostate Cancer via Inhibition of Apoptosis Mediated by Upregulation of PRRX1.

Extracellular Matrix Stiffness Enhancement Promotes Docetaxel Resistance in Prostate Cancer via Inhibition of Apoptosis Mediated by Upregulation of PRRX1.

Extracellular Matrix Stiffness Enhancement Promotes Docetaxel Resistance in Prostate Cancer via Inhibition of Apoptosis Mediated by Upregulation of PRRX1.

Background: Prostate cancer (PCa) poses a significant health burden for men, with docetaxel constituting the primary therapeutic option for patients with metastatic PCa. However, the mechanisms governing docetaxel resistance remain incompletely understood. Several studies have implicated the role of the extracellular matrix (ECM) stiffness in cancer drug resistance, yet the precise role of ECM stiffness in docetaxel resistance in PCa remains elusive. The aim of this study was to explore the influence of ECM stiffness on docetaxel resistance in PCa and elucidate the underlying molecular mechanisms, thereby providing novel insights into PCa treatment. Methods: Polyacrylamide gels of varying stiffness were utilized to mimic different ECM stiffness conditions. The sensitivity of PCa cells to docetaxel was evaluated using CCK-8, TUNEL staining, flow cytometry, and western blotting. RNA-seq was employed to analyze the transcriptomic effects of different ECM stiffness on PC-3 cells. Western blotting, qPCR, and siRNA were utilized to validate the regulatory role of the key gene in the sensitivity of PCa cells to docetaxel under varying stiffness conditions. Results: Our findings indicate that high ECM stiffness enhances docetaxel resistance in PCa cells by inhibiting docetaxel-induced apoptosis. This process is mediated through the integrin-related mechanotransduction pathway. Specifically, high ECM stiffness upregulates the expression of PRRX1, thereby promoting docetaxel resistance in PCa cells. Conclusions: High ECM stiffness promotes docetaxel resistance in PCa, with PRRX1 identified as a pivotal gene in this process. These findings contribute to a deeper understanding of the mechanisms underlying docetaxel resistance in PCa and may inform the development of novel therapeutic strategies.

求助全文
通过发布文献求助,成功后即可免费获取论文全文。 去求助
来源期刊
International Journal of Medical Sciences
International Journal of Medical Sciences MEDICINE, GENERAL & INTERNAL-
CiteScore
7.20
自引率
0.00%
发文量
185
审稿时长
2.7 months
期刊介绍: Original research papers, reviews, and short research communications in any medical related area can be submitted to the Journal on the understanding that the work has not been published previously in whole or part and is not under consideration for publication elsewhere. Manuscripts in basic science and clinical medicine are both considered. There is no restriction on the length of research papers and reviews, although authors are encouraged to be concise. Short research communication is limited to be under 2500 words.
×
引用
GB/T 7714-2015
复制
MLA
复制
APA
复制
导出至
BibTeX EndNote RefMan NoteFirst NoteExpress
×
提示
您的信息不完整,为了账户安全,请先补充。
现在去补充
×
提示
您因"违规操作"
具体请查看互助需知
我知道了
×
提示
确定
请完成安全验证×
copy
已复制链接
快去分享给好友吧!
我知道了
右上角分享
点击右上角分享
0
联系我们:info@booksci.cn Book学术提供免费学术资源搜索服务,方便国内外学者检索中英文文献。致力于提供最便捷和优质的服务体验。 Copyright © 2023 布克学术 All rights reserved.
京ICP备2023020795号-1
ghs 京公网安备 11010802042870号
Book学术文献互助
Book学术文献互助群
群 号:604180095
Book学术官方微信