inTouch综合护理框架-重新构想综合医疗服务提供。

IF 2.6 3区 医学 Q2 HEALTH CARE SCIENCES & SERVICES
International Journal of Integrated Care Pub Date : 2025-08-29 eCollection Date: 2025-07-01 DOI:10.5334/ijic.8638
Kathy Eljiz, Jo Medlin, Ben Harris-Roxas, Jasmin Ellis, Alison Derrett, Graeme Loy, David Greenfield
{"title":"inTouch综合护理框架-重新构想综合医疗服务提供。","authors":"Kathy Eljiz, Jo Medlin, Ben Harris-Roxas, Jasmin Ellis, Alison Derrett, Graeme Loy, David Greenfield","doi":"10.5334/ijic.8638","DOIUrl":null,"url":null,"abstract":"<p><strong>Introduction: </strong>Integrated care has been adopted as a guiding principle to reduce fragmentation and to make health systems more person-centred. Successful integration requires care services and processes that include primary care, specialist care, and acute services. To promote learning and development in the field, flexible and adaptable empirically derived frameworks for different contexts, conditions and settings are required.</p><p><strong>Description: </strong>The Western Sydney Local Health District (WSLHD) inTouch Program is a systems approach to reconceptualising service delivery, focusing on integrating systems components, platforms for service delivery and coordinating care planning for improved care delivery. The inTouch Program key features and core elements, and three care pathways are presented, demonstrating the adaptability for different population cohorts.</p><p><strong>Discussion: </strong>The inTouch Program, and each pathway, embodies an ongoing, dynamic response to patient priorities. Informed by bottom-up stakeholder input from staff, consumers, and care providers, each pathway fosters interorganisational collaboration by facilitating coproduction of care across primary, aged, and community care sectors, as well as hospitals. The analysis derives an inTouch Integrated Care Framework consisting of six core elements, four strategy and governance enablers, and operational components required for practical implementation and sustainability of pathways. Together they operationalise and link diverse health and social care organisations into a living continuum of care.</p><p><strong>Conclusion: </strong>Accounting for nuances in organisational and care settings, is the difference between success and failure for integrated care. The exploration of the inTouch program and three pathways has detailed how to deliver care for different patient cohorts across health and social care settings. The three care pathways demonstrate the viability and necessity to pursue collaboration, cooperation and care navigation, whilst tailoring services to specific contexts and stakeholder needs. inTouch program aims to ensure safe, high quality patient care is delivered across health and social settings, prioritising the patient needs.</p>","PeriodicalId":14049,"journal":{"name":"International Journal of Integrated Care","volume":"25 3","pages":"24"},"PeriodicalIF":2.6000,"publicationDate":"2025-08-29","publicationTypes":"Journal Article","fieldsOfStudy":null,"isOpenAccess":false,"openAccessPdf":"https://www.ncbi.nlm.nih.gov/pmc/articles/PMC12396184/pdf/","citationCount":"0","resultStr":"{\"title\":\"The inTouch Integrated Care Framework - Reimagining Integrated Health Service Delivery.\",\"authors\":\"Kathy Eljiz, Jo Medlin, Ben Harris-Roxas, Jasmin Ellis, Alison Derrett, Graeme Loy, David Greenfield\",\"doi\":\"10.5334/ijic.8638\",\"DOIUrl\":null,\"url\":null,\"abstract\":\"<p><strong>Introduction: </strong>Integrated care has been adopted as a guiding principle to reduce fragmentation and to make health systems more person-centred. Successful integration requires care services and processes that include primary care, specialist care, and acute services. To promote learning and development in the field, flexible and adaptable empirically derived frameworks for different contexts, conditions and settings are required.</p><p><strong>Description: </strong>The Western Sydney Local Health District (WSLHD) inTouch Program is a systems approach to reconceptualising service delivery, focusing on integrating systems components, platforms for service delivery and coordinating care planning for improved care delivery. The inTouch Program key features and core elements, and three care pathways are presented, demonstrating the adaptability for different population cohorts.</p><p><strong>Discussion: </strong>The inTouch Program, and each pathway, embodies an ongoing, dynamic response to patient priorities. Informed by bottom-up stakeholder input from staff, consumers, and care providers, each pathway fosters interorganisational collaboration by facilitating coproduction of care across primary, aged, and community care sectors, as well as hospitals. The analysis derives an inTouch Integrated Care Framework consisting of six core elements, four strategy and governance enablers, and operational components required for practical implementation and sustainability of pathways. Together they operationalise and link diverse health and social care organisations into a living continuum of care.</p><p><strong>Conclusion: </strong>Accounting for nuances in organisational and care settings, is the difference between success and failure for integrated care. The exploration of the inTouch program and three pathways has detailed how to deliver care for different patient cohorts across health and social care settings. The three care pathways demonstrate the viability and necessity to pursue collaboration, cooperation and care navigation, whilst tailoring services to specific contexts and stakeholder needs. inTouch program aims to ensure safe, high quality patient care is delivered across health and social settings, prioritising the patient needs.</p>\",\"PeriodicalId\":14049,\"journal\":{\"name\":\"International Journal of Integrated Care\",\"volume\":\"25 3\",\"pages\":\"24\"},\"PeriodicalIF\":2.6000,\"publicationDate\":\"2025-08-29\",\"publicationTypes\":\"Journal Article\",\"fieldsOfStudy\":null,\"isOpenAccess\":false,\"openAccessPdf\":\"https://www.ncbi.nlm.nih.gov/pmc/articles/PMC12396184/pdf/\",\"citationCount\":\"0\",\"resultStr\":null,\"platform\":\"Semanticscholar\",\"paperid\":null,\"PeriodicalName\":\"International Journal of Integrated Care\",\"FirstCategoryId\":\"3\",\"ListUrlMain\":\"https://doi.org/10.5334/ijic.8638\",\"RegionNum\":3,\"RegionCategory\":\"医学\",\"ArticlePicture\":[],\"TitleCN\":null,\"AbstractTextCN\":null,\"PMCID\":null,\"EPubDate\":\"2025/7/1 0:00:00\",\"PubModel\":\"eCollection\",\"JCR\":\"Q2\",\"JCRName\":\"HEALTH CARE SCIENCES & SERVICES\",\"Score\":null,\"Total\":0}","platform":"Semanticscholar","paperid":null,"PeriodicalName":"International Journal of Integrated Care","FirstCategoryId":"3","ListUrlMain":"https://doi.org/10.5334/ijic.8638","RegionNum":3,"RegionCategory":"医学","ArticlePicture":[],"TitleCN":null,"AbstractTextCN":null,"PMCID":null,"EPubDate":"2025/7/1 0:00:00","PubModel":"eCollection","JCR":"Q2","JCRName":"HEALTH CARE SCIENCES & SERVICES","Score":null,"Total":0}
引用次数: 0

摘要

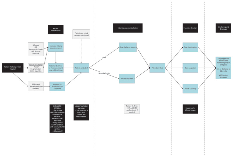
导言:综合护理已被采纳为一项指导原则,以减少碎片化并使卫生系统更加以人为本。成功的整合需要包括初级保健、专科保健和急症服务在内的护理服务和流程。为了促进实地的学习和发展,需要根据不同的情况、条件和环境制定灵活和适应性强的经验推导框架。描述:西悉尼地方卫生区(WSLHD) inTouch项目是一种重新定义服务交付的系统方法,重点是集成系统组件、服务交付平台和协调护理计划,以改善护理交付。介绍了inTouch计划的主要特点和核心要素,以及三种护理途径,展示了不同人群的适应性。讨论:inTouch项目和每个途径都体现了对患者优先级的持续动态响应。根据自下而上的工作人员、消费者和护理提供者的利益攸关方意见,每个途径通过促进初级保健、老年保健和社区保健部门以及医院之间的合作,促进组织间协作。分析得出了一个inTouch综合护理框架,该框架由六个核心要素、四个战略和治理推动因素以及实际实施和可持续性所需的操作组件组成。它们共同运作并将不同的卫生和社会保健组织联系起来,形成一个活生生的保健连续体。结论:考虑到组织和护理设置的细微差别,是综合护理成功与失败的区别。对inTouch项目和三种途径的探索详细介绍了如何在健康和社会护理环境中为不同的患者群体提供护理。这三种护理途径展示了追求协作、合作和护理导航的可行性和必要性,同时根据具体情况和利益相关者的需求定制服务。inTouch计划旨在确保在卫生和社会环境中提供安全、高质量的患者护理,优先考虑患者的需求。
本文章由计算机程序翻译,如有差异,请以英文原文为准。

The inTouch Integrated Care Framework - Reimagining Integrated Health Service Delivery.

The inTouch Integrated Care Framework - Reimagining Integrated Health Service Delivery.

The inTouch Integrated Care Framework - Reimagining Integrated Health Service Delivery.

The inTouch Integrated Care Framework - Reimagining Integrated Health Service Delivery.

Introduction: Integrated care has been adopted as a guiding principle to reduce fragmentation and to make health systems more person-centred. Successful integration requires care services and processes that include primary care, specialist care, and acute services. To promote learning and development in the field, flexible and adaptable empirically derived frameworks for different contexts, conditions and settings are required.

Description: The Western Sydney Local Health District (WSLHD) inTouch Program is a systems approach to reconceptualising service delivery, focusing on integrating systems components, platforms for service delivery and coordinating care planning for improved care delivery. The inTouch Program key features and core elements, and three care pathways are presented, demonstrating the adaptability for different population cohorts.

Discussion: The inTouch Program, and each pathway, embodies an ongoing, dynamic response to patient priorities. Informed by bottom-up stakeholder input from staff, consumers, and care providers, each pathway fosters interorganisational collaboration by facilitating coproduction of care across primary, aged, and community care sectors, as well as hospitals. The analysis derives an inTouch Integrated Care Framework consisting of six core elements, four strategy and governance enablers, and operational components required for practical implementation and sustainability of pathways. Together they operationalise and link diverse health and social care organisations into a living continuum of care.

Conclusion: Accounting for nuances in organisational and care settings, is the difference between success and failure for integrated care. The exploration of the inTouch program and three pathways has detailed how to deliver care for different patient cohorts across health and social care settings. The three care pathways demonstrate the viability and necessity to pursue collaboration, cooperation and care navigation, whilst tailoring services to specific contexts and stakeholder needs. inTouch program aims to ensure safe, high quality patient care is delivered across health and social settings, prioritising the patient needs.

求助全文
通过发布文献求助,成功后即可免费获取论文全文。 去求助
来源期刊
International Journal of Integrated Care
International Journal of Integrated Care HEALTH CARE SCIENCES & SERVICES-
CiteScore
3.80
自引率
8.30%
发文量
887
审稿时长
>12 weeks
期刊介绍: Established in 2000, IJIC’s mission is to promote integrated care as a scientific discipline. IJIC’s primary purpose is to examine critically the policy and practice of integrated care and whether and how this has impacted on quality-of-care, user experiences, and cost-effectiveness. The journal regularly publishes conference supplements and special themed editions. To find out more contact Managing Editor, Susan Royer. The Journal is supported by the International Foundation for Integrated Care (IFIC).
×
引用
GB/T 7714-2015
复制
MLA
复制
APA
复制
导出至
BibTeX EndNote RefMan NoteFirst NoteExpress
×
提示
您的信息不完整,为了账户安全,请先补充。
现在去补充
×
提示
您因"违规操作"
具体请查看互助需知
我知道了
×
提示
确定
请完成安全验证×
copy
已复制链接
快去分享给好友吧!
我知道了
右上角分享
点击右上角分享
0
联系我们:info@booksci.cn Book学术提供免费学术资源搜索服务,方便国内外学者检索中英文文献。致力于提供最便捷和优质的服务体验。 Copyright © 2023 布克学术 All rights reserved.
京ICP备2023020795号-1
ghs 京公网安备 11010802042870号
Book学术文献互助
Book学术文献互助群
群 号:604180095
Book学术官方微信