基因组和转录组学数据揭示了中国卵巢癌患者同源重组缺陷亚群之间的分子差异。

IF 4.3 3区 医学 Q2 GENETICS & HEREDITY
Hongxia Wang, Wenhong Zhao, Wenhao Zhou, Na Wang, Yijie Li, Kaiyun Qin, Jingde Jia, Jiaqian Wang, Congcong Song, Yu Yu, Fenghua Zhang, Xu Cui, Lanlan Zhao, Haitao Luo, Zhengmao Zhang
{"title":"基因组和转录组学数据揭示了中国卵巢癌患者同源重组缺陷亚群之间的分子差异。","authors":"Hongxia Wang, Wenhong Zhao, Wenhao Zhou, Na Wang, Yijie Li, Kaiyun Qin, Jingde Jia, Jiaqian Wang, Congcong Song, Yu Yu, Fenghua Zhang, Xu Cui, Lanlan Zhao, Haitao Luo, Zhengmao Zhang","doi":"10.1186/s40246-025-00806-w","DOIUrl":null,"url":null,"abstract":"<p><strong>Background: </strong>Ovarian cancer (OV) has the highest mortality rate among gynecological cancers and shows varied responses to chemotherapy combined with PARP inhibitors based on homologous recombination deficiency (HRD) subtypes.</p><p><strong>Methods: </strong>This study enrolled 143 Chinese OV patients to determine the HRD score grouping threshold using genomic features, dividing patients into HRD-high and HRD-low groups. Multi-omics sequencing was conducted on 70 patients receiving adjuvant chemotherapy with PARP inhibitors.</p><p><strong>Results: </strong>In this study, TP53 mutations enriched in the HRD-high group, while ARID1A, PIK3CA, and PTEN mutations were more common in the HRD-low group. HRD-high patients exhibited stronger immune activation, including elevated STAT1 expression, HLA signatures, and increased M1 macrophage infiltration, correlating with better prognosis. Additionally, peripheral blood analysis revealed higher bMSI and maxVAF levels in HRD-low patients compared to HRD-high patients, suggesting ctDNA as a potential tool for dynamic monitoring post-treatment.</p><p><strong>Conclusions: </strong>This study identified distinct molecular and immune profiles between HRD subgroups in Chinese ovarian cancer patients. Patients with HRD-high and STAT1 expression ≥ 74 suggests PARPi benefit.</p>","PeriodicalId":13183,"journal":{"name":"Human Genomics","volume":"19 1","pages":"104"},"PeriodicalIF":4.3000,"publicationDate":"2025-08-31","publicationTypes":"Journal Article","fieldsOfStudy":null,"isOpenAccess":false,"openAccessPdf":"https://www.ncbi.nlm.nih.gov/pmc/articles/PMC12398958/pdf/","citationCount":"0","resultStr":"{\"title\":\"Genomic and transcriptomic data reveal molecular differences between homologous recombination deficiency subgroups in Chinese ovarian cancer patients.\",\"authors\":\"Hongxia Wang, Wenhong Zhao, Wenhao Zhou, Na Wang, Yijie Li, Kaiyun Qin, Jingde Jia, Jiaqian Wang, Congcong Song, Yu Yu, Fenghua Zhang, Xu Cui, Lanlan Zhao, Haitao Luo, Zhengmao Zhang\",\"doi\":\"10.1186/s40246-025-00806-w\",\"DOIUrl\":null,\"url\":null,\"abstract\":\"<p><strong>Background: </strong>Ovarian cancer (OV) has the highest mortality rate among gynecological cancers and shows varied responses to chemotherapy combined with PARP inhibitors based on homologous recombination deficiency (HRD) subtypes.</p><p><strong>Methods: </strong>This study enrolled 143 Chinese OV patients to determine the HRD score grouping threshold using genomic features, dividing patients into HRD-high and HRD-low groups. Multi-omics sequencing was conducted on 70 patients receiving adjuvant chemotherapy with PARP inhibitors.</p><p><strong>Results: </strong>In this study, TP53 mutations enriched in the HRD-high group, while ARID1A, PIK3CA, and PTEN mutations were more common in the HRD-low group. HRD-high patients exhibited stronger immune activation, including elevated STAT1 expression, HLA signatures, and increased M1 macrophage infiltration, correlating with better prognosis. Additionally, peripheral blood analysis revealed higher bMSI and maxVAF levels in HRD-low patients compared to HRD-high patients, suggesting ctDNA as a potential tool for dynamic monitoring post-treatment.</p><p><strong>Conclusions: </strong>This study identified distinct molecular and immune profiles between HRD subgroups in Chinese ovarian cancer patients. Patients with HRD-high and STAT1 expression ≥ 74 suggests PARPi benefit.</p>\",\"PeriodicalId\":13183,\"journal\":{\"name\":\"Human Genomics\",\"volume\":\"19 1\",\"pages\":\"104\"},\"PeriodicalIF\":4.3000,\"publicationDate\":\"2025-08-31\",\"publicationTypes\":\"Journal Article\",\"fieldsOfStudy\":null,\"isOpenAccess\":false,\"openAccessPdf\":\"https://www.ncbi.nlm.nih.gov/pmc/articles/PMC12398958/pdf/\",\"citationCount\":\"0\",\"resultStr\":null,\"platform\":\"Semanticscholar\",\"paperid\":null,\"PeriodicalName\":\"Human Genomics\",\"FirstCategoryId\":\"3\",\"ListUrlMain\":\"https://doi.org/10.1186/s40246-025-00806-w\",\"RegionNum\":3,\"RegionCategory\":\"医学\",\"ArticlePicture\":[],\"TitleCN\":null,\"AbstractTextCN\":null,\"PMCID\":null,\"EPubDate\":\"\",\"PubModel\":\"\",\"JCR\":\"Q2\",\"JCRName\":\"GENETICS & HEREDITY\",\"Score\":null,\"Total\":0}","platform":"Semanticscholar","paperid":null,"PeriodicalName":"Human Genomics","FirstCategoryId":"3","ListUrlMain":"https://doi.org/10.1186/s40246-025-00806-w","RegionNum":3,"RegionCategory":"医学","ArticlePicture":[],"TitleCN":null,"AbstractTextCN":null,"PMCID":null,"EPubDate":"","PubModel":"","JCR":"Q2","JCRName":"GENETICS & HEREDITY","Score":null,"Total":0}
引用次数: 0

摘要

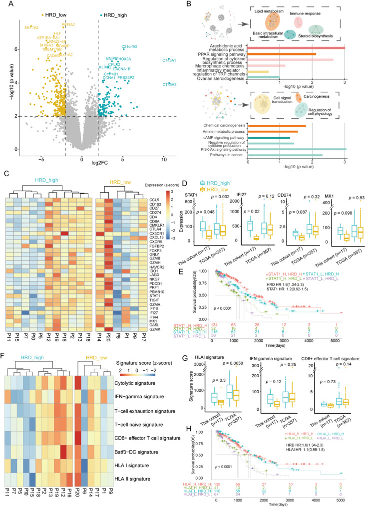
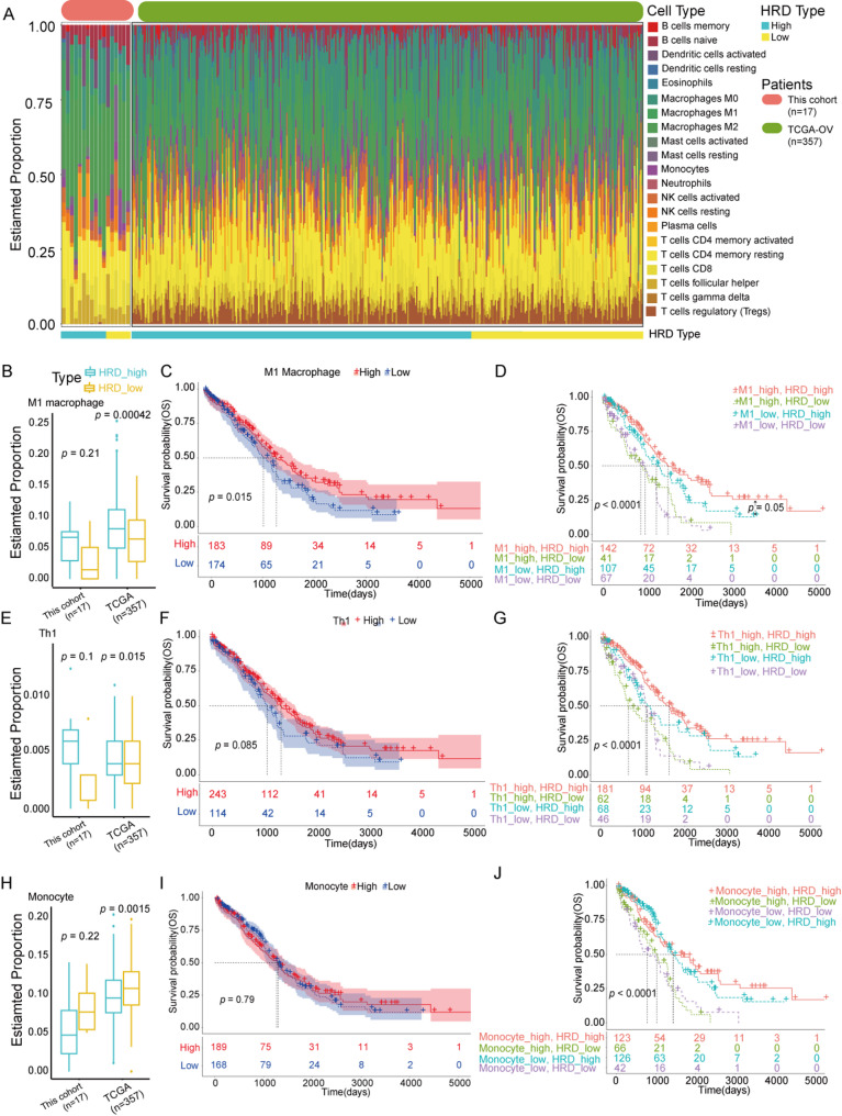
背景:卵巢癌(OV)在妇科癌症中死亡率最高,并且基于同源重组缺陷(HRD)亚型对化疗联合PARP抑制剂表现出不同的反应。方法:本研究纳入143例中国OV患者,利用基因组特征确定HRD评分分组阈值,将患者分为HRD高组和HRD低组。对70例PARP抑制剂辅助化疗患者进行多组学测序。结果:本研究中,TP53突变在HRD-high组中富集,而ARID1A、PIK3CA、PTEN突变在HRD-low组中更为常见。hrd高的患者表现出更强的免疫激活,包括STAT1表达升高,HLA特征,M1巨噬细胞浸润增加,与更好的预后相关。此外,外周血分析显示,与高hrd患者相比,低hrd患者的bMSI和maxVAF水平更高,这表明ctDNA是治疗后动态监测的潜在工具。结论:本研究确定了中国卵巢癌患者HRD亚组之间不同的分子和免疫谱。hrd高且STAT1表达≥74的患者提示PARPi获益。
本文章由计算机程序翻译,如有差异,请以英文原文为准。

Genomic and transcriptomic data reveal molecular differences between homologous recombination deficiency subgroups in Chinese ovarian cancer patients.

Genomic and transcriptomic data reveal molecular differences between homologous recombination deficiency subgroups in Chinese ovarian cancer patients.

Genomic and transcriptomic data reveal molecular differences between homologous recombination deficiency subgroups in Chinese ovarian cancer patients.

Genomic and transcriptomic data reveal molecular differences between homologous recombination deficiency subgroups in Chinese ovarian cancer patients.

Background: Ovarian cancer (OV) has the highest mortality rate among gynecological cancers and shows varied responses to chemotherapy combined with PARP inhibitors based on homologous recombination deficiency (HRD) subtypes.

Methods: This study enrolled 143 Chinese OV patients to determine the HRD score grouping threshold using genomic features, dividing patients into HRD-high and HRD-low groups. Multi-omics sequencing was conducted on 70 patients receiving adjuvant chemotherapy with PARP inhibitors.

Results: In this study, TP53 mutations enriched in the HRD-high group, while ARID1A, PIK3CA, and PTEN mutations were more common in the HRD-low group. HRD-high patients exhibited stronger immune activation, including elevated STAT1 expression, HLA signatures, and increased M1 macrophage infiltration, correlating with better prognosis. Additionally, peripheral blood analysis revealed higher bMSI and maxVAF levels in HRD-low patients compared to HRD-high patients, suggesting ctDNA as a potential tool for dynamic monitoring post-treatment.

Conclusions: This study identified distinct molecular and immune profiles between HRD subgroups in Chinese ovarian cancer patients. Patients with HRD-high and STAT1 expression ≥ 74 suggests PARPi benefit.

求助全文
通过发布文献求助,成功后即可免费获取论文全文。 去求助
来源期刊
Human Genomics
Human Genomics GENETICS & HEREDITY-
CiteScore
6.00
自引率
2.20%
发文量
55
审稿时长
11 weeks
期刊介绍: Human Genomics is a peer-reviewed, open access, online journal that focuses on the application of genomic analysis in all aspects of human health and disease, as well as genomic analysis of drug efficacy and safety, and comparative genomics. Topics covered by the journal include, but are not limited to: pharmacogenomics, genome-wide association studies, genome-wide sequencing, exome sequencing, next-generation deep-sequencing, functional genomics, epigenomics, translational genomics, expression profiling, proteomics, bioinformatics, animal models, statistical genetics, genetic epidemiology, human population genetics and comparative genomics.
×
引用
GB/T 7714-2015
复制
MLA
复制
APA
复制
导出至
BibTeX EndNote RefMan NoteFirst NoteExpress
×
提示
您的信息不完整,为了账户安全,请先补充。
现在去补充
×
提示
您因"违规操作"
具体请查看互助需知
我知道了
×
提示
确定
请完成安全验证×
copy
已复制链接
快去分享给好友吧!
我知道了
右上角分享
点击右上角分享
0
联系我们:info@booksci.cn Book学术提供免费学术资源搜索服务,方便国内外学者检索中英文文献。致力于提供最便捷和优质的服务体验。 Copyright © 2023 布克学术 All rights reserved.
京ICP备2023020795号-1
ghs 京公网安备 11010802042870号
Book学术文献互助
Book学术文献互助群
群 号:604180095
Book学术官方微信