人参皂苷Rb1通过激活Wnt/β-catenin信号通路减轻神经炎症,对脑缺血-再灌注损伤发挥神经保护作用。

IF 4.5 2区 医学 Q2 GERIATRICS & GERONTOLOGY
Frontiers in Aging Neuroscience Pub Date : 2025-08-06 eCollection Date: 2025-01-01 DOI:10.3389/fnagi.2025.1555067
Ruo-Jing Liu, Xue Zhao, Yi-Zhen Zhu, Ling-Ling Fu, Guo Ge, Jun-de Zhu
{"title":"人参皂苷Rb1通过激活Wnt/β-catenin信号通路减轻神经炎症,对脑缺血-再灌注损伤发挥神经保护作用。","authors":"Ruo-Jing Liu, Xue Zhao, Yi-Zhen Zhu, Ling-Ling Fu, Guo Ge, Jun-de Zhu","doi":"10.3389/fnagi.2025.1555067","DOIUrl":null,"url":null,"abstract":"<p><strong>Purpose: </strong>To explore the molecular mechanism of G-Rb1 regulating microglia polarization through Wnt/β-catenin signaling pathway to alleviate cerebral ischemia-reperfusion injury in mice.</p><p><strong>Methods: </strong>C57BL/6J mouse middle cerebral artery occlusion/reperfusion (MCAO/R) model and microglia (BV2) oxygen-glucose deprivation/reoxygenation (ODG/R) model were used. The neuroprotective effect of G-Rb1 <i>in vivo</i> and <i>in vitro</i> was evaluated by measuring nerve function deficit, cerebral blood perfusion recovery, infarct volume and cell viability. Immunofluorescence, flow cytometry, Western blot and qRT-PCR were used to evaluate the effects of G-Rb1 on the Wnt/β-catenin signaling pathway and microglia phenotypic polarization mediated neuroinflammation <i>in vivo</i> and <i>in vitro</i>.</p><p><strong>Results: </strong>Compared with the Sham group, the symptoms of neurological impairment, cerebral blood perfusion, cerebral infarction volume and inflammatory reaction were increased in the IRI group. Compared with the IRI group, G-Rb1 group showed less symptoms of neurological impairment, increased cerebral blood perfusion, decreased cerebral infarction volume, increased proportion of M2-type microglia, increased release of anti-inflammatory factors, reduced inflammatory response, and up-regulated β-catenin expression while down-regulated GSK-3β expression. It was demonstrated that G-Rb1 activates the Wnt/β-catenin signaling pathway after CIRI. Compared with G-Rb1 group, G-Rb1 + XAV939 group had more neurological impairment, increased cerebral infarction volume, increased M1 microglia proportion, and increased neuroinflammation. Meanwhile, β-catenin expression decreased while GSK-3β expression increased. The results of <i>in vitro</i> experiments were similar to those of <i>in vivo</i>, which demonstrated that G-Rb1 may alter microglial polarization phenotype through Wnt/β-catenin signaling pathway and alleviate neuroinflammatory response after CIRI.</p>","PeriodicalId":12450,"journal":{"name":"Frontiers in Aging Neuroscience","volume":"17 ","pages":"1555067"},"PeriodicalIF":4.5000,"publicationDate":"2025-08-06","publicationTypes":"Journal Article","fieldsOfStudy":null,"isOpenAccess":false,"openAccessPdf":"https://www.ncbi.nlm.nih.gov/pmc/articles/PMC12365930/pdf/","citationCount":"0","resultStr":"{\"title\":\"Ginsenoside Rb1 attenuates neuroflammation via activating Wnt/β-catenin signaling pathway to exert neuroprotective effect on cerebral ischemic-reperfusion injury.\",\"authors\":\"Ruo-Jing Liu, Xue Zhao, Yi-Zhen Zhu, Ling-Ling Fu, Guo Ge, Jun-de Zhu\",\"doi\":\"10.3389/fnagi.2025.1555067\",\"DOIUrl\":null,\"url\":null,\"abstract\":\"<p><strong>Purpose: </strong>To explore the molecular mechanism of G-Rb1 regulating microglia polarization through Wnt/β-catenin signaling pathway to alleviate cerebral ischemia-reperfusion injury in mice.</p><p><strong>Methods: </strong>C57BL/6J mouse middle cerebral artery occlusion/reperfusion (MCAO/R) model and microglia (BV2) oxygen-glucose deprivation/reoxygenation (ODG/R) model were used. The neuroprotective effect of G-Rb1 <i>in vivo</i> and <i>in vitro</i> was evaluated by measuring nerve function deficit, cerebral blood perfusion recovery, infarct volume and cell viability. Immunofluorescence, flow cytometry, Western blot and qRT-PCR were used to evaluate the effects of G-Rb1 on the Wnt/β-catenin signaling pathway and microglia phenotypic polarization mediated neuroinflammation <i>in vivo</i> and <i>in vitro</i>.</p><p><strong>Results: </strong>Compared with the Sham group, the symptoms of neurological impairment, cerebral blood perfusion, cerebral infarction volume and inflammatory reaction were increased in the IRI group. Compared with the IRI group, G-Rb1 group showed less symptoms of neurological impairment, increased cerebral blood perfusion, decreased cerebral infarction volume, increased proportion of M2-type microglia, increased release of anti-inflammatory factors, reduced inflammatory response, and up-regulated β-catenin expression while down-regulated GSK-3β expression. It was demonstrated that G-Rb1 activates the Wnt/β-catenin signaling pathway after CIRI. Compared with G-Rb1 group, G-Rb1 + XAV939 group had more neurological impairment, increased cerebral infarction volume, increased M1 microglia proportion, and increased neuroinflammation. Meanwhile, β-catenin expression decreased while GSK-3β expression increased. The results of <i>in vitro</i> experiments were similar to those of <i>in vivo</i>, which demonstrated that G-Rb1 may alter microglial polarization phenotype through Wnt/β-catenin signaling pathway and alleviate neuroinflammatory response after CIRI.</p>\",\"PeriodicalId\":12450,\"journal\":{\"name\":\"Frontiers in Aging Neuroscience\",\"volume\":\"17 \",\"pages\":\"1555067\"},\"PeriodicalIF\":4.5000,\"publicationDate\":\"2025-08-06\",\"publicationTypes\":\"Journal Article\",\"fieldsOfStudy\":null,\"isOpenAccess\":false,\"openAccessPdf\":\"https://www.ncbi.nlm.nih.gov/pmc/articles/PMC12365930/pdf/\",\"citationCount\":\"0\",\"resultStr\":null,\"platform\":\"Semanticscholar\",\"paperid\":null,\"PeriodicalName\":\"Frontiers in Aging Neuroscience\",\"FirstCategoryId\":\"3\",\"ListUrlMain\":\"https://doi.org/10.3389/fnagi.2025.1555067\",\"RegionNum\":2,\"RegionCategory\":\"医学\",\"ArticlePicture\":[],\"TitleCN\":null,\"AbstractTextCN\":null,\"PMCID\":null,\"EPubDate\":\"2025/1/1 0:00:00\",\"PubModel\":\"eCollection\",\"JCR\":\"Q2\",\"JCRName\":\"GERIATRICS & GERONTOLOGY\",\"Score\":null,\"Total\":0}","platform":"Semanticscholar","paperid":null,"PeriodicalName":"Frontiers in Aging Neuroscience","FirstCategoryId":"3","ListUrlMain":"https://doi.org/10.3389/fnagi.2025.1555067","RegionNum":2,"RegionCategory":"医学","ArticlePicture":[],"TitleCN":null,"AbstractTextCN":null,"PMCID":null,"EPubDate":"2025/1/1 0:00:00","PubModel":"eCollection","JCR":"Q2","JCRName":"GERIATRICS & GERONTOLOGY","Score":null,"Total":0}
引用次数: 0

摘要

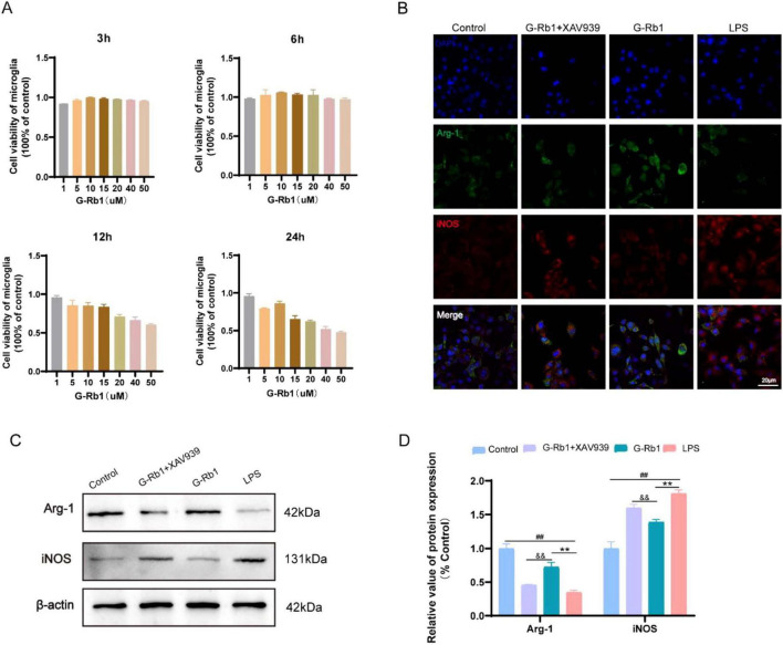
目的:探讨G-Rb1通过Wnt/β-catenin信号通路调节小胶质细胞极化减轻小鼠脑缺血再灌注损伤的分子机制。方法:采用C57BL/6J小鼠大脑中动脉闭塞/再灌注(MCAO/R)模型和小胶质细胞(BV2)氧-葡萄糖剥夺/再氧合(ODG/R)模型。通过测定神经功能缺损、脑血流灌注恢复、梗死体积和细胞活力,评价G-Rb1在体内和体外的神经保护作用。采用免疫荧光、流式细胞术、Western blot和qRT-PCR等方法,在体内和体外评价G-Rb1对Wnt/β-catenin信号通路和小胶质细胞表型极化介导的神经炎症的影响。结果:与Sham组比较,IRI组神经功能障碍症状、脑血灌注、脑梗死体积、炎症反应均增加。与IRI组比较,G-Rb1组神经功能障碍症状减轻,脑血灌注增加,脑梗死体积减小,m2型小胶质细胞比例增加,抗炎因子释放增加,炎症反应减轻,β-catenin表达上调,GSK-3β表达下调。结果表明,G-Rb1激活CIRI后Wnt/β-catenin信号通路。与G-Rb1组比较,G-Rb1 + XAV939组神经功能损害加重,脑梗死体积增大,M1小胶质细胞比例增加,神经炎症加重。β-catenin表达降低,GSK-3β表达升高。体外实验结果与体内实验结果相似,均表明G-Rb1可能通过Wnt/β-catenin信号通路改变小胶质细胞极化表型,减轻CIRI后的神经炎症反应。
本文章由计算机程序翻译,如有差异,请以英文原文为准。

Ginsenoside Rb1 attenuates neuroflammation via activating Wnt/β-catenin signaling pathway to exert neuroprotective effect on cerebral ischemic-reperfusion injury.

Ginsenoside Rb1 attenuates neuroflammation via activating Wnt/β-catenin signaling pathway to exert neuroprotective effect on cerebral ischemic-reperfusion injury.

Ginsenoside Rb1 attenuates neuroflammation via activating Wnt/β-catenin signaling pathway to exert neuroprotective effect on cerebral ischemic-reperfusion injury.

Ginsenoside Rb1 attenuates neuroflammation via activating Wnt/β-catenin signaling pathway to exert neuroprotective effect on cerebral ischemic-reperfusion injury.

Purpose: To explore the molecular mechanism of G-Rb1 regulating microglia polarization through Wnt/β-catenin signaling pathway to alleviate cerebral ischemia-reperfusion injury in mice.

Methods: C57BL/6J mouse middle cerebral artery occlusion/reperfusion (MCAO/R) model and microglia (BV2) oxygen-glucose deprivation/reoxygenation (ODG/R) model were used. The neuroprotective effect of G-Rb1 in vivo and in vitro was evaluated by measuring nerve function deficit, cerebral blood perfusion recovery, infarct volume and cell viability. Immunofluorescence, flow cytometry, Western blot and qRT-PCR were used to evaluate the effects of G-Rb1 on the Wnt/β-catenin signaling pathway and microglia phenotypic polarization mediated neuroinflammation in vivo and in vitro.

Results: Compared with the Sham group, the symptoms of neurological impairment, cerebral blood perfusion, cerebral infarction volume and inflammatory reaction were increased in the IRI group. Compared with the IRI group, G-Rb1 group showed less symptoms of neurological impairment, increased cerebral blood perfusion, decreased cerebral infarction volume, increased proportion of M2-type microglia, increased release of anti-inflammatory factors, reduced inflammatory response, and up-regulated β-catenin expression while down-regulated GSK-3β expression. It was demonstrated that G-Rb1 activates the Wnt/β-catenin signaling pathway after CIRI. Compared with G-Rb1 group, G-Rb1 + XAV939 group had more neurological impairment, increased cerebral infarction volume, increased M1 microglia proportion, and increased neuroinflammation. Meanwhile, β-catenin expression decreased while GSK-3β expression increased. The results of in vitro experiments were similar to those of in vivo, which demonstrated that G-Rb1 may alter microglial polarization phenotype through Wnt/β-catenin signaling pathway and alleviate neuroinflammatory response after CIRI.

求助全文
通过发布文献求助,成功后即可免费获取论文全文。 去求助
来源期刊
Frontiers in Aging Neuroscience
Frontiers in Aging Neuroscience GERIATRICS & GERONTOLOGY-NEUROSCIENCES
CiteScore
6.30
自引率
8.30%
发文量
1426
期刊介绍: Frontiers in Aging Neuroscience is a leading journal in its field, publishing rigorously peer-reviewed research that advances our understanding of the mechanisms of Central Nervous System aging and age-related neural diseases. Specialty Chief Editor Thomas Wisniewski at the New York University School of Medicine is supported by an outstanding Editorial Board of international researchers. This multidisciplinary open-access journal is at the forefront of disseminating and communicating scientific knowledge and impactful discoveries to researchers, academics, clinicians and the public worldwide.
×
引用
GB/T 7714-2015
复制
MLA
复制
APA
复制
导出至
BibTeX EndNote RefMan NoteFirst NoteExpress
×
提示
您的信息不完整,为了账户安全,请先补充。
现在去补充
×
提示
您因"违规操作"
具体请查看互助需知
我知道了
×
提示
确定
请完成安全验证×
copy
已复制链接
快去分享给好友吧!
我知道了
右上角分享
点击右上角分享
0
联系我们:info@booksci.cn Book学术提供免费学术资源搜索服务,方便国内外学者检索中英文文献。致力于提供最便捷和优质的服务体验。 Copyright © 2023 布克学术 All rights reserved.
京ICP备2023020795号-1
ghs 京公网安备 11010802042870号
Book学术文献互助
Book学术文献互助群
群 号:604180095
Book学术官方微信