边缘下皮层到伏隔核壳通路的高伽马活动。

IF 2.7 3区 医学 Q3 NEUROSCIENCES
eNeuro Pub Date : 2025-09-12 Print Date: 2025-09-01 DOI:10.1523/ENEURO.0297-25.2025
Elijah C Grablin, Joaquin E Douton, Regina M Carelli
{"title":"边缘下皮层到伏隔核壳通路的高伽马活动。","authors":"Elijah C Grablin, Joaquin E Douton, Regina M Carelli","doi":"10.1523/ENEURO.0297-25.2025","DOIUrl":null,"url":null,"abstract":"<p><p>Aversion modulation is a key component of hedonic processing, and its dysfunction is evident in psychiatric illnesses. The infralimbic cortex (IL) to nucleus accumbens shell (NAcSh) pathway is essential in hedonic processing in rodents but operates differentially across sex, with beta (20 Hz) oscillatory activity involved in learned aversion in male but not female rats. In this study, we used taste reactivity (TR) and electrophysiology to examine the role of high gamma (80 Hz) activity in affect modulation, specifically innate (quinine) and learned (conditioned taste aversion, CTA) aversion, in male and female Sprague Dawley rats. Local field potential (LFP) recordings in males showed no changes in IL or NAcSh activity, or in IL→NAcSh functional connectivity, in the high gamma frequency band during innate or learned aversion. In contrast, in females, quinine elicited an increase in IL and NAcSh 80 Hz LFP activity and IL→NAcSh functional connectivity. Interestingly, LFP directionality analyses in females indicated that top-down modulation from IL to NAcSh was associated with innate aversive behavior expression. To confirm a causal link of 80 Hz activity in aversion processing in females, optogenetics was used. Here, optogenetic stimulation of the IL→NAcSh pathway did not affect learned (CTA) aversion but it selectively decreased innate (quinine) aversion. Collectively, these results highlight sex- and frequency-specific differences in aversion modulation by the IL→NAcSh pathway, with high gamma frequencies involved in modulating innate aversion, specifically in female rats.</p>","PeriodicalId":11617,"journal":{"name":"eNeuro","volume":" ","pages":""},"PeriodicalIF":2.7000,"publicationDate":"2025-09-12","publicationTypes":"Journal Article","fieldsOfStudy":null,"isOpenAccess":false,"openAccessPdf":"https://www.ncbi.nlm.nih.gov/pmc/articles/PMC12439751/pdf/","citationCount":"0","resultStr":"{\"title\":\"High Gamma Activity in the Infralimbic Cortex to Nucleus Accumbens Shell Pathway Modulates Innate Aversion Differentially across Sex.\",\"authors\":\"Elijah C Grablin, Joaquin E Douton, Regina M Carelli\",\"doi\":\"10.1523/ENEURO.0297-25.2025\",\"DOIUrl\":null,\"url\":null,\"abstract\":\"<p><p>Aversion modulation is a key component of hedonic processing, and its dysfunction is evident in psychiatric illnesses. The infralimbic cortex (IL) to nucleus accumbens shell (NAcSh) pathway is essential in hedonic processing in rodents but operates differentially across sex, with beta (20 Hz) oscillatory activity involved in learned aversion in male but not female rats. In this study, we used taste reactivity (TR) and electrophysiology to examine the role of high gamma (80 Hz) activity in affect modulation, specifically innate (quinine) and learned (conditioned taste aversion, CTA) aversion, in male and female Sprague Dawley rats. Local field potential (LFP) recordings in males showed no changes in IL or NAcSh activity, or in IL→NAcSh functional connectivity, in the high gamma frequency band during innate or learned aversion. In contrast, in females, quinine elicited an increase in IL and NAcSh 80 Hz LFP activity and IL→NAcSh functional connectivity. Interestingly, LFP directionality analyses in females indicated that top-down modulation from IL to NAcSh was associated with innate aversive behavior expression. To confirm a causal link of 80 Hz activity in aversion processing in females, optogenetics was used. Here, optogenetic stimulation of the IL→NAcSh pathway did not affect learned (CTA) aversion but it selectively decreased innate (quinine) aversion. Collectively, these results highlight sex- and frequency-specific differences in aversion modulation by the IL→NAcSh pathway, with high gamma frequencies involved in modulating innate aversion, specifically in female rats.</p>\",\"PeriodicalId\":11617,\"journal\":{\"name\":\"eNeuro\",\"volume\":\" \",\"pages\":\"\"},\"PeriodicalIF\":2.7000,\"publicationDate\":\"2025-09-12\",\"publicationTypes\":\"Journal Article\",\"fieldsOfStudy\":null,\"isOpenAccess\":false,\"openAccessPdf\":\"https://www.ncbi.nlm.nih.gov/pmc/articles/PMC12439751/pdf/\",\"citationCount\":\"0\",\"resultStr\":null,\"platform\":\"Semanticscholar\",\"paperid\":null,\"PeriodicalName\":\"eNeuro\",\"FirstCategoryId\":\"3\",\"ListUrlMain\":\"https://doi.org/10.1523/ENEURO.0297-25.2025\",\"RegionNum\":3,\"RegionCategory\":\"医学\",\"ArticlePicture\":[],\"TitleCN\":null,\"AbstractTextCN\":null,\"PMCID\":null,\"EPubDate\":\"2025/9/1 0:00:00\",\"PubModel\":\"Print\",\"JCR\":\"Q3\",\"JCRName\":\"NEUROSCIENCES\",\"Score\":null,\"Total\":0}","platform":"Semanticscholar","paperid":null,"PeriodicalName":"eNeuro","FirstCategoryId":"3","ListUrlMain":"https://doi.org/10.1523/ENEURO.0297-25.2025","RegionNum":3,"RegionCategory":"医学","ArticlePicture":[],"TitleCN":null,"AbstractTextCN":null,"PMCID":null,"EPubDate":"2025/9/1 0:00:00","PubModel":"Print","JCR":"Q3","JCRName":"NEUROSCIENCES","Score":null,"Total":0}
引用次数: 0

摘要

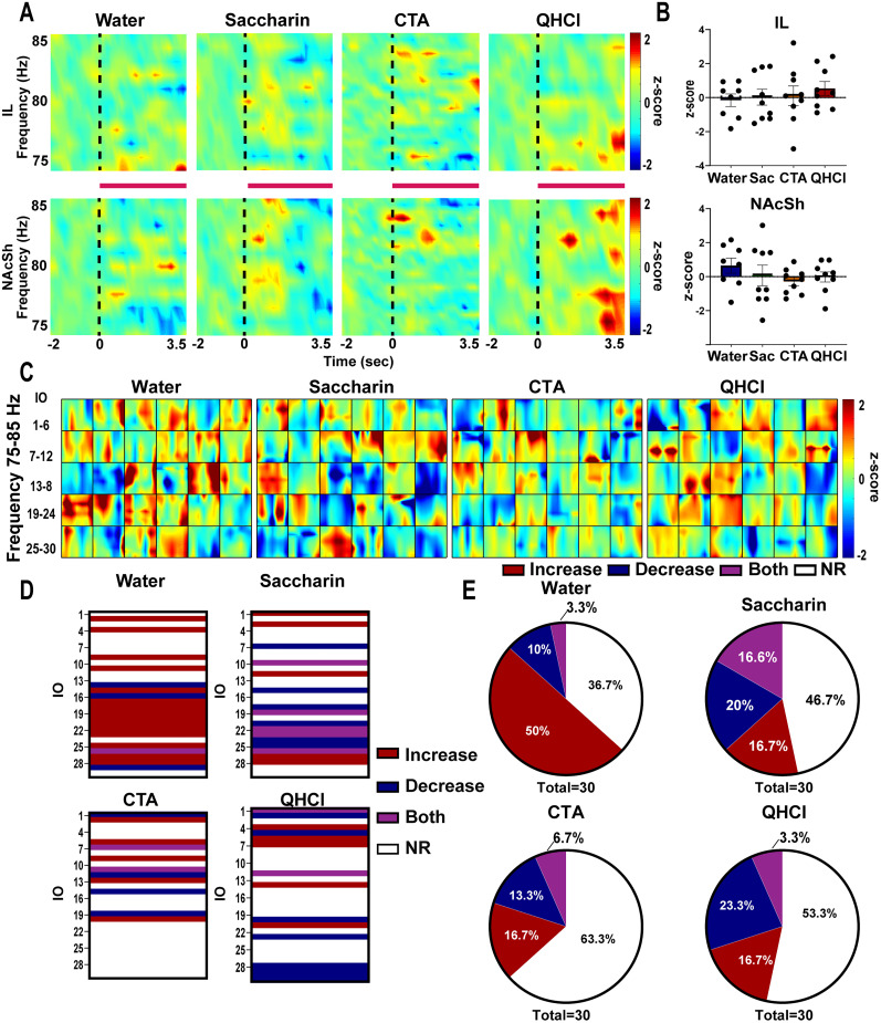
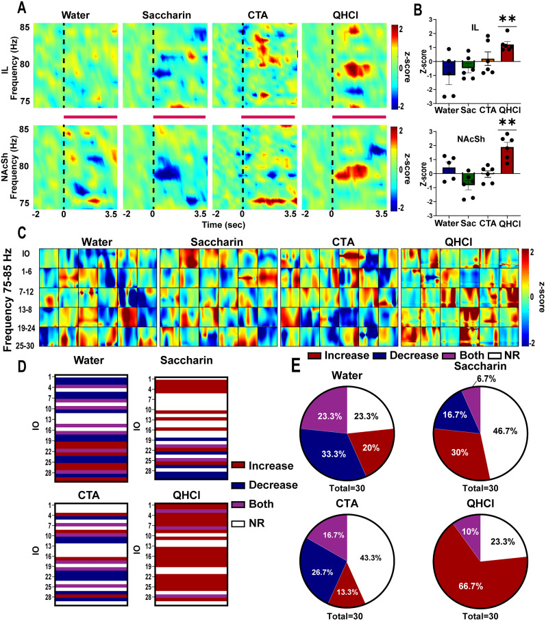
厌恶调节是快乐加工的关键组成部分,其功能障碍在精神疾病中很明显。边缘下皮层(IL)到伏隔核壳(NAcSh)通路在啮齿类动物的享乐加工中是必不可少的,但在性别之间的运作是不同的,雄性大鼠的β (20 Hz)振荡活动涉及习得性厌恶,而雌性大鼠则没有。在这项研究中,我们使用味觉反应性(TR)和电生理学来研究高伽马(80 Hz)活动在影响调节中的作用,特别是先天(奎宁)和习得(条件性味觉厌恶,CTA)厌恶,雄性和雌性Sprague-Dawley大鼠。局部场电位记录(LFP)显示,在先天厌恶或习得厌恶的高伽马频段,雄性动物的IL或NAcSh活性或IL-NAcSh功能连接没有变化。相比之下,在雌性中,奎宁引起IL和NAcSh 80 Hz LFP活性和IL-NAcSh功能连接的增加。有趣的是,雌性LFP的方向性分析表明,从IL到NAcSh的自上而下的调节与先天厌恶行为的表达有关。为了证实80 Hz活动在雌性厌恶加工中的因果关系,用光遗传学进行了研究。在这里,光遗传刺激IL-NAcSh通路不影响习得性(CTA)厌恶,但它选择性地减少先天(奎宁)厌恶。总的来说,这些结果突出了IL-NAcSh通路在厌恶调节方面的性别和频率特异性差异,高伽马频率参与调节先天厌恶,特别是在雌性大鼠中。对厌恶的准确调节对于健康的情绪处理是必不可少的,它的中断与几种精神疾病有关。边缘下皮层到伏隔核的壳通路是快乐加工的关键,但其功能在性别上存在差异。在这里,我们评估了这条通路中的“高伽马”脑电波如何编码雄性和雌性大鼠的先天和习得厌恶。利用局部场电位记录,我们发现高伽马频率特异性调节雌性大鼠而非雄性大鼠的先天厌恶,光遗传学证实了雌性大鼠的因果关系。这些发现强调了享乐过程中性别和频率特异性的差异,这可能对开发有效的、针对性别的精神健康障碍治疗方法产生影响。
本文章由计算机程序翻译,如有差异,请以英文原文为准。

High Gamma Activity in the Infralimbic Cortex to Nucleus Accumbens Shell Pathway Modulates Innate Aversion Differentially across Sex.

High Gamma Activity in the Infralimbic Cortex to Nucleus Accumbens Shell Pathway Modulates Innate Aversion Differentially across Sex.

High Gamma Activity in the Infralimbic Cortex to Nucleus Accumbens Shell Pathway Modulates Innate Aversion Differentially across Sex.

High Gamma Activity in the Infralimbic Cortex to Nucleus Accumbens Shell Pathway Modulates Innate Aversion Differentially across Sex.

Aversion modulation is a key component of hedonic processing, and its dysfunction is evident in psychiatric illnesses. The infralimbic cortex (IL) to nucleus accumbens shell (NAcSh) pathway is essential in hedonic processing in rodents but operates differentially across sex, with beta (20 Hz) oscillatory activity involved in learned aversion in male but not female rats. In this study, we used taste reactivity (TR) and electrophysiology to examine the role of high gamma (80 Hz) activity in affect modulation, specifically innate (quinine) and learned (conditioned taste aversion, CTA) aversion, in male and female Sprague Dawley rats. Local field potential (LFP) recordings in males showed no changes in IL or NAcSh activity, or in IL→NAcSh functional connectivity, in the high gamma frequency band during innate or learned aversion. In contrast, in females, quinine elicited an increase in IL and NAcSh 80 Hz LFP activity and IL→NAcSh functional connectivity. Interestingly, LFP directionality analyses in females indicated that top-down modulation from IL to NAcSh was associated with innate aversive behavior expression. To confirm a causal link of 80 Hz activity in aversion processing in females, optogenetics was used. Here, optogenetic stimulation of the IL→NAcSh pathway did not affect learned (CTA) aversion but it selectively decreased innate (quinine) aversion. Collectively, these results highlight sex- and frequency-specific differences in aversion modulation by the IL→NAcSh pathway, with high gamma frequencies involved in modulating innate aversion, specifically in female rats.

求助全文
通过发布文献求助,成功后即可免费获取论文全文。 去求助
来源期刊
eNeuro
eNeuro Neuroscience-General Neuroscience
CiteScore
5.00
自引率
2.90%
发文量
486
审稿时长
16 weeks
期刊介绍: An open-access journal from the Society for Neuroscience, eNeuro publishes high-quality, broad-based, peer-reviewed research focused solely on the field of neuroscience. eNeuro embodies an emerging scientific vision that offers a new experience for authors and readers, all in support of the Society’s mission to advance understanding of the brain and nervous system.
×
引用
GB/T 7714-2015
复制
MLA
复制
APA
复制
导出至
BibTeX EndNote RefMan NoteFirst NoteExpress
×
提示
您的信息不完整,为了账户安全,请先补充。
现在去补充
×
提示
您因"违规操作"
具体请查看互助需知
我知道了
×
提示
确定
请完成安全验证×
copy
已复制链接
快去分享给好友吧!
我知道了
右上角分享
点击右上角分享
0
联系我们:info@booksci.cn Book学术提供免费学术资源搜索服务,方便国内外学者检索中英文文献。致力于提供最便捷和优质的服务体验。 Copyright © 2023 布克学术 All rights reserved.
京ICP备2023020795号-1
ghs 京公网安备 11010802042870号
Book学术文献互助
Book学术文献互助群
群 号:604180095
Book学术官方微信