一种新的MAP7D1突变导致Shwachman-Diamond综合征患者细胞有丝分裂缺陷和RPS14积累。

IF 3.3 3区 医学 Q2 CELL BIOLOGY
Disease Models & Mechanisms Pub Date : 2025-08-01 Epub Date: 2025-08-26 DOI:10.1242/dmm.052409
Seren Kucukvardar, Arzu Karabay
{"title":"一种新的MAP7D1突变导致Shwachman-Diamond综合征患者细胞有丝分裂缺陷和RPS14积累。","authors":"Seren Kucukvardar, Arzu Karabay","doi":"10.1242/dmm.052409","DOIUrl":null,"url":null,"abstract":"<p><p>The importance of microtubule stability and microtubule-associated proteins in the etiology of Shwachman-Diamond syndrome (SDS) has been highlighted in recent studies. In one patient with SDS, a novel MAP7D1:c.601C>T, p.R201W variant has been identified. In this study, the causality of this variant in the pathogenesis of SDS was investigated. Mutation in the microtubule-binding domain of MAP7D1 caused disruption of its interaction with microtubules. SDS fibroblasts exhibited a decreased cell size with reduced microtubule density, and mitotic defects, including multipolar or bipolar unstable spindles, lagging chromosomes, and shortened inter-centrosomal distance. Additionally, ribosomal protein S14 (RPS14) accumulated within incorrectly dividing SDS fibroblasts. To further evaluate whether these abnormalities are directly attributable to the MAP7D1 mutation, mitotic processes were investigated through genetic manipulations of MAP7D1 in T98G glioblastoma and HEK293T embryonic kidney cell lines. Consistent with data from SDS fibroblasts, similar phenotypes were detected upon overexpression of mutant MAP7D1 and depletion of MAP7D1. Our findings revealed that the MAP7D1 mutation acts as a loss-of-function mutation and contributes to SDS pathogenesis by disrupting microtubule dynamics and ribosomal protein regulation, identifying MAP7D1 as a gene with substantial impact for SDS.</p>","PeriodicalId":11144,"journal":{"name":"Disease Models & Mechanisms","volume":"18 8","pages":""},"PeriodicalIF":3.3000,"publicationDate":"2025-08-01","publicationTypes":"Journal Article","fieldsOfStudy":null,"isOpenAccess":false,"openAccessPdf":"https://www.ncbi.nlm.nih.gov/pmc/articles/PMC12421802/pdf/","citationCount":"0","resultStr":"{\"title\":\"A novel MAP7D1 mutation causes mitotic defects and RPS14 accumulation in Shwachman-Diamond syndrome patient cells.\",\"authors\":\"Seren Kucukvardar, Arzu Karabay\",\"doi\":\"10.1242/dmm.052409\",\"DOIUrl\":null,\"url\":null,\"abstract\":\"<p><p>The importance of microtubule stability and microtubule-associated proteins in the etiology of Shwachman-Diamond syndrome (SDS) has been highlighted in recent studies. In one patient with SDS, a novel MAP7D1:c.601C>T, p.R201W variant has been identified. In this study, the causality of this variant in the pathogenesis of SDS was investigated. Mutation in the microtubule-binding domain of MAP7D1 caused disruption of its interaction with microtubules. SDS fibroblasts exhibited a decreased cell size with reduced microtubule density, and mitotic defects, including multipolar or bipolar unstable spindles, lagging chromosomes, and shortened inter-centrosomal distance. Additionally, ribosomal protein S14 (RPS14) accumulated within incorrectly dividing SDS fibroblasts. To further evaluate whether these abnormalities are directly attributable to the MAP7D1 mutation, mitotic processes were investigated through genetic manipulations of MAP7D1 in T98G glioblastoma and HEK293T embryonic kidney cell lines. Consistent with data from SDS fibroblasts, similar phenotypes were detected upon overexpression of mutant MAP7D1 and depletion of MAP7D1. Our findings revealed that the MAP7D1 mutation acts as a loss-of-function mutation and contributes to SDS pathogenesis by disrupting microtubule dynamics and ribosomal protein regulation, identifying MAP7D1 as a gene with substantial impact for SDS.</p>\",\"PeriodicalId\":11144,\"journal\":{\"name\":\"Disease Models & Mechanisms\",\"volume\":\"18 8\",\"pages\":\"\"},\"PeriodicalIF\":3.3000,\"publicationDate\":\"2025-08-01\",\"publicationTypes\":\"Journal Article\",\"fieldsOfStudy\":null,\"isOpenAccess\":false,\"openAccessPdf\":\"https://www.ncbi.nlm.nih.gov/pmc/articles/PMC12421802/pdf/\",\"citationCount\":\"0\",\"resultStr\":null,\"platform\":\"Semanticscholar\",\"paperid\":null,\"PeriodicalName\":\"Disease Models & Mechanisms\",\"FirstCategoryId\":\"3\",\"ListUrlMain\":\"https://doi.org/10.1242/dmm.052409\",\"RegionNum\":3,\"RegionCategory\":\"医学\",\"ArticlePicture\":[],\"TitleCN\":null,\"AbstractTextCN\":null,\"PMCID\":null,\"EPubDate\":\"2025/8/26 0:00:00\",\"PubModel\":\"Epub\",\"JCR\":\"Q2\",\"JCRName\":\"CELL BIOLOGY\",\"Score\":null,\"Total\":0}","platform":"Semanticscholar","paperid":null,"PeriodicalName":"Disease Models & Mechanisms","FirstCategoryId":"3","ListUrlMain":"https://doi.org/10.1242/dmm.052409","RegionNum":3,"RegionCategory":"医学","ArticlePicture":[],"TitleCN":null,"AbstractTextCN":null,"PMCID":null,"EPubDate":"2025/8/26 0:00:00","PubModel":"Epub","JCR":"Q2","JCRName":"CELL BIOLOGY","Score":null,"Total":0}
引用次数: 0

摘要

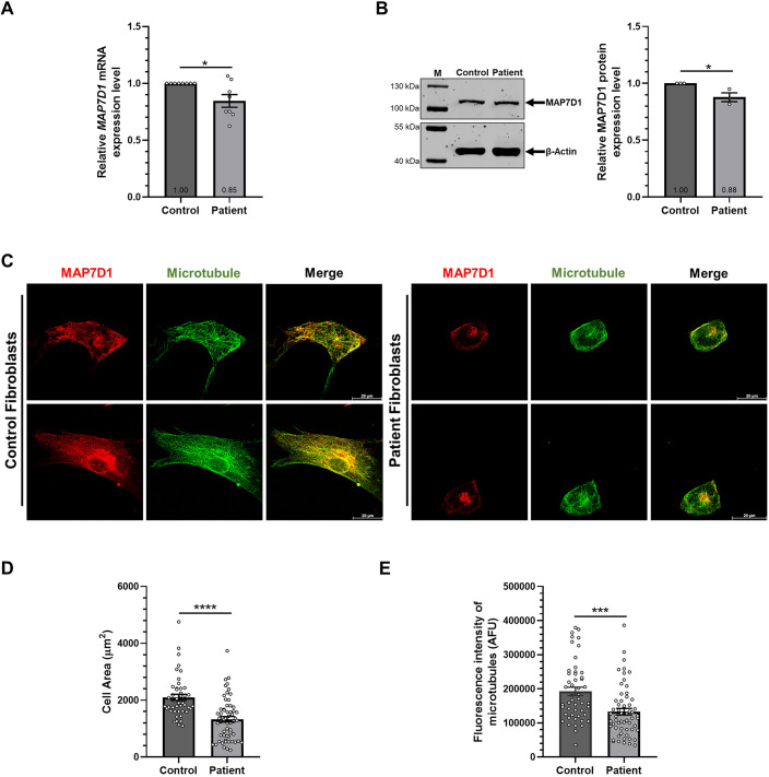
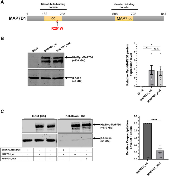
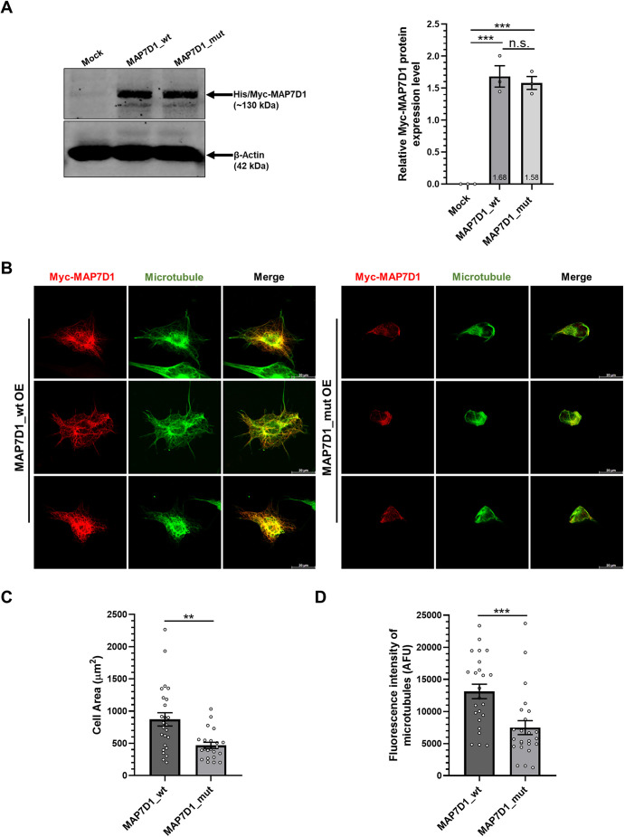
在最近的研究中,微管稳定性和微管相关蛋白在Shwachman-Diamond综合征(SDS)病因学中的重要性得到了强调。在一名SDS患者中,一种新的MAP7D1:c。601C >t, p.R201W型已被鉴定。本研究探讨了该变异在SDS发病机制中的因果关系。MAP7D1微管结合区域的突变导致其与微管的相互作用中断。SDS成纤维细胞表现为细胞大小减小,微管密度降低,有丝分裂缺陷,包括多极或双极不稳定纺锤体,染色体滞后,中心体间距离缩短。此外,核糖体蛋白S14 (RPS14)在不正确分裂的SDS成纤维细胞中积累。为了进一步评估这些异常是否直接归因于MAP7D1突变,我们在T98G胶质母细胞瘤和HEK293T胚胎肾细胞系中通过MAP7D1的遗传操作研究了有丝分裂过程。与SDS成纤维细胞的数据一致,在MAP7D1突变体过表达和MAP7D1缺失时检测到相似的表型。我们的研究结果表明,MAP7D1突变作为一种功能缺失突变,通过破坏微管动力学和核糖体蛋白调节,有助于SDS的发病机制,确定MAP7D1是对SDS有重大影响的基因。
本文章由计算机程序翻译,如有差异,请以英文原文为准。

A novel MAP7D1 mutation causes mitotic defects and RPS14 accumulation in Shwachman-Diamond syndrome patient cells.

A novel MAP7D1 mutation causes mitotic defects and RPS14 accumulation in Shwachman-Diamond syndrome patient cells.

A novel MAP7D1 mutation causes mitotic defects and RPS14 accumulation in Shwachman-Diamond syndrome patient cells.

A novel MAP7D1 mutation causes mitotic defects and RPS14 accumulation in Shwachman-Diamond syndrome patient cells.

The importance of microtubule stability and microtubule-associated proteins in the etiology of Shwachman-Diamond syndrome (SDS) has been highlighted in recent studies. In one patient with SDS, a novel MAP7D1:c.601C>T, p.R201W variant has been identified. In this study, the causality of this variant in the pathogenesis of SDS was investigated. Mutation in the microtubule-binding domain of MAP7D1 caused disruption of its interaction with microtubules. SDS fibroblasts exhibited a decreased cell size with reduced microtubule density, and mitotic defects, including multipolar or bipolar unstable spindles, lagging chromosomes, and shortened inter-centrosomal distance. Additionally, ribosomal protein S14 (RPS14) accumulated within incorrectly dividing SDS fibroblasts. To further evaluate whether these abnormalities are directly attributable to the MAP7D1 mutation, mitotic processes were investigated through genetic manipulations of MAP7D1 in T98G glioblastoma and HEK293T embryonic kidney cell lines. Consistent with data from SDS fibroblasts, similar phenotypes were detected upon overexpression of mutant MAP7D1 and depletion of MAP7D1. Our findings revealed that the MAP7D1 mutation acts as a loss-of-function mutation and contributes to SDS pathogenesis by disrupting microtubule dynamics and ribosomal protein regulation, identifying MAP7D1 as a gene with substantial impact for SDS.

求助全文
通过发布文献求助,成功后即可免费获取论文全文。 去求助
来源期刊
Disease Models & Mechanisms
Disease Models & Mechanisms 医学-病理学
CiteScore
6.60
自引率
7.00%
发文量
203
审稿时长
6-12 weeks
期刊介绍: Disease Models & Mechanisms (DMM) is an online Open Access journal focusing on the use of model systems to better understand, diagnose and treat human disease.
×
引用
GB/T 7714-2015
复制
MLA
复制
APA
复制
导出至
BibTeX EndNote RefMan NoteFirst NoteExpress
×
提示
您的信息不完整,为了账户安全,请先补充。
现在去补充
×
提示
您因"违规操作"
具体请查看互助需知
我知道了
×
提示
确定
请完成安全验证×
copy
已复制链接
快去分享给好友吧!
我知道了
右上角分享
点击右上角分享
0
联系我们:info@booksci.cn Book学术提供免费学术资源搜索服务,方便国内外学者检索中英文文献。致力于提供最便捷和优质的服务体验。 Copyright © 2023 布克学术 All rights reserved.
京ICP备2023020795号-1
ghs 京公网安备 11010802042870号
Book学术文献互助
Book学术文献互助群
群 号:604180095
Book学术官方微信