卒中患者应激性高血糖与肺炎的关系:一项系统回顾和荟萃分析。

IF 2.8 3区 医学 Q2 RESPIRATORY SYSTEM
Xinyi Tu, Chenghao Shi, Jiajiang Jiang, Xiaodan Lu, Li Fan, Xiaoxiao Shi, Qian Li, Lizhu Wang
{"title":"卒中患者应激性高血糖与肺炎的关系:一项系统回顾和荟萃分析。","authors":"Xinyi Tu, Chenghao Shi, Jiajiang Jiang, Xiaodan Lu, Li Fan, Xiaoxiao Shi, Qian Li, Lizhu Wang","doi":"10.1186/s12890-025-03901-9","DOIUrl":null,"url":null,"abstract":"<p><strong>Background: </strong>Pneumonia is a frequent complication post-stroke and stress hyperglycemia (SH) is a physiological response to stroke. Although some studies have provided data on the impact of stress hyperglycemia on pneumonia incidence, no study to date has exclusively focused on investigating the direct relationship between stress hyperglycemia and pneumonia.</p><p><strong>Methods: </strong>A comprehensive literature search was conducted across PubMed, EBSCOhost, Web of Science, Embase, CNKI, and Wanfang databases from inception to July 10th, 2024, to identify observational studies comparing the incidence of pneumonia between stroke patients with and without stress hyperglycemia. The methodological quality of the included studies was assessed using the Newcastle-Ottawa Scale (NOS), and pooled ORs for each comparison were estimated using a random-effects model proposed by DerSimonian and Kacker. This systematic review is presented in accordance with the Preferred Reporting Items for Systematic Reviews and Meta-Analyses (PRISMA) reporting guidelines.</p><p><strong>Results: </strong>Twelve studies were included eventually and the pooled incidence rate of pneumonia was 14.4%. The overall incidence of pneumonia in patients with stress hyperglycemia was significantly higher than in those without stress hyperglycemia (OR: 2.01; 95% CI: 1.72 to 2.34, P < 0.01).Significant heterogeneity was observed in the meta-analysis (P = 0.01, I²=54%). Meta-regression revealed that the effect size differed significantly across subgroups defined by SH metrics (blood glucose versus stress hyperglycemia ratio and blood glucose to HbA1c ratio, p < 0.01). These findings underscore important limitations, including measurement variability, significant heterogeneity, and potential residual confounding due to factors such as dysphagia severity, comorbidity burden, and variations in clinical management. Importantly, the overall quality of evidence was rated as low based on the Grading of Recommendations Assessment, Development and Evaluation (GRADE) framework, primarily due to the observational design of the included studies and inconsistency across results. Therefore, the findings should be interpreted cautiously and regarded as hypothesis-generating.</p><p><strong>Conclusions: </strong>This systematic review and meta-analysis found that SH was significantly associated with post-stroke pneumonia, with patients exhibiting SH having twice the odds of pneumonia compared to those without.</p><p><strong>Prospective registration: </strong>The protocol for this review is registered with the International Prospective Register of Systematic Reviews (PROSPERO) under the registration number CRD42024563263.</p>","PeriodicalId":9148,"journal":{"name":"BMC Pulmonary Medicine","volume":"25 1","pages":"421"},"PeriodicalIF":2.8000,"publicationDate":"2025-09-02","publicationTypes":"Journal Article","fieldsOfStudy":null,"isOpenAccess":false,"openAccessPdf":"https://www.ncbi.nlm.nih.gov/pmc/articles/PMC12403530/pdf/","citationCount":"0","resultStr":"{\"title\":\"Association between stress hyperglycemia and pneumonia in patients with stroke: a systematic review and meta-analysis.\",\"authors\":\"Xinyi Tu, Chenghao Shi, Jiajiang Jiang, Xiaodan Lu, Li Fan, Xiaoxiao Shi, Qian Li, Lizhu Wang\",\"doi\":\"10.1186/s12890-025-03901-9\",\"DOIUrl\":null,\"url\":null,\"abstract\":\"<p><strong>Background: </strong>Pneumonia is a frequent complication post-stroke and stress hyperglycemia (SH) is a physiological response to stroke. Although some studies have provided data on the impact of stress hyperglycemia on pneumonia incidence, no study to date has exclusively focused on investigating the direct relationship between stress hyperglycemia and pneumonia.</p><p><strong>Methods: </strong>A comprehensive literature search was conducted across PubMed, EBSCOhost, Web of Science, Embase, CNKI, and Wanfang databases from inception to July 10th, 2024, to identify observational studies comparing the incidence of pneumonia between stroke patients with and without stress hyperglycemia. The methodological quality of the included studies was assessed using the Newcastle-Ottawa Scale (NOS), and pooled ORs for each comparison were estimated using a random-effects model proposed by DerSimonian and Kacker. This systematic review is presented in accordance with the Preferred Reporting Items for Systematic Reviews and Meta-Analyses (PRISMA) reporting guidelines.</p><p><strong>Results: </strong>Twelve studies were included eventually and the pooled incidence rate of pneumonia was 14.4%. The overall incidence of pneumonia in patients with stress hyperglycemia was significantly higher than in those without stress hyperglycemia (OR: 2.01; 95% CI: 1.72 to 2.34, P < 0.01).Significant heterogeneity was observed in the meta-analysis (P = 0.01, I²=54%). Meta-regression revealed that the effect size differed significantly across subgroups defined by SH metrics (blood glucose versus stress hyperglycemia ratio and blood glucose to HbA1c ratio, p < 0.01). These findings underscore important limitations, including measurement variability, significant heterogeneity, and potential residual confounding due to factors such as dysphagia severity, comorbidity burden, and variations in clinical management. Importantly, the overall quality of evidence was rated as low based on the Grading of Recommendations Assessment, Development and Evaluation (GRADE) framework, primarily due to the observational design of the included studies and inconsistency across results. Therefore, the findings should be interpreted cautiously and regarded as hypothesis-generating.</p><p><strong>Conclusions: </strong>This systematic review and meta-analysis found that SH was significantly associated with post-stroke pneumonia, with patients exhibiting SH having twice the odds of pneumonia compared to those without.</p><p><strong>Prospective registration: </strong>The protocol for this review is registered with the International Prospective Register of Systematic Reviews (PROSPERO) under the registration number CRD42024563263.</p>\",\"PeriodicalId\":9148,\"journal\":{\"name\":\"BMC Pulmonary Medicine\",\"volume\":\"25 1\",\"pages\":\"421\"},\"PeriodicalIF\":2.8000,\"publicationDate\":\"2025-09-02\",\"publicationTypes\":\"Journal Article\",\"fieldsOfStudy\":null,\"isOpenAccess\":false,\"openAccessPdf\":\"https://www.ncbi.nlm.nih.gov/pmc/articles/PMC12403530/pdf/\",\"citationCount\":\"0\",\"resultStr\":null,\"platform\":\"Semanticscholar\",\"paperid\":null,\"PeriodicalName\":\"BMC Pulmonary Medicine\",\"FirstCategoryId\":\"3\",\"ListUrlMain\":\"https://doi.org/10.1186/s12890-025-03901-9\",\"RegionNum\":3,\"RegionCategory\":\"医学\",\"ArticlePicture\":[],\"TitleCN\":null,\"AbstractTextCN\":null,\"PMCID\":null,\"EPubDate\":\"\",\"PubModel\":\"\",\"JCR\":\"Q2\",\"JCRName\":\"RESPIRATORY SYSTEM\",\"Score\":null,\"Total\":0}","platform":"Semanticscholar","paperid":null,"PeriodicalName":"BMC Pulmonary Medicine","FirstCategoryId":"3","ListUrlMain":"https://doi.org/10.1186/s12890-025-03901-9","RegionNum":3,"RegionCategory":"医学","ArticlePicture":[],"TitleCN":null,"AbstractTextCN":null,"PMCID":null,"EPubDate":"","PubModel":"","JCR":"Q2","JCRName":"RESPIRATORY SYSTEM","Score":null,"Total":0}
引用次数: 0

摘要

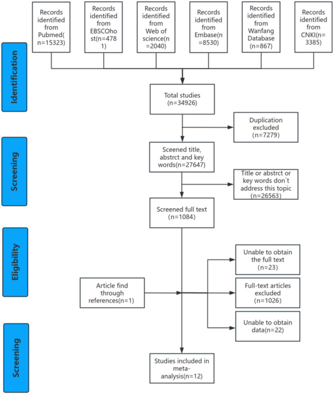
背景:肺炎是卒中后常见的并发症,应激性高血糖(SH)是卒中后的生理反应。虽然一些研究提供了应激性高血糖对肺炎发病率影响的数据,但迄今为止还没有研究专门研究应激性高血糖与肺炎之间的直接关系。方法:对PubMed、EBSCOhost、Web of Science、Embase、CNKI、万方等数据库进行全面的文献检索,从建立之日起至2024年7月10日,确定观察性研究,比较合并和不合并应激性高血糖的脑卒中患者肺炎的发病率。使用纽卡斯尔-渥太华量表(NOS)评估纳入研究的方法学质量,并使用DerSimonian和Kacker提出的随机效应模型估计每个比较的合并or。本系统综述是按照系统综述和荟萃分析(PRISMA)报告指南的首选报告项目进行的。结果:最终纳入12项研究,肺炎的总发病率为14.4%。应激性高血糖患者的肺炎总发病率显著高于无应激性高血糖患者(OR: 2.01; 95% CI: 1.72至2.34,P)结论:本系统评价和荟萃分析发现,SH与卒中后肺炎显著相关,表现出SH的患者患肺炎的几率是无应激性高血糖患者的两倍。前瞻性注册:本综述的方案已在国际前瞻性系统评价注册(PROSPERO)注册,注册号为CRD42024563263。
本文章由计算机程序翻译,如有差异,请以英文原文为准。

Association between stress hyperglycemia and pneumonia in patients with stroke: a systematic review and meta-analysis.

Association between stress hyperglycemia and pneumonia in patients with stroke: a systematic review and meta-analysis.

Association between stress hyperglycemia and pneumonia in patients with stroke: a systematic review and meta-analysis.

Background: Pneumonia is a frequent complication post-stroke and stress hyperglycemia (SH) is a physiological response to stroke. Although some studies have provided data on the impact of stress hyperglycemia on pneumonia incidence, no study to date has exclusively focused on investigating the direct relationship between stress hyperglycemia and pneumonia.

Methods: A comprehensive literature search was conducted across PubMed, EBSCOhost, Web of Science, Embase, CNKI, and Wanfang databases from inception to July 10th, 2024, to identify observational studies comparing the incidence of pneumonia between stroke patients with and without stress hyperglycemia. The methodological quality of the included studies was assessed using the Newcastle-Ottawa Scale (NOS), and pooled ORs for each comparison were estimated using a random-effects model proposed by DerSimonian and Kacker. This systematic review is presented in accordance with the Preferred Reporting Items for Systematic Reviews and Meta-Analyses (PRISMA) reporting guidelines.

Results: Twelve studies were included eventually and the pooled incidence rate of pneumonia was 14.4%. The overall incidence of pneumonia in patients with stress hyperglycemia was significantly higher than in those without stress hyperglycemia (OR: 2.01; 95% CI: 1.72 to 2.34, P < 0.01).Significant heterogeneity was observed in the meta-analysis (P = 0.01, I²=54%). Meta-regression revealed that the effect size differed significantly across subgroups defined by SH metrics (blood glucose versus stress hyperglycemia ratio and blood glucose to HbA1c ratio, p < 0.01). These findings underscore important limitations, including measurement variability, significant heterogeneity, and potential residual confounding due to factors such as dysphagia severity, comorbidity burden, and variations in clinical management. Importantly, the overall quality of evidence was rated as low based on the Grading of Recommendations Assessment, Development and Evaluation (GRADE) framework, primarily due to the observational design of the included studies and inconsistency across results. Therefore, the findings should be interpreted cautiously and regarded as hypothesis-generating.

Conclusions: This systematic review and meta-analysis found that SH was significantly associated with post-stroke pneumonia, with patients exhibiting SH having twice the odds of pneumonia compared to those without.

Prospective registration: The protocol for this review is registered with the International Prospective Register of Systematic Reviews (PROSPERO) under the registration number CRD42024563263.

求助全文
通过发布文献求助,成功后即可免费获取论文全文。 去求助
来源期刊
BMC Pulmonary Medicine
BMC Pulmonary Medicine RESPIRATORY SYSTEM-
CiteScore
4.40
自引率
3.20%
发文量
423
审稿时长
6-12 weeks
期刊介绍: BMC Pulmonary Medicine is an open access, peer-reviewed journal that considers articles on all aspects of the prevention, diagnosis and management of pulmonary and associated disorders, as well as related molecular genetics, pathophysiology, and epidemiology.
×
引用
GB/T 7714-2015
复制
MLA
复制
APA
复制
导出至
BibTeX EndNote RefMan NoteFirst NoteExpress
×
提示
您的信息不完整,为了账户安全,请先补充。
现在去补充
×
提示
您因"违规操作"
具体请查看互助需知
我知道了
×
提示
确定
请完成安全验证×
copy
已复制链接
快去分享给好友吧!
我知道了
右上角分享
点击右上角分享
0
联系我们:info@booksci.cn Book学术提供免费学术资源搜索服务,方便国内外学者检索中英文文献。致力于提供最便捷和优质的服务体验。 Copyright © 2023 布克学术 All rights reserved.
京ICP备2023020795号-1
ghs 京公网安备 11010802042870号
Book学术文献互助
Book学术文献互助群
群 号:604180095
Book学术官方微信