奥西替尼- cy7 (OSA-Cy7)偶联物作为靶向激活EGFR突变的潜在治疗药物的设计、合成和生物学评价

IF 3.4 3区 生物学 Q2 BIOTECHNOLOGY & APPLIED MICROBIOLOGY
Ying Dong, Jinhang Li, Jia Wu, Lu Huang, Xiaoqiong Li, Qiaoxuan Zhang, Xianzhang Huang, Pengwei Zhang
{"title":"奥西替尼- cy7 (OSA-Cy7)偶联物作为靶向激活EGFR突变的潜在治疗药物的设计、合成和生物学评价","authors":"Ying Dong, Jinhang Li, Jia Wu, Lu Huang, Xiaoqiong Li, Qiaoxuan Zhang, Xianzhang Huang, Pengwei Zhang","doi":"10.1186/s12896-025-01025-w","DOIUrl":null,"url":null,"abstract":"<p><p>Accurately predicting the therapeutic response of non-small cell lung cancer (NSCLC) patients to tyrosine kinase inhibitors (TKIs) is of significant clinical importance. The use of TKIs in clinical is primarily guided by the detection of EGFR gene mutations. However, the current EGFR mutation assays face challenges such as inconsistent correlation with therapeutic outcomes, inconvenient sample availability and limited sensitivity. To address these, we have designed and synthesized a novel theranostic agent, OSA-Cy7, by conjugating the third-generation EGFR-TKI osimertinib with the near-infrared (NIR) fluorophore Cy7. This conjugate aims to enable fluorescence-based detection of mutant EGFR and targeted therapy of NSCLC. Our studies demonstrated that OSA-Cy7 selectively accumulates in EGFR-mutant NSCLC cell lines, such as PC9 (exon 19 deletion) and H1975 (L858R/T790M), exhibiting enhanced fluorescence signals, while showing minimal uptake in wild-type EGFR A549 cells. Western blot analysis confirmed that OSA-Cy7 effectively inhibits EGFR phosphorylation in mutant cell lines, with negligible effects on wild-type EGFR phosphorylation. Furthermore, OSA-Cy7 treatment resulted in significant suppression on cell proliferation and colony formation in EGFR-mutant cells, indicating its potent anticancer activity. These findings suggest that OSA-Cy7 holds promise as a theranostic agent for the selective imaging and treatment of EGFR-mutant NSCLC, potentially improving patient stratification and therapeutic monitoring.</p>","PeriodicalId":8905,"journal":{"name":"BMC Biotechnology","volume":"25 1","pages":"87"},"PeriodicalIF":3.4000,"publicationDate":"2025-08-26","publicationTypes":"Journal Article","fieldsOfStudy":null,"isOpenAccess":false,"openAccessPdf":"https://www.ncbi.nlm.nih.gov/pmc/articles/PMC12379436/pdf/","citationCount":"0","resultStr":"{\"title\":\"Design, synthesis, and biological evaluation of Osimertinib-Cy7 (OSA-Cy7) conjugate as potential theranostic agent targeting activating EGFR mutations.\",\"authors\":\"Ying Dong, Jinhang Li, Jia Wu, Lu Huang, Xiaoqiong Li, Qiaoxuan Zhang, Xianzhang Huang, Pengwei Zhang\",\"doi\":\"10.1186/s12896-025-01025-w\",\"DOIUrl\":null,\"url\":null,\"abstract\":\"<p><p>Accurately predicting the therapeutic response of non-small cell lung cancer (NSCLC) patients to tyrosine kinase inhibitors (TKIs) is of significant clinical importance. The use of TKIs in clinical is primarily guided by the detection of EGFR gene mutations. However, the current EGFR mutation assays face challenges such as inconsistent correlation with therapeutic outcomes, inconvenient sample availability and limited sensitivity. To address these, we have designed and synthesized a novel theranostic agent, OSA-Cy7, by conjugating the third-generation EGFR-TKI osimertinib with the near-infrared (NIR) fluorophore Cy7. This conjugate aims to enable fluorescence-based detection of mutant EGFR and targeted therapy of NSCLC. Our studies demonstrated that OSA-Cy7 selectively accumulates in EGFR-mutant NSCLC cell lines, such as PC9 (exon 19 deletion) and H1975 (L858R/T790M), exhibiting enhanced fluorescence signals, while showing minimal uptake in wild-type EGFR A549 cells. Western blot analysis confirmed that OSA-Cy7 effectively inhibits EGFR phosphorylation in mutant cell lines, with negligible effects on wild-type EGFR phosphorylation. Furthermore, OSA-Cy7 treatment resulted in significant suppression on cell proliferation and colony formation in EGFR-mutant cells, indicating its potent anticancer activity. These findings suggest that OSA-Cy7 holds promise as a theranostic agent for the selective imaging and treatment of EGFR-mutant NSCLC, potentially improving patient stratification and therapeutic monitoring.</p>\",\"PeriodicalId\":8905,\"journal\":{\"name\":\"BMC Biotechnology\",\"volume\":\"25 1\",\"pages\":\"87\"},\"PeriodicalIF\":3.4000,\"publicationDate\":\"2025-08-26\",\"publicationTypes\":\"Journal Article\",\"fieldsOfStudy\":null,\"isOpenAccess\":false,\"openAccessPdf\":\"https://www.ncbi.nlm.nih.gov/pmc/articles/PMC12379436/pdf/\",\"citationCount\":\"0\",\"resultStr\":null,\"platform\":\"Semanticscholar\",\"paperid\":null,\"PeriodicalName\":\"BMC Biotechnology\",\"FirstCategoryId\":\"5\",\"ListUrlMain\":\"https://doi.org/10.1186/s12896-025-01025-w\",\"RegionNum\":3,\"RegionCategory\":\"生物学\",\"ArticlePicture\":[],\"TitleCN\":null,\"AbstractTextCN\":null,\"PMCID\":null,\"EPubDate\":\"\",\"PubModel\":\"\",\"JCR\":\"Q2\",\"JCRName\":\"BIOTECHNOLOGY & APPLIED MICROBIOLOGY\",\"Score\":null,\"Total\":0}","platform":"Semanticscholar","paperid":null,"PeriodicalName":"BMC Biotechnology","FirstCategoryId":"5","ListUrlMain":"https://doi.org/10.1186/s12896-025-01025-w","RegionNum":3,"RegionCategory":"生物学","ArticlePicture":[],"TitleCN":null,"AbstractTextCN":null,"PMCID":null,"EPubDate":"","PubModel":"","JCR":"Q2","JCRName":"BIOTECHNOLOGY & APPLIED MICROBIOLOGY","Score":null,"Total":0}
引用次数: 0

摘要

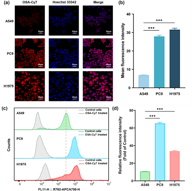
准确预测非小细胞肺癌(NSCLC)患者对酪氨酸激酶抑制剂(TKIs)的治疗反应具有重要的临床意义。TKIs在临床中的应用主要以检测EGFR基因突变为指导。然而,目前的EGFR突变检测面临着挑战,如与治疗结果的相关性不一致,不方便的样品可用性和有限的灵敏度。为了解决这些问题,我们设计并合成了一种新的治疗剂,OSA-Cy7,通过将第三代EGFR-TKI奥西替尼与近红外(NIR)荧光团Cy7偶联。该偶联物旨在实现基于荧光的突变EGFR检测和非小细胞肺癌的靶向治疗。我们的研究表明,sa - cy7选择性地在EGFR突变的NSCLC细胞系中积累,如PC9(外显子19缺失)和H1975 (L858R/T790M),表现出增强的荧光信号,而在野生型EGFR A549细胞中表现出最小的摄取。Western blot分析证实,OSA-Cy7在突变细胞系中有效抑制EGFR磷酸化,对野生型EGFR磷酸化的影响可以忽略不计。此外,OSA-Cy7处理显著抑制egfr突变细胞的细胞增殖和集落形成,表明其具有强大的抗癌活性。这些发现表明,OSA-Cy7有望成为egfr突变型NSCLC的选择性成像和治疗药物,有可能改善患者分层和治疗监测。
本文章由计算机程序翻译,如有差异,请以英文原文为准。

Design, synthesis, and biological evaluation of Osimertinib-Cy7 (OSA-Cy7) conjugate as potential theranostic agent targeting activating EGFR mutations.

Design, synthesis, and biological evaluation of Osimertinib-Cy7 (OSA-Cy7) conjugate as potential theranostic agent targeting activating EGFR mutations.

Design, synthesis, and biological evaluation of Osimertinib-Cy7 (OSA-Cy7) conjugate as potential theranostic agent targeting activating EGFR mutations.

Design, synthesis, and biological evaluation of Osimertinib-Cy7 (OSA-Cy7) conjugate as potential theranostic agent targeting activating EGFR mutations.

Accurately predicting the therapeutic response of non-small cell lung cancer (NSCLC) patients to tyrosine kinase inhibitors (TKIs) is of significant clinical importance. The use of TKIs in clinical is primarily guided by the detection of EGFR gene mutations. However, the current EGFR mutation assays face challenges such as inconsistent correlation with therapeutic outcomes, inconvenient sample availability and limited sensitivity. To address these, we have designed and synthesized a novel theranostic agent, OSA-Cy7, by conjugating the third-generation EGFR-TKI osimertinib with the near-infrared (NIR) fluorophore Cy7. This conjugate aims to enable fluorescence-based detection of mutant EGFR and targeted therapy of NSCLC. Our studies demonstrated that OSA-Cy7 selectively accumulates in EGFR-mutant NSCLC cell lines, such as PC9 (exon 19 deletion) and H1975 (L858R/T790M), exhibiting enhanced fluorescence signals, while showing minimal uptake in wild-type EGFR A549 cells. Western blot analysis confirmed that OSA-Cy7 effectively inhibits EGFR phosphorylation in mutant cell lines, with negligible effects on wild-type EGFR phosphorylation. Furthermore, OSA-Cy7 treatment resulted in significant suppression on cell proliferation and colony formation in EGFR-mutant cells, indicating its potent anticancer activity. These findings suggest that OSA-Cy7 holds promise as a theranostic agent for the selective imaging and treatment of EGFR-mutant NSCLC, potentially improving patient stratification and therapeutic monitoring.

求助全文
通过发布文献求助,成功后即可免费获取论文全文。 去求助
来源期刊
BMC Biotechnology
BMC Biotechnology 工程技术-生物工程与应用微生物
CiteScore
6.60
自引率
0.00%
发文量
34
审稿时长
2 months
期刊介绍: BMC Biotechnology is an open access, peer-reviewed journal that considers articles on the manipulation of biological macromolecules or organisms for use in experimental procedures, cellular and tissue engineering or in the pharmaceutical, agricultural biotechnology and allied industries.
×
引用
GB/T 7714-2015
复制
MLA
复制
APA
复制
导出至
BibTeX EndNote RefMan NoteFirst NoteExpress
×
提示
您的信息不完整,为了账户安全,请先补充。
现在去补充
×
提示
您因"违规操作"
具体请查看互助需知
我知道了
×
提示
确定
请完成安全验证×
copy
已复制链接
快去分享给好友吧!
我知道了
右上角分享
点击右上角分享
0
联系我们:info@booksci.cn Book学术提供免费学术资源搜索服务,方便国内外学者检索中英文文献。致力于提供最便捷和优质的服务体验。 Copyright © 2023 布克学术 All rights reserved.
京ICP备2023020795号-1
ghs 京公网安备 11010802042870号
Book学术文献互助
Book学术文献互助群
群 号:604180095
Book学术官方微信