基于人诱导多能干细胞的肝脏脂质代谢相关TM6SF2-E167K变异模型

IF 15.8 1区 医学 Q1 GASTROENTEROLOGY & HEPATOLOGY
Hepatology Pub Date : 2025-09-01 Epub Date: 2024-08-27 DOI:10.1097/HEP.0000000000001065
Lanuza A P Faccioli, Yiyue Sun, Olamide Animasahun, Takashi Motomura, Zhenghao Liu, Takeshi Kurihara, Zhiping Hu, Bo Yang, Zeliha Cetin, Annalisa M Baratta, Ajay Shankaran, Minal Nenwani, Leyla Nurcihan Altay, Linqi Huang, Noah Meurs, Jonathan Franks, Donna Stolz, Dillon C Gavlock, Mark T Miedel, Alina Ostrowska, Rodrigo M Florentino, Ira J Fox, Deepak Nagrath, Alejandro Soto-Gutierrez
{"title":"基于人诱导多能干细胞的肝脏脂质代谢相关TM6SF2-E167K变异模型","authors":"Lanuza A P Faccioli, Yiyue Sun, Olamide Animasahun, Takashi Motomura, Zhenghao Liu, Takeshi Kurihara, Zhiping Hu, Bo Yang, Zeliha Cetin, Annalisa M Baratta, Ajay Shankaran, Minal Nenwani, Leyla Nurcihan Altay, Linqi Huang, Noah Meurs, Jonathan Franks, Donna Stolz, Dillon C Gavlock, Mark T Miedel, Alina Ostrowska, Rodrigo M Florentino, Ira J Fox, Deepak Nagrath, Alejandro Soto-Gutierrez","doi":"10.1097/HEP.0000000000001065","DOIUrl":null,"url":null,"abstract":"<p><strong>Background and aims: </strong>TM6SF2 rs58542926 (E167K) is related to an increased prevalence of metabolic dysfunction-associated steatotic liver disease. Conflicting mouse study results highlight the need for a human model to understand this mutation's impact. This study aims to create and characterize a reliable human in vitro model to mimic the effects of the TM6SF2-E167K mutation for future studies.</p><p><strong>Approach and results: </strong>We used gene editing on human-induced pluripotent stem cells from a healthy individual to create cells with the TM6SF2-E167K mutation. After hepatocyte-directed differentiation, we observed decreased TM6SF2 protein expression, increased intracellular lipid droplets, and total cholesterol, in addition to reduced VLDL secretion. Transcriptomics revealed the upregulation of genes involved in lipid, fatty acid, and cholesterol transport, flux, and oxidation. Global lipidomics showed increased lipid classes associated with endoplasmic reticulum (ER) stress, mitochondrial dysfunction, apoptosis, and lipid metabolism. In addition, the TM6SF2-E167K mutation conferred a proinflammatory phenotype with signs of mitochondria and ER stress. Importantly, by facilitating protein folding within the ER of hepatocytes carrying TM6SF2-E167K mutation, VLDL secretion and ER stress markers improved.</p><p><strong>Conclusions: </strong>Our findings indicate that induced hepatocytes generated from human-induced pluripotent stem cells carrying the TM6SF2-E167K recapitulate the effects observed in human hepatocytes from individuals with the TM6SF2 mutation. This study characterizes an in vitro model that can be used as a platform to identify potential clinical targets and highlights the therapeutic potential of targeting protein misfolding to alleviate ER stress and mitigate the detrimental effects of the TM6SF2-E167K mutation on hepatic lipid metabolism.</p>","PeriodicalId":177,"journal":{"name":"Hepatology","volume":"82 3","pages":"638-654"},"PeriodicalIF":15.8000,"publicationDate":"2025-09-01","publicationTypes":"Journal Article","fieldsOfStudy":null,"isOpenAccess":false,"openAccessPdf":"https://www.ncbi.nlm.nih.gov/pmc/articles/PMC11865362/pdf/","citationCount":"0","resultStr":"{\"title\":\"Human-induced pluripotent stem cell-based hepatic modeling of lipid metabolism-associated TM6SF2-E167K variant.\",\"authors\":\"Lanuza A P Faccioli, Yiyue Sun, Olamide Animasahun, Takashi Motomura, Zhenghao Liu, Takeshi Kurihara, Zhiping Hu, Bo Yang, Zeliha Cetin, Annalisa M Baratta, Ajay Shankaran, Minal Nenwani, Leyla Nurcihan Altay, Linqi Huang, Noah Meurs, Jonathan Franks, Donna Stolz, Dillon C Gavlock, Mark T Miedel, Alina Ostrowska, Rodrigo M Florentino, Ira J Fox, Deepak Nagrath, Alejandro Soto-Gutierrez\",\"doi\":\"10.1097/HEP.0000000000001065\",\"DOIUrl\":null,\"url\":null,\"abstract\":\"<p><strong>Background and aims: </strong>TM6SF2 rs58542926 (E167K) is related to an increased prevalence of metabolic dysfunction-associated steatotic liver disease. Conflicting mouse study results highlight the need for a human model to understand this mutation's impact. This study aims to create and characterize a reliable human in vitro model to mimic the effects of the TM6SF2-E167K mutation for future studies.</p><p><strong>Approach and results: </strong>We used gene editing on human-induced pluripotent stem cells from a healthy individual to create cells with the TM6SF2-E167K mutation. After hepatocyte-directed differentiation, we observed decreased TM6SF2 protein expression, increased intracellular lipid droplets, and total cholesterol, in addition to reduced VLDL secretion. Transcriptomics revealed the upregulation of genes involved in lipid, fatty acid, and cholesterol transport, flux, and oxidation. Global lipidomics showed increased lipid classes associated with endoplasmic reticulum (ER) stress, mitochondrial dysfunction, apoptosis, and lipid metabolism. In addition, the TM6SF2-E167K mutation conferred a proinflammatory phenotype with signs of mitochondria and ER stress. Importantly, by facilitating protein folding within the ER of hepatocytes carrying TM6SF2-E167K mutation, VLDL secretion and ER stress markers improved.</p><p><strong>Conclusions: </strong>Our findings indicate that induced hepatocytes generated from human-induced pluripotent stem cells carrying the TM6SF2-E167K recapitulate the effects observed in human hepatocytes from individuals with the TM6SF2 mutation. This study characterizes an in vitro model that can be used as a platform to identify potential clinical targets and highlights the therapeutic potential of targeting protein misfolding to alleviate ER stress and mitigate the detrimental effects of the TM6SF2-E167K mutation on hepatic lipid metabolism.</p>\",\"PeriodicalId\":177,\"journal\":{\"name\":\"Hepatology\",\"volume\":\"82 3\",\"pages\":\"638-654\"},\"PeriodicalIF\":15.8000,\"publicationDate\":\"2025-09-01\",\"publicationTypes\":\"Journal Article\",\"fieldsOfStudy\":null,\"isOpenAccess\":false,\"openAccessPdf\":\"https://www.ncbi.nlm.nih.gov/pmc/articles/PMC11865362/pdf/\",\"citationCount\":\"0\",\"resultStr\":null,\"platform\":\"Semanticscholar\",\"paperid\":null,\"PeriodicalName\":\"Hepatology\",\"FirstCategoryId\":\"3\",\"ListUrlMain\":\"https://doi.org/10.1097/HEP.0000000000001065\",\"RegionNum\":1,\"RegionCategory\":\"医学\",\"ArticlePicture\":[],\"TitleCN\":null,\"AbstractTextCN\":null,\"PMCID\":null,\"EPubDate\":\"2024/8/27 0:00:00\",\"PubModel\":\"Epub\",\"JCR\":\"Q1\",\"JCRName\":\"GASTROENTEROLOGY & HEPATOLOGY\",\"Score\":null,\"Total\":0}","platform":"Semanticscholar","paperid":null,"PeriodicalName":"Hepatology","FirstCategoryId":"3","ListUrlMain":"https://doi.org/10.1097/HEP.0000000000001065","RegionNum":1,"RegionCategory":"医学","ArticlePicture":[],"TitleCN":null,"AbstractTextCN":null,"PMCID":null,"EPubDate":"2024/8/27 0:00:00","PubModel":"Epub","JCR":"Q1","JCRName":"GASTROENTEROLOGY & HEPATOLOGY","Score":null,"Total":0}
引用次数: 0

摘要

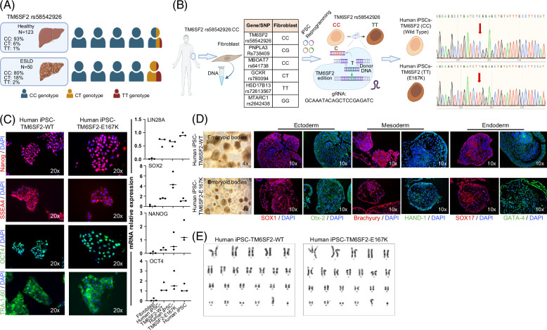
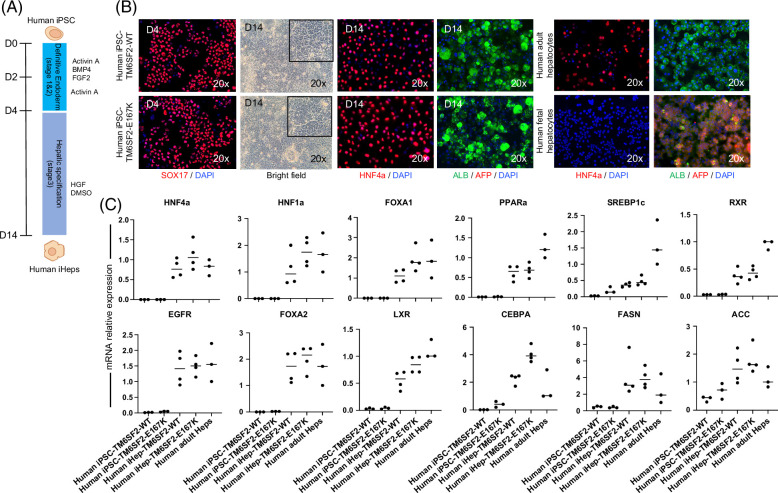
背景和目的:TM6SF2 rs58542926 (E167K)与代谢功能障碍相关的脂肪变性肝病患病率增加有关。相互矛盾的小鼠研究结果强调需要一个人类模型来理解这种突变的影响。本研究旨在建立和表征一个可靠的人类体外模型,以模拟TM6SF2-E167K突变的影响,为未来的研究提供依据。方法和结果:我们对来自健康个体的人类诱导的多能干细胞进行基因编辑,以创建具有TM6SF2-E167K突变的细胞。在肝细胞定向分化后,我们观察到TM6SF2蛋白表达降低,细胞内脂滴和总胆固醇增加,此外VLDL分泌减少。转录组学揭示了参与脂质、脂肪酸和胆固醇转运、通量和氧化的基因的上调。整体脂质组学显示,增加的脂质种类与内质网应激、线粒体功能障碍、细胞凋亡和脂质代谢有关。此外,TM6SF2-E167K突变赋予促炎表型,具有线粒体和内质网应激的迹象。重要的是,通过促进携带TM6SF2-E167K突变的肝细胞内质网内的蛋白质折叠,VLDL分泌和内质网应激标志物得到改善。结论:我们的研究结果表明,由人诱导的多能干细胞产生的诱导肝细胞携带TM6SF2- e167k,再现了在携带TM6SF2突变个体的人肝细胞中观察到的效应。本研究建立了一个体外模型,该模型可作为识别潜在临床靶点的平台,并突出了靶向蛋白错误折叠以减轻内质网应激和减轻TM6SF2-E167K突变对肝脏脂质代谢的有害影响的治疗潜力。
本文章由计算机程序翻译,如有差异,请以英文原文为准。

Human-induced pluripotent stem cell-based hepatic modeling of lipid metabolism-associated TM6SF2-E167K variant.

Human-induced pluripotent stem cell-based hepatic modeling of lipid metabolism-associated TM6SF2-E167K variant.

Human-induced pluripotent stem cell-based hepatic modeling of lipid metabolism-associated TM6SF2-E167K variant.

Human-induced pluripotent stem cell-based hepatic modeling of lipid metabolism-associated TM6SF2-E167K variant.

Background and aims: TM6SF2 rs58542926 (E167K) is related to an increased prevalence of metabolic dysfunction-associated steatotic liver disease. Conflicting mouse study results highlight the need for a human model to understand this mutation's impact. This study aims to create and characterize a reliable human in vitro model to mimic the effects of the TM6SF2-E167K mutation for future studies.

Approach and results: We used gene editing on human-induced pluripotent stem cells from a healthy individual to create cells with the TM6SF2-E167K mutation. After hepatocyte-directed differentiation, we observed decreased TM6SF2 protein expression, increased intracellular lipid droplets, and total cholesterol, in addition to reduced VLDL secretion. Transcriptomics revealed the upregulation of genes involved in lipid, fatty acid, and cholesterol transport, flux, and oxidation. Global lipidomics showed increased lipid classes associated with endoplasmic reticulum (ER) stress, mitochondrial dysfunction, apoptosis, and lipid metabolism. In addition, the TM6SF2-E167K mutation conferred a proinflammatory phenotype with signs of mitochondria and ER stress. Importantly, by facilitating protein folding within the ER of hepatocytes carrying TM6SF2-E167K mutation, VLDL secretion and ER stress markers improved.

Conclusions: Our findings indicate that induced hepatocytes generated from human-induced pluripotent stem cells carrying the TM6SF2-E167K recapitulate the effects observed in human hepatocytes from individuals with the TM6SF2 mutation. This study characterizes an in vitro model that can be used as a platform to identify potential clinical targets and highlights the therapeutic potential of targeting protein misfolding to alleviate ER stress and mitigate the detrimental effects of the TM6SF2-E167K mutation on hepatic lipid metabolism.

求助全文
通过发布文献求助,成功后即可免费获取论文全文。 去求助
来源期刊
Hepatology
Hepatology 医学-胃肠肝病学
CiteScore
27.50
自引率
3.70%
发文量
609
审稿时长
1 months
期刊介绍: HEPATOLOGY is recognized as the leading publication in the field of liver disease. It features original, peer-reviewed articles covering various aspects of liver structure, function, and disease. The journal's distinguished Editorial Board carefully selects the best articles each month, focusing on topics including immunology, chronic hepatitis, viral hepatitis, cirrhosis, genetic and metabolic liver diseases, liver cancer, and drug metabolism.
×
引用
GB/T 7714-2015
复制
MLA
复制
APA
复制
导出至
BibTeX EndNote RefMan NoteFirst NoteExpress
×
提示
您的信息不完整,为了账户安全,请先补充。
现在去补充
×
提示
您因"违规操作"
具体请查看互助需知
我知道了
×
提示
确定
请完成安全验证×
copy
已复制链接
快去分享给好友吧!
我知道了
右上角分享
点击右上角分享
0
联系我们:info@booksci.cn Book学术提供免费学术资源搜索服务,方便国内外学者检索中英文文献。致力于提供最便捷和优质的服务体验。 Copyright © 2023 布克学术 All rights reserved.
京ICP备2023020795号-1
ghs 京公网安备 11010802042870号
Book学术文献互助
Book学术文献互助群
群 号:604180095
Book学术官方微信