CX3CR1+巨噬细胞与hsc相互作用,通过抑制CD8+ t细胞促进HCC。

IF 15.8 1区 医学 Q1 GASTROENTEROLOGY & HEPATOLOGY
Hepatology Pub Date : 2025-09-01 Epub Date: 2024-07-19 DOI:10.1097/HEP.0000000000001021
Jong-Min Jeong, Sung Eun Choi, Young-Ri Shim, Hee-Hoon Kim, Young-Sun Lee, Keungmo Yang, Kyurae Kim, Min Jeong Kim, Katherine Po Sin Chung, Seok-Hwan Kim, Jin-Seok Byun, Hyuk Soo Eun, Won-Il Jeong
{"title":"CX3CR1+巨噬细胞与hsc相互作用,通过抑制CD8+ t细胞促进HCC。","authors":"Jong-Min Jeong, Sung Eun Choi, Young-Ri Shim, Hee-Hoon Kim, Young-Sun Lee, Keungmo Yang, Kyurae Kim, Min Jeong Kim, Katherine Po Sin Chung, Seok-Hwan Kim, Jin-Seok Byun, Hyuk Soo Eun, Won-Il Jeong","doi":"10.1097/HEP.0000000000001021","DOIUrl":null,"url":null,"abstract":"<p><strong>Background and aims: </strong>HSCs contribute to HCC progression by regulating multiple factors. However, the entire immunoregulatory functions of HSCs are still obscure. Here, we aim to investigate whether HSCs impose CX3CR1+ macrophages to protumorigenic properties in the peritumoral area.</p><p><strong>Approach and results: </strong>In single-cell RNA-sequencing analysis of patients with HCC, a subpopulation of macrophages specifically expressed Arg1 and Cx3cr1 in the peritumoral area and were highly enriched with retinol metabolism-related genes. Flow cytometry analysis showed significantly increased frequencies of CD14+CD11b+HLA-DR- macrophages with CX3CR1 in the HCC adjacent region where α-smooth muscle actin-expressing activated hepatic stellate cells (aHSCs) showed colocalized expression of CX3CL1. Accordingly, in tumor-bearing mice, Cx3cl1 mRNA expression was notably increased in aHSCs within the adjacent HCC, where infiltration of CX3CR1+Ly6C+ macrophages was mostly observed with decreased CD8+ T cells. In adoptive transfer and in vitro coculture of myeloid cells, we demonstrated that CX3CR1+Ly6C+ macrophages migrated and highly expressed arginase-1 by interacting with retinoid-enriched aHSCs in the adjacent HCC. Direct treatment of retinoids or coculturing with retinol-storing mouse aHSCs or human LX-2 cells significantly increased arginase-1 expression in CX3CR1+Ly6C+ macrophages and human blood CD14+ cells, leading to the suppression of CD8+ T-cell proliferation. Moreover, genetic deficiency of CX3CR1 in myeloid cells or pharmacological inhibition of retinol metabolism remarkably attenuated HCC development.</p><p><strong>Conclusions: </strong>We showed that CX3CR1+Ly6C+ macrophages migrate and interact with aHSCs in the peritumoral region where retinoids induce arginase-1 expression in CX3CR1+Ly6C+ macrophages, subsequently depriving CD8+ T cells of arginine and promoting HCC.</p>","PeriodicalId":177,"journal":{"name":"Hepatology","volume":"82 3","pages":"655-668"},"PeriodicalIF":15.8000,"publicationDate":"2025-09-01","publicationTypes":"Journal Article","fieldsOfStudy":null,"isOpenAccess":false,"openAccessPdf":"https://www.ncbi.nlm.nih.gov/pmc/articles/PMC12356560/pdf/","citationCount":"0","resultStr":"{\"title\":\"CX3CR1+ macrophages interact with HSCs to promote HCC through CD8+ T-cell suppression.\",\"authors\":\"Jong-Min Jeong, Sung Eun Choi, Young-Ri Shim, Hee-Hoon Kim, Young-Sun Lee, Keungmo Yang, Kyurae Kim, Min Jeong Kim, Katherine Po Sin Chung, Seok-Hwan Kim, Jin-Seok Byun, Hyuk Soo Eun, Won-Il Jeong\",\"doi\":\"10.1097/HEP.0000000000001021\",\"DOIUrl\":null,\"url\":null,\"abstract\":\"<p><strong>Background and aims: </strong>HSCs contribute to HCC progression by regulating multiple factors. However, the entire immunoregulatory functions of HSCs are still obscure. Here, we aim to investigate whether HSCs impose CX3CR1+ macrophages to protumorigenic properties in the peritumoral area.</p><p><strong>Approach and results: </strong>In single-cell RNA-sequencing analysis of patients with HCC, a subpopulation of macrophages specifically expressed Arg1 and Cx3cr1 in the peritumoral area and were highly enriched with retinol metabolism-related genes. Flow cytometry analysis showed significantly increased frequencies of CD14+CD11b+HLA-DR- macrophages with CX3CR1 in the HCC adjacent region where α-smooth muscle actin-expressing activated hepatic stellate cells (aHSCs) showed colocalized expression of CX3CL1. Accordingly, in tumor-bearing mice, Cx3cl1 mRNA expression was notably increased in aHSCs within the adjacent HCC, where infiltration of CX3CR1+Ly6C+ macrophages was mostly observed with decreased CD8+ T cells. In adoptive transfer and in vitro coculture of myeloid cells, we demonstrated that CX3CR1+Ly6C+ macrophages migrated and highly expressed arginase-1 by interacting with retinoid-enriched aHSCs in the adjacent HCC. Direct treatment of retinoids or coculturing with retinol-storing mouse aHSCs or human LX-2 cells significantly increased arginase-1 expression in CX3CR1+Ly6C+ macrophages and human blood CD14+ cells, leading to the suppression of CD8+ T-cell proliferation. Moreover, genetic deficiency of CX3CR1 in myeloid cells or pharmacological inhibition of retinol metabolism remarkably attenuated HCC development.</p><p><strong>Conclusions: </strong>We showed that CX3CR1+Ly6C+ macrophages migrate and interact with aHSCs in the peritumoral region where retinoids induce arginase-1 expression in CX3CR1+Ly6C+ macrophages, subsequently depriving CD8+ T cells of arginine and promoting HCC.</p>\",\"PeriodicalId\":177,\"journal\":{\"name\":\"Hepatology\",\"volume\":\"82 3\",\"pages\":\"655-668\"},\"PeriodicalIF\":15.8000,\"publicationDate\":\"2025-09-01\",\"publicationTypes\":\"Journal Article\",\"fieldsOfStudy\":null,\"isOpenAccess\":false,\"openAccessPdf\":\"https://www.ncbi.nlm.nih.gov/pmc/articles/PMC12356560/pdf/\",\"citationCount\":\"0\",\"resultStr\":null,\"platform\":\"Semanticscholar\",\"paperid\":null,\"PeriodicalName\":\"Hepatology\",\"FirstCategoryId\":\"3\",\"ListUrlMain\":\"https://doi.org/10.1097/HEP.0000000000001021\",\"RegionNum\":1,\"RegionCategory\":\"医学\",\"ArticlePicture\":[],\"TitleCN\":null,\"AbstractTextCN\":null,\"PMCID\":null,\"EPubDate\":\"2024/7/19 0:00:00\",\"PubModel\":\"Epub\",\"JCR\":\"Q1\",\"JCRName\":\"GASTROENTEROLOGY & HEPATOLOGY\",\"Score\":null,\"Total\":0}","platform":"Semanticscholar","paperid":null,"PeriodicalName":"Hepatology","FirstCategoryId":"3","ListUrlMain":"https://doi.org/10.1097/HEP.0000000000001021","RegionNum":1,"RegionCategory":"医学","ArticlePicture":[],"TitleCN":null,"AbstractTextCN":null,"PMCID":null,"EPubDate":"2024/7/19 0:00:00","PubModel":"Epub","JCR":"Q1","JCRName":"GASTROENTEROLOGY & HEPATOLOGY","Score":null,"Total":0}
引用次数: 0

摘要

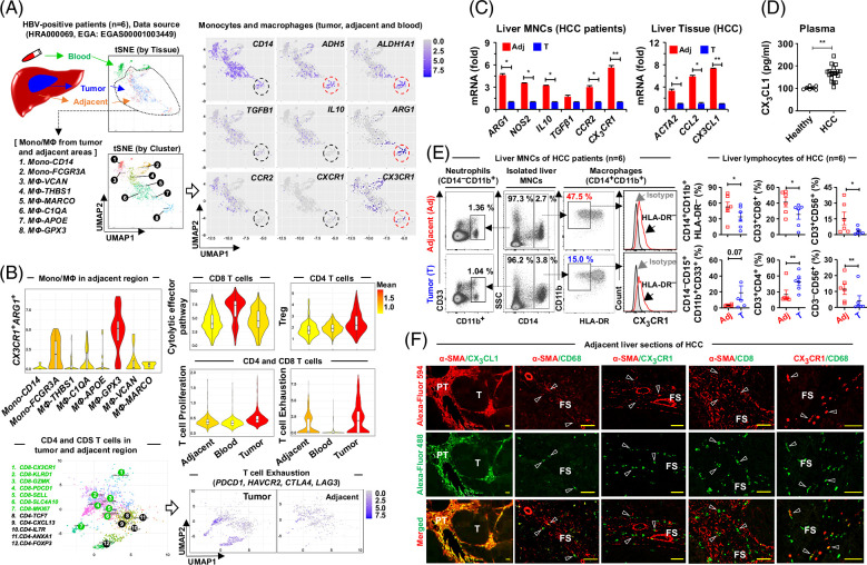
背景和目的:造血干细胞通过调节多种因素促进HCC的进展。然而,造血干细胞的整体免疫调节功能尚不清楚。在这里,我们的目的是研究造血干细胞是否会影响肿瘤周围区域的CX3CR1+巨噬细胞的成瘤特性。方法和结果:在HCC患者的单细胞rna测序分析中,巨噬细胞亚群在肿瘤周围特异性表达Arg1和Cx3cr1,并高度富集视黄醇代谢相关基因。流式细胞术分析显示,在表达α-平滑肌肌动蛋白的活化肝星状细胞(aHSCs)共定位表达CX3CL1的HCC邻近区域,CD14+CD11b+HLA-DR-巨噬细胞表达CX3CR1的频率显著增加。因此,在荷瘤小鼠中,相邻HCC内aHSCs中Cx3cl1 mRNA表达明显升高,其中CX3CR1+Ly6C+巨噬细胞浸润多,CD8+ T细胞减少。在骨髓细胞的过继转移和体外共培养中,我们证明了CX3CR1+Ly6C+巨噬细胞通过与富含类视黄酸的aHSCs相互作用,在邻近HCC中迁移并高表达精氨酸酶-1。类视黄醇直接处理或与储存视黄醇的小鼠aHSCs或人LX-2细胞共培养可显著提高CX3CR1+Ly6C+巨噬细胞和人血液CD14+细胞中精氨酸酶-1的表达,从而抑制CD8+ t细胞的增殖。此外,髓细胞中CX3CR1的遗传缺陷或视黄醇代谢的药理抑制显著减弱HCC的发展。结论:我们发现CX3CR1+Ly6C+巨噬细胞在肿瘤周围区域迁移并与aHSCs相互作用,类维生素a诱导CX3CR1+Ly6C+巨噬细胞表达精氨酸酶-1,从而剥夺CD8+ T细胞的精氨酸,促进HCC的发生。
本文章由计算机程序翻译,如有差异,请以英文原文为准。

CX3CR1+ macrophages interact with HSCs to promote HCC through CD8+ T-cell suppression.

CX3CR1+ macrophages interact with HSCs to promote HCC through CD8+ T-cell suppression.

CX3CR1+ macrophages interact with HSCs to promote HCC through CD8+ T-cell suppression.

CX3CR1+ macrophages interact with HSCs to promote HCC through CD8+ T-cell suppression.

Background and aims: HSCs contribute to HCC progression by regulating multiple factors. However, the entire immunoregulatory functions of HSCs are still obscure. Here, we aim to investigate whether HSCs impose CX3CR1+ macrophages to protumorigenic properties in the peritumoral area.

Approach and results: In single-cell RNA-sequencing analysis of patients with HCC, a subpopulation of macrophages specifically expressed Arg1 and Cx3cr1 in the peritumoral area and were highly enriched with retinol metabolism-related genes. Flow cytometry analysis showed significantly increased frequencies of CD14+CD11b+HLA-DR- macrophages with CX3CR1 in the HCC adjacent region where α-smooth muscle actin-expressing activated hepatic stellate cells (aHSCs) showed colocalized expression of CX3CL1. Accordingly, in tumor-bearing mice, Cx3cl1 mRNA expression was notably increased in aHSCs within the adjacent HCC, where infiltration of CX3CR1+Ly6C+ macrophages was mostly observed with decreased CD8+ T cells. In adoptive transfer and in vitro coculture of myeloid cells, we demonstrated that CX3CR1+Ly6C+ macrophages migrated and highly expressed arginase-1 by interacting with retinoid-enriched aHSCs in the adjacent HCC. Direct treatment of retinoids or coculturing with retinol-storing mouse aHSCs or human LX-2 cells significantly increased arginase-1 expression in CX3CR1+Ly6C+ macrophages and human blood CD14+ cells, leading to the suppression of CD8+ T-cell proliferation. Moreover, genetic deficiency of CX3CR1 in myeloid cells or pharmacological inhibition of retinol metabolism remarkably attenuated HCC development.

Conclusions: We showed that CX3CR1+Ly6C+ macrophages migrate and interact with aHSCs in the peritumoral region where retinoids induce arginase-1 expression in CX3CR1+Ly6C+ macrophages, subsequently depriving CD8+ T cells of arginine and promoting HCC.

求助全文
通过发布文献求助,成功后即可免费获取论文全文。 去求助
来源期刊
Hepatology
Hepatology 医学-胃肠肝病学
CiteScore
27.50
自引率
3.70%
发文量
609
审稿时长
1 months
期刊介绍: HEPATOLOGY is recognized as the leading publication in the field of liver disease. It features original, peer-reviewed articles covering various aspects of liver structure, function, and disease. The journal's distinguished Editorial Board carefully selects the best articles each month, focusing on topics including immunology, chronic hepatitis, viral hepatitis, cirrhosis, genetic and metabolic liver diseases, liver cancer, and drug metabolism.
×
引用
GB/T 7714-2015
复制
MLA
复制
APA
复制
导出至
BibTeX EndNote RefMan NoteFirst NoteExpress
×
提示
您的信息不完整,为了账户安全,请先补充。
现在去补充
×
提示
您因"违规操作"
具体请查看互助需知
我知道了
×
提示
确定
请完成安全验证×
copy
已复制链接
快去分享给好友吧!
我知道了
右上角分享
点击右上角分享
0
联系我们:info@booksci.cn Book学术提供免费学术资源搜索服务,方便国内外学者检索中英文文献。致力于提供最便捷和优质的服务体验。 Copyright © 2023 布克学术 All rights reserved.
京ICP备2023020795号-1
ghs 京公网安备 11010802042870号
Book学术文献互助
Book学术文献互助群
群 号:604180095
Book学术官方微信