给药间隔是决定SARS-CoV-2 mRNA和腺病毒载体疫苗诱导T细胞质量的主要因素

IF 16.3 1区 医学 Q1 IMMUNOLOGY
Sam M. Murray, Ali Amini, Helen Ferry, Lucy C. Garner, Maria Fransiska Pudjohartono, Barbara Kronsteiner, Sagida Bibi, Andrew J. Pollard, Eleanor Barnes, Teresa Lambe, Susanna Dunachie, Paul Klenerman, Nicholas M. Provine
{"title":"给药间隔是决定SARS-CoV-2 mRNA和腺病毒载体疫苗诱导T细胞质量的主要因素","authors":"Sam M. Murray,&nbsp;Ali Amini,&nbsp;Helen Ferry,&nbsp;Lucy C. Garner,&nbsp;Maria Fransiska Pudjohartono,&nbsp;Barbara Kronsteiner,&nbsp;Sagida Bibi,&nbsp;Andrew J. Pollard,&nbsp;Eleanor Barnes,&nbsp;Teresa Lambe,&nbsp;Susanna Dunachie,&nbsp;Paul Klenerman,&nbsp;Nicholas M. Provine","doi":"10.1126/sciimmunol.adu4610","DOIUrl":null,"url":null,"abstract":"<div >Functional T cell responses are crucial for protective immunity induced by COVID-19 vaccination, but factors influencing the quality of these responses are incompletely understood. We used an activation-induced marker (AIM) assay and single-cell transcriptomic sequencing to analyze SARS-CoV-2 spike-responsive T cells after mild SARS-CoV-2 infection or after one or two doses of mRNA–lipid nanoparticle (mRNA-LNP) or adenoviral-vectored COVID-19 vaccines. Our findings revealed broad functional and clonal heterogeneity in T cells generated by vaccination or infection, including multiple distinct effector populations. T cell function was largely conserved between COVID-19 vaccine platforms but was distinct compared with SARS-CoV-2 infection. Notably, the dosing interval greatly influenced the quality of T cells after two vaccine doses, particularly after mRNA-LNP vaccination, where a longer interval led to reduced inflammatory signaling and increased secondary proliferation. These insights enhance our understanding of SARS-CoV-2–specific T cells and inform the optimization of mRNA vaccination regimens.</div>","PeriodicalId":21734,"journal":{"name":"Science Immunology","volume":"10 110","pages":""},"PeriodicalIF":16.3000,"publicationDate":"2025-08-29","publicationTypes":"Journal Article","fieldsOfStudy":null,"isOpenAccess":false,"openAccessPdf":"https://www.science.org/doi/reader/10.1126/sciimmunol.adu4610","citationCount":"0","resultStr":"{\"title\":\"Dosing interval is a major factor determining the quality of T cells induced by SARS-CoV-2 mRNA and adenoviral vector vaccines\",\"authors\":\"Sam M. Murray,&nbsp;Ali Amini,&nbsp;Helen Ferry,&nbsp;Lucy C. Garner,&nbsp;Maria Fransiska Pudjohartono,&nbsp;Barbara Kronsteiner,&nbsp;Sagida Bibi,&nbsp;Andrew J. Pollard,&nbsp;Eleanor Barnes,&nbsp;Teresa Lambe,&nbsp;Susanna Dunachie,&nbsp;Paul Klenerman,&nbsp;Nicholas M. Provine\",\"doi\":\"10.1126/sciimmunol.adu4610\",\"DOIUrl\":null,\"url\":null,\"abstract\":\"<div >Functional T cell responses are crucial for protective immunity induced by COVID-19 vaccination, but factors influencing the quality of these responses are incompletely understood. We used an activation-induced marker (AIM) assay and single-cell transcriptomic sequencing to analyze SARS-CoV-2 spike-responsive T cells after mild SARS-CoV-2 infection or after one or two doses of mRNA–lipid nanoparticle (mRNA-LNP) or adenoviral-vectored COVID-19 vaccines. Our findings revealed broad functional and clonal heterogeneity in T cells generated by vaccination or infection, including multiple distinct effector populations. T cell function was largely conserved between COVID-19 vaccine platforms but was distinct compared with SARS-CoV-2 infection. Notably, the dosing interval greatly influenced the quality of T cells after two vaccine doses, particularly after mRNA-LNP vaccination, where a longer interval led to reduced inflammatory signaling and increased secondary proliferation. These insights enhance our understanding of SARS-CoV-2–specific T cells and inform the optimization of mRNA vaccination regimens.</div>\",\"PeriodicalId\":21734,\"journal\":{\"name\":\"Science Immunology\",\"volume\":\"10 110\",\"pages\":\"\"},\"PeriodicalIF\":16.3000,\"publicationDate\":\"2025-08-29\",\"publicationTypes\":\"Journal Article\",\"fieldsOfStudy\":null,\"isOpenAccess\":false,\"openAccessPdf\":\"https://www.science.org/doi/reader/10.1126/sciimmunol.adu4610\",\"citationCount\":\"0\",\"resultStr\":null,\"platform\":\"Semanticscholar\",\"paperid\":null,\"PeriodicalName\":\"Science Immunology\",\"FirstCategoryId\":\"3\",\"ListUrlMain\":\"https://www.science.org/doi/10.1126/sciimmunol.adu4610\",\"RegionNum\":1,\"RegionCategory\":\"医学\",\"ArticlePicture\":[],\"TitleCN\":null,\"AbstractTextCN\":null,\"PMCID\":null,\"EPubDate\":\"\",\"PubModel\":\"\",\"JCR\":\"Q1\",\"JCRName\":\"IMMUNOLOGY\",\"Score\":null,\"Total\":0}","platform":"Semanticscholar","paperid":null,"PeriodicalName":"Science Immunology","FirstCategoryId":"3","ListUrlMain":"https://www.science.org/doi/10.1126/sciimmunol.adu4610","RegionNum":1,"RegionCategory":"医学","ArticlePicture":[],"TitleCN":null,"AbstractTextCN":null,"PMCID":null,"EPubDate":"","PubModel":"","JCR":"Q1","JCRName":"IMMUNOLOGY","Score":null,"Total":0}
引用次数: 0

摘要

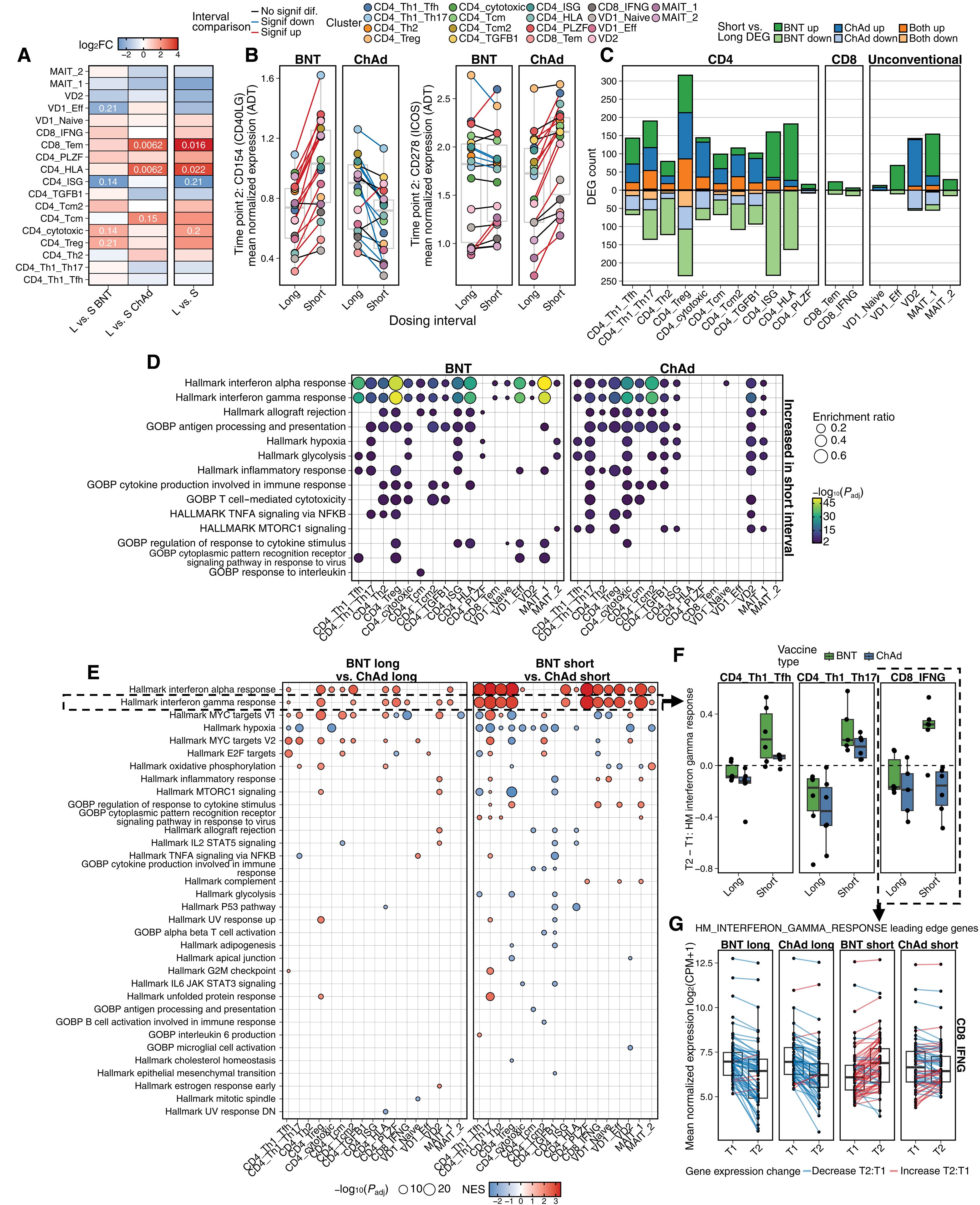
功能性T细胞应答对于COVID-19疫苗接种诱导的保护性免疫至关重要,但影响这些应答质量的因素尚不完全清楚。我们使用激活诱导标记(AIM)检测和单细胞转录组测序分析了轻度SARS-CoV-2感染后、一剂或两剂mrna -脂质纳米颗粒(mRNA-LNP)或腺病毒载体COVID-19疫苗后的SARS-CoV-2刺突反应T细胞。我们的研究结果揭示了接种或感染产生的T细胞广泛的功能和克隆异质性,包括多个不同的效应群体。T细胞功能在COVID-19疫苗平台之间基本保守,但与SARS-CoV-2感染相比存在差异。值得注意的是,两次疫苗接种后,剂量间隔极大地影响了T细胞的质量,特别是在mRNA-LNP疫苗接种后,较长的间隔导致炎症信号减少和继发性增殖增加。这些见解增强了我们对sars - cov -2特异性T细胞的理解,并为mRNA疫苗接种方案的优化提供了信息。
本文章由计算机程序翻译,如有差异,请以英文原文为准。

Dosing interval is a major factor determining the quality of T cells induced by SARS-CoV-2 mRNA and adenoviral vector vaccines

Dosing interval is a major factor determining the quality of T cells induced by SARS-CoV-2 mRNA and adenoviral vector vaccines
Functional T cell responses are crucial for protective immunity induced by COVID-19 vaccination, but factors influencing the quality of these responses are incompletely understood. We used an activation-induced marker (AIM) assay and single-cell transcriptomic sequencing to analyze SARS-CoV-2 spike-responsive T cells after mild SARS-CoV-2 infection or after one or two doses of mRNA–lipid nanoparticle (mRNA-LNP) or adenoviral-vectored COVID-19 vaccines. Our findings revealed broad functional and clonal heterogeneity in T cells generated by vaccination or infection, including multiple distinct effector populations. T cell function was largely conserved between COVID-19 vaccine platforms but was distinct compared with SARS-CoV-2 infection. Notably, the dosing interval greatly influenced the quality of T cells after two vaccine doses, particularly after mRNA-LNP vaccination, where a longer interval led to reduced inflammatory signaling and increased secondary proliferation. These insights enhance our understanding of SARS-CoV-2–specific T cells and inform the optimization of mRNA vaccination regimens.
求助全文
通过发布文献求助,成功后即可免费获取论文全文。 去求助
来源期刊
Science Immunology
Science Immunology Immunology and Microbiology-Immunology
CiteScore
32.90
自引率
2.00%
发文量
183
期刊介绍: Science Immunology is a peer-reviewed journal that publishes original research articles in the field of immunology. The journal encourages the submission of research findings from all areas of immunology, including studies on innate and adaptive immunity, immune cell development and differentiation, immunogenomics, systems immunology, structural immunology, antigen presentation, immunometabolism, and mucosal immunology. Additionally, the journal covers research on immune contributions to health and disease, such as host defense, inflammation, cancer immunology, autoimmunity, allergy, transplantation, and immunodeficiency. Science Immunology maintains the same high-quality standard as other journals in the Science family and aims to facilitate understanding of the immune system by showcasing innovative advances in immunology research from all organisms and model systems, including humans.
×
引用
GB/T 7714-2015
复制
MLA
复制
APA
复制
导出至
BibTeX EndNote RefMan NoteFirst NoteExpress
×
提示
您的信息不完整,为了账户安全,请先补充。
现在去补充
×
提示
您因"违规操作"
具体请查看互助需知
我知道了
×
提示
确定
请完成安全验证×
copy
已复制链接
快去分享给好友吧!
我知道了
右上角分享
点击右上角分享
0
联系我们:info@booksci.cn Book学术提供免费学术资源搜索服务,方便国内外学者检索中英文文献。致力于提供最便捷和优质的服务体验。 Copyright © 2023 布克学术 All rights reserved.
京ICP备2023020795号-1
ghs 京公网安备 11010802042870号
Book学术文献互助
Book学术文献互助群
群 号:604180095
Book学术官方微信