Midkine减弱淀粉样蛋白-β纤维的组装和斑块的形成

Masihuz Zaman, Shu Yang, Ya Huang, Jay M. Yarbro, Yanhong Hao, Zhen Wang, Danting Liu, Kiara E. Harper, Hadeer Soliman, Alex Hemphill, Sarah Harvey, Shondra M. Pruett-Miller, Valerie Stewart, Ajay Singh Tanwar, Ravi Kalathur, Christy R. Grace, Martin Turk, Sagar Chittori, Yun Jiao, Zhiping Wu, Anthony A. High, Xusheng Wang, Geidy E. Serrano, Thomas G. Beach, Gang Yu, Yang Yang, Ping-Chung Chen, Junmin Peng
{"title":"Midkine减弱淀粉样蛋白-β纤维的组装和斑块的形成","authors":"Masihuz Zaman, Shu Yang, Ya Huang, Jay M. Yarbro, Yanhong Hao, Zhen Wang, Danting Liu, Kiara E. Harper, Hadeer Soliman, Alex Hemphill, Sarah Harvey, Shondra M. Pruett-Miller, Valerie Stewart, Ajay Singh Tanwar, Ravi Kalathur, Christy R. Grace, Martin Turk, Sagar Chittori, Yun Jiao, Zhiping Wu, Anthony A. High, Xusheng Wang, Geidy E. Serrano, Thomas G. Beach, Gang Yu, Yang Yang, Ping-Chung Chen, Junmin Peng","doi":"10.1038/s41594-025-01657-8","DOIUrl":null,"url":null,"abstract":"<p>Proteomic profiling of Alzheimer disease (AD) brains has identified numerous understudied proteins, including midkine (MDK), that are highly upregulated and correlated with amyloid-β (Aβ) from the early disease stage but their roles in disease progression are not fully understood. Here, we present that MDK attenuates Aβ assembly and influences amyloid formation in the 5xFAD amyloidosis mouse model. MDK protein mitigates fibril formation of both Aβ40 and Aβ42 peptides according to thioflavin T fluorescence, circular dichroism, negative-stain electron microscopy and nuclear magnetic resonance analyses. Knockout of the <i>Mdk</i> gene in 5xFAD increased amyloid formation and microglial activation in the brain. Further comprehensive mass-spectrometry-based profiling of the whole proteome and detergent-insoluble proteome in these mouse models indicated significant accumulation of Aβ and Aβ-correlated proteins, along with microglial components. Thus, our structural and mouse model studies reveal a protective role of MDK in counteracting amyloid pathology in AD.</p>","PeriodicalId":18822,"journal":{"name":"Nature structural & molecular biology","volume":"22 1","pages":""},"PeriodicalIF":0.0000,"publicationDate":"2025-08-21","publicationTypes":"Journal Article","fieldsOfStudy":null,"isOpenAccess":false,"openAccessPdf":"","citationCount":"0","resultStr":"{\"title\":\"Midkine attenuates amyloid-β fibril assembly and plaque formation\",\"authors\":\"Masihuz Zaman, Shu Yang, Ya Huang, Jay M. Yarbro, Yanhong Hao, Zhen Wang, Danting Liu, Kiara E. Harper, Hadeer Soliman, Alex Hemphill, Sarah Harvey, Shondra M. Pruett-Miller, Valerie Stewart, Ajay Singh Tanwar, Ravi Kalathur, Christy R. Grace, Martin Turk, Sagar Chittori, Yun Jiao, Zhiping Wu, Anthony A. High, Xusheng Wang, Geidy E. Serrano, Thomas G. Beach, Gang Yu, Yang Yang, Ping-Chung Chen, Junmin Peng\",\"doi\":\"10.1038/s41594-025-01657-8\",\"DOIUrl\":null,\"url\":null,\"abstract\":\"<p>Proteomic profiling of Alzheimer disease (AD) brains has identified numerous understudied proteins, including midkine (MDK), that are highly upregulated and correlated with amyloid-β (Aβ) from the early disease stage but their roles in disease progression are not fully understood. Here, we present that MDK attenuates Aβ assembly and influences amyloid formation in the 5xFAD amyloidosis mouse model. MDK protein mitigates fibril formation of both Aβ40 and Aβ42 peptides according to thioflavin T fluorescence, circular dichroism, negative-stain electron microscopy and nuclear magnetic resonance analyses. Knockout of the <i>Mdk</i> gene in 5xFAD increased amyloid formation and microglial activation in the brain. Further comprehensive mass-spectrometry-based profiling of the whole proteome and detergent-insoluble proteome in these mouse models indicated significant accumulation of Aβ and Aβ-correlated proteins, along with microglial components. Thus, our structural and mouse model studies reveal a protective role of MDK in counteracting amyloid pathology in AD.</p>\",\"PeriodicalId\":18822,\"journal\":{\"name\":\"Nature structural & molecular biology\",\"volume\":\"22 1\",\"pages\":\"\"},\"PeriodicalIF\":0.0000,\"publicationDate\":\"2025-08-21\",\"publicationTypes\":\"Journal Article\",\"fieldsOfStudy\":null,\"isOpenAccess\":false,\"openAccessPdf\":\"\",\"citationCount\":\"0\",\"resultStr\":null,\"platform\":\"Semanticscholar\",\"paperid\":null,\"PeriodicalName\":\"Nature structural & molecular biology\",\"FirstCategoryId\":\"1085\",\"ListUrlMain\":\"https://doi.org/10.1038/s41594-025-01657-8\",\"RegionNum\":0,\"RegionCategory\":null,\"ArticlePicture\":[],\"TitleCN\":null,\"AbstractTextCN\":null,\"PMCID\":null,\"EPubDate\":\"\",\"PubModel\":\"\",\"JCR\":\"\",\"JCRName\":\"\",\"Score\":null,\"Total\":0}","platform":"Semanticscholar","paperid":null,"PeriodicalName":"Nature structural & molecular biology","FirstCategoryId":"1085","ListUrlMain":"https://doi.org/10.1038/s41594-025-01657-8","RegionNum":0,"RegionCategory":null,"ArticlePicture":[],"TitleCN":null,"AbstractTextCN":null,"PMCID":null,"EPubDate":"","PubModel":"","JCR":"","JCRName":"","Score":null,"Total":0}
引用次数: 0

摘要

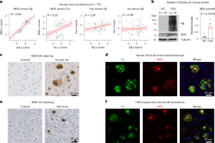
阿尔茨海默病(AD)大脑的蛋白质组学分析已经确定了许多未充分研究的蛋白质,包括midkine (MDK),这些蛋白质在疾病早期阶段高度上调并与淀粉样蛋白-β (Aβ)相关,但它们在疾病进展中的作用尚未完全了解。在这里,我们提出MDK在5xFAD淀粉样变性小鼠模型中减弱Aβ组装并影响淀粉样蛋白的形成。根据硫黄素T荧光、圆二色性、阴性染色电镜和核磁共振分析,MDK蛋白减轻a - β40和a - β42肽的原纤维形成。5xFAD中Mdk基因的敲除增加了大脑中淀粉样蛋白的形成和小胶质细胞的激活。在这些小鼠模型中,基于全蛋白质组和洗涤剂不溶性蛋白质组的进一步综合质谱分析表明,Aβ和Aβ相关蛋白以及小胶质成分显著积累。因此,我们的结构和小鼠模型研究揭示了MDK在对抗AD的淀粉样蛋白病理中的保护作用。
本文章由计算机程序翻译,如有差异,请以英文原文为准。

Midkine attenuates amyloid-β fibril assembly and plaque formation

Midkine attenuates amyloid-β fibril assembly and plaque formation

Proteomic profiling of Alzheimer disease (AD) brains has identified numerous understudied proteins, including midkine (MDK), that are highly upregulated and correlated with amyloid-β (Aβ) from the early disease stage but their roles in disease progression are not fully understood. Here, we present that MDK attenuates Aβ assembly and influences amyloid formation in the 5xFAD amyloidosis mouse model. MDK protein mitigates fibril formation of both Aβ40 and Aβ42 peptides according to thioflavin T fluorescence, circular dichroism, negative-stain electron microscopy and nuclear magnetic resonance analyses. Knockout of the Mdk gene in 5xFAD increased amyloid formation and microglial activation in the brain. Further comprehensive mass-spectrometry-based profiling of the whole proteome and detergent-insoluble proteome in these mouse models indicated significant accumulation of Aβ and Aβ-correlated proteins, along with microglial components. Thus, our structural and mouse model studies reveal a protective role of MDK in counteracting amyloid pathology in AD.

求助全文
通过发布文献求助,成功后即可免费获取论文全文。 去求助
来源期刊
自引率
0.00%
发文量
0
×
引用
GB/T 7714-2015
复制
MLA
复制
APA
复制
导出至
BibTeX EndNote RefMan NoteFirst NoteExpress
×
提示
您的信息不完整,为了账户安全,请先补充。
现在去补充
×
提示
您因"违规操作"
具体请查看互助需知
我知道了
×
提示
确定
请完成安全验证×
copy
已复制链接
快去分享给好友吧!
我知道了
右上角分享
点击右上角分享
0
联系我们:info@booksci.cn Book学术提供免费学术资源搜索服务,方便国内外学者检索中英文文献。致力于提供最便捷和优质的服务体验。 Copyright © 2023 布克学术 All rights reserved.
京ICP备2023020795号-1
ghs 京公网安备 11010802042870号
Book学术文献互助
Book学术文献互助群
群 号:604180095
Book学术官方微信