BRG1水平的精确调节揭示了mSWI/SNF剂量敏感性的特征

IF 29 1区 生物学 Q1 GENETICS & HEREDITY
Yota Hagihara, Chao Zhang, Yi Zhang
{"title":"BRG1水平的精确调节揭示了mSWI/SNF剂量敏感性的特征","authors":"Yota Hagihara, Chao Zhang, Yi Zhang","doi":"10.1038/s41588-025-02305-z","DOIUrl":null,"url":null,"abstract":"Mammalian switch/sucrose nonfermentable (mSWI/SNF) complex regulates chromatin accessibility and frequently shows alterations due to mutation in cancer and neurological diseases. Inadequate expression of mSWI/SNF in heterozygous mice can lead to developmental defects, indicating dosage-sensitive effects of mSWI/SNF. However, how its dosage affects function has remained unclear. Using a targeted protein degradation system, we investigated its dosage-sensitive effects by precisely controlling protein levels of BRG1, the ATPase subunit of the mSWI/SNF complex. We found that binding of BRG1 to chromatin exhibited a linear response to the BRG1 protein level. Although chromatin accessibility at most promoters and insulators was largely unaffected by BRG1 depletion, 44% of enhancers, including 84% of defined superenhancers, showed reduced accessibility. Notably, half of the BRG1-regulated enhancers, particularly superenhancers, exhibited a buffered response to BRG1 loss. Consistently, transcription exhibited a predominantly buffered response to changes in BRG1 levels. Collectively, our findings demonstrate a genomic feature-specific response to BRG1 dosage, shedding light on the dosage-sensitive effects of mSWI/SNF complex defects in cancer and other diseases. This study investigates the dosage-sensitive effects of BRG1, a core SWI/SNF subunit, on chromatin binding, accessibility and transcriptional regulation by precisely controlling its protein level.","PeriodicalId":18985,"journal":{"name":"Nature genetics","volume":"57 9","pages":"2250-2263"},"PeriodicalIF":29.0000,"publicationDate":"2025-08-22","publicationTypes":"Journal Article","fieldsOfStudy":null,"isOpenAccess":false,"openAccessPdf":"https://www.nature.comhttps://www.nature.com/articles/s41588-025-02305-z.pdf","citationCount":"0","resultStr":"{\"title\":\"Precise modulation of BRG1 levels reveals features of mSWI/SNF dosage sensitivity\",\"authors\":\"Yota Hagihara, Chao Zhang, Yi Zhang\",\"doi\":\"10.1038/s41588-025-02305-z\",\"DOIUrl\":null,\"url\":null,\"abstract\":\"Mammalian switch/sucrose nonfermentable (mSWI/SNF) complex regulates chromatin accessibility and frequently shows alterations due to mutation in cancer and neurological diseases. Inadequate expression of mSWI/SNF in heterozygous mice can lead to developmental defects, indicating dosage-sensitive effects of mSWI/SNF. However, how its dosage affects function has remained unclear. Using a targeted protein degradation system, we investigated its dosage-sensitive effects by precisely controlling protein levels of BRG1, the ATPase subunit of the mSWI/SNF complex. We found that binding of BRG1 to chromatin exhibited a linear response to the BRG1 protein level. Although chromatin accessibility at most promoters and insulators was largely unaffected by BRG1 depletion, 44% of enhancers, including 84% of defined superenhancers, showed reduced accessibility. Notably, half of the BRG1-regulated enhancers, particularly superenhancers, exhibited a buffered response to BRG1 loss. Consistently, transcription exhibited a predominantly buffered response to changes in BRG1 levels. Collectively, our findings demonstrate a genomic feature-specific response to BRG1 dosage, shedding light on the dosage-sensitive effects of mSWI/SNF complex defects in cancer and other diseases. This study investigates the dosage-sensitive effects of BRG1, a core SWI/SNF subunit, on chromatin binding, accessibility and transcriptional regulation by precisely controlling its protein level.\",\"PeriodicalId\":18985,\"journal\":{\"name\":\"Nature genetics\",\"volume\":\"57 9\",\"pages\":\"2250-2263\"},\"PeriodicalIF\":29.0000,\"publicationDate\":\"2025-08-22\",\"publicationTypes\":\"Journal Article\",\"fieldsOfStudy\":null,\"isOpenAccess\":false,\"openAccessPdf\":\"https://www.nature.comhttps://www.nature.com/articles/s41588-025-02305-z.pdf\",\"citationCount\":\"0\",\"resultStr\":null,\"platform\":\"Semanticscholar\",\"paperid\":null,\"PeriodicalName\":\"Nature genetics\",\"FirstCategoryId\":\"99\",\"ListUrlMain\":\"https://www.nature.com/articles/s41588-025-02305-z\",\"RegionNum\":1,\"RegionCategory\":\"生物学\",\"ArticlePicture\":[],\"TitleCN\":null,\"AbstractTextCN\":null,\"PMCID\":null,\"EPubDate\":\"\",\"PubModel\":\"\",\"JCR\":\"Q1\",\"JCRName\":\"GENETICS & HEREDITY\",\"Score\":null,\"Total\":0}","platform":"Semanticscholar","paperid":null,"PeriodicalName":"Nature genetics","FirstCategoryId":"99","ListUrlMain":"https://www.nature.com/articles/s41588-025-02305-z","RegionNum":1,"RegionCategory":"生物学","ArticlePicture":[],"TitleCN":null,"AbstractTextCN":null,"PMCID":null,"EPubDate":"","PubModel":"","JCR":"Q1","JCRName":"GENETICS & HEREDITY","Score":null,"Total":0}
引用次数: 0

摘要

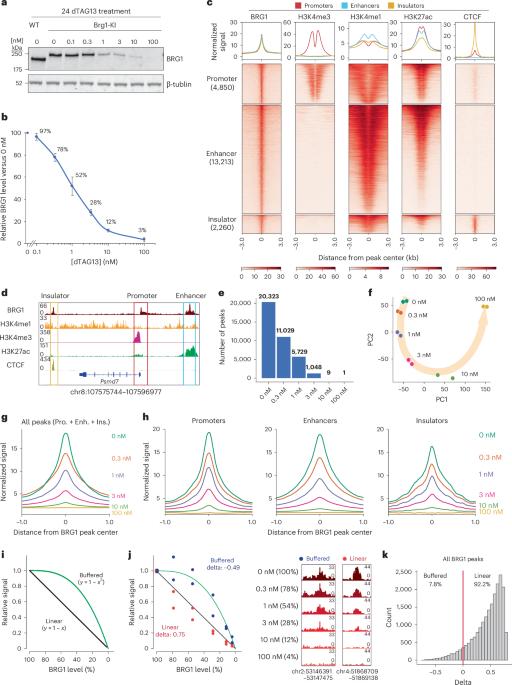
哺乳动物开关/蔗糖不可发酵(mSWI/SNF)复合体调节染色质可及性,并经常因癌症和神经系统疾病的突变而发生改变。杂合小鼠中mSWI/SNF表达不足可导致发育缺陷,提示mSWI/SNF的剂量敏感效应。然而,其剂量如何影响功能仍不清楚。使用靶向蛋白降解系统,我们通过精确控制mSWI/SNF复合物的atp酶亚基BRG1的蛋白水平来研究其剂量敏感效应。我们发现BRG1与染色质的结合与BRG1蛋白水平呈线性关系。尽管大多数启动子和绝缘子的染色质可及性在很大程度上不受BRG1缺失的影响,但44%的增强子,包括84%的已定义的超增强子,显示出可及性降低。值得注意的是,一半的BRG1调控增强子,特别是超级增强子,对BRG1缺失表现出缓冲反应。一致地,转录对BRG1水平的变化表现出主要的缓冲反应。总的来说,我们的研究结果证明了基因组特征对BRG1剂量的特异性反应,揭示了癌症和其他疾病中mSWI/SNF复合物缺陷的剂量敏感效应。
本文章由计算机程序翻译,如有差异,请以英文原文为准。

Precise modulation of BRG1 levels reveals features of mSWI/SNF dosage sensitivity

Precise modulation of BRG1 levels reveals features of mSWI/SNF dosage sensitivity

Precise modulation of BRG1 levels reveals features of mSWI/SNF dosage sensitivity
Mammalian switch/sucrose nonfermentable (mSWI/SNF) complex regulates chromatin accessibility and frequently shows alterations due to mutation in cancer and neurological diseases. Inadequate expression of mSWI/SNF in heterozygous mice can lead to developmental defects, indicating dosage-sensitive effects of mSWI/SNF. However, how its dosage affects function has remained unclear. Using a targeted protein degradation system, we investigated its dosage-sensitive effects by precisely controlling protein levels of BRG1, the ATPase subunit of the mSWI/SNF complex. We found that binding of BRG1 to chromatin exhibited a linear response to the BRG1 protein level. Although chromatin accessibility at most promoters and insulators was largely unaffected by BRG1 depletion, 44% of enhancers, including 84% of defined superenhancers, showed reduced accessibility. Notably, half of the BRG1-regulated enhancers, particularly superenhancers, exhibited a buffered response to BRG1 loss. Consistently, transcription exhibited a predominantly buffered response to changes in BRG1 levels. Collectively, our findings demonstrate a genomic feature-specific response to BRG1 dosage, shedding light on the dosage-sensitive effects of mSWI/SNF complex defects in cancer and other diseases. This study investigates the dosage-sensitive effects of BRG1, a core SWI/SNF subunit, on chromatin binding, accessibility and transcriptional regulation by precisely controlling its protein level.
求助全文
通过发布文献求助,成功后即可免费获取论文全文。 去求助
来源期刊
Nature genetics
Nature genetics 生物-遗传学
CiteScore
43.00
自引率
2.60%
发文量
241
审稿时长
3 months
期刊介绍: Nature Genetics publishes the very highest quality research in genetics. It encompasses genetic and functional genomic studies on human and plant traits and on other model organisms. Current emphasis is on the genetic basis for common and complex diseases and on the functional mechanism, architecture and evolution of gene networks, studied by experimental perturbation. Integrative genetic topics comprise, but are not limited to: -Genes in the pathology of human disease -Molecular analysis of simple and complex genetic traits -Cancer genetics -Agricultural genomics -Developmental genetics -Regulatory variation in gene expression -Strategies and technologies for extracting function from genomic data -Pharmacological genomics -Genome evolution
×
引用
GB/T 7714-2015
复制
MLA
复制
APA
复制
导出至
BibTeX EndNote RefMan NoteFirst NoteExpress
×
提示
您的信息不完整,为了账户安全,请先补充。
现在去补充
×
提示
您因"违规操作"
具体请查看互助需知
我知道了
×
提示
确定
请完成安全验证×
copy
已复制链接
快去分享给好友吧!
我知道了
右上角分享
点击右上角分享
0
联系我们:info@booksci.cn Book学术提供免费学术资源搜索服务,方便国内外学者检索中英文文献。致力于提供最便捷和优质的服务体验。 Copyright © 2023 布克学术 All rights reserved.
京ICP备2023020795号-1
ghs 京公网安备 11010802042870号
Book学术文献互助
Book学术文献互助群
群 号:604180095
Book学术官方微信