时间基因组动力学塑造多发性骨髓瘤的临床轨迹

IF 29 1区 生物学 Q1 GENETICS & HEREDITY
Francesco Maura, Marcella Kaddoura, Alexandra M. Poos, Linda B. Baughn, Bachisio Ziccheddu, Marc-Andrea Bärtsch, Anthony Cirrincione, Kylee Maclachlan, Monika Chojnacka, Benjamin Diamond, Marios Papadimitriou, Patrick Blaney, Lukas John, Philipp Reichert, Stefanie Huhn, Dylan Gagler, Yanming Zhang, Ahmet Dogan, Alexander M. Lesokhin, Faith Davies, Hartmut Goldschmidt, Roland Fenk, Katja C. Weisel, Elias K. Mai, Neha Korde, Gareth J. Morgan, S. Vincent Rajkumar, Shaji Kumar, Saad Usmani, Ola Landgren, Marc S. Raab, Niels Weinhold
{"title":"时间基因组动力学塑造多发性骨髓瘤的临床轨迹","authors":"Francesco Maura, Marcella Kaddoura, Alexandra M. Poos, Linda B. Baughn, Bachisio Ziccheddu, Marc-Andrea Bärtsch, Anthony Cirrincione, Kylee Maclachlan, Monika Chojnacka, Benjamin Diamond, Marios Papadimitriou, Patrick Blaney, Lukas John, Philipp Reichert, Stefanie Huhn, Dylan Gagler, Yanming Zhang, Ahmet Dogan, Alexander M. Lesokhin, Faith Davies, Hartmut Goldschmidt, Roland Fenk, Katja C. Weisel, Elias K. Mai, Neha Korde, Gareth J. Morgan, S. Vincent Rajkumar, Shaji Kumar, Saad Usmani, Ola Landgren, Marc S. Raab, Niels Weinhold","doi":"10.1038/s41588-025-02292-1","DOIUrl":null,"url":null,"abstract":"Multiple myeloma evolution is characterized by the accumulation of genomic drivers over time. To unravel this timeline and its impact on clinical outcomes, we analyzed 421 whole-genome sequences from 382 patients. Using clock-like mutational signatures, we estimated a time lag of two to four decades between the initiation of events and diagnosis. We demonstrate that odd-numbered chromosome trisomies in patients with hyperdiploidy can be acquired simultaneously with other chromosomal gains (for example, 1q gain). We show that hyperdiploidy is acquired after immunoglobulin heavy chain translocation when both events co-occur. Finally, patients with early 1q gain had adverse outcomes similar to those with 1q amplification (>1 extra copy), but fared worse than those with late 1q gain. This finding underscores that the 1q gain prognostic impact depends more on the timing of acquisition than on the number of copies gained. Overall, this study contributes to a better understanding of the life history of myeloma and may have prognostic implications. This analysis of whole-genome sequencing data from 421 multiple myeloma samples elucidates the timing of key genomic events and shows associations between the timing of 1q gain and clinical outcome.","PeriodicalId":18985,"journal":{"name":"Nature genetics","volume":"57 9","pages":"2203-2214"},"PeriodicalIF":29.0000,"publicationDate":"2025-08-20","publicationTypes":"Journal Article","fieldsOfStudy":null,"isOpenAccess":false,"openAccessPdf":"","citationCount":"0","resultStr":"{\"title\":\"Temporal genomic dynamics shape clinical trajectory in multiple myeloma\",\"authors\":\"Francesco Maura, Marcella Kaddoura, Alexandra M. Poos, Linda B. Baughn, Bachisio Ziccheddu, Marc-Andrea Bärtsch, Anthony Cirrincione, Kylee Maclachlan, Monika Chojnacka, Benjamin Diamond, Marios Papadimitriou, Patrick Blaney, Lukas John, Philipp Reichert, Stefanie Huhn, Dylan Gagler, Yanming Zhang, Ahmet Dogan, Alexander M. Lesokhin, Faith Davies, Hartmut Goldschmidt, Roland Fenk, Katja C. Weisel, Elias K. Mai, Neha Korde, Gareth J. Morgan, S. Vincent Rajkumar, Shaji Kumar, Saad Usmani, Ola Landgren, Marc S. Raab, Niels Weinhold\",\"doi\":\"10.1038/s41588-025-02292-1\",\"DOIUrl\":null,\"url\":null,\"abstract\":\"Multiple myeloma evolution is characterized by the accumulation of genomic drivers over time. To unravel this timeline and its impact on clinical outcomes, we analyzed 421 whole-genome sequences from 382 patients. Using clock-like mutational signatures, we estimated a time lag of two to four decades between the initiation of events and diagnosis. We demonstrate that odd-numbered chromosome trisomies in patients with hyperdiploidy can be acquired simultaneously with other chromosomal gains (for example, 1q gain). We show that hyperdiploidy is acquired after immunoglobulin heavy chain translocation when both events co-occur. Finally, patients with early 1q gain had adverse outcomes similar to those with 1q amplification (>1 extra copy), but fared worse than those with late 1q gain. This finding underscores that the 1q gain prognostic impact depends more on the timing of acquisition than on the number of copies gained. Overall, this study contributes to a better understanding of the life history of myeloma and may have prognostic implications. This analysis of whole-genome sequencing data from 421 multiple myeloma samples elucidates the timing of key genomic events and shows associations between the timing of 1q gain and clinical outcome.\",\"PeriodicalId\":18985,\"journal\":{\"name\":\"Nature genetics\",\"volume\":\"57 9\",\"pages\":\"2203-2214\"},\"PeriodicalIF\":29.0000,\"publicationDate\":\"2025-08-20\",\"publicationTypes\":\"Journal Article\",\"fieldsOfStudy\":null,\"isOpenAccess\":false,\"openAccessPdf\":\"\",\"citationCount\":\"0\",\"resultStr\":null,\"platform\":\"Semanticscholar\",\"paperid\":null,\"PeriodicalName\":\"Nature genetics\",\"FirstCategoryId\":\"99\",\"ListUrlMain\":\"https://www.nature.com/articles/s41588-025-02292-1\",\"RegionNum\":1,\"RegionCategory\":\"生物学\",\"ArticlePicture\":[],\"TitleCN\":null,\"AbstractTextCN\":null,\"PMCID\":null,\"EPubDate\":\"\",\"PubModel\":\"\",\"JCR\":\"Q1\",\"JCRName\":\"GENETICS & HEREDITY\",\"Score\":null,\"Total\":0}","platform":"Semanticscholar","paperid":null,"PeriodicalName":"Nature genetics","FirstCategoryId":"99","ListUrlMain":"https://www.nature.com/articles/s41588-025-02292-1","RegionNum":1,"RegionCategory":"生物学","ArticlePicture":[],"TitleCN":null,"AbstractTextCN":null,"PMCID":null,"EPubDate":"","PubModel":"","JCR":"Q1","JCRName":"GENETICS & HEREDITY","Score":null,"Total":0}
引用次数: 0

摘要

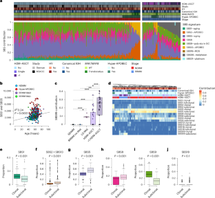
多发性骨髓瘤进化的特点是基因组驱动因素随时间的积累。为了揭示这一时间轴及其对临床结果的影响,我们分析了来自382名患者的421个全基因组序列。利用类似时钟的突变特征,我们估计在事件发生和诊断之间有20到40年的时间滞后。我们证明,高二倍体患者的奇数染色体三体可以与其他染色体获得同时获得(例如,1q获得)。我们发现,当免疫球蛋白重链易位同时发生时,高二倍体是在免疫球蛋白重链易位后获得的。最后,早期1q增加的患者与1q扩增的患者有相似的不良结果(>;1额外拷贝),但比晚期1q增加的患者更糟糕。这一发现强调,1q增益的预后影响更多地取决于获取的时间,而不是获得的拷贝数。总的来说,这项研究有助于更好地了解骨髓瘤的生活史,并可能具有预后意义。
本文章由计算机程序翻译,如有差异,请以英文原文为准。

Temporal genomic dynamics shape clinical trajectory in multiple myeloma

Temporal genomic dynamics shape clinical trajectory in multiple myeloma

Temporal genomic dynamics shape clinical trajectory in multiple myeloma
Multiple myeloma evolution is characterized by the accumulation of genomic drivers over time. To unravel this timeline and its impact on clinical outcomes, we analyzed 421 whole-genome sequences from 382 patients. Using clock-like mutational signatures, we estimated a time lag of two to four decades between the initiation of events and diagnosis. We demonstrate that odd-numbered chromosome trisomies in patients with hyperdiploidy can be acquired simultaneously with other chromosomal gains (for example, 1q gain). We show that hyperdiploidy is acquired after immunoglobulin heavy chain translocation when both events co-occur. Finally, patients with early 1q gain had adverse outcomes similar to those with 1q amplification (>1 extra copy), but fared worse than those with late 1q gain. This finding underscores that the 1q gain prognostic impact depends more on the timing of acquisition than on the number of copies gained. Overall, this study contributes to a better understanding of the life history of myeloma and may have prognostic implications. This analysis of whole-genome sequencing data from 421 multiple myeloma samples elucidates the timing of key genomic events and shows associations between the timing of 1q gain and clinical outcome.
求助全文
通过发布文献求助,成功后即可免费获取论文全文。 去求助
来源期刊
Nature genetics
Nature genetics 生物-遗传学
CiteScore
43.00
自引率
2.60%
发文量
241
审稿时长
3 months
期刊介绍: Nature Genetics publishes the very highest quality research in genetics. It encompasses genetic and functional genomic studies on human and plant traits and on other model organisms. Current emphasis is on the genetic basis for common and complex diseases and on the functional mechanism, architecture and evolution of gene networks, studied by experimental perturbation. Integrative genetic topics comprise, but are not limited to: -Genes in the pathology of human disease -Molecular analysis of simple and complex genetic traits -Cancer genetics -Agricultural genomics -Developmental genetics -Regulatory variation in gene expression -Strategies and technologies for extracting function from genomic data -Pharmacological genomics -Genome evolution
×
引用
GB/T 7714-2015
复制
MLA
复制
APA
复制
导出至
BibTeX EndNote RefMan NoteFirst NoteExpress
×
提示
您的信息不完整,为了账户安全,请先补充。
现在去补充
×
提示
您因"违规操作"
具体请查看互助需知
我知道了
×
提示
确定
请完成安全验证×
copy
已复制链接
快去分享给好友吧!
我知道了
右上角分享
点击右上角分享
0
联系我们:info@booksci.cn Book学术提供免费学术资源搜索服务,方便国内外学者检索中英文文献。致力于提供最便捷和优质的服务体验。 Copyright © 2023 布克学术 All rights reserved.
京ICP备2023020795号-1
ghs 京公网安备 11010802042870号
Book学术文献互助
Book学术文献互助群
群 号:604180095
Book学术官方微信