全科医生办公室和电子转诊的早期肌肉骨骼疼痛管理:多学科专家意见。

IF 2.5 3区 医学 Q2 CLINICAL NEUROLOGY
Journal of Pain Research Pub Date : 2025-08-12 eCollection Date: 2025-01-01 DOI:10.2147/JPR.S515501
Fabrizio Gervasoni, Giacomo Farì, Massimiliano Franco, Sara Liguori, Luca Maschietto, Raffaella Michieli, Emanuela Raimondo, Dalila Scaturro, Giuseppe Ventriglia, Alberto Magni
{"title":"全科医生办公室和电子转诊的早期肌肉骨骼疼痛管理:多学科专家意见。","authors":"Fabrizio Gervasoni, Giacomo Farì, Massimiliano Franco, Sara Liguori, Luca Maschietto, Raffaella Michieli, Emanuela Raimondo, Dalila Scaturro, Giuseppe Ventriglia, Alberto Magni","doi":"10.2147/JPR.S515501","DOIUrl":null,"url":null,"abstract":"<p><strong>Purpose: </strong>Musculoskeletal pain (MP) is a significant burden in primary care, often presenting challenges for general practitioners (GPs) in providing timely and effective management. Despite MP's prevalence, GPs face limitations in diagnostic resources and access to specialists, which can delay intervention and increase the risk of pain chronicity. This multidisciplinary expert opinion aims to establish a structured approach for the management of MP within general practice, using three targeted algorithms: (1) early management of acute MP in the GP's office, (2) post-surgical MP management to support recovery, and (3) MP management following emergency discharge.</p><p><strong>Patients and methods: </strong>A panel of GPs, physiatrists, and orthopedists collaborated to develop practical recommendations based on current clinical guidelines, emphasizing early diagnosis, initial pain control, and effective e-referral pathways. During an onsite meeting, they created an algorithm to identify waiting therapy for patients with pain, in order to help GPs in this difficult task.</p><p><strong>Results: </strong>The first algorithm focuses on early intervention for acute MP in primary care, with recommendations for both pharmacological and non-pharmacological approaches. The second algorithm addresses post-surgical MP management to enhance recovery and reduce complications. The third algorithm outlines post-emergency management strategies, emphasizing immediate pain relief and integrating patient education to support home management. E-referral and teleconsultation are incorporated throughout to enhance care coordination.</p><p><strong>Conclusion: </strong>These three algorithms provide a structured framework for MP management in primary care, placing GPs at the centre of early intervention. The inclusion of telemedicine and e-referral pathways allows for timely specialist input, ultimately aiming to improve patient outcomes and minimize chronic pain risks.</p>","PeriodicalId":16661,"journal":{"name":"Journal of Pain Research","volume":"18 ","pages":"3879-3889"},"PeriodicalIF":2.5000,"publicationDate":"2025-08-12","publicationTypes":"Journal Article","fieldsOfStudy":null,"isOpenAccess":false,"openAccessPdf":"https://www.ncbi.nlm.nih.gov/pmc/articles/PMC12358501/pdf/","citationCount":"0","resultStr":"{\"title\":\"Early Musculoskeletal Pain Management in the General Practitioner's Office & E-Referral: A Multidisciplinary Expert Opinion.\",\"authors\":\"Fabrizio Gervasoni, Giacomo Farì, Massimiliano Franco, Sara Liguori, Luca Maschietto, Raffaella Michieli, Emanuela Raimondo, Dalila Scaturro, Giuseppe Ventriglia, Alberto Magni\",\"doi\":\"10.2147/JPR.S515501\",\"DOIUrl\":null,\"url\":null,\"abstract\":\"<p><strong>Purpose: </strong>Musculoskeletal pain (MP) is a significant burden in primary care, often presenting challenges for general practitioners (GPs) in providing timely and effective management. Despite MP's prevalence, GPs face limitations in diagnostic resources and access to specialists, which can delay intervention and increase the risk of pain chronicity. This multidisciplinary expert opinion aims to establish a structured approach for the management of MP within general practice, using three targeted algorithms: (1) early management of acute MP in the GP's office, (2) post-surgical MP management to support recovery, and (3) MP management following emergency discharge.</p><p><strong>Patients and methods: </strong>A panel of GPs, physiatrists, and orthopedists collaborated to develop practical recommendations based on current clinical guidelines, emphasizing early diagnosis, initial pain control, and effective e-referral pathways. During an onsite meeting, they created an algorithm to identify waiting therapy for patients with pain, in order to help GPs in this difficult task.</p><p><strong>Results: </strong>The first algorithm focuses on early intervention for acute MP in primary care, with recommendations for both pharmacological and non-pharmacological approaches. The second algorithm addresses post-surgical MP management to enhance recovery and reduce complications. The third algorithm outlines post-emergency management strategies, emphasizing immediate pain relief and integrating patient education to support home management. E-referral and teleconsultation are incorporated throughout to enhance care coordination.</p><p><strong>Conclusion: </strong>These three algorithms provide a structured framework for MP management in primary care, placing GPs at the centre of early intervention. The inclusion of telemedicine and e-referral pathways allows for timely specialist input, ultimately aiming to improve patient outcomes and minimize chronic pain risks.</p>\",\"PeriodicalId\":16661,\"journal\":{\"name\":\"Journal of Pain Research\",\"volume\":\"18 \",\"pages\":\"3879-3889\"},\"PeriodicalIF\":2.5000,\"publicationDate\":\"2025-08-12\",\"publicationTypes\":\"Journal Article\",\"fieldsOfStudy\":null,\"isOpenAccess\":false,\"openAccessPdf\":\"https://www.ncbi.nlm.nih.gov/pmc/articles/PMC12358501/pdf/\",\"citationCount\":\"0\",\"resultStr\":null,\"platform\":\"Semanticscholar\",\"paperid\":null,\"PeriodicalName\":\"Journal of Pain Research\",\"FirstCategoryId\":\"3\",\"ListUrlMain\":\"https://doi.org/10.2147/JPR.S515501\",\"RegionNum\":3,\"RegionCategory\":\"医学\",\"ArticlePicture\":[],\"TitleCN\":null,\"AbstractTextCN\":null,\"PMCID\":null,\"EPubDate\":\"2025/1/1 0:00:00\",\"PubModel\":\"eCollection\",\"JCR\":\"Q2\",\"JCRName\":\"CLINICAL NEUROLOGY\",\"Score\":null,\"Total\":0}","platform":"Semanticscholar","paperid":null,"PeriodicalName":"Journal of Pain Research","FirstCategoryId":"3","ListUrlMain":"https://doi.org/10.2147/JPR.S515501","RegionNum":3,"RegionCategory":"医学","ArticlePicture":[],"TitleCN":null,"AbstractTextCN":null,"PMCID":null,"EPubDate":"2025/1/1 0:00:00","PubModel":"eCollection","JCR":"Q2","JCRName":"CLINICAL NEUROLOGY","Score":null,"Total":0}
引用次数: 0

摘要

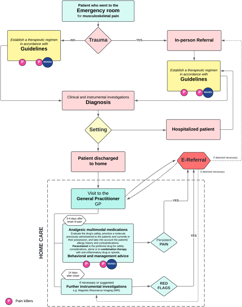
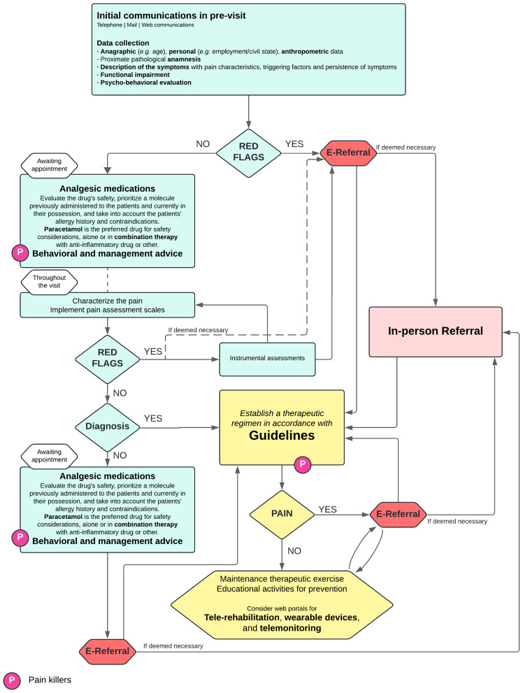
目的:肌肉骨骼疼痛(MP)是一个重要的负担在初级保健,往往提出挑战,全科医生(全科医生)提供及时和有效的管理。尽管MP的流行,全科医生面临着诊断资源和获得专家的限制,这可以延迟干预和增加疼痛慢性的风险。这一多学科专家意见旨在建立一个结构化的方法来管理全科医生的MP,使用三种有针对性的算法:(1)在全科医生办公室对急性MP进行早期管理,(2)术后MP管理以支持恢复,(3)急诊出院后的MP管理。患者和方法:一个由全科医生、物理医生和骨科医生组成的小组合作制定了基于当前临床指南的实用建议,强调早期诊断、初始疼痛控制和有效的电子转诊途径。在一次现场会议上,他们创造了一种算法来识别疼痛患者的等待治疗,以帮助全科医生完成这项艰巨的任务。结果:第一种算法侧重于初级保健中急性MP的早期干预,并推荐药物和非药物方法。第二种算法解决术后MP管理,以提高恢复和减少并发症。第三种算法概述了紧急情况后的管理策略,强调立即缓解疼痛和整合患者教育以支持家庭管理。电子转诊和远程会诊贯穿始终,以加强护理协调。结论:这三种算法为初级保健中的MP管理提供了一个结构化框架,将全科医生置于早期干预的中心。包括远程医疗和电子转诊途径允许及时的专家输入,最终旨在改善患者的治疗效果并最大限度地减少慢性疼痛风险。
本文章由计算机程序翻译,如有差异,请以英文原文为准。

Early Musculoskeletal Pain Management in the General Practitioner's Office & E-Referral: A Multidisciplinary Expert Opinion.

Early Musculoskeletal Pain Management in the General Practitioner's Office & E-Referral: A Multidisciplinary Expert Opinion.

Early Musculoskeletal Pain Management in the General Practitioner's Office & E-Referral: A Multidisciplinary Expert Opinion.

Early Musculoskeletal Pain Management in the General Practitioner's Office & E-Referral: A Multidisciplinary Expert Opinion.

Purpose: Musculoskeletal pain (MP) is a significant burden in primary care, often presenting challenges for general practitioners (GPs) in providing timely and effective management. Despite MP's prevalence, GPs face limitations in diagnostic resources and access to specialists, which can delay intervention and increase the risk of pain chronicity. This multidisciplinary expert opinion aims to establish a structured approach for the management of MP within general practice, using three targeted algorithms: (1) early management of acute MP in the GP's office, (2) post-surgical MP management to support recovery, and (3) MP management following emergency discharge.

Patients and methods: A panel of GPs, physiatrists, and orthopedists collaborated to develop practical recommendations based on current clinical guidelines, emphasizing early diagnosis, initial pain control, and effective e-referral pathways. During an onsite meeting, they created an algorithm to identify waiting therapy for patients with pain, in order to help GPs in this difficult task.

Results: The first algorithm focuses on early intervention for acute MP in primary care, with recommendations for both pharmacological and non-pharmacological approaches. The second algorithm addresses post-surgical MP management to enhance recovery and reduce complications. The third algorithm outlines post-emergency management strategies, emphasizing immediate pain relief and integrating patient education to support home management. E-referral and teleconsultation are incorporated throughout to enhance care coordination.

Conclusion: These three algorithms provide a structured framework for MP management in primary care, placing GPs at the centre of early intervention. The inclusion of telemedicine and e-referral pathways allows for timely specialist input, ultimately aiming to improve patient outcomes and minimize chronic pain risks.

求助全文
通过发布文献求助,成功后即可免费获取论文全文。 去求助
来源期刊
Journal of Pain Research
Journal of Pain Research CLINICAL NEUROLOGY-
CiteScore
4.50
自引率
3.70%
发文量
411
审稿时长
16 weeks
期刊介绍: Journal of Pain Research is an international, peer-reviewed, open access journal that welcomes laboratory and clinical findings in the fields of pain research and the prevention and management of pain. Original research, reviews, symposium reports, hypothesis formation and commentaries are all considered for publication. Additionally, the journal now welcomes the submission of pain-policy-related editorials and commentaries, particularly in regard to ethical, regulatory, forensic, and other legal issues in pain medicine, and to the education of pain practitioners and researchers.
×
引用
GB/T 7714-2015
复制
MLA
复制
APA
复制
导出至
BibTeX EndNote RefMan NoteFirst NoteExpress
×
提示
您的信息不完整,为了账户安全,请先补充。
现在去补充
×
提示
您因"违规操作"
具体请查看互助需知
我知道了
×
提示
确定
请完成安全验证×
copy
已复制链接
快去分享给好友吧!
我知道了
右上角分享
点击右上角分享
0
联系我们:info@booksci.cn Book学术提供免费学术资源搜索服务,方便国内外学者检索中英文文献。致力于提供最便捷和优质的服务体验。 Copyright © 2023 布克学术 All rights reserved.
京ICP备2023020795号-1
ghs 京公网安备 11010802042870号
Book学术文献互助
Book学术文献互助群
群 号:604180095
Book学术官方微信