TGF-β1在肺纤维化中的三维肺泡类器官药物筛选模型。

IF 2.2 Q3 BIOCHEMISTRY & MOLECULAR BIOLOGY
Biochemistry and Biophysics Reports Pub Date : 2025-08-11 eCollection Date: 2025-09-01 DOI:10.1016/j.bbrep.2025.102191
Hyeong-Jun Han, Hyunyoung Kim
{"title":"TGF-β1在肺纤维化中的三维肺泡类器官药物筛选模型。","authors":"Hyeong-Jun Han, Hyunyoung Kim","doi":"10.1016/j.bbrep.2025.102191","DOIUrl":null,"url":null,"abstract":"<p><p>Idiopathic pulmonary fibrosis (IPF) is a prototype of chronic, progressive, and fibrotic lung disease. Excessive deposition of extracellular matrix (ECM) results in fibrotic remodeling, alveolar destruction, and irreversible lung dysfunction. In addition to myofibroblast activation and ECM deposition, repetitive lung epithelial cell damage and reprogramming areconsidered to be closely involved in IPF pathogenesis. Transforming growth factor (TGF)-β1 plays an important role in IPF and cancer; it is a major pro-fibrotic cytokine, and is a potential target for treating fibrotic diseases.TGF-β1 binds to TGF-βRII, phosphorylating TGF-βRI, and enhances ECM expression via the suppressor of mothers against decapentaplegic (SMAD) phosphorylation signaling pathway. Current medical interventions for IPF are predominantly anti-fibrotic medications such as pirfenidone and nintedanib, which are effective in delaying lung function deterioration, reducing acute symptom exacerbations, and increasing overall life expectancy. However, these pharmaceutical agents cannot repair fibrotic pulmonary tissues or impede disease progression. To bridge this gap, we constructed a model of TGF-β1-induced fibrosis and screened for potential drugs. From 320 anti-fibrotic drugs, 9 hits were found in the TGF-β1-induced fibrosis model, and after validation, the final 7 hits were identified as TGF-β1 inhibitors. All the 7 hits were confirmed as TGF-βRI inhibitors, which showed that the model could quickly and easily discover new compounds that can act as TGF-β1 inhibitors. This study is significantbecausewe useda 3D model to swiftly and precisely identify TGF-β1 inhibitors, potentially accelerating the clinical translation of TGF-β1-targeted therapies for fibrotic diseases.</p>","PeriodicalId":8771,"journal":{"name":"Biochemistry and Biophysics Reports","volume":"43 ","pages":"102191"},"PeriodicalIF":2.2000,"publicationDate":"2025-08-11","publicationTypes":"Journal Article","fieldsOfStudy":null,"isOpenAccess":false,"openAccessPdf":"https://www.ncbi.nlm.nih.gov/pmc/articles/PMC12358629/pdf/","citationCount":"0","resultStr":"{\"title\":\"3D alveolar organoid drug screening model for targeting TGF-β1 in pulmonary fibrosis.\",\"authors\":\"Hyeong-Jun Han, Hyunyoung Kim\",\"doi\":\"10.1016/j.bbrep.2025.102191\",\"DOIUrl\":null,\"url\":null,\"abstract\":\"<p><p>Idiopathic pulmonary fibrosis (IPF) is a prototype of chronic, progressive, and fibrotic lung disease. Excessive deposition of extracellular matrix (ECM) results in fibrotic remodeling, alveolar destruction, and irreversible lung dysfunction. In addition to myofibroblast activation and ECM deposition, repetitive lung epithelial cell damage and reprogramming areconsidered to be closely involved in IPF pathogenesis. Transforming growth factor (TGF)-β1 plays an important role in IPF and cancer; it is a major pro-fibrotic cytokine, and is a potential target for treating fibrotic diseases.TGF-β1 binds to TGF-βRII, phosphorylating TGF-βRI, and enhances ECM expression via the suppressor of mothers against decapentaplegic (SMAD) phosphorylation signaling pathway. Current medical interventions for IPF are predominantly anti-fibrotic medications such as pirfenidone and nintedanib, which are effective in delaying lung function deterioration, reducing acute symptom exacerbations, and increasing overall life expectancy. However, these pharmaceutical agents cannot repair fibrotic pulmonary tissues or impede disease progression. To bridge this gap, we constructed a model of TGF-β1-induced fibrosis and screened for potential drugs. From 320 anti-fibrotic drugs, 9 hits were found in the TGF-β1-induced fibrosis model, and after validation, the final 7 hits were identified as TGF-β1 inhibitors. All the 7 hits were confirmed as TGF-βRI inhibitors, which showed that the model could quickly and easily discover new compounds that can act as TGF-β1 inhibitors. This study is significantbecausewe useda 3D model to swiftly and precisely identify TGF-β1 inhibitors, potentially accelerating the clinical translation of TGF-β1-targeted therapies for fibrotic diseases.</p>\",\"PeriodicalId\":8771,\"journal\":{\"name\":\"Biochemistry and Biophysics Reports\",\"volume\":\"43 \",\"pages\":\"102191\"},\"PeriodicalIF\":2.2000,\"publicationDate\":\"2025-08-11\",\"publicationTypes\":\"Journal Article\",\"fieldsOfStudy\":null,\"isOpenAccess\":false,\"openAccessPdf\":\"https://www.ncbi.nlm.nih.gov/pmc/articles/PMC12358629/pdf/\",\"citationCount\":\"0\",\"resultStr\":null,\"platform\":\"Semanticscholar\",\"paperid\":null,\"PeriodicalName\":\"Biochemistry and Biophysics Reports\",\"FirstCategoryId\":\"1085\",\"ListUrlMain\":\"https://doi.org/10.1016/j.bbrep.2025.102191\",\"RegionNum\":0,\"RegionCategory\":null,\"ArticlePicture\":[],\"TitleCN\":null,\"AbstractTextCN\":null,\"PMCID\":null,\"EPubDate\":\"2025/9/1 0:00:00\",\"PubModel\":\"eCollection\",\"JCR\":\"Q3\",\"JCRName\":\"BIOCHEMISTRY & MOLECULAR BIOLOGY\",\"Score\":null,\"Total\":0}","platform":"Semanticscholar","paperid":null,"PeriodicalName":"Biochemistry and Biophysics Reports","FirstCategoryId":"1085","ListUrlMain":"https://doi.org/10.1016/j.bbrep.2025.102191","RegionNum":0,"RegionCategory":null,"ArticlePicture":[],"TitleCN":null,"AbstractTextCN":null,"PMCID":null,"EPubDate":"2025/9/1 0:00:00","PubModel":"eCollection","JCR":"Q3","JCRName":"BIOCHEMISTRY & MOLECULAR BIOLOGY","Score":null,"Total":0}
引用次数: 0

摘要

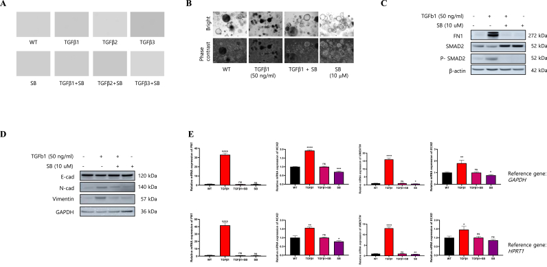
特发性肺纤维化(IPF)是一种慢性、进行性和纤维化肺疾病的原型。细胞外基质(ECM)的过度沉积导致纤维化重塑、肺泡破坏和不可逆的肺功能障碍。除了肌成纤维细胞活化和ECM沉积外,重复性肺上皮细胞损伤和重编程被认为与IPF的发病密切相关。转化生长因子(TGF)-β1在IPF和肿瘤中发挥重要作用;它是一种主要的促纤维化细胞因子,是治疗纤维化疾病的潜在靶点。TGF-β1与TGF-βRII结合,磷酸化TGF-βRI,通过抑制母体抗十足截瘫(SMAD)磷酸化信号通路增强ECM表达。目前针对IPF的医疗干预措施主要是抗纤维化药物,如吡非尼酮和尼达尼布,它们在延缓肺功能恶化、减少急性症状恶化和提高总体预期寿命方面有效。然而,这些药物不能修复纤维化肺组织或阻碍疾病进展。为了弥补这一空白,我们构建了TGF-β1诱导的纤维化模型,并筛选了潜在的药物。从320种抗纤维化药物中,发现9种可用于TGF-β1诱导的纤维化模型,经验证,最终鉴定7种为TGF-β1抑制剂。7个hit均被确认为TGF-βRI抑制剂,说明该模型可以快速、方便地发现可以作为TGF-β1抑制剂的新化合物。这项研究意义重大,因为我们使用3D模型快速准确地识别TGF-β1抑制剂,有可能加速TGF-β1靶向治疗纤维化疾病的临床转化。
本文章由计算机程序翻译,如有差异,请以英文原文为准。

3D alveolar organoid drug screening model for targeting TGF-β1 in pulmonary fibrosis.

3D alveolar organoid drug screening model for targeting TGF-β1 in pulmonary fibrosis.

3D alveolar organoid drug screening model for targeting TGF-β1 in pulmonary fibrosis.

3D alveolar organoid drug screening model for targeting TGF-β1 in pulmonary fibrosis.

Idiopathic pulmonary fibrosis (IPF) is a prototype of chronic, progressive, and fibrotic lung disease. Excessive deposition of extracellular matrix (ECM) results in fibrotic remodeling, alveolar destruction, and irreversible lung dysfunction. In addition to myofibroblast activation and ECM deposition, repetitive lung epithelial cell damage and reprogramming areconsidered to be closely involved in IPF pathogenesis. Transforming growth factor (TGF)-β1 plays an important role in IPF and cancer; it is a major pro-fibrotic cytokine, and is a potential target for treating fibrotic diseases.TGF-β1 binds to TGF-βRII, phosphorylating TGF-βRI, and enhances ECM expression via the suppressor of mothers against decapentaplegic (SMAD) phosphorylation signaling pathway. Current medical interventions for IPF are predominantly anti-fibrotic medications such as pirfenidone and nintedanib, which are effective in delaying lung function deterioration, reducing acute symptom exacerbations, and increasing overall life expectancy. However, these pharmaceutical agents cannot repair fibrotic pulmonary tissues or impede disease progression. To bridge this gap, we constructed a model of TGF-β1-induced fibrosis and screened for potential drugs. From 320 anti-fibrotic drugs, 9 hits were found in the TGF-β1-induced fibrosis model, and after validation, the final 7 hits were identified as TGF-β1 inhibitors. All the 7 hits were confirmed as TGF-βRI inhibitors, which showed that the model could quickly and easily discover new compounds that can act as TGF-β1 inhibitors. This study is significantbecausewe useda 3D model to swiftly and precisely identify TGF-β1 inhibitors, potentially accelerating the clinical translation of TGF-β1-targeted therapies for fibrotic diseases.

求助全文
通过发布文献求助,成功后即可免费获取论文全文。 去求助
来源期刊
Biochemistry and Biophysics Reports
Biochemistry and Biophysics Reports Biochemistry, Genetics and Molecular Biology-Biophysics
CiteScore
4.60
自引率
0.00%
发文量
191
审稿时长
59 days
期刊介绍: Open access, online only, peer-reviewed international journal in the Life Sciences, established in 2014 Biochemistry and Biophysics Reports (BB Reports) publishes original research in all aspects of Biochemistry, Biophysics and related areas like Molecular and Cell Biology. BB Reports welcomes solid though more preliminary, descriptive and small scale results if they have the potential to stimulate and/or contribute to future research, leading to new insights or hypothesis. Primary criteria for acceptance is that the work is original, scientifically and technically sound and provides valuable knowledge to life sciences research. We strongly believe all results deserve to be published and documented for the advancement of science. BB Reports specifically appreciates receiving reports on: Negative results, Replication studies, Reanalysis of previous datasets.
×
引用
GB/T 7714-2015
复制
MLA
复制
APA
复制
导出至
BibTeX EndNote RefMan NoteFirst NoteExpress
×
提示
您的信息不完整,为了账户安全,请先补充。
现在去补充
×
提示
您因"违规操作"
具体请查看互助需知
我知道了
×
提示
确定
请完成安全验证×
copy
已复制链接
快去分享给好友吧!
我知道了
右上角分享
点击右上角分享
0
联系我们:info@booksci.cn Book学术提供免费学术资源搜索服务,方便国内外学者检索中英文文献。致力于提供最便捷和优质的服务体验。 Copyright © 2023 布克学术 All rights reserved.
京ICP备2023020795号-1
ghs 京公网安备 11010802042870号
Book学术文献互助
Book学术文献互助群
群 号:604180095
Book学术官方微信