同种异构体差异驱动NHR-49的功能多样性。

microPublication biology Pub Date : 2025-08-01 eCollection Date: 2025-01-01 DOI:10.17912/micropub.biology.001655
Lexus Tatge, Peter M Douglas
{"title":"同种异构体差异驱动NHR-49的功能多样性。","authors":"Lexus Tatge, Peter M Douglas","doi":"10.17912/micropub.biology.001655","DOIUrl":null,"url":null,"abstract":"<p><p>The <i>C. elegans</i> nuclear hormone receptor, NHR-49 , is a critical regulator of lipid metabolism, which possesses five isoforms differing predominantly within their N-termini. Yet functional distinctions between these different isoforms remain largely unexplored. Using CRISPR-based N- and C-terminal epitope tagging with the biotin ligase, TurboID, we observed that the longest isoform displays a more dynamic subcellular localization, partitioning between nucleus and cytoplasm. Proximity labeling revealed differences in interactomes with N-terminally tagged long isoform of NHR-49 enriched for cytoplasmic proteins, including endocytic machinery like RAB-10 and RAB-11.1 , while C-terminal tags associated primarily with inner nuclear pore components and transcriptional regulators. These findings highlight isoform-specific differences for NHR-49 which dramatically impact its subcellular localization and interaction networks. Our study reveals a previously uncharacterized layer of regulatory complexity in nuclear receptor biology, which emphasize the importance of isoform preferences when interpreting functional genomics data in <i>C. elegans</i> and beyond.</p>","PeriodicalId":74192,"journal":{"name":"microPublication biology","volume":"2025 ","pages":""},"PeriodicalIF":0.0000,"publicationDate":"2025-08-01","publicationTypes":"Journal Article","fieldsOfStudy":null,"isOpenAccess":false,"openAccessPdf":"https://www.ncbi.nlm.nih.gov/pmc/articles/PMC12358018/pdf/","citationCount":"0","resultStr":"{\"title\":\"Isoform differences drive functional diversity of NHR-49.\",\"authors\":\"Lexus Tatge, Peter M Douglas\",\"doi\":\"10.17912/micropub.biology.001655\",\"DOIUrl\":null,\"url\":null,\"abstract\":\"<p><p>The <i>C. elegans</i> nuclear hormone receptor, NHR-49 , is a critical regulator of lipid metabolism, which possesses five isoforms differing predominantly within their N-termini. Yet functional distinctions between these different isoforms remain largely unexplored. Using CRISPR-based N- and C-terminal epitope tagging with the biotin ligase, TurboID, we observed that the longest isoform displays a more dynamic subcellular localization, partitioning between nucleus and cytoplasm. Proximity labeling revealed differences in interactomes with N-terminally tagged long isoform of NHR-49 enriched for cytoplasmic proteins, including endocytic machinery like RAB-10 and RAB-11.1 , while C-terminal tags associated primarily with inner nuclear pore components and transcriptional regulators. These findings highlight isoform-specific differences for NHR-49 which dramatically impact its subcellular localization and interaction networks. Our study reveals a previously uncharacterized layer of regulatory complexity in nuclear receptor biology, which emphasize the importance of isoform preferences when interpreting functional genomics data in <i>C. elegans</i> and beyond.</p>\",\"PeriodicalId\":74192,\"journal\":{\"name\":\"microPublication biology\",\"volume\":\"2025 \",\"pages\":\"\"},\"PeriodicalIF\":0.0000,\"publicationDate\":\"2025-08-01\",\"publicationTypes\":\"Journal Article\",\"fieldsOfStudy\":null,\"isOpenAccess\":false,\"openAccessPdf\":\"https://www.ncbi.nlm.nih.gov/pmc/articles/PMC12358018/pdf/\",\"citationCount\":\"0\",\"resultStr\":null,\"platform\":\"Semanticscholar\",\"paperid\":null,\"PeriodicalName\":\"microPublication biology\",\"FirstCategoryId\":\"1085\",\"ListUrlMain\":\"https://doi.org/10.17912/micropub.biology.001655\",\"RegionNum\":0,\"RegionCategory\":null,\"ArticlePicture\":[],\"TitleCN\":null,\"AbstractTextCN\":null,\"PMCID\":null,\"EPubDate\":\"2025/1/1 0:00:00\",\"PubModel\":\"eCollection\",\"JCR\":\"\",\"JCRName\":\"\",\"Score\":null,\"Total\":0}","platform":"Semanticscholar","paperid":null,"PeriodicalName":"microPublication biology","FirstCategoryId":"1085","ListUrlMain":"https://doi.org/10.17912/micropub.biology.001655","RegionNum":0,"RegionCategory":null,"ArticlePicture":[],"TitleCN":null,"AbstractTextCN":null,"PMCID":null,"EPubDate":"2025/1/1 0:00:00","PubModel":"eCollection","JCR":"","JCRName":"","Score":null,"Total":0}
引用次数: 0

摘要

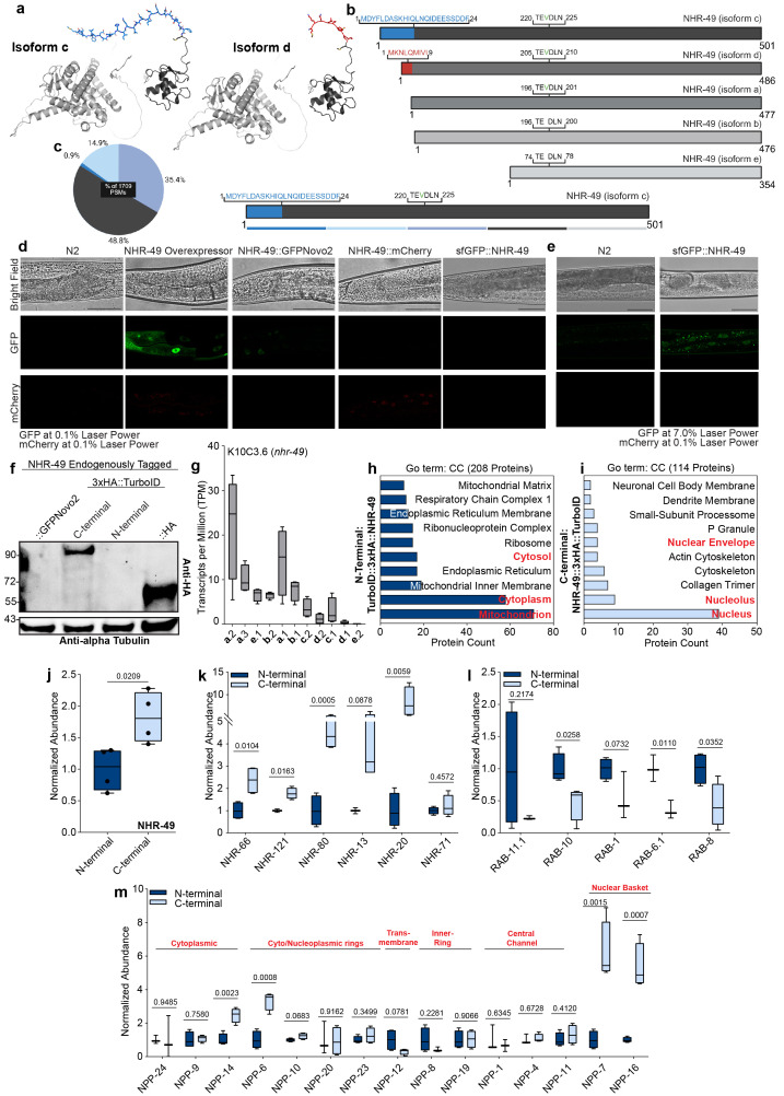
秀丽隐杆线虫核激素受体NHR-49是脂质代谢的关键调节因子,具有5种主要在其n端内不同的异构体。然而,这些不同同工异构体之间的功能差异在很大程度上仍未被探索。利用基于crispr的N端和c端表位标记以及生物素连接酶TurboID,我们观察到最长的异构体显示出更动态的亚细胞定位,在细胞核和细胞质之间分配。接近标记揭示了n端标记的NHR-49长异构体的相互作用组的差异,这些相互作用组富含细胞质蛋白,包括raba -10和raba -11.1等内吞噬机制,而c端标记主要与内核孔组分和转录调节因子相关。这些发现突出了NHR-49的异构体特异性差异,这极大地影响了其亚细胞定位和相互作用网络。我们的研究揭示了核受体生物学中一个以前未表征的调控复杂性层,这强调了在解释秀丽隐杆线虫及其他动物的功能基因组学数据时,同种异构体偏好的重要性。
本文章由计算机程序翻译,如有差异,请以英文原文为准。

Isoform differences drive functional diversity of NHR-49.

Isoform differences drive functional diversity of NHR-49.

The C. elegans nuclear hormone receptor, NHR-49 , is a critical regulator of lipid metabolism, which possesses five isoforms differing predominantly within their N-termini. Yet functional distinctions between these different isoforms remain largely unexplored. Using CRISPR-based N- and C-terminal epitope tagging with the biotin ligase, TurboID, we observed that the longest isoform displays a more dynamic subcellular localization, partitioning between nucleus and cytoplasm. Proximity labeling revealed differences in interactomes with N-terminally tagged long isoform of NHR-49 enriched for cytoplasmic proteins, including endocytic machinery like RAB-10 and RAB-11.1 , while C-terminal tags associated primarily with inner nuclear pore components and transcriptional regulators. These findings highlight isoform-specific differences for NHR-49 which dramatically impact its subcellular localization and interaction networks. Our study reveals a previously uncharacterized layer of regulatory complexity in nuclear receptor biology, which emphasize the importance of isoform preferences when interpreting functional genomics data in C. elegans and beyond.

求助全文
通过发布文献求助,成功后即可免费获取论文全文。 去求助
来源期刊
自引率
0.00%
发文量
0
审稿时长
3 weeks
×
引用
GB/T 7714-2015
复制
MLA
复制
APA
复制
导出至
BibTeX EndNote RefMan NoteFirst NoteExpress
×
提示
您的信息不完整,为了账户安全,请先补充。
现在去补充
×
提示
您因"违规操作"
具体请查看互助需知
我知道了
×
提示
确定
请完成安全验证×
copy
已复制链接
快去分享给好友吧!
我知道了
右上角分享
点击右上角分享
0
联系我们:info@booksci.cn Book学术提供免费学术资源搜索服务,方便国内外学者检索中英文文献。致力于提供最便捷和优质的服务体验。 Copyright © 2023 布克学术 All rights reserved.
京ICP备2023020795号-1
ghs 京公网安备 11010802042870号
Book学术文献互助
Book学术文献互助群
群 号:604180095
Book学术官方微信