卡格列净抑制小鼠皮质集管细胞电致Na+转运。

IF 3.8 Q2 CELL BIOLOGY
Andrew J Nickerson, Wafaa N Albalawy, Elynna B Youm, Nicole A Joseph, Kennedy G Szekely, Thomas R Kleyman, Ora A Weisz, Ossama B Kashlan
{"title":"卡格列净抑制小鼠皮质集管细胞电致Na+转运。","authors":"Andrew J Nickerson, Wafaa N Albalawy, Elynna B Youm, Nicole A Joseph, Kennedy G Szekely, Thomas R Kleyman, Ora A Weisz, Ossama B Kashlan","doi":"10.1093/function/zqaf039","DOIUrl":null,"url":null,"abstract":"<p><p>Sodium-glucose cotransporter 2 inhibitors (SGLT2i) exhibit cardiorenal protective effects that likely involve mechanisms aside from SGLT2 inhibition. Still, many details surrounding these clinically important pleiotropic effects remain unclear. We previously showed that several SGLT2-independent proximal tubular transport functions are inhibited by canagliflozin, but not empagliflozin. Here, we demonstrate a canagliflozin-specific reduction in Sgk1 abundance in both opossum kidney proximal tubule and mouse cortical collecting duct (mCCDcl1) cells, pointing to a possible underlying mechanism. Given the role of Sgk1 in the distal nephron, we hypothesized that canagliflozin would also inhibit epithelial Na+ channel (ENaC)-dependent Na+ transport. Canagliflozin inhibited ENaC-dependent Na+ transport (amiloride-sensitive short circuit current; ISC) in mCCDcl1 cells while empagliflozin had no effect. Selective membrane permeabilization revealed canagliflozin-induced inhibition of both apical conductance through ENaC and basolateral transport via the Na+/K+ ATPase. These effects were mimicked by the selective Sgk1 inhibitor, GSK650394. Surface labeling studies demonstrated reduced membrane localization of ENaC, but not Na+/K+ ATPase subunits, consistent with a mechanism involving Sgk1. Canagliflozin reduced ISC in the presence and absence of rotenone, suggesting inhibition occurs independently of effects on mitochondrial complex I, another known target of canagliflozin. ENaC activity in mouse distal colon was also inhibited by canagliflozin, confirming these effects in native tissue. We identify Na+ transport through ENaC and the Na+/K+ ATPase as novel targets of inhibition by canagliflozin, with Sgk1 as a likely upstream mechanistic component. Canagliflozin-specific effects on transport mediated via this mechanism may contribute to non-class effects of this drug observed clinically.</p>","PeriodicalId":73119,"journal":{"name":"Function (Oxford, England)","volume":" ","pages":""},"PeriodicalIF":3.8000,"publicationDate":"2025-09-15","publicationTypes":"Journal Article","fieldsOfStudy":null,"isOpenAccess":false,"openAccessPdf":"https://www.ncbi.nlm.nih.gov/pmc/articles/PMC12448466/pdf/","citationCount":"0","resultStr":"{\"title\":\"Canagliflozin Inhibits Electrogenic Na+ Transport in Mouse Cortical Collecting Duct Cells.\",\"authors\":\"Andrew J Nickerson, Wafaa N Albalawy, Elynna B Youm, Nicole A Joseph, Kennedy G Szekely, Thomas R Kleyman, Ora A Weisz, Ossama B Kashlan\",\"doi\":\"10.1093/function/zqaf039\",\"DOIUrl\":null,\"url\":null,\"abstract\":\"<p><p>Sodium-glucose cotransporter 2 inhibitors (SGLT2i) exhibit cardiorenal protective effects that likely involve mechanisms aside from SGLT2 inhibition. Still, many details surrounding these clinically important pleiotropic effects remain unclear. We previously showed that several SGLT2-independent proximal tubular transport functions are inhibited by canagliflozin, but not empagliflozin. Here, we demonstrate a canagliflozin-specific reduction in Sgk1 abundance in both opossum kidney proximal tubule and mouse cortical collecting duct (mCCDcl1) cells, pointing to a possible underlying mechanism. Given the role of Sgk1 in the distal nephron, we hypothesized that canagliflozin would also inhibit epithelial Na+ channel (ENaC)-dependent Na+ transport. Canagliflozin inhibited ENaC-dependent Na+ transport (amiloride-sensitive short circuit current; ISC) in mCCDcl1 cells while empagliflozin had no effect. Selective membrane permeabilization revealed canagliflozin-induced inhibition of both apical conductance through ENaC and basolateral transport via the Na+/K+ ATPase. These effects were mimicked by the selective Sgk1 inhibitor, GSK650394. Surface labeling studies demonstrated reduced membrane localization of ENaC, but not Na+/K+ ATPase subunits, consistent with a mechanism involving Sgk1. Canagliflozin reduced ISC in the presence and absence of rotenone, suggesting inhibition occurs independently of effects on mitochondrial complex I, another known target of canagliflozin. ENaC activity in mouse distal colon was also inhibited by canagliflozin, confirming these effects in native tissue. We identify Na+ transport through ENaC and the Na+/K+ ATPase as novel targets of inhibition by canagliflozin, with Sgk1 as a likely upstream mechanistic component. Canagliflozin-specific effects on transport mediated via this mechanism may contribute to non-class effects of this drug observed clinically.</p>\",\"PeriodicalId\":73119,\"journal\":{\"name\":\"Function (Oxford, England)\",\"volume\":\" \",\"pages\":\"\"},\"PeriodicalIF\":3.8000,\"publicationDate\":\"2025-09-15\",\"publicationTypes\":\"Journal Article\",\"fieldsOfStudy\":null,\"isOpenAccess\":false,\"openAccessPdf\":\"https://www.ncbi.nlm.nih.gov/pmc/articles/PMC12448466/pdf/\",\"citationCount\":\"0\",\"resultStr\":null,\"platform\":\"Semanticscholar\",\"paperid\":null,\"PeriodicalName\":\"Function (Oxford, England)\",\"FirstCategoryId\":\"1085\",\"ListUrlMain\":\"https://doi.org/10.1093/function/zqaf039\",\"RegionNum\":0,\"RegionCategory\":null,\"ArticlePicture\":[],\"TitleCN\":null,\"AbstractTextCN\":null,\"PMCID\":null,\"EPubDate\":\"\",\"PubModel\":\"\",\"JCR\":\"Q2\",\"JCRName\":\"CELL BIOLOGY\",\"Score\":null,\"Total\":0}","platform":"Semanticscholar","paperid":null,"PeriodicalName":"Function (Oxford, England)","FirstCategoryId":"1085","ListUrlMain":"https://doi.org/10.1093/function/zqaf039","RegionNum":0,"RegionCategory":null,"ArticlePicture":[],"TitleCN":null,"AbstractTextCN":null,"PMCID":null,"EPubDate":"","PubModel":"","JCR":"Q2","JCRName":"CELL BIOLOGY","Score":null,"Total":0}
引用次数: 0

摘要

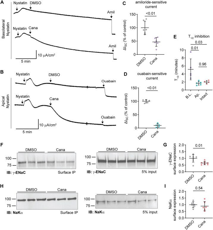
钠-葡萄糖共转运蛋白2抑制剂(SGLT2i)表现出心肾保护作用,可能涉及SGLT2抑制之外的机制。尽管如此,围绕这些临床上重要的多效效应的许多细节仍不清楚。我们之前的研究表明,几种与sglt2无关的近端小管运输功能被卡格列净抑制,而不是恩格列净。我们在负鼠肾(OK)近端小管和小鼠皮质集管(mCCDcl1)细胞中证实了canag列净特异性的Sgk1丰度降低,指出了可能的潜在机制。考虑到Sgk1在远端肾元中的作用,我们假设canagliflozin也会抑制上皮Na+通道(ENaC)依赖的Na+转运。卡格列净抑制mcdcl1细胞中enact依赖的Na+转运(阿米洛利敏感短路电流;ISC),而恩格列净没有作用。选择性膜透性表明,卡格列净诱导的通过ENaC的根尖传导和通过Na+/K+ atp酶的基底侧转运均受到抑制。这些作用被选择性Sgk1抑制剂GSK650394模拟。表面标记研究表明ENaC的膜定位降低,但Na+/K+ atp酶亚基不存在,这与Sgk1相关的机制一致。卡格列净在鱼藤酮存在和不存在的情况下都降低了ISC,这表明抑制作用独立于对线粒体复合体I的影响,线粒体复合体I是卡格列净的另一个已知靶点。小鼠远端结肠ENaC活性也被卡格列净抑制,证实了这些作用。我们发现Na+通过ENaC转运和Na+/K+ atp酶是卡格列净抑制的新靶点,Sgk1可能是上游的机制成分。通过这一机制介导的加格列净转运的特异性作用可能是该药物在临床上观察到的非类效应的原因之一。
本文章由计算机程序翻译,如有差异,请以英文原文为准。

Canagliflozin Inhibits Electrogenic Na+ Transport in Mouse Cortical Collecting Duct Cells.

Canagliflozin Inhibits Electrogenic Na+ Transport in Mouse Cortical Collecting Duct Cells.

Canagliflozin Inhibits Electrogenic Na+ Transport in Mouse Cortical Collecting Duct Cells.

Canagliflozin Inhibits Electrogenic Na+ Transport in Mouse Cortical Collecting Duct Cells.

Sodium-glucose cotransporter 2 inhibitors (SGLT2i) exhibit cardiorenal protective effects that likely involve mechanisms aside from SGLT2 inhibition. Still, many details surrounding these clinically important pleiotropic effects remain unclear. We previously showed that several SGLT2-independent proximal tubular transport functions are inhibited by canagliflozin, but not empagliflozin. Here, we demonstrate a canagliflozin-specific reduction in Sgk1 abundance in both opossum kidney proximal tubule and mouse cortical collecting duct (mCCDcl1) cells, pointing to a possible underlying mechanism. Given the role of Sgk1 in the distal nephron, we hypothesized that canagliflozin would also inhibit epithelial Na+ channel (ENaC)-dependent Na+ transport. Canagliflozin inhibited ENaC-dependent Na+ transport (amiloride-sensitive short circuit current; ISC) in mCCDcl1 cells while empagliflozin had no effect. Selective membrane permeabilization revealed canagliflozin-induced inhibition of both apical conductance through ENaC and basolateral transport via the Na+/K+ ATPase. These effects were mimicked by the selective Sgk1 inhibitor, GSK650394. Surface labeling studies demonstrated reduced membrane localization of ENaC, but not Na+/K+ ATPase subunits, consistent with a mechanism involving Sgk1. Canagliflozin reduced ISC in the presence and absence of rotenone, suggesting inhibition occurs independently of effects on mitochondrial complex I, another known target of canagliflozin. ENaC activity in mouse distal colon was also inhibited by canagliflozin, confirming these effects in native tissue. We identify Na+ transport through ENaC and the Na+/K+ ATPase as novel targets of inhibition by canagliflozin, with Sgk1 as a likely upstream mechanistic component. Canagliflozin-specific effects on transport mediated via this mechanism may contribute to non-class effects of this drug observed clinically.

求助全文
通过发布文献求助,成功后即可免费获取论文全文。 去求助
来源期刊
CiteScore
5.70
自引率
0.00%
发文量
0
审稿时长
3 weeks
×
引用
GB/T 7714-2015
复制
MLA
复制
APA
复制
导出至
BibTeX EndNote RefMan NoteFirst NoteExpress
×
提示
您的信息不完整,为了账户安全,请先补充。
现在去补充
×
提示
您因"违规操作"
具体请查看互助需知
我知道了
×
提示
确定
请完成安全验证×
copy
已复制链接
快去分享给好友吧!
我知道了
右上角分享
点击右上角分享
0
联系我们:info@booksci.cn Book学术提供免费学术资源搜索服务,方便国内外学者检索中英文文献。致力于提供最便捷和优质的服务体验。 Copyright © 2023 布克学术 All rights reserved.
京ICP备2023020795号-1
ghs 京公网安备 11010802042870号
Book学术文献互助
Book学术文献互助群
群 号:604180095
Book学术官方微信