产前母体HFD暴露通过海马NMDA机制损害认知。

IF 6.2 1区 医学 Q1 PSYCHIATRY
Kuan-Ru Chen, Yu-Cheng Ho, Chih-Wei Huang, Lung Yu, Pao-Lin Kuo
{"title":"产前母体HFD暴露通过海马NMDA机制损害认知。","authors":"Kuan-Ru Chen, Yu-Cheng Ho, Chih-Wei Huang, Lung Yu, Pao-Lin Kuo","doi":"10.1038/s41398-025-03520-2","DOIUrl":null,"url":null,"abstract":"<p><p>Maternal obesity increases the risk of neurodevelopmental disorders and cognitive impairments in offspring later in life. Most animal studies investigated the effects of maternal high-fat diet (HFD) from pre-mating to lactation on offspring neurodevelopment and cognitive function. However, the specific impact of in-utero exposure to maternal HFD on the cognitive function in offspring remains limited. In this study, female dams were fed laboratory chow or HFD for 11 weeks: 8 weeks before conception and during gestation. To isolate the prenatal effects, newborns were reared by foster mothers under control-diet conditions during lactation. Behavioral tests were conducted between postnatal days 42 and 56. Our results demonstrate that maternal HFD exposure in utero impaired spatial working memory and spatial memory, and also caused depression-like behavior in offspring. These behavioral abnormalities were associated with reduced hippocampal NMDA receptor expression, diminished neurogenesis, and deficits in hippocampal long-term potentiation (LTP). In addition, intrahippocampal microinjection of NMDA receptor antagonists that block NMDA ion channels or compete for glutamate binding effectively reduces hippocampal long-term potentiation (LTP), resulting in deficits in spatial learning and memory. Furthermore, microinjection of NMDA into the hippocampus bilaterally activated NMDA receptor signaling, leading to the amelioration of behavioral abnormalities in HFD offspring. In summary, alteration of hippocampal NMDA receptors induced by prenatal maternal HFD exposure is associated with spatial learning and memory deficits in offspring.</p>","PeriodicalId":23278,"journal":{"name":"Translational Psychiatry","volume":"15 1","pages":"294"},"PeriodicalIF":6.2000,"publicationDate":"2025-08-19","publicationTypes":"Journal Article","fieldsOfStudy":null,"isOpenAccess":false,"openAccessPdf":"https://www.ncbi.nlm.nih.gov/pmc/articles/PMC12361442/pdf/","citationCount":"0","resultStr":"{\"title\":\"Prenatal maternal HFD exposure impairs cognition via a hippocampal NMDA mechanism.\",\"authors\":\"Kuan-Ru Chen, Yu-Cheng Ho, Chih-Wei Huang, Lung Yu, Pao-Lin Kuo\",\"doi\":\"10.1038/s41398-025-03520-2\",\"DOIUrl\":null,\"url\":null,\"abstract\":\"<p><p>Maternal obesity increases the risk of neurodevelopmental disorders and cognitive impairments in offspring later in life. Most animal studies investigated the effects of maternal high-fat diet (HFD) from pre-mating to lactation on offspring neurodevelopment and cognitive function. However, the specific impact of in-utero exposure to maternal HFD on the cognitive function in offspring remains limited. In this study, female dams were fed laboratory chow or HFD for 11 weeks: 8 weeks before conception and during gestation. To isolate the prenatal effects, newborns were reared by foster mothers under control-diet conditions during lactation. Behavioral tests were conducted between postnatal days 42 and 56. Our results demonstrate that maternal HFD exposure in utero impaired spatial working memory and spatial memory, and also caused depression-like behavior in offspring. These behavioral abnormalities were associated with reduced hippocampal NMDA receptor expression, diminished neurogenesis, and deficits in hippocampal long-term potentiation (LTP). In addition, intrahippocampal microinjection of NMDA receptor antagonists that block NMDA ion channels or compete for glutamate binding effectively reduces hippocampal long-term potentiation (LTP), resulting in deficits in spatial learning and memory. Furthermore, microinjection of NMDA into the hippocampus bilaterally activated NMDA receptor signaling, leading to the amelioration of behavioral abnormalities in HFD offspring. In summary, alteration of hippocampal NMDA receptors induced by prenatal maternal HFD exposure is associated with spatial learning and memory deficits in offspring.</p>\",\"PeriodicalId\":23278,\"journal\":{\"name\":\"Translational Psychiatry\",\"volume\":\"15 1\",\"pages\":\"294\"},\"PeriodicalIF\":6.2000,\"publicationDate\":\"2025-08-19\",\"publicationTypes\":\"Journal Article\",\"fieldsOfStudy\":null,\"isOpenAccess\":false,\"openAccessPdf\":\"https://www.ncbi.nlm.nih.gov/pmc/articles/PMC12361442/pdf/\",\"citationCount\":\"0\",\"resultStr\":null,\"platform\":\"Semanticscholar\",\"paperid\":null,\"PeriodicalName\":\"Translational Psychiatry\",\"FirstCategoryId\":\"3\",\"ListUrlMain\":\"https://doi.org/10.1038/s41398-025-03520-2\",\"RegionNum\":1,\"RegionCategory\":\"医学\",\"ArticlePicture\":[],\"TitleCN\":null,\"AbstractTextCN\":null,\"PMCID\":null,\"EPubDate\":\"\",\"PubModel\":\"\",\"JCR\":\"Q1\",\"JCRName\":\"PSYCHIATRY\",\"Score\":null,\"Total\":0}","platform":"Semanticscholar","paperid":null,"PeriodicalName":"Translational Psychiatry","FirstCategoryId":"3","ListUrlMain":"https://doi.org/10.1038/s41398-025-03520-2","RegionNum":1,"RegionCategory":"医学","ArticlePicture":[],"TitleCN":null,"AbstractTextCN":null,"PMCID":null,"EPubDate":"","PubModel":"","JCR":"Q1","JCRName":"PSYCHIATRY","Score":null,"Total":0}
引用次数: 0

摘要

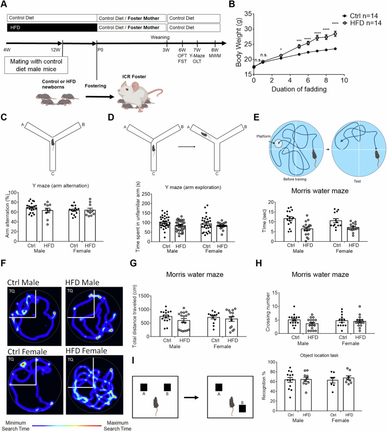
母亲肥胖会增加后代日后患神经发育障碍和认知障碍的风险。大多数动物研究调查了从交配前到哺乳期母体高脂肪饮食对后代神经发育和认知功能的影响。然而,子宫内暴露于母体HFD对后代认知功能的具体影响仍然有限。在本研究中,雌性坝鼠分别在受孕前8周和妊娠期间饲喂实验室饲料或HFD 11周。为了分离产前影响,在哺乳期间由养母在控制饮食条件下饲养新生儿。在出生后42至56天之间进行行为测试。我们的研究结果表明,母亲在子宫内暴露于HFD会损害空间工作记忆和空间记忆,并引起后代的抑郁样行为。这些行为异常与海马NMDA受体表达减少、神经发生减少和海马长期增强(LTP)缺陷有关。此外,海马内微量注射阻断NMDA离子通道或竞争谷氨酸结合的NMDA受体拮抗剂可有效降低海马长期增强(LTP),导致空间学习和记忆缺陷。此外,向海马中微量注射NMDA可激活NMDA受体信号,从而改善HFD后代的行为异常。综上所述,母体产前HFD暴露引起的海马NMDA受体的改变与后代的空间学习和记忆缺陷有关。
本文章由计算机程序翻译,如有差异,请以英文原文为准。

Prenatal maternal HFD exposure impairs cognition via a hippocampal NMDA mechanism.

Prenatal maternal HFD exposure impairs cognition via a hippocampal NMDA mechanism.

Prenatal maternal HFD exposure impairs cognition via a hippocampal NMDA mechanism.

Prenatal maternal HFD exposure impairs cognition via a hippocampal NMDA mechanism.

Maternal obesity increases the risk of neurodevelopmental disorders and cognitive impairments in offspring later in life. Most animal studies investigated the effects of maternal high-fat diet (HFD) from pre-mating to lactation on offspring neurodevelopment and cognitive function. However, the specific impact of in-utero exposure to maternal HFD on the cognitive function in offspring remains limited. In this study, female dams were fed laboratory chow or HFD for 11 weeks: 8 weeks before conception and during gestation. To isolate the prenatal effects, newborns were reared by foster mothers under control-diet conditions during lactation. Behavioral tests were conducted between postnatal days 42 and 56. Our results demonstrate that maternal HFD exposure in utero impaired spatial working memory and spatial memory, and also caused depression-like behavior in offspring. These behavioral abnormalities were associated with reduced hippocampal NMDA receptor expression, diminished neurogenesis, and deficits in hippocampal long-term potentiation (LTP). In addition, intrahippocampal microinjection of NMDA receptor antagonists that block NMDA ion channels or compete for glutamate binding effectively reduces hippocampal long-term potentiation (LTP), resulting in deficits in spatial learning and memory. Furthermore, microinjection of NMDA into the hippocampus bilaterally activated NMDA receptor signaling, leading to the amelioration of behavioral abnormalities in HFD offspring. In summary, alteration of hippocampal NMDA receptors induced by prenatal maternal HFD exposure is associated with spatial learning and memory deficits in offspring.

求助全文
通过发布文献求助,成功后即可免费获取论文全文。 去求助
来源期刊
CiteScore
11.50
自引率
2.90%
发文量
484
审稿时长
23 weeks
期刊介绍: Psychiatry has suffered tremendously by the limited translational pipeline. Nobel laureate Julius Axelrod''s discovery in 1961 of monoamine reuptake by pre-synaptic neurons still forms the basis of contemporary antidepressant treatment. There is a grievous gap between the explosion of knowledge in neuroscience and conceptually novel treatments for our patients. Translational Psychiatry bridges this gap by fostering and highlighting the pathway from discovery to clinical applications, healthcare and global health. We view translation broadly as the full spectrum of work that marks the pathway from discovery to global health, inclusive. The steps of translation that are within the scope of Translational Psychiatry include (i) fundamental discovery, (ii) bench to bedside, (iii) bedside to clinical applications (clinical trials), (iv) translation to policy and health care guidelines, (v) assessment of health policy and usage, and (vi) global health. All areas of medical research, including — but not restricted to — molecular biology, genetics, pharmacology, imaging and epidemiology are welcome as they contribute to enhance the field of translational psychiatry.
×
引用
GB/T 7714-2015
复制
MLA
复制
APA
复制
导出至
BibTeX EndNote RefMan NoteFirst NoteExpress
×
提示
您的信息不完整,为了账户安全,请先补充。
现在去补充
×
提示
您因"违规操作"
具体请查看互助需知
我知道了
×
提示
确定
请完成安全验证×
copy
已复制链接
快去分享给好友吧!
我知道了
右上角分享
点击右上角分享
0
联系我们:info@booksci.cn Book学术提供免费学术资源搜索服务,方便国内外学者检索中英文文献。致力于提供最便捷和优质的服务体验。 Copyright © 2023 布克学术 All rights reserved.
京ICP备2023020795号-1
ghs 京公网安备 11010802042870号
Book学术文献互助
Book学术文献互助群
群 号:604180095
Book学术官方微信